神经性厌食(Anorexia nervosa, AN)是一种常见的进食障碍,其死亡率高于任何其他精神障碍。其特征包括异常的进食行为、自我饥饿、对体重增加的强烈恐惧以及过度运动。目前的研究表明,神经性厌食与杏仁核中的神经元活动升高有关,杏仁核是情绪控制最为成熟的脑区域。然而,目前仍不清楚杏仁核中的神经元如何调节厌食症的发展。
2024年3月8日,来自美国亚利桑那大学的Haijiang Cai教授及其研究团队在《Cell Reports》上发表了题为Development of activity-based anorexia requires PKC-δ neurons in two central extended amygdala nuclei的研究论文。
先前的研究揭示了中央扩展杏仁核(Central extended amygdala, EAc)中两个不同核团,即杏仁核的中央核(Central nucleus of the amygdala, CeA)和终纹床核的椭圆区(The oval region of the bed nucleus of the stria terminalis, ovBNST),表达蛋白激酶C-δ(PKC-δ)的神经元在多种厌食信号中起作用,并在急性激活时抑制食物摄入。这项研究使用了一种常见的厌食症动物模型——活动性神经性厌食(Activity-based anorexia, ABA),来研究CeA和ovBNST中这一特定亚群神经元如何调节神经性厌食的发展。在ABA中,啮齿动物在受限的饮食计划和自由使用跑轮的情况下会发展出威胁生命的自我饥饿和过度活动的倾向。
CeAPKC-δ和ovBNSTPKC-δ神经元
调节ABA的发育
▲ 同时消除CeA和ovBNST中的PKC-δ神经元可以阻止ABA的发展
为了探究CeAPKC-δ或ovBNSTPKC-δ神经元在厌食症发展中可能发挥的作用,研究团队评估了当这一亚群神经元被消融时,小鼠对ABA范式的反应。研究人员首先仅关注雌性小鼠,因为人类厌食症在女性中观察和诊断的比例更高。
研究团队通过双侧病毒注射消融了PKC-δ神经元。病毒注射前后3周比较体重显示,消融本身并没有显著影响体重。有趣的是,尽管先前的研究表明急性沉默CeAPKC-δ和ovBNSTPKC-δ神经元会增加食物摄入量,然而在CeA或ovBNST中进行慢性消融,或者同时进行两者,都没有增加总日摄入量。此外,在任何食物限制之前,PKC-δ神经元消融小鼠的总日跑轮活动量或体重与对照组小鼠相比没有显著差异。这些基线数据表明,在小鼠可以自由使用跑轮和食物的匹配条件下,EAcPKC-δ神经元消融并不会引起体重、食物摄入量或跑轮活动的显著变化。
手术后3周,研究团队进行了ABA实验,其中每天限制一段时间供食物,连续10天。食物限制组包括所有没有跑轮的小鼠;这些小鼠是ABA实验的标准对照组,因为它们已被证明在有限的饮食计划下体重下降,但能够存活。相反,预料之中,所有在“带跑轮的食物限制”(FRW)组中的WT小鼠在10天内发展出了ABA。ABA的标准是当小鼠的体重比基线体重轻20%以上,持续2天以上。尽管在CeA或ovBNST中消融PKC-δ神经元可以为FRW小鼠提供一定程度的保护免受ABA影响,但同时在两个区域(CeA + ovBNST)进行消融是一致预防ABA的必要条件。进行了这种双侧消融的FRW小鼠与WT-FRW小鼠相比,存活率有显著差异,与食物限制对照组相比没有显著差异。研究人员并没有发现CeAPKC-δ和ovBNSTPKC-δ神经元表达水平与ABA发展天数之间的相关性。这些数据表明,EAc中两个核团——CeA和ovBNST的PKC-δ神经元的双侧消融具有复合作用,可以调节ABA的发展。
CeAPKC-δ和ovBNSTPKC-δ神经元的双重消融
防止ABA中体重和食物摄入量的减少
▲ 通过对EAcPKC-δ神经元的双重消融,可以减轻ABA的发育特征
为了确定同时消融CeAPKC-δ和ovBNSTPKC-δ神经元的小鼠如何在ABA条件下存活,研究团队首先评估了实验中各天的体重变化以及相应的食物摄入量。与先前的研究一致,基线数据显示,自由使用跑步轮和食物并不会减少体重损失。FR小鼠在实验过程中确实逐渐减轻体重,但通常不会降至需要将其从实验中移除的威胁生命的程度。因此,FR组在研究中充当了对照。预期地,在WT-FRW小鼠(未消融)和相应的FR对照组之间存在明显的体重损失差异。然而,相反,Cre-FRW和Cre-FR小鼠(双重消融)在所有10天的实验中趋势几乎相同。相应地,食物摄入在WT-FRW小鼠中受到了干扰,随着体重减轻而逐渐减少,而Cre-FRW的食物摄入非常接近相应的Cre-FR对照组。个体样本数据图进一步证明了具有双重消融的小鼠对于发展ABA的易感性较低。这些数据显示了具有CeAPKC-δ + ovBNSTPKC-δ神经元消融的FRW小鼠行为更类似于相应的FR对照组,其食物摄入量逐渐增加并最终体重稳定,从而表现出对ABA的增加“适应性”。
ABA的发展另一个关键因素是跑轮活动增加。在食物限制开始之前,WT(未消融)小鼠的每日跑轮活动与Cre小鼠(双重消融)相比没有显著差异。然而,一旦食物被限制,WT-FRW小鼠的每日跑轮活动显著增加,而Cre-FRW小鼠的每日跑轮活动没有显著改变。WT-FRW小鼠在食物限制期间表现出过度活动,直到被移除,而Cre-FRW小鼠则倾向于表现出相对稳定的跑轮活动,表明适应食物限制参数。单个CeAPKC-δ或ovBNSTPKC-δ神经元消融并不能一致地防止任何关键的ABA表型,这表明两个核团中的任何一个单独并不能比另一个更有效地执行某种行为。
为了调查跑轮活动的细节,研究团队检查了每天的不同时间段:白天期间,黑暗期间,期待食物活动期间(FAA),以及有限的进食期间。WT-FRW小鼠在白天期间表现出极端的跑轮过度活动,包括FAA,但这种过度活动在Cre-FRW小鼠中不存在。此外,Cre-FRW小鼠在食物限制的日子里表现出跑轮活动在黑暗期间的趋势性减少,暗示了一定程度的觉醒适应,与新的饮食计划相一致。与以前的结果一致,时间序列数据显示,WT-FRW小鼠在末端移除前1或2天的跑轮活动有明显的异常,甚至在白天期间也表现出过度活动。相反,Cre-FRW小鼠显示出一致的昼夜跑轮活动模式,黑暗期间活动适中,白天期间活动最小。研究人员在进食时间没有观察到跑轮活动的显著差异。
由于EAcPKC-δ神经元消融导致ABA跑轮过度活动表型的强烈预防,研究团队评估了激活或沉默EAcPKC-δ神经元如何影响跑轮活动本身。使用化学遗传学方法,研究人员发现在白天周期期间,与对照小鼠相比,在饱食的小鼠中激活EAcPKC-δ神经元显著增加了跑轮活动的次数和活跃时间。相应地,沉默EAcPKC-δ神经元导致跑轮活动趋势性减少。这些数据与存在神经元时发展的ABA跑轮过度活动表型相一致,并且相反,在消融时被消除。
综上所述,这些数据表明,具有同时消融CeA和ovBNST PKC-δ神经元的Cre-FRW小鼠主要通过在引入新的饮食计划时阻止跑轮活动增加以及逐渐增加每日食物摄入量来存活于ABA条件下。
ABA导致更多的EAcPKC-δ神经元
在响应食物时被激活
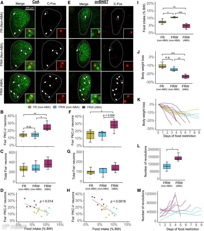
▲ CeA和ovBNST中PKC-δ神经元的活性与ABA的摄食行为有关
CeAPKC-δ或ovBNSTPKC-δ神经元的激活抑制食物摄入;因此,研究团队假设FRW小鼠在ABA发展后CeAPKC-δ和ovBNSTPKC-δ神经元的活性增加。为了调查在发展ABA的小鼠中四个不同脑区中PKC-δ神经元活性的参与,研究人员监测了WT-FRW小鼠和其相应对照组WT-FR小鼠在ABA范式期间对食物摄入的c-Fos表达。有趣的是,在这个队列中有一些FRW小鼠在10天的实验中没有发展出ABA,但它们仍然被收集进行分析。
当FRW小鼠的体重从基线减轻超过20%(FRW-ABA)时,它们在食物呈现后灌注90分钟。FR(非ABA)小鼠在与FRW小鼠相当的日子被类似地收集。FRW(非ABA)小鼠在第10天收集,也就是实验的最后一天。c-Fos和PKC-δ神经元的双重免疫染色显示,FRW(ABA)小鼠在CeA++PKC-δ和ovBNST神经元表达c-Fos方面与FR或FRW(非ABA)小鼠相比显著增加。这种增加在CeA和ovBNST的右侧和左侧半球中都观察到,表明双侧的重要性。然而,在这些核团中表达c-Fos的神经元总数没有显著差异。此外,线性回归分析表明,各组之间的食物摄入量与c-Fos PKC-δ神经元之间存在显著负相关,与FRW(ABA)小鼠在末端移除日与FR(非ABA)和FRW(非ABA)小鼠相比食物摄入量显著减少相一致。比较FRW条件下小鼠在食物限制日的体重损失和跑轮转数,ABA的抵抗力和易感性清晰可见。这些结果与先前发现的当激活时抑制食物摄入的EAc++PKC-δ神经元的功能一致,并进一步支持这些神经元参与调节ABA发展的论断。
▲ 随着ABA的发育,CeA和ovBNST中PKC-δ神经元的活性在进食期间均升高
为了进一步研究在小鼠发展ABA时EAcPKC-δ神经元的体内动态,研究团队向PKC-δ-Cre小鼠注射了一个Cre依赖的AAV,表达了一个基因编码的钙指示剂。研究人员针对了CeAPKC-δ和ovBNSTPKC-δ神经元,同时植入光纤导管。当小鼠经历ABA范式时,研究人员收集了在体光遗传光纤系统记录数据,并比较了三种情况的数据:“自由进食跑轮”、“食物限制的跑轮”以及FRW小鼠达到ABA标准的日子。
为了确定EAcPKC-δ神经元活性如何随着进食而改变,研究团队记录了授时因子时间(Zeitgeber Time, ZT)12之前和之后的数据,即黑暗周期的开始以及小鼠开始进食的时间。ZT12之前15分钟和之后30分钟的平均Z得分荧光变化显示,在黑暗期间,相对于FRW和Wheel组,FRW-ABA条件下的钙荧光水平升高。荧光变化在CeA和ovBNST核团中都观察到,表明了EAcPKC-δ神经元的活动增加。因此,体内钙成像数据与c-Fos数据一致,进一步支持了EAcPKC-δ神经元在ABA发展中发挥作用的假设。
CeAPKC-δ和ovBNSTPKC-δ神经元的双重消融
在雄性和雌性小鼠中都能抑制ABA
▲ EAcPKC-δ神经元的双重消融在雄性和雌性小鼠中都能抑制ABA
先前的文献表明,在ABA范式中的行为和生存可能会根据性别而异。研究团队的WT-FRW小鼠确实表现出性别差异:雌性小鼠比雄性小鼠更快地发展出ABA,并且体重下降更为剧烈。然而,与这些没有消融的WT-FRW小鼠相比,具有双重消融的Cre-FRW小鼠并未表现出性别差异。生存分析显示,在发展ABA的概率上没有显著差异,而体重下降的趋势在性别之间是相似的。
尽管每组中的平均食物摄入量在性别之间没有显著差异,但跑轮活动存在差异。与先前的研究一致,雌性小鼠在食物限制开始之前的每日跑轮活动中略有增加。然而,尽管雄性和雌性WT-FRW小鼠在食物限制时增加了他们的跑轮活动差异,但这种差异在Cre-FRW小鼠中减小。因此,雄性和雌性WT-FRW小鼠之间的跑轮活动在白天期间是显著不同的,但在Cre-FRW小鼠中却没有显著差异。FAA也在雌雄WT-FRW小鼠中显著不同,但在Cre-FRW小鼠中则没有。总体而言,在白天期间跑轮活动的减少表明了对ABA发展的降低易感性,这在部分雄性WT-FRW小鼠以及双重消融的雄性和雌性Cre-FRW小鼠中观察到。因此,这些数据表明,消融EAcPKC−δ神经元对于ABA的发展提供了一定程度的抵抗力,尤其是对于跑轮过度活动表型,这种情况通常仅出现在雄性WT-FRW小鼠中。
这项研究证明了以PKC-δ表达为标志的杏仁核神经元亚群调节活动性神经性厌食。PKC-δ神经元位于EAc的两个核团中:CeA和ovBNST。同时消融CeAPKC-δ和ovBNSTPKC-δ神经元可以防止ABA,但仅在CeA或ovBNST中消融PKC-δ神经元是不够的。相应地,这两个核团中的PKC-δ神经元在ABA发展过程中显示出增加的活动。研究展示了杏仁核中的神经元通过影响进食和运动行为来调节ABA,并支持了厌食症复杂异质性病因的存在。
领脑科技多通道同步光遗传光纤记录系统,具有同时实现多个通道的光遗传刺激和荧光信号记录的特点和优势,每个通道光刺激参数可独立调控。该系统能够解析多神经环路神经活动与行为的关联,探索行为的多样调控机制。
产品即将在年底推出,敬请期待!
领脑科技将持续为您
跟进业界最新技术与资讯,
下期见。
往期精彩内容
微信号 | 领脑科技
邮箱 | lingnaokeji@163.com
网址 | www.lambdaroptic.com
参考文献:
1.https://www.cell.com/cell-reports/fulltext/S2211-1247(24)00261-4#%20

