参与度描述了受试者可能与外部感官刺激相互作用的程度。参与存在于一个连续体中。从睡眠参与度低、环境疏离和感官诱发反应的抑制,到清醒期间的不同水平,在清醒期间,脱离状态可能表现为类似睡眠的状态,并伴有行为失误。幽闭是一种具有广泛皮质连接的皮质下结构,最近与睡眠的调节有关,特别是非快速眼动睡眠,研究同样将幽闭与感知、显著性以及睡眠联系起来鉴于它一方面在睡眠中的明显作用,另一方面在任务响应性中发挥作用,研究团队开始测试这样的假设,即幽闭可以限制对各种行为状态的参与和反应,在睡眠和行为小鼠中。
2024年5月21日,来自耶路撒冷希伯来大学爱德蒙和莉莉·萨弗拉脑科学中心 Ami Citri带领的研究团队在《nature communications 》上发表了题为 Claustrum neurons projecting to the anterior cingulate restrict engagement during sleep and behavior 的研究论文。
研究团队利用在体光遗传光纤记录系统和化学遗传学调节来选择性地记录和操纵 ACCp 神经元在 NREM 睡眠、清醒和旨在评估参与度的新型心理测量任务期间的活动。通过对个体小鼠行为策略的分析,研究团队确定了幽闭动力学与行为结果之间的相关性,这取决于实施的策略。研究团队的研究结果共同强调了ACCp幽闭神经元在介导参与和感觉反应性方面的关键作用,从睡眠延伸到任务表现。
ACCp 幽闭活动升高
会促进睡眠反应迟钝
▲ACCp活性促进NREM睡眠期间的感觉无反应
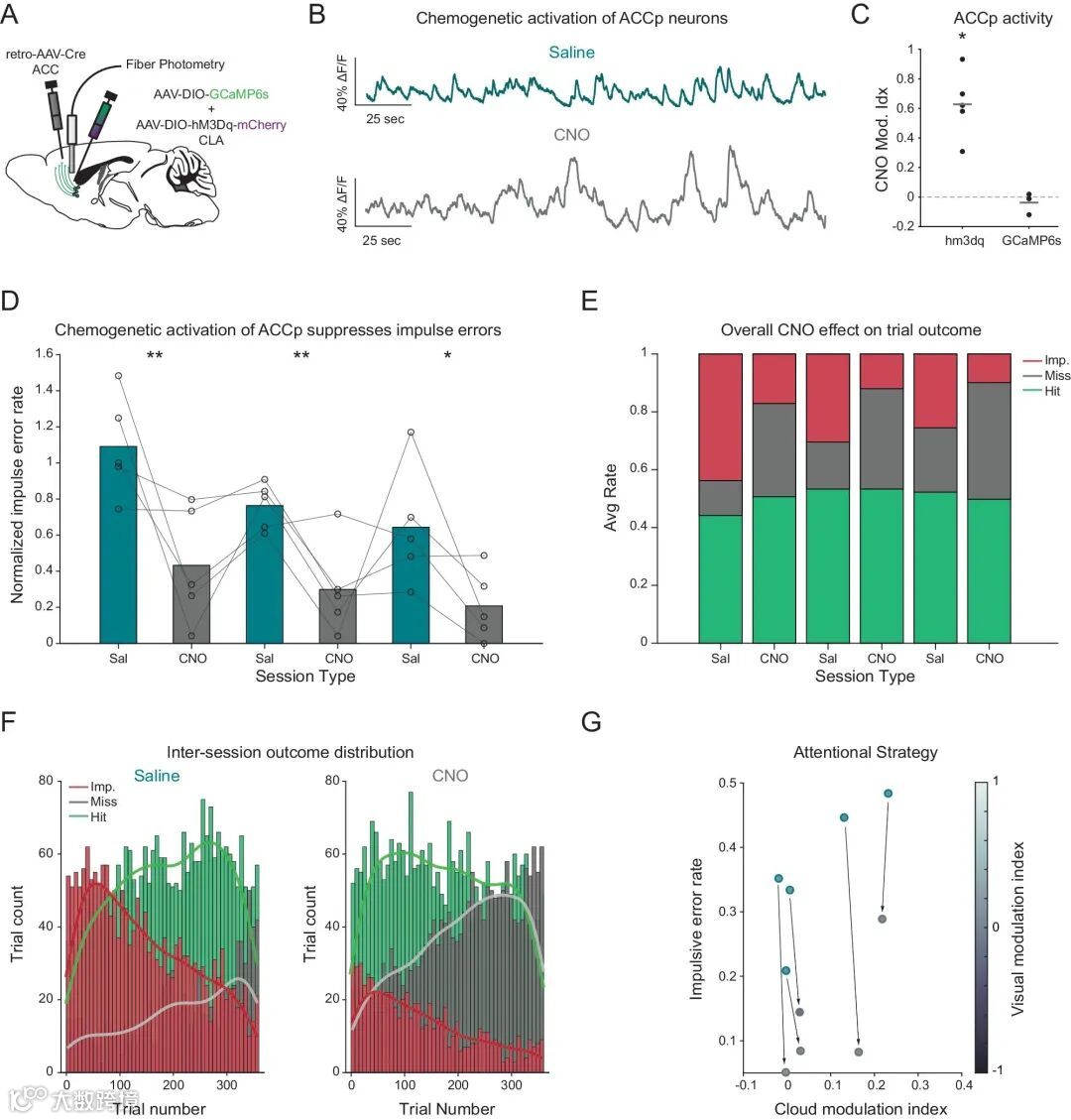
最近的研究将幽闭活动与小鼠和爬行动物的睡眠联系起来由于睡眠的一个关键特性是对外部感官刺激的行为反应降低,研究团队着手测试幽闭活动是否调节感官诱发觉醒的概率。为此,研究团队使用在体光遗传光纤记录系统法在无限制的小鼠中记录了投射到前扣带回皮层 的幽闭神经元的活动,同时进行多导睡眠图以确定它们的睡眠状态。研究团队的研究结果在ACCp幽闭活动升高与睡眠反应迟钝之间建立了特定的相关性。
为了解决ACCp活性在促进无反应睡眠中的因果作用,研究团队在ACCp神经元中表达了兴奋性DREADD hM3Dq,并检查了 ACCp 活性升高对睡眠和感觉反应的影响。对照小鼠没有表现出如此显着的差异。总而言之,相关和因果操纵数据都确定了 ACCp 幽闭活动升高与无反应的 NREM 睡眠之间的关联。
ACCp 神经元的试验前
活动限制了对 ENGAGE 任务的参与
▲ENGAGE 任务中的 ACCp 招募
根据研究团队的观察,ACCp活性升高会促进睡眠期间的无反应,研究团队假设类似的逻辑可能适用于行为期间的参与。如果是这样,研究团队预计观察到当小鼠高度参与时ACCp活性降低,而当小鼠脱离时ACCp活性升高。
为了解释幽闭作为认知需求的函数而差异化参与的可能性,“Go”线索以不同的强度呈现,挑战了选择性注意和线索检测。平均而言,任务中的表现受到所有试验变量的影响:命中率随着提示强度的心理测量而改善,而视觉辅助在低提示强度下最有益。
当训练有素的小鼠执行ENGAGE任务时,研究团队记录了来自ACCp神经元的在体光遗传光纤记录系统量。研究团队观察到“Go”提示之后的诱发瞬变,平均而言,这些瞬变随其显著性而缩放。为了量化光度测量信号中不同行为事件的相对表示,研究团队应用了广义线性编码模型该分析表明,ACCp神经元表现出与自发运动相对应的显着诱发活动、与任务相关的舔舐和感官刺激。
根据研究团队的发现,刺激前 ACCp 活动升高与维持无反应睡眠有关,研究团队假设试验前 ACCp 活动可能与任务脱离有关。这些结果支持了这样的假设,即幽闭神经元的ACCp亚群的活动反映了小鼠的参与水平,这与研究团队对睡眠中ACCp活性的观察一致。当小鼠过度参与并且容易对“No Go”刺激做出冲动反应时,ACCp活性较低。当小鼠参与度低且容易省略对 Go 刺激的反应时,ACCp 活性升高。
ACCp 活性的化学遗传学
升高可降低 ENGAGE 任务中的冲动性
▲ACCp活性的化学激活促进脱离
为了测试提高ACCp活性是否可以诱导任务参与的因果转移,类似于研究团队在睡眠期间观察到的效果,研究团队在新小鼠队列的ACCp神经元中共同表达了兴奋性DREADD hM3Dq和GCaMP6s。该实验装置能够直接验证化学遗传学操作对ACCp活性的影响,在实验小鼠中CNO给药后,ACCp活性可靠地增加,但在对照小鼠中没有。研究团队观察到CNO给药对仅表达GcAMP6s的小鼠的冲动或未命中率没有影响,控制了CNO对ENGAGE任务表现的非特异性影响。总体而言,这些发现表明ACCp活性升高在限制任务参与方面具有因果作用。
ACCp 活动
探索性行为策略相关
▲ACCp募集对应于行为策略的个体差异
在人类、其他灵长类动物和啮齿动物中,通常沿着探索/开发轴评估个体策略,在ENGAGE任务中,小鼠可能会优先考虑高信噪比试验,以制定简化的线索反应策略并避免冲动错误。采用这种策略的代价在于,放弃对低突出线索作出反应的尝试会带来成本,从而导致相当大比例的审判失误。两组小鼠在命中试验中的反应时间相似,这表明它们的表现差异不能用感觉运动耦合的差异来解释。
容易受到“No Go”BBN触发的冲动错误的探索者在他们的ACCp信号中表现出了这一事件的清晰表示。剥削小鼠的ACCp信号中没有BBN刺激的表示,它们不太容易发生冲动行为。结果表明,表现出探索性策略的小鼠,并且容易受到“No Go”刺激的冲动错误的影响,表现出试验前ACCp活性与试验结果的强烈耦合。相比之下,表现出剥削策略的小鼠,只关注最突出的线索,显示出试验前ACCp活性与试验结果之间的较弱耦合。
幽闭与注意力和睡眠有关。研究团队假设这反映了一个共同的功能,决定了对刺激的反应,它跨越了参与轴。为了验证这一假设,研究团队记录了雄性小鼠在睡眠和注意力任务期间的幽闭种群动态。与采用降低任务复杂性的利用策略的小鼠相比,在任务中采用探索策略的小鼠显示出ACCp活性与性能之间的更强相关性。研究团队的研究结果表明,ACCp幽闭神经元在睡眠和目标导向行为期间限制参与。
领脑科技多通道同步光遗传光纤记录系统,具有同时实现多个通道的光遗传刺激和荧光信号记录的特点和优势,每个通道光刺激参数可独立调控。该系统能够解析多神经环路神经活动与行为的关联,探索行为的多样调控机制。
产品即将在年底推出,敬请期待!
领脑科技将持续为您
跟进业界最新技术与资讯,
下期见。
往期精彩内容
微信号 | 领脑科技
邮箱 | lingnaokeji@163.com
网址 | www.lambdaroptic.com
参考文献:
https://www.nature.com/articles/s41467-024-48829-6

