基底神经节对运动至关重要。运动需要精确的节奏和协调,这主要是由脊髓本身的网络特性所产生的。最近的数据揭示了通过特定群体的脑干网状核脊髓神经元募集了运动控制的不同方面,包括负责运动启动、速度、停止和转向的神经元。特别是,这些数据显示,在髓部,兴奋性的Chx10 Gi网状核脊髓投射神经元对于转向步态的不对称性至关重要。然而,目前尚不清楚基底神经节如何与特定的脑干运动通路相互作用,并确定促进脊髓水平上运动动作执行的不同环路模式。
2024年2月12日,来自哥本哈根大学的Jared M. Cregg研究团队在《Nature Neuroscience》上发表了题为Basal ganglia–spinal cord pathway that commands locomotor gait asymmetries in mice的研究论文。
研究通过对自由活动的小鼠进行Ca2+记录、交叉病毒示踪以及增益和损失功能光遗传学实验,发现现,脑桥网状核,口部(PnO)→Chx10 Gi→脊髓主要负责基底神经节诱导的转向。此外,利用这个特定通路信息来展示在实验性帕金森小鼠模型中恢复转向能力的可能性。这些数据提供了一个直接的环路水平解释基底神经节诱导的转向,并暗示了这些环路在基底神经节障碍引起的转向缺陷中的作用。
脑干Chx10 Gi神经元
编码转向步态不对称
▲ 脑干Chx10 Gi神经元编码转向步态不对称
髓性Chx10谱系Gi(Chx10 Gi)神经元代表着一个对转向步态必不可少的网状脊髓命令线路。单侧激活Chx10 Gi神经元会导致向同侧转向,而单侧抑制会导致向对侧转向。Chx10 Gi神经元位于侧面巨细胞旁背内,那里有一种与运动启动和速度相关的脑干网状脊髓神经元群体。为了研究Chx10 Gi神经元如何编码转向,研究团队利用头戴式微型显微钙成像系统和在体光纤光遗传记录系统在自由活动的小鼠中进行了深部脑干GCaMP Ca2+记录。
头戴式微型显微Ca2+成像显示,单个Chx10 Gi神经元编码转向速度。在来自五只小鼠的七个细胞中,有五个细胞显示出体角速度和Ca2+荧光变化的导数之间的显著交叉相关。Ca2+活性的增加在转向开始前出现,在这一点上,交叉相关超过了统计显著性阈值,并在20±20毫秒时达到了峰值相关。从角速度曲线中分离出自发性左转、直行和右转事件。自发性左转与记录在Gileft中的细胞的ΔF/F活动增加相关,而右转则与GileftΔF/F活动减少相关。直行事件也与GileftΔF/F活动减少相关。
光遗传光纤记录系统揭示了单个Chx10 Gi神经元活动与群体水平活动之间的直接对应关系。Gileft群体Ca2+活性与自发性向左运动呈正相关,并与向右运动呈反相关。在14只小鼠中,Ca2+活性的增加在转向开始前出现,体角速度和ΔF/F的导数之间有显著的交叉相关,在-240±53毫秒时达到峰值相关。此外,从角速度曲线中分离出的自发性左转与Chx10 Gileft群体Ca2+活性增加相关,而右转则与Ca2+群体活性减少相关。类似于单个细胞记录,直行事件也与Ca2+群体活性减少相关。这些数据表明,Chx10 Gi群体活性编码体角速度。自发性转向与Chx10 Gi活动的双侧调节相关:转向侧的活动增加,对侧的活动减少,与单侧Chx10 Gi增益和失活功能实验一致。
编码纹状体转向步态不对称
Chx10 Gi神经元
▲ 通过单侧激活D1 SPNs来实现Chx10 Gi活性的刻板调节
多巴胺受体1(Dopamine receptor 1, D1)或多巴胺受体2(Dopamine receptor 2, D2)纹状体投射神经元(Striatal projection neurons, SPNs)活动的半球性不平衡会导致运动步态的不对称。研究团队建立了一个范式,探究纹状体产生的这种步态不对称是否由Chx10 Gi活动编码:利用GCaMP Ca2+记录,评估了Chx10 Gileft神经元对左侧或右侧D1或D2 SPNs的光遗传学刺激的反应。
与先前的实验相一致,对腹内侧纹状体(Dorsomedial striatum, DMS)中右侧D1 SPNs的刺激引发左转。这些左转伴随着Chx10 Gileft人群Ca2+活性和单个神经元水平上的显著增加。对左侧D1 SPNs的刺激则引发了与Chx10 GileftΔF/F活动下降相关的右转。相反,对左侧D2 SPNs的刺激导致了伴随Chx10 Gileft群体Ca2+活性增加的左转向,而对右侧D2 SPNs的刺激导致了与Chx10 GileftΔF/F活动下降相关的右转。这些数据表明,D1或D2 SPNs的单侧刺激会双侧调节Chx10 Gi活动;对D1 SPNs的刺激导致了对侧Chx10 Gi神经元ΔF/F活性增加,而对同侧Chx10 Gi活动的降低。对侧D1刺激试验中ΔF/F活性变化的幅度更大,这表明交叉通路在推动运动动作中占主导地位。综合这些数据表明,Chx10 Gi神经元执行基底神经节诱导的转向,并提供了关于如何通过下行Chx10网状脊髓投射来协调这一过程的简明模型。
将黑质输出连接到Chx10 Gi
脑桥连合神经元
▲ PnO中的连合Vglut2+神经元将信噪比与Gi连接起来
Chx10 Gi神经元对D1或D2 SPNs单侧激活呈现出刻板的反应,这表明存在一个离散的途径将基底神经节输出(即黑质脑桥部)与Chx10 Gi连接起来。然而,先前的单突触狂犬病示踪显示,Chx10 Gi神经元并不直接接收来自黑质脑桥部或任何其他基底神经节神经元的输入,这表明基底神经节通过一个中间途径连接到Chx10 Gi神经元。
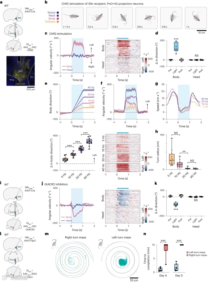
为了确定将基底神经节与Chx10 Gi神经元连接起来的候选神经元群体,研究团队使用了一个交叉病毒筛选策略。这一筛选仅发现了一个神经元簇,位于PnO的解剖边界内,也被称为前脑桥网状核(Pontine reticular nucleus, PRNr)。SNr接收的PnO → Gi投射神经元是传质的,表现出下行轴突在脑桥后网状核(Pontine reticular nucleus, caudal part, PnC)水平上穿过中线,然后进一步下降并在对侧Gi中分枝。PnO神经元的鉴定与先前的研究一致,确定了PnO作为具有对Chx10 Gi单突触输入的约40个核之一。
PnO由多个兴奋性和抑制性投射亚型组成。通过对tdTom、囊泡型谷氨酸转运蛋白(Vesicular glutamate transporter , Vglut2)和囊泡性抑制性氨基酸转运蛋白(Vesicular inhibitory amino acid transporter, Vgat)进行三重原位杂交,研究团队发现93.4±1.2%的SNr接收的PnO → Gi投射神经元是Vglut2阳性而Vgat阴性的,表明主要为谷氨酸能的。事实上,绝大多数SNr接收的PnO → Gi投射神经元在GlyT2GFP或Gad67GFP小鼠中均缺乏GFP表达。总之,这些数据表明,SNr中的抑制性基底神经节输出神经元通过位于脑干PnO的交叉兴奋性谷氨酸能中枢连接到兴奋性的Chx10 Gi神经元。
▲ PnO-Vglut2contra神经元的选择性操纵可双向调节转向
为了在行为水平上评估PnO-Vglut2contra神经元参与转向的可能性,研究团队进行了ChR2或GtACR2的增益和失活功能光遗传学研究。PnO-Vglut2contra神经元的ChR2刺激引发了明显的向对侧转向,对应于对Chx10 Gicontra神经元的交叉兴奋作用。值得注意的是,与D1或D2 SPNs的刺激不同,PnO-Vglut2contra神经元的ChR2介导刺激引发了身体的对侧转向,但对轴向姿势的影响有限。改变刺激频率允许对转向运动学进行严格的控制,较低的刺激频率诱导的角速度变化较小,转向半径较大。之后,研究人员确认了这种表型与谷氨酸能身份相关,Chx10 Gi神经元是PnO-Vglut2contra神经元的后突触靶标。
最后,GtACR2光抑制PnO-Vglut2contra神经元导致了明显向同侧转向的结果。这个后续实验表明,PnO-Vglut2contra神经元在休息时是持续活跃的,因此来自SNr的抑制性调节会双向调节PnO-Vglut2contra神经元的活动:SNr活动减少会增加PnO-Vglut2contra神经元的活动,而SNr活动增加会降低PnO-Vglut2contra神经元的活动。
为了评估PnO → Gi通路在转向中的必要性,研究团队使用病毒介导的表达四环素毒素轻链(Tetanus-toxin light chain, TeLC)的方法对PnO-Vglut2contra神经元进行了慢性沉默。TeLC的表达在病毒传递后4天内引发了强烈的同侧转向。然后,将小鼠置于螺旋形迷宫中进行测试,小鼠被允许完成探索,直到完成或10分钟已过。未受影响的小鼠能够迅速完成左转和右转的迷宫。相比之下,对PnO-Vglut2contra神经元进行慢性沉默的小鼠可以轻松完成右转迷宫,但无法完成左转迷宫。这些实验表明,小鼠无法弥补PnO-Vglut2contra功能的丧失;PnO-Vglut2contra神经元是自然探索行为所必需的。
黑质介导的转向步态
主要通过PnO发挥作用
▲ 基底神经节转向步态不对称主要通过PnO起作用
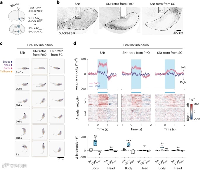
研究团队进行了一系列光遗传学研究,以进一步了解SNr → PnO投射。先前的研究表明,对SNr神经元的广泛抑制会引发对侧转向。为了确认和基准化这一表型,研究人员广泛转导了SNr。对SNr神经元的广泛GtACR2抑制产生了明显的对侧旋转,包括通过肢体介导的身体方向变化以及轴向头部和躯干肌肉的收缩。与广泛的SNr转导相比,通过在PnO注射AAVretro-DIO-GtACR2来使SNr产生逆行转导只标记了SNr神经元的一个亚群,位于一个尾内侧区域。对这个受限制的SNr → PnO人群的GtACR2抑制引发了对侧转向,占了大约70%的肢体转向表型,这是通过广泛的SNr抑制获得的。值得注意的是,广泛的SNr抑制导致了肢体方向的变化,以及头部和躯干肌肉的收缩,而对受限制的SNr → PnO人群的抑制仅引发了肢体的对侧旋转,没有明显影响轴向姿势。
SNr的广泛激活可能通过向上丘的投射招募轴向运动网络。为了调查这种可能性,研究团队通过在SC注射AAVretro-DIO-GtACR2来使SNr产生逆行转导,标记了位于一个前外侧区域的SNr神经元的一个亚群。对这个受限制的SNr → SC人群的GtACR2抑制引发了对侧转向,并重现了与广泛SNr抑制相关联的头部和躯干姿势的变化。值得注意的是,与广泛SNr抑制相关联的肢体转向表型相比,与SNr → PnO抑制相关联的肢体转向表型仅占35.8 ± 5.6%,并且与特定SNr → PnO抑制相比大大减少。这些数据表明,在脑干运动回路的水平上,身体方向的肢体变化可以在很大程度上与头部的转向分离;SNr → PnO途径控制肢体方向的身体方向,而SNr → SC途径主要控制头部方向。这两个途径的输出穿过中线,并在对侧Gi的网状脊髓人群的水平上重新汇合,在那里Chx10亚群分别控制肢体方向的身体方向和/或头部方向。
多巴胺消耗引起的
步态不对称性的逆转
▲ 急性单侧纹状体多巴胺消耗小鼠的逆转性转向步态的恢复
步态缺陷是帕金森病的一个显著特征。在帕金森病晚期,转身缺陷代表了一种标志性症状,表现为转身持续时间增加,完成转身所需的小步数增加以及旋转协调受损。帕金森病转身缺陷的运动基质尚不清楚。然而,PnO → Chx10 Gi通路的单侧低活性可能有助于解释在半侧帕金森病中观察到的基于肢体的旋转表型。因此,研究团队开始在小鼠的半侧帕金森病模型中研究这一点。
团队首先研究了Chx10 Gi神经元的作用。为了激活Chx10 Gileft神经元,研究人员单侧注射了兴奋性的DREADDS。在基线条件下,小鼠展示了接近对称的转身。通过CNO激活Chx10 Gileft神经元后,小鼠表现出朝着刺激侧转身。然后,同一只小鼠在右侧DMS注射6-OHDA,建立了急性或慢性半侧帕金森病模型。6-OHDA的注射导致了注射侧纹状体多巴胺能末梢的丧失,以及对侧黑质致密部多巴胺能细胞体数量的减少。单侧6-OHDA损伤的小鼠在急性和慢性损伤状态下均表现为占优势的朝侧转身偏好。通过CNO激活Chx10 Gileft神经元迅速逆转了朝侧转身,恢复了对侧转身步态。这种逆转是缓慢发展的,在CNO给药后5-10分钟内,小鼠表现出接近对称的转身,然后发展为以对侧转身为主。这些实验表明,通过激活Chx10 Gi神经元,可以逆转由单侧纹状体多巴胺耗竭引起的转身步态缺陷。
接下来,团队研究了PnO-Vglut2contra神经元的贡献。对PnO-Vglut2contra神经元进行分级的ChR2刺激以频率依赖的方式调节转身的幅度。在急性或慢性半侧帕金森病状态下,对受损一侧PnO-Vglut2contra神经元进行类似的分级刺激逆转了朝侧转身偏好,使得低频率下恢复直行运动,而高频率下恢复对侧转身步态。这些数据表明,对PnO-Vglut2contra神经元进行分级刺激足以使步态不对称性正常化,并在半侧帕金森病小鼠中恢复对侧转身。
这项研究通过对成年小鼠Chx10 Gi Ca2+活动进行深度脑干记录,发现纹状体投射神经元通过优势的交叉通路向对侧的Chx10 Gi神经元启动转向步态。利用交叉病毒示踪和细胞类型特异性调节,揭示了小鼠运动不对称性的主要基底神经节-脊髓途径:基底神经节→脑桥网状核,口部(PnO)→Chx10 Gi→脊髓。调节受限的PnO→Chx10 Gi途径可以在纹状体损伤后恢复转向能力,表明该通路的功能失调可能导致帕金森病中观察到的严重转向缺陷。研究结果揭示了一个关键运动程序的分层回路结构。
领脑科技多通道同步光遗传光纤记录系统,具有同时实现多个通道的光遗传刺激和荧光信号记录的特点和优势,每个通道光刺激参数可独立调控。该系统能够解析多神经环路神经活动与行为的关联,探索行为的多样调控机制。
产品即将在年底推出,敬请期待!
领脑科技将持续为您
跟进业界最新技术与资讯,
下期见。
往期精彩内容
微信号 | 领脑科技
邮箱 | lingnaokeji@163.com
网址 | www.lambdaroptic.com
参考文献:
1.https://www.nature.com/articles/s41593-024-01569-8

