感觉区域传达的信息通常是相对于身体感觉受体的,即以自我中心的参考框架表达。这与在海马体及其相邻区域中占主导地位的以世界为中心的全局参考编码形成对比。压后皮层(Retrosplenial cortex, RSC)是一个高度交叉模态的关联皮质,它与边缘导航系统、顶叶皮质和视觉区域相互连接,服务导航和记忆,对于自我中心表示也很重要,最近的研究认为,它包含了代表环境边界的自我中心边界细胞。然而,目前尚不清楚地标是否以自我中心参考框架表示,以及在不同环境或背景中,自我中心代码如何为不同的物体组织。
2023年12月14日,中国科学院深圳先进技术研究院脑认知与脑疾病研究所研究员王成团队,联合南方科技大学生命科学学院助理教授陈小菁团队,在《Neuron》上发表了题为Egocentric processing of items in spines, dendrites, and somas in the retrosplenial cortex的研究论文。
研究在动物执行开放场自由觅食任务、虚拟导航任务和动态目标导向(Dynamic goal-oriented, DGO)任务时,利用在体微型钙成像显微系统记录RSC神经元,并记录和剖析了细胞胞体、树突(dendrite)和树突棘(spine)中的自我中心表征。独立的群体被募集来对不同环境中的物体进行编码,例如视觉地标或动态导航提示。这些特征为理解大脑中的自我中心处理提供了重要线索。
RSC的体细胞和亚细胞结构的自我中心边界表征
在旷场任务中
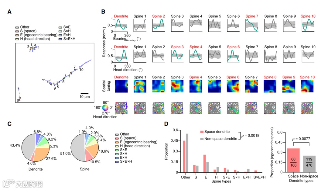
▲ RSC神经元在旷场任务中以一个以自我为中心的坐标来代表附近的边界
研究团队使用头戴式单光子钙成像系统记录了14只小鼠在一个正方形盒子中进行觅食时,减颗粒层RSC神经元的活动。研究人员总共分析了2,031个神经元,结果显示,大多数自我中心边界细胞在动物靠近边界时表现出峰值响应。有趣的是,首选的BearingBoundary分布在0°附近呈峰值,即当边界位于动物前方时。这个结果与先前报道的在大鼠嗅后皮质中自我中心边界细胞的首选方向中对前半场的过度表现一致,但与两个在大鼠RSC中的结果不同,那里自我中心边界细胞的首选方向呈对侧偏向。这种差异可能是由于与大鼠相比,小鼠可能更加关注边界附近的局部视觉线索。与这一解释一致,视觉输入似乎对小鼠网格细胞的准确空间放电是必要的,而在黑暗中大鼠的网格细胞可以保持基本完整。自我中心边界细胞的自我中心编码在会话内和会话间都是稳定的。
▲ 在树突和树突棘中,以自我为中心的边界轴承的调谐
接下来,研究团队探讨了边界自我中心处理的突触组织。在小鼠在旷场任务中奔跑时,研究人员进行了头戴式微型显微钙成像,观察了表层RSC神经元的树突和树突棘。软件处理后的结果显示,树突或轴突形成相关的簇,可能反映它们是同一神经元的一部分这一事实。因此,研究者将高度相关活动的树突片段分组成一个簇。来自单个簇的树突片段的钙信号被合并。经过数据处理分析,研究团队发现47%的树突簇和30%的树突棘具有显著的自我中心边界方向调谐。这证明了RSC神经元及其亚细胞结构可以对环境边界的自我中心信息进行编码。
自我中心和异中心空间表征之间的相互作用
亚细胞结构中
▲ 树突和树突棘对空间、头部方向和轴承边界选择性的相互作用
先前的研究已经表明,RSC神经元编码头部方向和空间等其他变量。研究团队发现,76个树突簇中有20%、802个树突棘中有20%分别显示出对于全场视角空间的显著调谐。此外,76个树突簇中的16%、802个棘中的14%分别显示出显著的头部方向调谐。这些结果表明RSC神经元接收到多种功能输入,这些输入与自我中心信号相结合。
研究团队还探索了自我中心表示与全场空间编码之间的关系。对于树突簇和树突棘,自我中心方向与全场空间的关系调谐明显。此外,基于对全场空间的选择性,研究人员将树突簇分为空间组和非空间组。研究者比较了两组之间的棘类型分布,包括以下八种互斥的功能类型:全场空间(S)、自我中心方向(E)、头部方向(H)、通过全场空间与自我中心方向的关联(S 3 E)、通过全场空间与头部方向的关联(S 3 H)、通过自我中心方向与头部方向的关联(E 3 H)、通过全场空间与自我中心方向与头部方向的关联(S 3 E 3 H)和其他。在两个树突组之间观察到输入棘类型比例的显著差异。此外,自我中心和非空间树突组中的棘比例在空间树突组中也显著更大。
自我中心调节的
功能微观组织
▲轴承边界调整的微观组织
接下来,研究团队分析了树突棘和树突的调谐轮廓。根据它们的自我中心调谐强度,将树突簇分为两组:自我中心组和非自我中心组。令人惊讶的是,输入棘类型的分布在自我中心组和非自我中心组之间没有显著差异。自我中心组中的棘似乎具有更相似的BearingBoundary调谐,而非自我中心组中的棘不太相似。研究人员还探索了沿着相同树突轴的活跃棘对之间的调谐相关性,根据它们的树突距离将棘对分为三组:<12.5 mm,12.5–25 mm和> 25 mm。研究者观察到在<12.5 mm组中,自我中心组和非自我中心组之间的棘-棘相关性没有显著差异,并且两组的相关性均大于零分布,这可能是由于与附近棘具有相同轴突制作终端的影响引起的。然而,在12.5–25 mm范围内,与非自我中心树突相比,自我中心树突显示出显著较大的棘-棘相关性,表明具有相似调谐的自我中心棘的空间聚类可能有助于加强自我中心选择性。研究团队还计算了自我中心棘与相应树突之间的调谐相关性。自我中心树突的调谐相关性明显大于非自我中心树突。
为了量化棘的空间集聚对树突对自我中心方向选择性的影响,研究团队计算了来自一个树突簇的自我中心棘的首选自我中心方向的集中程度。有趣的是,集中程度与相应树突的BearingBoundary选择性呈正相关,表明棘-棘调谐相似性可以决定相应树突的自我中心选择性。因此,该的数据表明,树突的自我中心选择性主要由棘的功能分布贡献,这支持了这样一个观点:输入的排列有助于加强对行为变量的神经调谐。
总体而言,研究团队的结果表明,突触前输入的功能聚类与自我中心对环境边界的选择性相关,这与自我中心边界信息的专用通道一致。然而,这个通道是否被募集来编码其他物品呢?特别是在不同的行为背景下?因此,研究人员探索了RSC神经元在虚拟现实任务和DGO任务中对物品的表示,并将其与旷场任务中的表示进行比较。
以自我为中心的地标性表示
在虚拟现实任务中
▲ 在虚拟现实任务中的地标性表示
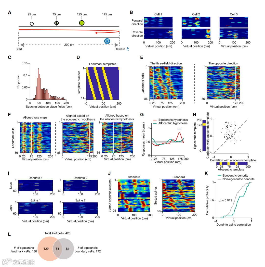
实验中,老鼠接受了在头部固定的虚拟现实装置中沿着一个200厘米长的虚拟线性轨道奔跑的训练。虚拟走廊上沿不对称排列了四个视觉地标,每侧两个。RSC中的许多细胞具有两个放电场。对于所有具有多个放电场的空间选择性细胞,放电场之间的间距在大约100厘米处有一个峰值,表明它们受到单侧视觉地标的控制。这种效应通过地标分数(landmark score)进行了进一步量化。研究团队发现36%的细胞具有显著的地标分数。还有4.6%的细胞具有四个放电场,间距为50厘米,这可能表示相对于视觉地标的全场位置。
为了探究地标细胞是否更受近距或远距单侧地标的影响,研究团队在地标移除实验中操纵了视觉地标。当一侧的地标被移除时,地标分数显著降低。研究人员进一步用Pearson相关系数量化了标准和地标移除配置之间空间放电模式的差异。与近距离地标移除块的相关性明显低于远距离地标移除块的相关性。这些结果表明,地标细胞主要表示虚拟赛道一侧的地标,而放电场受更靠近的地标的影响更大。
▲ 比较标志性细胞的自我中心和异中心假说
研究团队假设这些地标细胞对主体左右两侧的地标具有敏感性。为了排除全场空间选择性的可能性,研究人员进行了方向颠倒实验,即在赛道的末尾颠倒了动物的行进方向。在正向方向中,动物将看到左侧三个地标和右侧一个地标,反向方向相反。RSC中的一些细胞在一个方向上有三个放电场,在相反的方向上有一个放电场。对于在任一方向上具有多个放电场的所有空间选择性细胞,放电场之间的间距在50厘米处有一个峰值,这是三个地标之间的间距。使用三个地标模板,研究者发现约20%的细胞在一个方向上有三个50厘米间距的放电场。研究团队将所有三场率图分组,而剩余方向的空间率图被认为是相反的组。研究人员将三场组的地标细胞的场对齐到一侧的三个地标上,并根据自我中心假设或全场假设将相反组的空间率图移动相同量。基于自我中心假设,与相反假设相比,相反方向的场更好地对齐到地标。总的来说,这些结果表明,在虚拟现实任务中,一些RSC神经元起到了自我中心的地标细胞的功能。
通过进行头戴式微型显微钙成像记录,检测到了142个树突簇和312个突触小脊。RSC中的许多树突簇和突触也具有两个放电场。此外,18%的树突簇和18%的突触表现出显著的地标分数。研究团队将树突簇分为自我中心组和非自我中心组。调谐相关性对于自我中心树突而言显著大于非自我中心树突。这些数据表明,在虚拟现实任务中,自我中心地标调谐具有类似的突触聚类机制,与在开放场任务中观察到的自我中心边界调谐相似。
研究团队还对在虚拟现实任务和开放场任务中均活跃的6只老鼠的426个细胞进行了分析,其中180个细胞是虚拟现实任务中标准实验的自我中心地标细胞,132个细胞是在开放场任务中的自我中心边界细胞,而51个细胞属于这两个类别。这两种自我中心细胞的比例是独立的,这表明没有专门的自我中心细胞处理所有的外部物体。对于同时属于自我中心边界细胞和自我中心地标细胞的细胞,虚拟现实任务中的首选距离/位置与开放场任务中到边界的首选距离和方位之间没有关系。仅对边界而不是地标具有选择性的细胞仍然可以在空间上具有选择性。在方向颠倒实验中,头向细胞在虚拟现实任务中也是活跃的,没有明显的放电方向偏好。
以自我为中心的表征
在DGO任务中
▲ 在DGO任务中的以自我为中心的线索/轨迹表征
动物被训练执行动态目标导向(DGO)任务,在该任务中它们必须导航到墙上的四个LED灯中的一个以获取奖励。其中一个LED灯被手动随机选择以呈现闪烁信号。动物需要访问闪烁的LED并舔附近的舔孔以获取奖励。所有LED都关闭,下一个试次将在短时间后开始。研究团队发现约22%的细胞对当前提示的自我中心方位进行编码,与前期在顶叶皮质的研究结果一致。此外,约12%的神经元在信号关闭块中对当前轨迹的自我中心方位进行编码。自我中心提示细胞和自我中心追踪细胞的表征在和跨会话内保持稳定,它们主要代表当前提示或追踪。
研究人员分析了在DGO任务和开放场任务中均活跃的446个细胞,发现约23%的细胞是自我中心提示细胞,约13%的细胞是自我中心追踪细胞,而约37%的细胞是自我中心边界细胞。研究团队观察到自我中心边界表征和自我中心提示表征之间存在显著的相互作用。然而,自我中心追踪细胞既与自我中心边界细胞独立,又与自我中心提示细胞独立。
这项研究探讨了压后皮层(RSC)中自我中心处理的神经机制,该区域对于记忆和导航至关重要。通过使用头戴式微型显微钙成像,研究团队在旷场任务中确定了RSC神经元的树突、树突棘棘和细胞体(自我中心边界细胞)对环境边界的自我中心调谐。具有自我中心调谐的树突倾向于具有类似调谐的棘。研究人员进一步确定了在虚拟导航任务中代表地标或在面向目标的任务中记忆提示位置的自我中心神经元。这些神经元与自我中心边界细胞形成独立的群体,表明在RSC中,具有功能输入的微观聚类的专用神经元形成了自我中心边界处理,而RSC采用了一种标记线编码,具有不同类别的自我中心神经元负责在特定行为背景下表示不同的物体,这可能导致高效和灵活的计算。
领脑科技最新产品在体可穿戴微型显微镜MiniFM1,作为同类的钙成像研究必备的国产自研设备,已全新上市!
MiniFM1小鼠皮层神经元活动成像数据展示
领脑科技将持续为您
跟进业界最新技术与资讯,
下期见。
往期精彩内容
微信号 | 领脑科技
邮箱 | lingnaokeji@163.com
网址 | www.lambdaroptic.com
参考文献:
1.https://www.cell.com/neuron/fulltext/S0896-6273(23)00892-9
2.https://www.vodjk.com/news/231222/1830823.shtml


