腹侧被盖区的多巴胺神经元(VTA大神经元)在发生意外情况时表现出阶段性预测错误信号。最近的研究表明,这种信号可以支持更普遍的学习现象,包括认知地图的发展事实上,多巴胺预测误差似乎能够支持学习,而不会使线索变得有价值。
尽管许多研究已经证明 ICSS 与 VTA大神经元,很少有研究调查这种刺激在大脑中的表现方式。研究团队研究了多巴胺刺激如何与经过充分研究的巴甫洛夫到仪器转移(PIT)效应相互作用。如果学习缺乏奖励身份的特定表示,并且仅由更一般的价值机制驱动,则线索呈现将以非特定方式激励杠杆按压反应,从而增加对两个杠杆的反应。
2024年5月13日,来自美国加利福尼亚州洛杉矶悉尼大学心理学系Melissa J. Sharpe 、David J. Barker带领的研究团队在《nature neuroscience》上发表了题为 Cognitive representations of intracranial self-stimulation of midbrain dopamine neurons depend on stimulation frequency 的研究论文。
研究团队重新设计了这种在大鼠中的选择性PIT测试,以包括VTA大神经元刺激作为奖励之一,并将其与食物奖励进行了比较。这使研究团队能够测试多巴胺刺激是否表示为大脑内的特定奖励,它与天然食物奖励相比如何,以及这在生理频率和超生理频率之间是否不同。
在刺激多巴胺神经元出
编码为特定的感觉事件
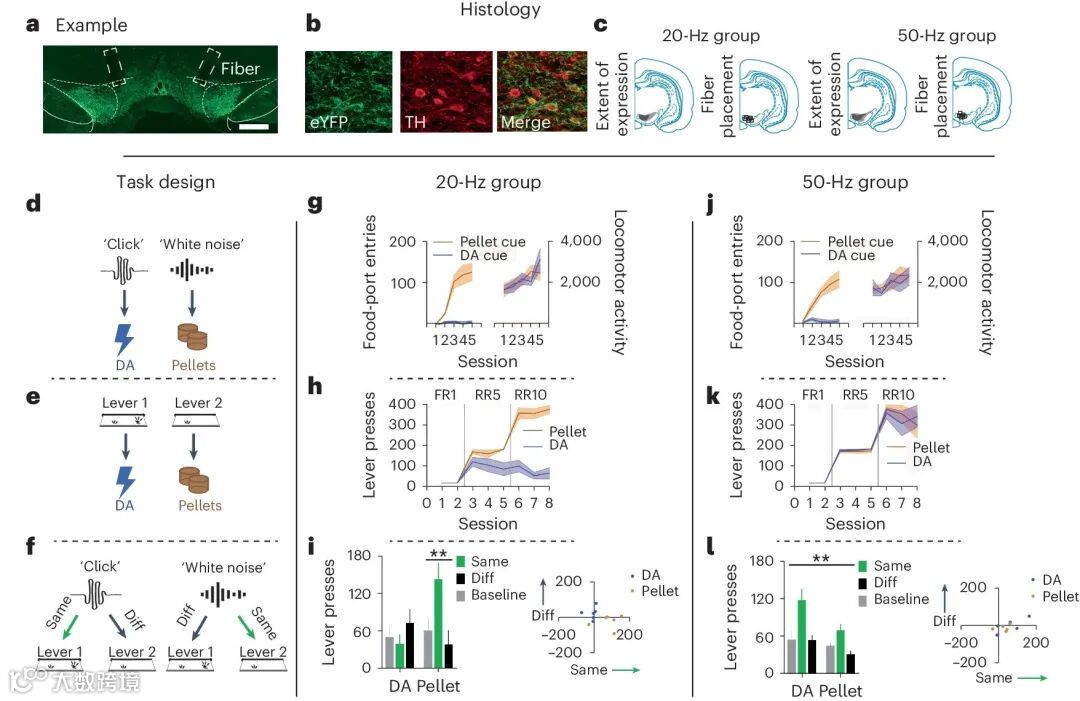
▲在20 Hz下刺激多巴胺神经元不足以促进 ICSS 超过持续强化的时间表并且不支持 PIT,50 Hz 的超生理频率支持强大的 ICSS,并被编码为特定的感觉事件
在训练之前,研究团队将 2 μl 携带兴奋性视蛋白通道视紫红质-2的 Cre 依赖性腺相关病毒(AAV)在酪氨酸羟化酶(TH)启动子的控制下双侧注入表达 Cre 重组酶的雄性和雌性大鼠的 VTA 中。在这次手术中,研究团队还将在体光遗传光纤双侧植入 VTA。这使研究团队能够刺激 VTA大神经元通过蓝光传递。研究团队记录了运动活动和食物港口条目的数量。在两组中,两种线索的运动活动在学习过程中都有所增加,并且只有食物配对的线索才能促进进入食物港口。
训练后,大鼠接受PIT测试,在此期间播放多巴胺和食物配对的提示,大鼠有机会按下任一杠杆。研究数据表明,在 ICSS 期间以 50 Hz 的超生理频率刺激多巴胺神经元会产生超生理感觉事件,该事件能够作为特定奖励的表示来激励行为,超过该信号在赋予先验线索方面的任何作用具有一般价值。这一发现并不能反映研究团队在强化学习期间的主观日常经验。
在刺激多巴胺神经元
可作为教学信号来驱动感官
▲在20 Hz下刺激多巴胺神经元可作为教学信号来驱动感官特异性学习
接研究团队想确认研究团队对多巴胺神经元的20赫兹刺激是有效的。为此,研究团队对一组新的大鼠进行了额外的阳性对照实验,以测试研究团队对多巴胺神经元的 20 Hz 刺激是否可以作为产生学习的教学信号。研究表明所有大鼠都了解到视觉线索可以预测奖励,并且多巴胺神经元的刺激不会干扰大鼠继续对食物预测线索做出反应的能力。
研究团队测试了仅对听觉线索的反应而没有奖励,以评估对它们累积了多少学习。当研究团队测试对受阻控制线索的反应时,没有看到这种情况,其相关奖励没有贬值,证实了效果的感官特异性。总之,这些数据表明,研究团队的生理相关刺激可以作为一种教学信号,驱动事件之间的感官特定关联,尽管它本身不能作为一种奖励。
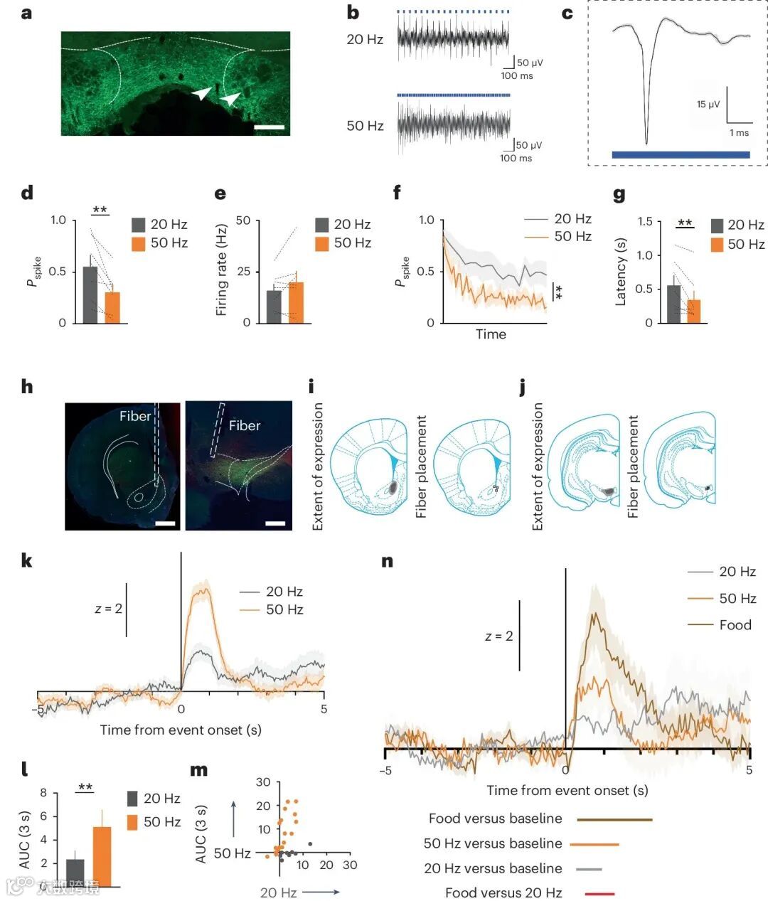
在这些大鼠中,研究团队想确定高频刺激的奖励效应是否与这些神经元作为生理教学信号的能力有关。为了测试这一点,研究团队检查了大鼠为获得VTA的光遗传学刺激而施加的程度大50 Hz 的神经元。这些数据表明,图中20Hz和50Hz刺激参数的差异效应。是由于这些神经元放电频率的变化,而不是由于这些不同的频率进入不同的多巴胺神经元群。
VTA的光遗传学刺激
神经元在不同的时间尺度上产生电位
▲VTA的光遗传学刺激大20 Hz 和 50 Hz 的神经元在不同的时间尺度上产生相同数量的动作电位,并在 NAc 中产生不同的多巴胺释放
研究团队确定了 VTA 如何大神经元对研究团队的差异刺激参数做出反应。在这次手术中,将带有在体光遗传光纤的 16 通道微线阵列植入大鼠 VTA,这将同时刺激和记录多巴胺神经元。数据表明,不同的刺激参数产生相似数量的动作电位,但 50 Hz 刺激参数在更短的时间内产生它们。这表明,正是较高的频率产生了这些刺激参数驱动强化能力的差异。
研究表明VTA中动作电位的速率更快大尽管动作电位的总数相同,但由 50 Hz 刺激引发的细胞体与下游更大的多巴胺释放有关。最后,研究团队研究了NAc中的多巴胺释放,从研究团队不同的刺激参数来看,与食物递送相比如何。表明多巴胺响应于 20 Hz 刺激序列而释放,这近似于 VTA 中看到的预测误差大接受食物奖励期间的神经元,并没有捕捉到食物奖励本身所看到的多巴胺释放的复杂性和程度。这将预测误差教学信号产生的多巴胺释放与意外食物本身的多巴胺释放分离,这可能反映了 NAc 本身的额外调节。
目前的结果很重要,这些数据表明,在 ICSS 功能的背景下使用 50 Hz 刺激来创建一个感官事件,该事件本身就是一种特定的奖励。这与数据一致,表明响应高频刺激的多巴胺释放与其他奖励一样受到错误机制的调节。在这里,研究团队还揭示了驱动这种效应的认知表征。这一发现在研究团队的日常学习经验中没有依据。表明VTA的高频刺激研究大神经元并没有告诉研究团队预测误差在强化学习中的作用。
腹侧被盖区的多巴胺神经元支持颅内自我刺激 (ICSS),但这种现象背后的认知表征仍不清楚。在这里,对多巴胺神经元的 20 Hz 刺激不足以支持超出持续强化时间表的 ICSS,并且没有赋予线索一般或特定值。然而,对多巴胺神经元的 50 Hz 刺激足以驱动强大的 ICSS,并被表示为激励行为的特定奖励。这种效应的频率依赖性是由于多巴胺神经元产生的动作电位的速率,多巴胺神经元以不同的方式调节下游的多巴胺释放。
领脑科技多通道同步光遗传光纤记录系统,具有同时实现多个通道的光遗传刺激和荧光信号记录的特点和优势,每个通道光刺激参数可独立调控。该系统能够解析多神经环路神经活动与行为的关联,探索行为的多样调控机制。
产品即将在年底推出,敬请期待!
领脑科技将持续为您
跟进业界最新技术与资讯,
下期见。
往期精彩内容
微信号 | 领脑科技
邮箱 | lingnaokeji@163.com
网址 | www.lambdaroptic.com
参考文献:
https://www.nature.com/articles/s41593-024-01643-1

