参与不同形式的亲社会行为,以满足他人的各种需求的能力,对于增强生存力并促进社会凝聚至关重要。其中一种至关重要而仍然不为人们充分理解的亲社会行为形式是帮助行为,涉及采取行动帮助他人实现特定目标。尽管先前的研究表明人类和动物可能感知他人的状态,但个体如何通过有针对性的帮助行为回应他人的具体需求和目标的机制仍然大部分未知。
2024年1月24日,加州大学洛杉矶分校洪暐哲团队在《Nature》发表了题为Cortical regulation of helping behaviour towards others in pain的研究论文。该项研究使用小鼠作为模式生物,对动物间的帮助行为进行了深入的研究,并揭示了大脑中编码和控制这种行为的重要神经生物学机制。
对他者痛苦的感知
帮助行为的响应
▲ 老鼠在痛苦中表现出对社交伴侣的定向攻击
为了表征小鼠如何对经历持续疼痛的同种异体作出反应,研究团队通过将蜂毒素注射到一只后爪中,在一对共同饲养的小鼠中急性诱导一只小鼠的局部疼痛。在蜂毒素注射后,示范小鼠表现出对注射的爪子持续的自行舔舐行为,这是对自我疼痛和损伤的常见行为反应。
团队接下来研究了一个未被注射的观察者如何与注射蜂毒素的示范者相互作用。与示范者在后爪接受生理盐水注射的对照组相比,观察者对注射蜂毒肽的示范者表现出更高水平的同种异体梳理行为。这种行为主要针对受体的背侧、颈部和头部区域。这种同种异体梳理的增加使人想起以前的研究结果,表明小鼠表现出增加的同种异体梳理作为对情绪痛苦的动物的安慰行为的一种形式,并且可能反映了对局部疼痛和损伤引起的其他人的一般负面状态的反应。
同种异体舔舐
帮助他者应对疼痛
▲ 观察者的同种异体舔舐减少了示范者的自我舔舐
自舔是对受伤部位的一种本能反应,这是一种普遍的疼痛应对行为,可能提供触觉诱导的镇痛,舔伤口的部位还有唾液,唾液中含有能够减轻疼痛、预防感染和促进伤口愈合的成分。由于观察者的同种异体舔舐似乎类似于自舔,可能有助于示范者提供一个类似的功能作为示范者自己的自舔。如果是这种情况,观察者的分享可能会减少示范者自舔的需要。
实际上,与观察者的互动相比,示范者自舔的次数总体上减少了。这种减少与观察者同种异体化和同种异体化的总持续时间呈正相关。自舔行为的减少与一般调查时间无关,表明这种效应不仅仅归因于社交伙伴的存在或接近。特别是,示范者接受了低水平的同种异体和同种异体没有表现出显着减少自舔。相比之下,接受高水平同种异体和同种异体的示范者表现出显着的自舔减少,并且在社会环境中自舔和同种异体的组合持续时间与动物单独时自舔的时间相当。
这些研究结果表明,有针对性地选择他人的疼痛或受伤部位是一种积极主动的帮助反应形式,可以帮助接受者应对疼痛。
编码他者的
痛苦与压力
▲ 前扣带皮层中他人疼痛和压力的神经表征
为了进一步研究他人疼痛的神经表征以及由此产生的行为反应,研究团队在行为自由的动物的前扣带皮层(Anterior Cingulate Cortex,ACC)中进行了活体显微镜钙成像研究。
研究团队首先成像观察者小鼠时,对照组与蜂毒肽注射的示范者的自由互动。研究人员借此确定了 ACC 神经元的子集,这些子集对对照组或经历疼痛的示范者表现出显著的活化反应。这两个群体中的大部分神经元没有重叠,表明 ACC 在单细胞水平对无疼痛和疼痛状态的动物的反应不同。此外,使用 ACC 中的集合活性,可以显着高于偶然性地解码幼稚与疼痛经历动物的调查,表明 ACC 活性可以始终区分其他人的无疼痛和疼痛状态在群体水平。
同种异体行为的控制
舔舐与梳理
▲ 前扣带皮层双向调节同种异体舔舐与梳理行为
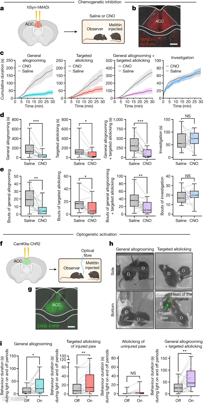
为了研究 ACC 是否可能在调节疼痛中对他人的帮助行为方面发挥因果作用,研究团队通过在泛神经元启动子下表达抑制性 DREADD hM4Di 在观察者中进行了 ACC 神经元的化学遗传学抑制。
与注射盐水的观察者相比,注射CNO的观察者显示出针对蜂毒素注射的示范者的靶向同种异体舔舐和梳理显着降低。作为对照,表达 mCherry 的观察者在 CNO 注射后没有表现出同种异体舔舐和梳理的显着变化。由于抑制 ACC 神经元不影响对示范者的密切调查行为,所观察到的同种异体舔舐和梳理的减少不太可能是由于社交能力的普遍下降或一般行为缺陷,并且在化学基因抑制期间同种异体舔舐和梳理的持续时间与调查的持续时间无关。此外,在三室社会偏好测定中,研究团队发现 ACC 神经元的化学遗传学抑制对动物对社会目标的偏好没有显着影响。这些发现表明,抑制 ACC 活性会损害同种异体舔舐和梳理对他人疼痛的反应,这种效应并不是一般社交活动中断的次要后果。此外,研究者发现 ACC 神经元的 hM4Di 沉默也抑制了对镇静动物受伤爪子的同种异体舔舐。这表明 ACC 调节对清醒和镇静动物的同种异体舔舐,这与两种形式的同种异体分裂代表对另一种疼痛和/或伤害的行为反应的观点一致。
为了进一步研究 ACC 中的增强活性是否可以增强这些亲社会行为,研究团队在观察小鼠的 ACC 锥体神经元中表达ChR2。在观察者与注射蜂毒素的示范者相互作用期间,光刺激导致靶向同种异体舔舐和梳理率显着增加,表明 ACC 活化可以增强这些亲社会行为。此外,在3分钟光照阶段的最初30秒期间,同种异体舔舐概率的增加是明显的。值得注意的是,与自然发生的同种异体舔舐类似,光遗传诱导的同种异体舔舐是专门针对注射的爪子而不是其他爪子的,表明同种异体舔舐的光遗传诱导需要在其他人中存在局部疼痛。相比之下,ACC 神经元的光遗传活化在整个光照时期没有增加观察者的调查行为。此外,同种异体舔舐或梳理的水平与刺激期间的调查水平无关。总之,这些发现表明 ACC 神经元的活化对同种异体分配和同种异体调节有明显的影响,而这并不依赖于研究的增加。
帮助和安慰的
可分离的编码
▲ 前扣带皮层中同种异体舔舐和梳理的可分离表征
研究团队最后检查了帮助和安慰行为在ACC是否不同于仅仅感知他人的痛苦。在单细胞水平,大多数神经元在同种异体舔舐或梳理期间显着激活,在密切研究期间没有显示活化,表明在同种异体舔舐或梳理期间观察到的神经反应不是简单地由感官线索引发的。此外,使用群体活动构建的解码器可以区分密切的调查与同种异体舔舐与梳理。总的来说,这些研究结果表明,ACC 中同种异体梳理与舔舐神经表征彼此不同,也不同于感知他人痛苦的神经表征。
这项研究展示了小鼠对于正在经历生理疼痛和受伤的其他个体表现出一种形式的帮助行为——它们表现出专门针对受伤部位的异性舔行为,这有助于受伤者应对疼痛。通过穿戴式显微成像系统,研究团队发现前扣带皮质(ACC)中的单个神经元和整体活动编码了他人的疼痛状态,并且这种表示与他人一般的压力有所不同。此外,功能性操作显示ACC在双向控制有针对性的异性舔中具有因果作用。值得注意的是,这种行为在ACC中以一种与一般的异种梳理有所不同的种群编码表示,后者是由他人的情感压力引起的一种独特的亲社会行为。这些发现推进了我们对于帮助行为的神经编码和调节的理解。
领脑科技最新产品在体可穿戴微型显微镜MiniFM1,作为同类的钙成像研究必备的国产自研设备,已全新上市!
MiniFM1小鼠皮层神经元活动成像数据展示
领脑科技将持续为您
跟进业界最新技术与资讯,
下期见。
往期精彩内容
微信号 | 领脑科技
邮箱 | lingnaokeji@163.com
网址 | www.lambdaroptic.com
参考文献:
1.https://www.nature.com/articles/s41586-023-06973-x
2.https://www.las.ac.cn/front/product/detail?id=35a55989c148f15cb31108ff5801fc5d

