进食行为是一种多阶段的行为,由于寻找和完成行为在动机状态和行为决策方面具有不同的特征,因此在生理上对两个不同的功能群体来指导每种行为至关重要。尽管有几项研究已经调查了食物寻找和完成的神经元,但这两个不同的神经群体的身份仍有待澄清。
一些研究强调了下丘脑外侧的γ氨基丁酸(LHGABA)神经元是异质的群体,驱动各种受激行为,如食物摄入,咀嚼物体,探索新环境,体温调节和社交互动。此外,即使在进食的背景下,也有提出存在两个编码寻找和完成行为的不同LHGABA神经元亚群。LH瘦素受体表达(LHLepR)神经元是LHGABA神经元的亚群,并且已被报道与进食有关。然而,LHLepR神经元的作用存在争议。
2023年3月17日,首尔国立大学及首尔大学医学院研究员Young Hee Lee及其团队在《nature communications》上发表了题为Lateral hypothalamic leptin receptor neurons drive hunger-gated food-seeking and consummatory behaviours in male mice的研究论文。
研究通过使用体内钙成像和阶段特异性行为任务,确定了两个在寻找和完成行为期间分别激活的不同LHLepR神经群体。此外,神经激活结果清楚地证明了LHLepR神经元足以驱动寻找行为和完成行为。同样,神经抑制结果清楚地显示LHLepR神经元是驱动完成行为的必需元素。
鉴于刺鼠相关肽(Agouti-related peptide, AgRP)/神经肽 Y(Neuropeptide Y, NPY)神经元通过NPY将食物需求信息传递给下游神经元,研究团队假设NPY神经递质通过一种解抑制机制调节LHLepR神经活动。本研究表明,NPY足以通过一种解抑制机制增加LHLepR神经元的活动。总的来说,这些数据突显了LH电路中进食阶段的协调以及这些电路如何受到饥饿信号的调节。
LHGABA神经元的食物特异性亚群
LHLepR神经元
▲ LHLepR神经元是LHGABA神经元的食物特异性亚群
为了研究异质的LHGABA神经元并测试LHLepR神经元是否属于食物特异性的LHGABA亚群,研究团队首先通过整个LH三维组织透明技术和使用LepR-tdTomato小鼠的2D组织学映射调查了LHLepR神经元的解剖分布。结果显示,LHLepR神经元主要分布在中间区域。
根据映射结果,研究团队通过头戴式微型钙成像显微系统,分析了禁食小鼠中的三种进食行为:奔向预期食物(寻找行为),靠近附近食物(完成行为)以及咀嚼附近食物(完成行为)。研究人员首先测量了在这些测试中个体LHGABA神经元的活动,并与非食物行为测试进行了比较。研究者定义了在所有三个进食行为测试期间被激活而在非食物行为测试期间未被激活的神经元为食物特异性响应的。根据测试期间神经活动模式定义了非食物特异性响应的神经元、非特异性响应的神经元和无响应的神经元。
在LHGABA神经元中,大多数神经元在非食物行为测试中被激活。相反,只有少数神经元是食物特异性响应的神经元,表明在庞大的LHGABA神经元总群体中只存在一个小的食物特异性亚群。值得注意的是,当LHLepRcre小鼠进行相同实验时,大多数LHLepR神经元是食物特异性响应的。
根据LH的先前单细胞RNA测序数据,LHLepR神经元大多数是GABA能的。此外,LHLepR神经元仅占LHGABA神经元的4%。尽管LHLepR神经元仅占LHGABA神经元的一小部分,研究结果表明大多数食物特异性响应的LHGABA神经元是LHLepR神经元。此外,LHLepR神经元在非食物调查中未被激活。与对食物的强烈反应相比,对水的反应只有很小的响应。这些结果表明LHLepR神经元是LHGABA神经元中的食物特异性亚群。
在寻找和完成行为过程中被激活
LHLepR神经元
▲ LHLepR神经元的活动与寻求和完成行为是时间锁定的
接下来,为了研究LHLepR神经元在进食行为期间的时间动态,研究团队使用在体光遗传光纤记录系统在群体水平上测量了神经活动。在禁食小鼠中,LHLepR神经元活动在每个进食行为中显著增加,并呈现出与时间同步的动态。有趣的是,LHLepR神经元的活动甚至在与食物的实际接触之前就显著增加,暗示LHLepR神经元可能也参与了寻找行为。
为了精确测量LHLepR神经元活动的时间开始与自愿行为开始有关,禁食小鼠在迷宫中以电击的随机概率进行条件训练。因此,在从庇护所开始寻找行为之前,小鼠会犹豫不决。当对食物的驱动力高于对电击的恐惧时,小鼠会自愿决定开始寻找。如预期的,LHLepR神经元活动在小鼠自愿开始寻找之前就开始显著增加。
为了精确分析LHLepR神经元活动的开始,研究团队从钙活性迹线中计算了多项式回归迹线的导数。结果表明,LHLepR神经元活动的开始显著早于寻找行为的开始,平均约提前了6秒。额外的测试显示,当小鼠自愿终止寻找或完成行为时,LHLepR神经元活动下降。这些结果为LHLepR神经元是自愿寻找行为的原因和推动力提供了时间因果关系的证据,而不是寻找行为的结果,表明LHLepR神经元活动与自愿行为相关。
为了解剖寻找和完成阶段,研究团队开发了一个多阶段测试,以在寻找和完成行为之间提供足够的时间区别。在L形走廊中,禁食小鼠顺序探索空走廊并靠近食物。在条件训练之前,小鼠在不知道食物位置的情况下探索整个迷宫。在这种非目标导向的运动中,LHLepR神经元活动没有增加。当小鼠在走廊末端进行完成行为时,LHLepR神经元活动显著开始增加。然而,在条件训练之后,小鼠直接走向走廊末端的食物。与条件训练前的神经活动结果相比,LHLepR神经元活动在小鼠开始寻找时开始显著增加,并在完成阶段有额外的活动增加。
两个不同的LHLepR神经元亚群
分别编码寻求和完成行为
▲ 两种不同的LHLepR神经元群体编码寻求和完成行为
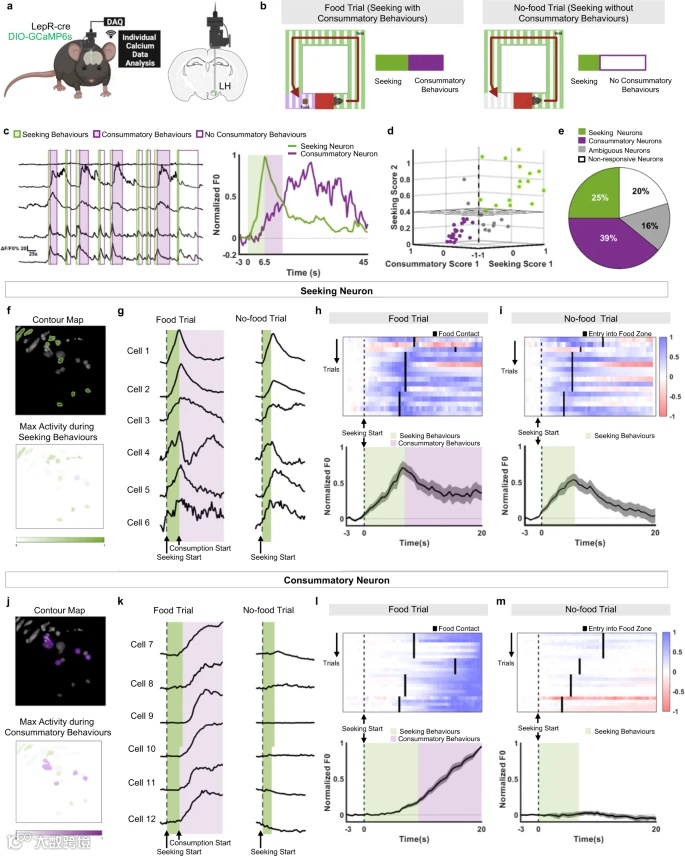
在体光遗传光纤记录数据显示,LHLepR神经群在寻找和完成行为中被顺序激活。研究团队认为可能有两个假设:(1)一个同质的LHLepR神经群编码寻找和完成行为,或者(2)两个不同的LHLepR神经元群分别编码寻找或完成行为。然而,个体神经动态在光纤记录中并没有被准确反映。为了证明这个假设,研究团队使用在体微型钙成像显微系统调查了寻找和完成行为期间LHLepR神经元活动的变化。
为了区分寻找和完成行为,研究人员修改了上述的多阶段测试。在食物会话期间,禁食小鼠顺序进行寻找和完成行为。相反,在无食物会话期间,由于食物不在食物区域内,小鼠仅进行寻找而不进行完成行为。研究者确定了两个明显对寻找或完成行为有特异性响应的神经群体,这在许多试验中都表现得非常一致。一个神经群体仅在寻找行为中被激活而在完成行为中不被激活。另一个神经群体仅在完成行为中被激活而在寻找行为中不被激活。这两个神经群体在描述神经特征的相位特异分数构成的3D得分图中明显分开。在LHLepR神经元群体中,25%是寻找神经元,39%是完成神经元。
总的来说,穿戴式微型显微钙成像数据显示,寻找LHLepR神经元和完成LHLepR神经元:(1)分别编码寻找或完成行为(2)是顺序激活的并且是独立激活的。
LHLepR神经元在结合寻求和完成阶段的实验中
不能唤起进食行为
▲ LHLepR神经元的激活驱动着寻求或完成行为
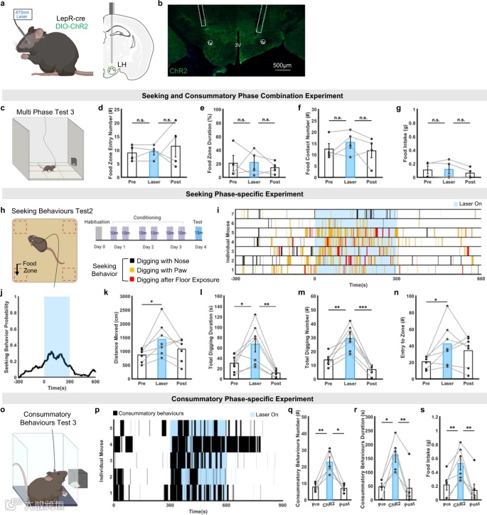
光遗传学刺激引起了同时激活寻找和完成LHLepR神经元,结果显示,同时激活寻找和完成LHLepR神经元将不会引起有效的行为变化。
为了检验这个结果,研究团队我们进行了一个多阶段测试,在这个测试中,自由进食的小鼠可以在一个大房间中选择寻找和完成两种行为。如预期的那样,对寻找和完成LHLepR神经元进行非生理的同时激活/抑制未能显示出寻找行为或完成行为的任何变化。
LHLepR神经元在阶段性特异性条件下
唤起寻求或完成行为
▲ 抑制LHLepR神经元会减少完成行为
在体微型显微钙成像数据区分了两个不同的亚群,它们分别驱动相应的行为,这些行为是顺序激活的而不是同时激活的。因此,研究团队假设当寻找或完成阶段被孤立,激活LHLepR神经元可以唤起相应的寻找或完成行为,以便小鼠只能选择一种特定的行为。
为了孤立寻找阶段,小鼠被训练在填充有床上用品的开放式场地的四个角落寻找隐藏的食物。在光刺激的那一天,自由进食的小鼠被放置在同样覆盖有床上用品但没有食物的房间中,只能引起持续的寻找行为。与无刺激或对照条件相比,激活LHLepR神经元显著增加了寻找行为,进入食物区域以及寻找运动。然而,抑制LHLepR神经元未能显示出寻找行为的显著差异。总体而言,这些结果表明,在寻找阶段被孤立时,LHLepR神经元足以驱动寻找行为。
为了孤立完成阶段,自由进食的小鼠被放置在一个尺寸最小化的房间中,并在接近范围内提供自由进食的食物。值得注意的是,与无刺激条件相比,激活LHLepR神经元显著增加了完成行为和食物摄入的数量和总持续时间。EYFP对照小鼠在完成行为中没有显示出任何显著变化。研究团队进一步使用不同的行为分析方法进行两个验证测试,以准确分析完成行为。首先,通过使用手动行为分析方法,研究人员发现在小鼠接近食物时,相比无刺激条件,LHLepR神经元的闭环刺激显著增加了完成行为。其次,研究者使用基于深度学习的动物姿势估计方法(DeepLabCut)从试验中计算提取完成行为。这种计算机化的分析也验证了激活LHLepR神经元显著引起完成行为。
接下来,研究团队假设抑制LHLepR神经元会减少完成行为。禁食小鼠在一个小房间中进行测试,小鼠只能进行完成行为而不是寻找。为了量化完成行为,研究者在几个交替的光抑制块中呈现了多个小零食。在会话期间,小鼠表现出完成行为。与EYFP对照小鼠相比,NpHR小鼠显著减少了完成行为。总的来说,这些结果表明,在完成阶段被孤立时,LHLepR神经元既是足够的又是必要的,可以驱动完成行为。
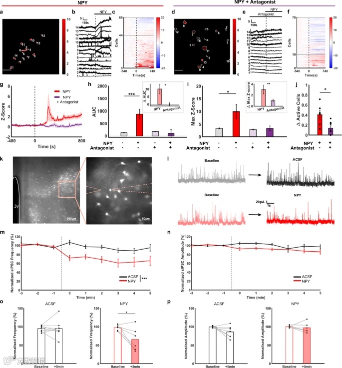
NPY通过去抑制LH中的GABAergic间神经元
增加LHLepR神经元的活性
▲ NPY通过去抑制LH中的GABAergic间神经元来增加LepR神经元的活性
研究团队假设NPY驱动LHLepR神经元的活动,因为(1)一项先前的研究清楚地证明NPY是在AgRP神经元失活后驱动持续进食行为的关键神经递质,(2)AgRP/NPY神经元投射到LH,(3)LH中分布着NPY受体,以及(4)在LH中给予NPY会引起进食行为。
为了检查LHLepR神经元是否对NPY产生反应,研究团队进行了切片钙成像。结果,NPY处理后,LHLepR中的钙浓度增加。在NPY受体(NPYR)拮抗剂存在的情况下,NPY的效应未被观察到。在NPYR拮抗剂存在的情况下,NPY对LHLepR神经元的影响显著低于仅有NPY的情况。此外,NPY对LHLepR神经元的影响显著高于leptin。对leptin的响应是异质的,这与以前的研究相似,报道了LHLepR神经元中有相当比例的神经元对leptin的响应显示降低活动。因此,研究团队推测leptin可能通过抑制LHLepR神经元来抑制进食。
由于有报道称NPY对神经活动具有抑制作用,研究团队试图确定NPY对LHLepR神经元兴奋作用的机制。根据对先前单细胞RNA测序数据的分析,NPY受体表达的LH神经元的主要部分(LHNPYR神经元)是GABA能群体的一部分,与LHLepR神经元的群体不同,而少部分神经元同时表达NPY受体和leptin受体(LHNPYR/LepR神经元)。因此,研究人员假设NPY在LHLepR神经元中的兴奋效应来自这两部分的主要部分,通过解离突触前GABA能神经元的抑制。为了确认LHLepR神经元的激活是否是由于突触前抑制输入的减少,研究者记录了NPY施加前后LHLepR神经元的自发抑制性突触后电流(sIPSCs)。NPY的应用显著降低了sIPSCs的频率,而ACSF单独没有这种效应。然而,sIPSCs的幅度没有变化,表明NPY对突触前GABA能神经元有影响。总体而言,这些结果表明NPY通过降低抑制输入来增加LHLepR神经元的活动。
这项研究通过在体光遗传光纤记录系统,发现在雄性小鼠中,LH瘦素受体(LepR)神经元在自愿寻找和完成行为中明确相关。此外,LHLepR神经元的在体微型钙成像显示,其中一个亚群与寻找行为同步,另一个亚群与完成行为同步。寻找或完成阶段特定的范式揭示了激活LHLepR神经元促进寻找或完成行为,而抑制LHLepR神经元则减少完成行为。LHLepR神经元的活动通过作为一种通常许可门信号的神经肽Y(NPY)而增加。研究的结果确定了调解寻找和完成行为的神经群体,并可能为不适应性食物寻找和完成行为提供治疗靶点。
领脑科技最新产品在体可穿戴微型显微镜MiniFM1,作为同类的钙成像研究必备的国产自研设备,已全新上市!
MiniFM1小鼠皮层神经元活动成像数据展示
领脑科技将持续为您
跟进业界最新技术与资讯,
下期见。
往期精彩内容
微信号 | 领脑科技
邮箱 | lingnaokeji@163.com
网址 | www.lambdaroptic.com
参考文献:
1.https://www.nature.com/articles/s41467-023-37044-4
2.https://mp.weixin.qq.com/s?__biz=MzAwNzQ3Njg0OA==&mid=2247488615&idx=1&sn=f8c16bd3a923502d201e7b532f10ac8c&chksm=9b7cd778ac0b5e6efa37cb75e414ca369f38afa42f61d1b7844a23949738685bd79ce775d5a9&scene=21&from=industrynews&version=4.1.20.6015&platform=win#wechat_redirect

