瘙痒是一种令人不快的皮肤感觉,会导致强烈的抓挠欲望。在病理条件下,瘙痒是大多数皮肤病和一些全身性疾病的常见临床症状之一。在顽固性病理性瘙痒不仅加重病情,而且严重影响患者的生活质量,难以治疗。了解瘙痒的基本机制并开发有效的疗法是一项重大挑战。
近年来,在理解促进瘙痒调节的神经机制方面取得了许多令人兴奋的进展,包括在分子、细胞、大脑区域和回路水平。到目前为止,人们对参与瘙痒抑制调节的关键脑区和神经回路知之甚少,尤其是兴奋性神经元的抑制调节。探索瘙痒促进调节的机制外,探索瘙痒抑制调节的机制可能更有助于开发更有效的治疗方法。
最近的进展表明,尾部 ACC参与瘙痒的促进性调节。cACC 神经元或兴奋性锥体神经元的化学遗传学抑制显着减少了瘙痒诱发的抓挠,表明 cACC 锥体神经元在促进瘙痒-搔抓周期中起重要作用。许多先前的研究表明,背侧 mPFC中兴奋性锥体神经元的选择性激活会产生显着的镇痛作用,但在瘙痒处理中的作用在很大程度上是未知的。
2024年12月24日,来自中国陆军军医大学基础医学院基础医学实验中心隋建峰教授带领的研究团队在《 cell Reports 》上发表了题为AAn excitatory neural circuit for descending inhibition of itch processing的研究论文。
基于瘙痒和疼痛具有某些相似性的事实,并考虑到 PFC 中广泛的下游抑制调节,可以合理地推测 rACC 锥体神经元可能参与瘙痒的抑制性调节。在这项研究中,研究团队调查了 rACC 的作用Py神经元在瘙痒的抑制调节以及细胞和神经回路的潜在机制中的作用。研究团队的结果提供了令人信服的证据,支持 rACC 的关键参与Py→PAGGABA 系列神经回路在下降抑制瘙痒。
rACCPy神经元参与
瘙痒加工的抑制性调节
▲瘙痒标记的 rACC 的活性Py瘙痒引起的抓挠行为中的神经元
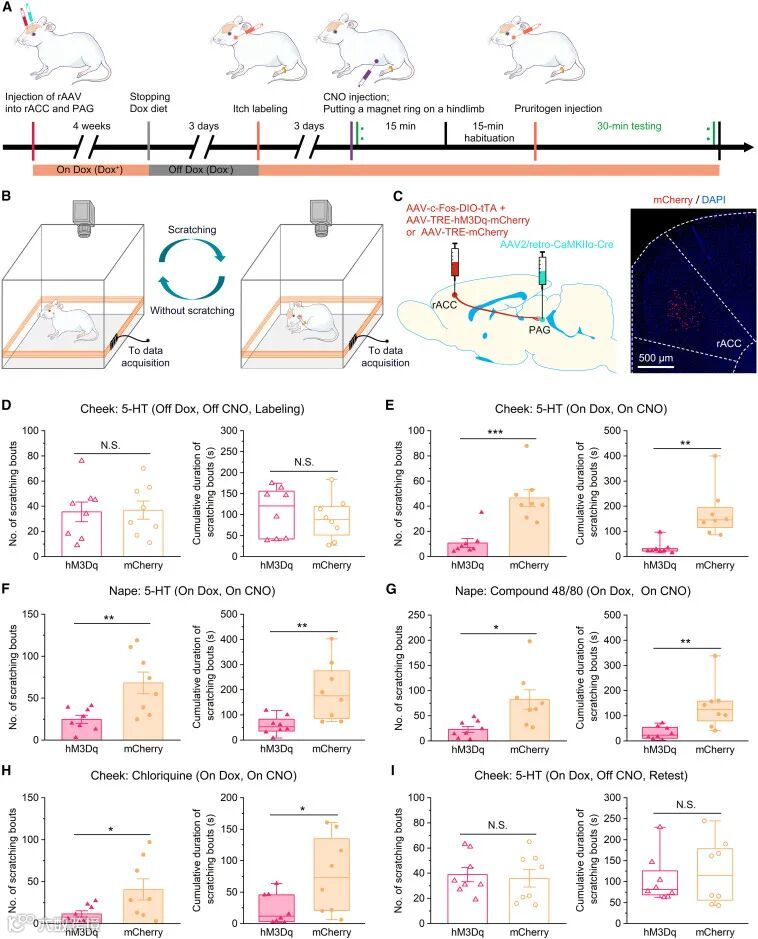
要了解 rACCPy神经元参与瘙痒处理,研究团队首先检查 rACC 的活性Py使用 c-Fos 作为神经元活动标志物进行瘙痒处理过程中的神经元。进一步检查 rACC 的神经动力学Py行为动物中的神经元,rACC 的活性Py用在体光遗传光纤光度法记录神经元。将腺相关病毒注射到右侧 rACC 中,然后将一根光纤植入右侧 rACC。在体光遗传光纤光度法结果表明,rACC 活性的降低Py神经元与瘙痒诱导的抓挠行为显著相关,进一步表明 rACCPy神经元可能参与瘙痒处理的抑制性调节。
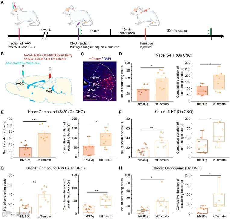
此外,为了阐明 rACCPy神经元参与瘙痒加工的抑制调节,研究团队采用专门由设计药物 激活的设计受体的化学遗传学方法来操纵 rACCPy神经元活动。这些结果表明,rACC 的激活Py神经元导致瘙痒处理受到抑制。
以上结果表明,rACCPy神经元在抑制瘙痒处理中起着关键作用。研究团队进行了在体光遗传光纤光度法。这些在体光遗传光纤光度法结果表明,瘙痒标记的 rACC 的兴奋性降低Py神经元与瘙痒诱导的抓挠行为显著相关,这与整体 rACC 的反应一致Py神经元到瘙痒引起的抓挠。
▲瘙痒标记的 rACC 的化学遗传学再激活Py神经元抑制瘙痒处理
接下来,研究团队询问了瘙痒标记的 rACCPy神经元在瘙痒处理中也起着重要的抑制作用。为了进一步证实瘙痒标记的 rACC 的抑制作用Py神经元在瘙痒处理中,研究团队还标记了瘙痒标记的 rACCPy具有 hM4Di-mCherry 或 mCherry 的神经元遵循相同的实验方案。这些结果表明,瘙痒标记的 rACC 的激活Py神经元显着降低瘙痒-抓挠行为,而抑制神经元子集显着增加不同瘙痒感受器诱导的瘙痒-搔抓行为。总之,这些结果进一步表明,瘙痒标记的 rACCPy神经元广泛参与瘙痒加工的抑制性调节。
rACC 的映射
Py神经元到 PAG 投影
▲来自 rACC 的投影PyPAG 的神经元
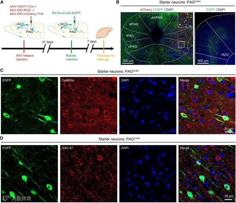
为了更清晰、更全面地了解 rACC 的抑制性调节Py神经元在瘙痒处理中,研究团队需要进一步阐明 rACCPy神经元将抑制信息传递到下游区域。值得注意的是,PAG 是 rACC 的重要下游靶标,对瘙痒加工的调节至关重要。实验数据表明,投射 PAG 的 rACC 神经元是兴奋性锥体神经元,而不是抑制性 GABA 能神经元,并且瘙痒会强烈激活投射 PAG 的 rACC+Py神经元
瘙痒标记的 rACCPy→PAG 回路
参与瘙痒处理的抑制性调节
▲瘙痒标记的 PAG 投射 rACC 的化学遗传学激活Py神经元抑制瘙痒处理
确定 PAG 投影 rACCPy神经元参与瘙痒的抑制调节,研究团队首先采用化学遗传学来激活 PAG 投射的 rACCPy神经元。结果表明,PAG 投射的 rACCPy神经元在瘙痒处理中起着重要的抑制作用。为了进一步验证 PAG 投影 rACC 的作用Py神经元在瘙痒加工的抑制调节中,研究团队通过化学遗传学选择性地抑制它们。这些结果进一步表明,PAG 投射的 rACCPy神经元在瘙痒处理中起着关键的抑制作用。
这些结果表明,PAG 投射 rACC 的激活Py神经元显着抑制瘙痒加工和抑制 PAG 投射的 rACCPy神经元显著加速瘙痒处理,进一步表明 rACCPy→PAG 回路在瘙痒处理中起着重要的抑制作用。总之,这些结果表明,瘙痒标记的 PAG 投射 rACCPy神经元广泛参与瘙痒加工的抑制性调节。
rACC 的重要作用Py→PAGGABA 系列
MA 诱导的奖励记忆形成
▲区域协调委员会Py神经元向 PAG 发送单突触投射GABA 系列神经元
上述结果表明,来自 rACC 的预测PyPAG 的神经元参与瘙痒的抑制性调节。以前的研究发现,PAGGABA 系列和 PAG格鲁神经元在瘙痒处理的调节中具有不同的作用。这些发现表明,PAGGABA 系列和 PAG格鲁神经元接收 rACCPy神经元投射,但瘙痒激活的 rACCPy神经元优先投射到 PAG 上GABA 系列神经元。
▲刺激瘙痒标记的 rACCPy神经元激活 PAGGABA 系列神经元
接下来,为了进一步阐明与瘙痒抑制性调节相关的 rACC 兴奋性输入对 PAG 活性的影响GABA 系列和 PAG格鲁神经元中,研究团队采用了 c-Fos Tet-Off 系统结合瘙痒标记的 rACC 的光遗传学激活Py神经元观察对 PAG 活性的影响GABA 系列和 PAG格鲁神经元。研究团队记录了 PAG 的钙荧光信号GABA 系列在瘙痒标记的 rACC 的光遗传学激活过程中具有在体光遗传光纤光度法计的神经元Py神经元。总的来说,这些结果表明,与瘙痒的抑制性调节相关的 rACC 兴奋性输入具有双重效应:它们显着增加 PAGGABA 系列神经元活动同时抑制 PAG 的神经元活动格鲁神经元活动。
▲ rACC 的化学遗传学激活Py-神经支配的 PAGGABA 系列神经元抑制瘙痒处理
这些结果表明,瘙痒标记的 rACC 的激活Py神经元显着增强 PAG 的兴奋GABA 系列神经元并抑制瘙痒处理。结果表明,rACC 的激活Py-神经支配的 PAGGABA 系列Neurons 能够减弱瘙痒处理。
接下来,要进一步验证 rACCPy-神经支配的 PAGGABA 系列神经元在瘙痒的抑制调节中起着重要作用,研究团队还使用化学遗传学方法来抑制这些突触后 PAGGABA 系列神经元。总的来说,本研究的数据表明 rACCPy神经元通过 rACC 参与瘙痒处理的抑制性调节Py→PAGGABA 系列电路。
瘙痒是一种抵御有害外部因素的自我保护机制,而不受控制和持续的瘙痒会严重影响患者的生活质量并加重他们的疾病。不幸的是,现有的治疗方法在很大程度上是无效的。在这里,研究团队证明了来自喙前扣带皮层锥体神经元到导水管周围灰色 GABA 能神经元在抑制瘙痒中起关键作用。神经回路的人工激活或抑制分别显着损害或增强瘙痒处理。因此,兴奋性神经回路被确定为在瘙痒的下调中起着至关重要的抑制作用,表明它可能是治疗瘙痒的潜在靶点。
领脑科技多通道同步光遗传光纤记录系统,具有同时实现多个通道的光遗传刺激和荧光信号记录的特点和优势,每个通道光刺激参数可独立调控。该系统能够解析多神经环路神经活动与行为的关联,探索行为的多样调控机制。
产品即将在年底推出,敬请期待!
领脑科技将持续为您
跟进业界最新技术与资讯,
下期见。
往期精彩内容
微信号 | 领脑科技
邮箱 | lingnaokeji@163.com
网址 | www.lambdaroptic.com
参考文献:
https://www.cell.com/cell-reports/fulltext/S2211-1247(24)01413-X

