不愉快的感觉,比如瘙痒和疼痛,主要由感知和情绪两种成分构成,它们经常相互影响:不愉快的感知可以触发负面情绪,而负面情绪则可能加剧不愉快的感知。岛叶皮质(Insular cortex, IC)对处理感知和情绪至关重要。解剖上,IC分为前IC(Anterior IC, AIC)和后IC(Posterior IC, PIC),分别具有不同的连接和功能。AIC与情绪和动机中心如纹状体和杏仁核密切连接,影响情绪体验和感知。相反,PIC与感知和运动相关,因为它与感知和运动区域相连。终纹床核(Bed nucleus of the stria terminalis, BNST)是IC的主要下游脑区之一。IC到BNST途径参与调节各种情绪。然而,BNST和IC到BNST通路在瘙痒感觉和情绪中的确切作用尚不完全清楚。
2024年3月13日,来自来自中山大学中山医学院的李勃兴教授及其研究团队在《Current Biology》上发表了题为An insular cortical circuit required for itch sensation and aversion的研究论文。
这项研究发现AIC对于瘙痒感知和厌恶情绪都至关重要。AIC中的兴奋性神经元(AICExt)投射到dBNST中的GABA能神经元(dBNSTGABA神经元)。AIC到dBNST通路介导了瘙痒感知和与瘙痒相关的厌恶情绪。这项发现建立了IC在瘙痒中的新角色,并强调了AIC到dBNST通路作为瘙痒感知和情绪的共享神经机制。
瘙痒的感知和情绪成分之间
相互作用
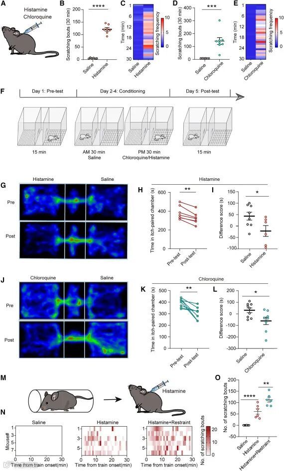
▲ 急性瘙痒刺激会引起小鼠的厌恶情绪
为了检验瘙痒的感知和情绪成分,研究团队向小鼠的后颈皮肤内注射了两种经典的瘙痒原,组胺和氯喹。正如预期的那样,这两种物质在30分钟内引起了强烈的搔抓行为,表明了组胺依赖性和非组胺依赖性瘙痒途径的激活。
为了调查瘙痒是否引发负面情绪,研究团队进行了与瘙痒相关的条件性位置厌恶(Conditioned place aversion, CPA)测试,这是评估与瘙痒相关的负面情绪的标准方法。小鼠经历了三天的条件化,将瘙痒原注射与一个舱室配对,将生理盐水注射与另一个舱室配对。在测试日,小鼠明显避开了与瘙痒配对的舱室。与条件化前相比,小鼠在组胺或氯喹配对的舱室中停留的时间显著减少。因此,瘙痒配对组的差异分数显著低于生理盐水组,表明组胺和氯喹引起的瘙痒均引发了厌恶情绪。
鉴于瘙痒感觉引起的厌恶情绪,研究团队进一步检查了厌恶情绪是否会反向加剧瘙痒感觉。小鼠被限制行动30分钟,这是一种已知能引起强烈厌恶情绪的程序,随后立即注射组胺。与未受限制的小鼠相比,注射组胺后受限制的小鼠的搔抓次数显著增加,表明厌恶情绪可能加剧了瘙痒感觉。综上所述,研究结果表明瘙痒的感觉和情绪成分之间存在相互影响。
被瘙痒感知和情绪激活
AICExt神经元
▲ AIC兴奋性神经元被瘙痒刺激激活
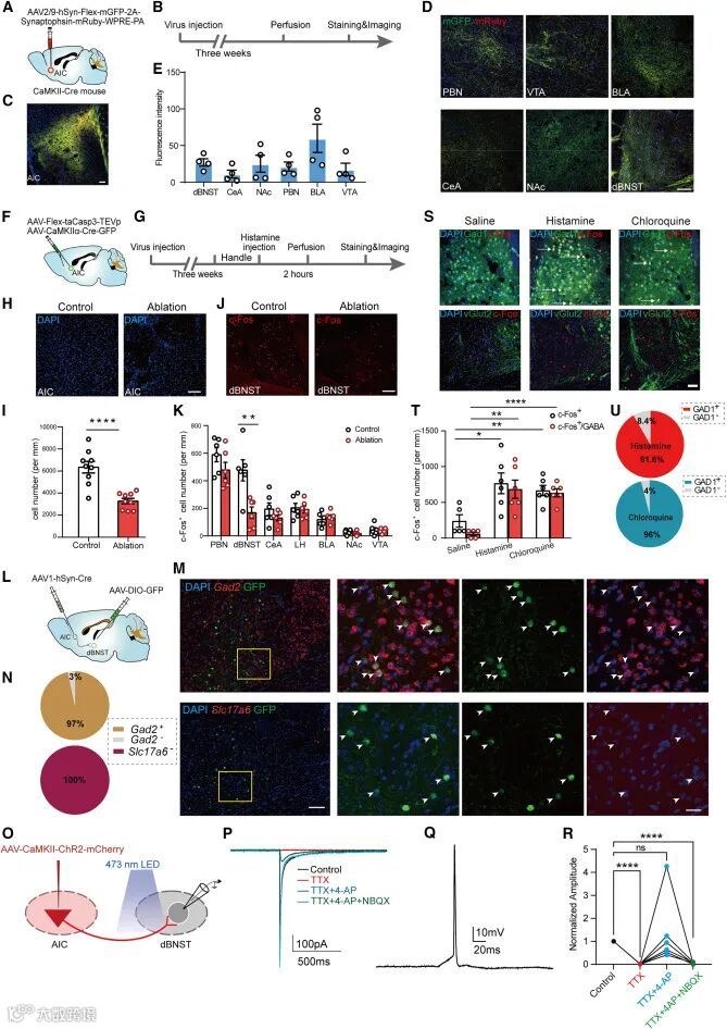
为了调查AIC在瘙痒感觉和情绪中的参与,研究团队检查了瘙痒刺激后AIC中的神经元活动。组胺和氯喹注射显著增加了AIC神经元中c-Fos表达的双侧表达,表明AIC两侧神经元的活动增强。
为进一步描述瘙痒刺激期间AIC神经元的激活,研究团队将编码CaMKII启动子驱动GCaMP6s的腺相关病毒注射到AIC,并在小鼠瘙痒引发的搔抓过程中使用在体光纤光遗传记录系统监测AICExt神经元中的Ca2+活动。在后颈皮肤内注射组胺或氯喹后,记录了荧光信号波动和小鼠的搔抓行为。
研究团队将AICExt神经元的Ca2+信号与个别搔抓次数的开始对齐。在GCaMP6s表达的小鼠中,荧光信号在对组胺或氯喹引发的每次搔抓中显著增加。GCaMP6s表达的小鼠中的荧光信号的曲线下面积(Area under the curve, AUC)显著高于EYFP表达的对照小鼠。此外,AUC与搔抓行为的持续时间密切相关。这些结果表明AICExt神经元被组胺依赖性和组胺非依赖性的瘙痒刺激激活。
研究团队进一步研究了AICExt神经元是否可以被与瘙痒相关的厌恶激活。将编码CaMKII启动子驱动GCaMP6s的AAV注射到AIC中。3周后,小鼠在CPA测试中以组胺进行条件化。在体光遗传光纤记录显示,在进入与组胺配对的舱室时,相比于生理盐水注射的对照组,AICExt神经元的Ca2+信号显著增加。这些结果表明AICExt神经元被与瘙痒相关的厌恶激活。总的来说,这些发现表明AICExt神经元参与了瘙痒的感知和情绪两个方面。
瘙痒原引起的瘙痒感知
需要AIC的激活
▲ AICExt神经元双向调节瘙痒感觉
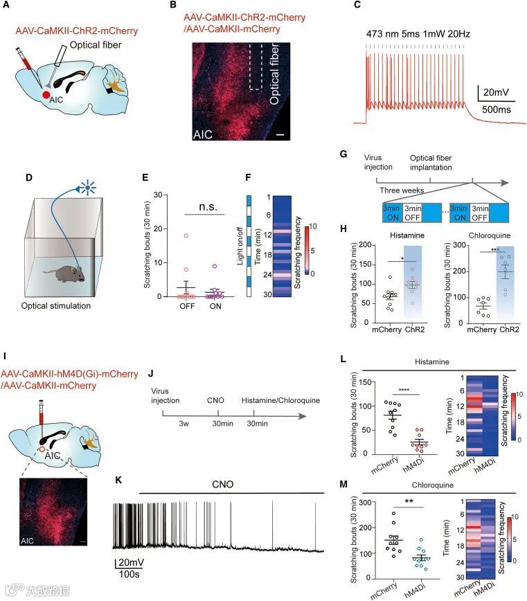
鉴于瘙痒刺激引起了AICExt神经元的激活,研究团队调查了它们在瘙痒感知中的直接参与。研究人员在AICExt神经元中表达AAV-CaMKII-ChR2,并在AIC上方植入了光纤。蓝光光遗传激活显著增加了AICExt神经元的放电率。然后在光遗传激活AICExt神经元期间检查了搔抓行为。令人惊讶的是,AICExt神经元的激活并没有引发自发性搔抓行为。
然后,研究团队探索了AICExt神经元激活对瘙痒原诱导的搔抓的影响。在光遗传激活AICExt神经元期间评估了组胺和氯喹引起的搔抓反应。结果表明,在蓝光刺激下,与对照组相比,表达ChR2的小鼠在组胺和氯喹刺激下的搔抓行为显著增加。这些结果表明AICExt神经元的激活加剧了瘙痒原诱导的瘙痒感觉。
为进一步检验AIC在瘙痒感觉中的必要性,研究团队化学遗传地抑制了AICExt神经元的活动,并评估了对组胺和氯喹的搔抓反应。AICExt神经元被感染了编码神经抑制剂DREADD hM4Di的病毒。电生理记录表明,氯硝西泮有效地降低了AICExt神经元的动作电位。值得注意的是,与mCherry组相比,化学遗传抑制AICExt神经元显著减少了组胺和氯喹诱导的搔抓行为,总搔抓次数和频率均显著减少。值得注意的是,这种减少搔抓行为并不是由于运动活动减少造成的,这表现在hM4Di表达和mCherry表达的小鼠之间总距离和中央时间相当。这些结果共同表明,抑制AICExt神经元可以减轻瘙痒原诱导的瘙痒感觉。
与瘙痒相关的厌恶情绪
需要AIC的激活
▲ 瘙痒引起的厌恶情绪是AIC激活所必需的
鉴于AIC连接到与情绪和动机相关的大脑区域并参与情绪体验,研究团队进一步探究AIC是否参与负面情绪。将AAV-CaMKII-ChR2注射到AIC中的小鼠,并使其接受实时地点偏好(Real-time place preference, RTPP)测试。在RTPP测试中,当小鼠进入一个灯亮舱室时,AICExt神经元的光遗传激活发生,进入灯灭舱室时则关闭。通过对舱室停留时间和偏好的分析,评估了AICExt神经元激活对厌恶情绪的影响。表达ChR2的小鼠在灯亮舱室中停留时间显著少于在灯灭舱室中的时间,而对照小鼠在两个舱室中停留时间相当。因此,灯亮舱室的偏好分数在表达ChR2的小鼠中显著低于表达mCherry的小鼠,表明AICExt神经元的激活引发了厌恶情绪。
激活AICExt神经元对于瘙痒诱导的厌恶是否必要呢?为了回答这个问题,研究团队将AAV-CaMKII-eNpHR3.0-EYFP注射到AIC中,并进行了与瘙痒原相关的CPA测试。在条件化过程中,当小鼠进入与组胺或氯喹配对的舱室时,黄光被打开以光遗传抑制AIC神经元。研究发现,在测试日,表达EYFP的小鼠在组胺配对的舱室中停留时间明显较短,表明组胺的厌恶效应。然而,表达eNpHR的小鼠在每个舱室中停留时间相当,其差异分数比表达EYFP的小鼠更高。这些结果表明AICExt神经元的抑制抑制了瘙痒诱导的厌恶。在氯喹的CPA测试中也观察到了类似的结果。因此,AICExt神经元的激活对于与瘙痒相关的厌恶至关重要。
AIC的一个功能性下游靶点
dBNST
▲ AICExt神经元投射到dBNST中的GABAergic神经元
团队继续研究AIC调节瘙痒感觉和情绪的神经回路机制。研究人员将轴突标记为带有膜结合的绿色荧光蛋白(mGFP),将假定的突触前小结标记为突触素-mRuby。荧光分布分析显示AICExt神经元向皮质和皮质下脑区域广泛投射,包括桥旁核(PBN)、腹侧被盖区(VTA)、杏仁核外侧核(BLA)、杏仁核中央核(CeA)、伏隔核(NAc)和dBNST。
为了确定参与瘙痒感觉和情绪的AIC下游靶标,研究团队消除了AICExt神经元,并评估了瘙痒刺激期间AIC下游区域的神经元活动,假设在消除AICExt神经元后,AIC下游靶标的活动将显著降低。将AAV-Flex-taCasp3-TEVp和AAV-CaMKII-Cre-GFP注射到AIC中,3周后AICExt神经元数量减少48%。然后研究人员进行了组胺刺激后的c-Fos染色。在AIC下游靶标中,只有dBNST在消除AICExt神经元后显示出显著的c-Fos水平降低,表明AIC → dBNST通路可能介导了AIC对瘙痒感觉和情绪的影响。
被瘙痒刺激激活
AIC→dBNST通路
▲ 瘙痒刺激激活AIC→dBNST通路
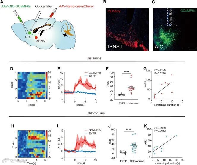
接下来团队研究了AIC → dBNST通路是否被瘙痒刺激激活。通过将单突触逆行转运病毒AAV2-retro-hSyn-cre-mCherry注射到dBNST中,将Cre依赖的AAV-DIO-GCaMP6s传递到AIC中,并在AIC上方植入光纤,研究人员使用在体光遗传光纤记录系统监测了dBNST投射的AIC神经元的Ca2+活动。将Ca2+信号与组胺或氯喹诱发的搔抓开始对齐,研究者观察到在GCaMP6s表达的小鼠中,dBNST投射的AIC神经元在搔抓过程中Ca2+信号显著增加。无论来自哪个组,GCaMP6s表达的小鼠的Ca2+信号的曲线下面积(AUC)均显著高于EYFP表达的小鼠,并且与搔抓行为的持续时间密切相关。这些发现表明AIC → dBNST通路被组胺依赖性和氯喹非依赖性的瘙痒刺激激活。
瘙痒感知和情绪所必需的
激活AIC→dBNST通路
▲ 激活AIC→dBNST通路是瘙痒感知和情绪所必需的
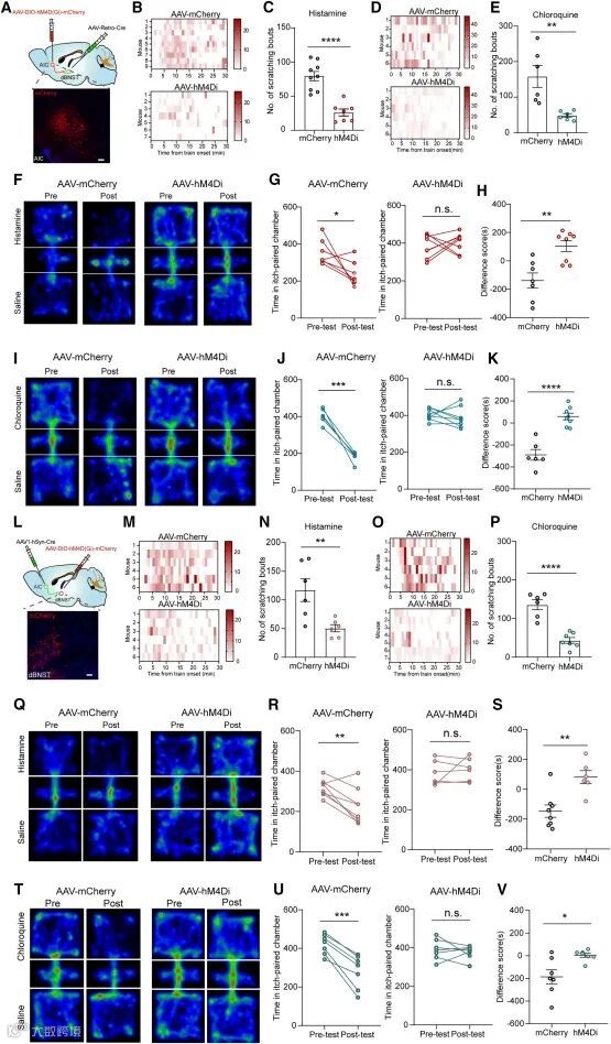
最后,烟酒谈对评估了AIC → dBNST通路在瘙痒感觉和情绪中的重要性。通过向dBNST注射逆向Cre病毒和向AIC注射AAV-hSyn-DIO hM4Di,研究人员通过CNO给药对dBNST投射的AIC神经元进行化学遗传抑制。显著地,化学遗传抑制显著减少了组胺和氯喹诱导的搔抓。在hM4Di表达的小鼠中,CNO处理也逆转了在CPA测试中停留在组胺或氯喹配对舱室中的时间减少。hM4Di表达的小鼠的差异分数显著高于mCherry表达的小鼠。
此外,研究团队通过在AIC中表达向前Cre和在dBNST中表达依赖Cre的hM4Di来化学遗传地抑制了AIC投射的dBNST神经元的活动。这种抑制也显著减少了组胺和氯喹引发的搔抓行为,并逆转了CPA测试中组胺和氯喹诱导的厌恶。综上所述,这些结果表明AIC → dBNST通路的激活对于瘙痒感觉和情绪至关重要。
这项研究报告了前岛叶皮质(AIC)被组胺依赖和非依赖性瘙痒刺激激活。AIC的激活引发厌恶情绪,并加剧瘙痒源诱发的瘙痒感和厌恶。在机械上,AIC兴奋性神经元投射到终纹床核(dBNST)中的GABA能神经元。操纵AIC → dBNST通路的活动影响瘙痒感和瘙痒诱发的厌恶。研究发现了瘙痒感和厌恶的共享神经回路——AIC → dBNST通路,突出了AIC作为瘙痒加工的中心枢纽的关键作用,并提供了一个框架来理解感觉和情绪相互作用的神经机制。
领脑科技多通道同步光遗传光纤记录系统,具有同时实现多个通道的光遗传刺激和荧光信号记录的特点和优势,每个通道光刺激参数可独立调控。该系统能够解析多神经环路神经活动与行为的关联,探索行为的多样调控机制。
产品即将在年底推出,敬请期待!
领脑科技将持续为您
跟进业界最新技术与资讯,
下期见。
往期精彩内容
微信号 | 领脑科技
邮箱 | lingnaokeji@163.com
网址 | www.lambdaroptic.com
参考文献:
1.https://www.cell.com/current-biology/abstract/S0960-9822(24)00242-2

