当今社会受焦虑症影响占总人口的2%以上,阈下疾病的患病率超过10%。最近的研究表明,情绪状态存在着对机体免疫功能的调节。新的证据也揭示了外周器官参与焦虑的发病机制,包括肠道组织和脂肪细胞。这些研究结果暗示了外周细胞因子的存在且些细胞因子对压力存在反应,这些因素在焦虑样行为的中枢调控中的潜在作用还没有完全解决。
肝脏作为人体的主要代谢中枢,与心理健康息息相关。肝功能障碍可能会引发精神疾病。最近的研究已经认识到LCN2在包括阿尔茨海默病(AD)在内的神经退行性疾病的发病机制中的作用,表明其在精神障碍中的潜在作用。尽管据报道脑源性 LCN2 介导突触发生和焦虑行为,关于外周LCN2在心理功能中的作用的证据不足,其潜在的调控途径也尚不清楚。
2024年4月8日,来自暨南大学粤港澳中枢神经系统再生研究所苏国辉院士、张力教授带领的研究团队在《nature communications》上发表了题为Stress increases hepatic release of lipocalin 2 which contributes to anxiety-like behavior in mice的研究论文。
在目前的研究中,研究团队首先确定了焦虑症患者和具有焦虑样行为的慢性约束应激 (CRS) 模型小鼠的血清 LCN2 水平升高。LCN2通路的外周和中枢阻断均有效缓解了CRS诱导的行为缺陷。为了确定外周来源和调节途径,通过源自背运动迷走神经核 (DMX) 的迷走神经传出途径,肝组织被认为是 CRS 下血清 LCN2 的主要来源。这些结果共同建立了一个先前未被认识到的迷走-肝-皮质环,用于调节焦虑样行为。
循环 LCN2 诱发
人类和啮齿动物的焦虑症
▲ :循环LCN2与人类和小鼠模型中的焦虑症有关
研究团队首先招募了一小群具有突出焦虑症状的重度抑郁症(MDD)患者进行血液采样。在抗抑郁药物之前,血清检测显示患者的 LCN2 水平比年龄和性别匹配的健康对照组高 2 倍以上。有趣的是,个体LCN2浓度与汉密尔顿焦虑量表呈负相关,治疗 3 个月后,13 例患者的 LCN2 水平均显著降低。这些数据支持了LCN2在焦虑症发病机制中的潜在作用。
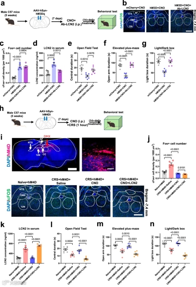
采用小鼠CRS模型模拟人类焦虑症,通过一系列行为表型进行验证,显示运动行为不变,避开空旷场地的中心区域、高架加迷宫或灯箱中的开放臂。当小鼠接受氟西汀治疗时,外周和中枢LCN2均被抑制与缓解焦虑样行为有关。外周和中央LCN2的这种升高在接受慢性不可预测的轻度应激并且没有性别特异性。因此,外周 LCN2 可能导致压力下的焦虑样行为。
为了进一步验证血源性LCN2在抗焦虑过程中的作用,研究团队用重组LCN2蛋白治疗雄性小鼠14天。这种阻断显着降低了CRS小鼠的血清和中心LCN2浓度和减轻的焦虑样行为。这些结果共同证明了循环LCN2在压力下引发焦虑症中的作用。
中枢 LCN2 破坏 mPFC 中的神经元活动
诱导焦虑样行为
▲ LCN2在mPFC中起作用,指导焦虑样行为
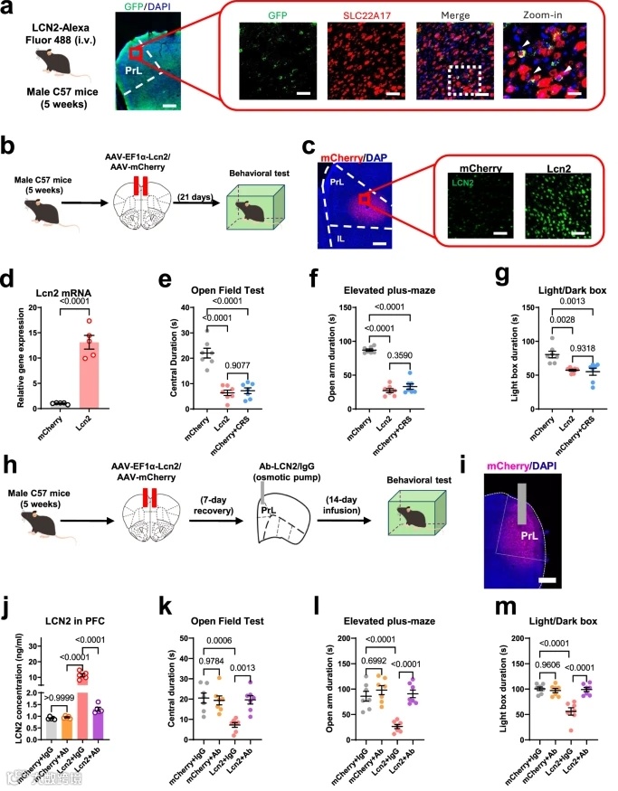
在观察到外周 LCN2 在介导焦虑障碍中的关键作用后,研究团队进一步研究了 CRS 方案下对 LCN2 有反应的特定大脑区域。持续输注 14 天的 Ab-LCN2 可显著降低 mPFC 中的局部蛋白水平,并有效防止了焦虑样行为的发生。总之,LCN2主要作用于mPFC以直接抗焦虑作用。
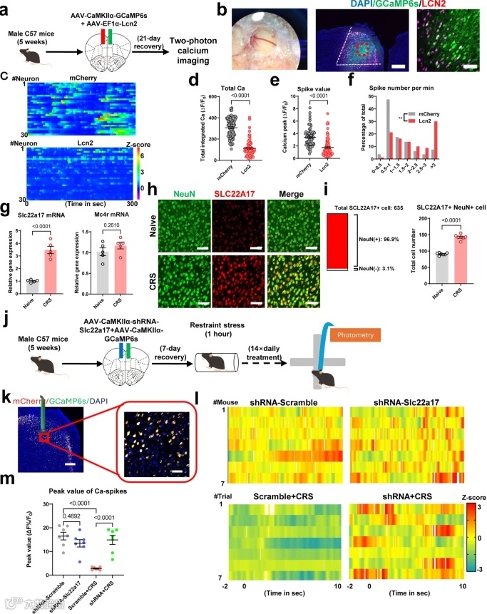
为了鉴定 LCN2 给药下行为表型的神经底物,研究团队通过通过高分辨在体显微钙成像发现CN2在总钙强度和峰值方面均显著抑制锥体神经元(PNs)的钙瞬变。这些数据表明,LCN2破坏了mPFC神经元的活动,可能导致焦虑症。
为了确定相关的分子机制,研究团队注意到 LCN2 受体SLC22A17在 CRS 范式下的 mPFC 神经元中显着表达,而另一种已知的 LCN2 受体 MC4R25没有显示出明显的变化。mPFC中SLC22A17的遗传敲低操作有效地减弱了LCN2介导的焦虑样行为,而海马或BLA中的受体消融并没有阻止LCN2效应。这些结果趋同于说明LCN2在mPFC中的抗焦虑作用。
▲LCN2扰乱了mPFC的神经活动
接下来,研究团队使用在体光遗传光纤记录系统监测了LCN2-SLC22A17特异性结合介导的神经元活动。研究团队进一步将 Slc22a17 的遗传操作与 GCaMP6 感染相结合,以跟踪小鼠在升高的加迷宫上面临压力时 mPFC 的体内神经活动。在在体光遗传光纤记录系统监测数据对照组小鼠中,神经元在从闭合臂过渡到张开臂时表现出钙活性的升高,而这种钙峰在CRS小鼠中在很大程度上被抑制,并随着Slc22a17基因的敲低而恢复。这些观察结果与小鼠钙成像一致,其中沉默 LCN2 受体不会改变对照组幼鼠的皮质钙活性,但确实阻止了 CRS 方案下的低活性。总之,LCN2作用于mPFC神经元中的受体,破坏神经活动,导致焦虑症。
肝脏 LCN2 在应激下
具有中枢性抗焦虑作用
▲肝脏LCN2通过mPFC的神经调控引发焦虑样行为
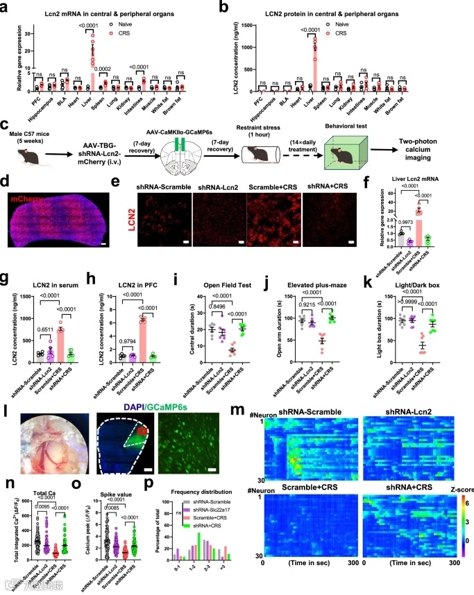
尽管研究团队的研究已经说明了LCN2在压力期间的神经机制,但循环LCN2的来源仍未解决。为了解决这个问题,研究团队对多个器官进行了采样,以确定它们的LCN2表达谱。行为测定还表明,在肝脏 Lcn2 基因敲低的 CRS 小鼠中预防焦虑样表型。
为了确定详细机制,组织学和分子学检测均提示抑制 mPFC 中 Slc22a17 基因表达和cFos染色暗示在外周剥夺 LCN2 时恢复 mPFC 活性。更重要的是,体内钙成像记录显示,在CRS范式下,肝脏特异性LCN2导致正常钙活性的恢复。综上所述,这些结果表明肝源性LCN2在应对压力、破坏皮层神经活动和导致焦虑样行为方面起着核心作用。
迷走神经传出途径
慢性应激下的肝脏 LCN2 生物合成
▲迷走神经传出通路诱发肝脏LCN2诱发焦虑症
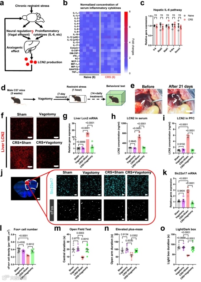
研究团队研究了将应激转导到肝脏LCN2生物合成中的机制。先前的研究已经确定了在促炎因子刺激下肝脏 LCN2 的产生。研究团队将研究扩展到通过对肝总支进行膈下迷走神经切开术,然后进行 CRS 治疗来调节神经的可能性。手术显著抑制了应激下肝脏LCN2的激增和降低的循环或中心 LCN2 水平。mPFC 中的 LCN2 轴抑制与mPFC神经元活性的恢复有关。在行为测定中,肝去神经支配可防止CRS小鼠的焦虑样行为。
由于膈下迷走神经包括支配肝脏以及胃、胰腺和肠的传入和传出通路,研究团队随后验证了迷走神经系统支配肝组织的特异性。总之,证据表明,迷走神经传出途径在压力下介导肝脏 LCN2 生物合成以诱导焦虑样表型。由于缺乏直接证据证明通过迷走神经传出通路支配肝实质,肝脏 LCN2产生仍有可能由来自相邻器官如肠道,胰腺或肝门静脉的信号介导,这些信号已知由常见的肝分支。
DMX 响应压力
刺激 LCN2 生物合成
▲ DMX对应激和刺激肝脏LCN2的反应
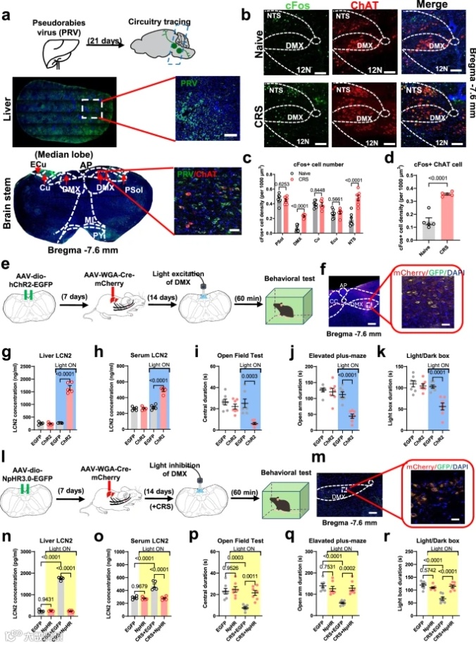
迷走神经传出通路起源于脑干核,因此研究团队追踪了 CRS 下负责肝脏 LCN2 产生的大脑区域。之前的一项研究认识到膈下迷走神经肝分支起源于DMX32,因此提出DMX介导肝脏对应激的反应。受体-配体氯氮平-N-氧化物的应用激活了DMX,导致血清LCN2水平显著升高以及幼稚、无压力小鼠的焦虑样行为。更重要的是,血清LCN2不变所示以及DMX刺激后没有焦虑样行为。
由于 DMX 介导的迷走神经传出通路支配多个器官,研究团队接下来通过结合逆行跨突触 AAV-WGA-Cre 的肝脏感染来操纵肝脏特异性下行通路加上 Cre 依赖性通道视紫红质 2 。作为功能证据,DMX中的蓝光刺激有效地提高了肝脏产生LCN2进入血液循环的状态,导致幼稚小鼠出现类似焦虑的行为。这些结果说明了DMX-肝脏通路在调节外周LCN2释放和焦虑样行为方面的特异性,尽管不能排除胃肠道器官间接通路中继的可能性。
接下来,研究团队测试了 LCN2 分子在焦虑样行为的迷走神经传出调节中的特异性。在DMX激活的小鼠中,长期输注Ab-LCN2。行为分析显示出一致的结果,因为化学遗传学抑制提高了对CRS的抵抗力。腹腔注射LCN2不影响DMX活性但逆转了化学遗传学操作的影响,概括了类似焦虑的行为。
▲ DMX-迷走神经-肝脏通路介导焦虑样行为
最后,肝脏 LCN2 对迷走神经传入通路的可能混淆作用,迷走神经传入通路上升到大脑以诱发焦虑样行为。经过测试,结节神经节神经元的激发不影响幼稚小鼠的肝脏LCN2水平或诱导焦虑样行为。更重要的是,CRS发作期间肝传入结节神经节的化学抑制作用,不能逆转肝脏LCN2激增,并且无助于缓解CRS小鼠的焦虑样行为。
综上所述,这些结果表明,压力会激活DMX,DMX可能通过迷走神经传出途径参与肝脏LCN2的生物合成,进一步破坏mPFC功能并导致焦虑样行为。研究团队的实验不能完全描述这种脑干-肝-皮质环路,因为目前的证据没有确定从迷走神经节前神经元末梢到产生LCN的肝细胞的信号传播。然而,这些结果仍然假设了肝脑串扰在压力下的精神障碍中的潜在关键和以前被低估的作用。
这项研究探究了一个假定的迷走神经-肝脏-皮层环路,其中脑干核将心理压力转化为肝脏产生LCN2,从而刺激mPFC影响神经活动,导致类似焦虑的行为。心理压力诱导促炎细胞因子的产生、TNF-α和 IL-1β这些因子可以从神经胶质细胞中产生,并在大脑内起作用以激活神经炎症,导致焦虑或抑郁样行为。
另一方面,越来越多的证据表明,外周起源的促炎细胞因子在焦虑症中具有核心调节作用。这些结果支持LCN2作为焦虑样行为中枢调节的潜在循环因子。根据现有证据,目前的研究有一定的局限性和弱点。首先,迷走神经传出通路直接支配肝组织刺激LCN2分泌尚无充分证据。
总之,研究团队的研究已经证明了一种以前未被识别的迷走神经-肝脏途径,其在慢性应激下的激活诱导了LCN2的肝脏生物合成。血清LCN2升高进一步破坏了mPFC的正常神经活动,导致焦虑样行为。这些数据为心理应激下的肝脑串扰提供了更多见解,并为焦虑症的早期诊断或干预提供了靶点。
领脑科技最新产品在体可穿戴微型显微镜MiniFM1,作为同类的钙成像研究必备的国产自研设备,已全新上市! 领脑科技多通道同步光遗传光纤记录系统OFP-C201,具有同时实现多个通道的光遗传刺激和荧光信号记录的特点和优势,每个通道光刺激参数可独立调控。该系统能够解析多神经环路神经活动与行为的关联,探索行为的多样调控机制。
产品即将在年底推出,敬请期待!

领脑科技将持续为您
跟进业界最新技术与资讯,
下期见。
往期精彩内容
微信号 | 领脑科技
邮箱 | lingnaokeji@163.com
网址 | www.lambdaroptic.com
参考文献:
https://www.nature.com/articles/s41467-024-47266-9#additional-information

