药物滥用是一种难以戒除且容易复发的重大精神疾病。全球人口的饮酒率有所增加,使酒精成为使用最广泛的成瘾物质它已成为一个主要的全球健康问题,研究表明,它会导致酗酒者脑损伤和遗传缺陷。因此,有必要找到一种戒酒的好方法。
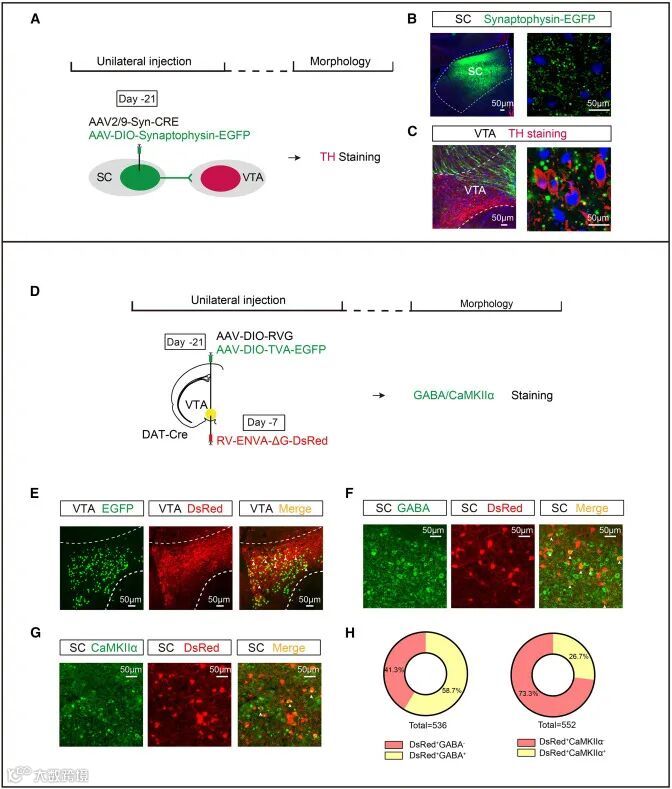
腹侧被盖区可被奖励情绪刺激激活,并可介导适应性适当行为的表达。既往研究发现,约 62% 的 VTA 神经元与 SC 中的 GABA 能细胞形成单突触连接,其中 69% 被鉴定为多巴胺能细胞。
2024年7月23日,来自华中科技大学同济医学院基础医学院神经生物学教研室田波教授带领的研究团队在《Cell Reports 》上发表了题为 Alternating bilateral sensory stimulation alleviates alcohol-induced conditioned place preference via a superior colliculus-VTA circuit 的研究论文。
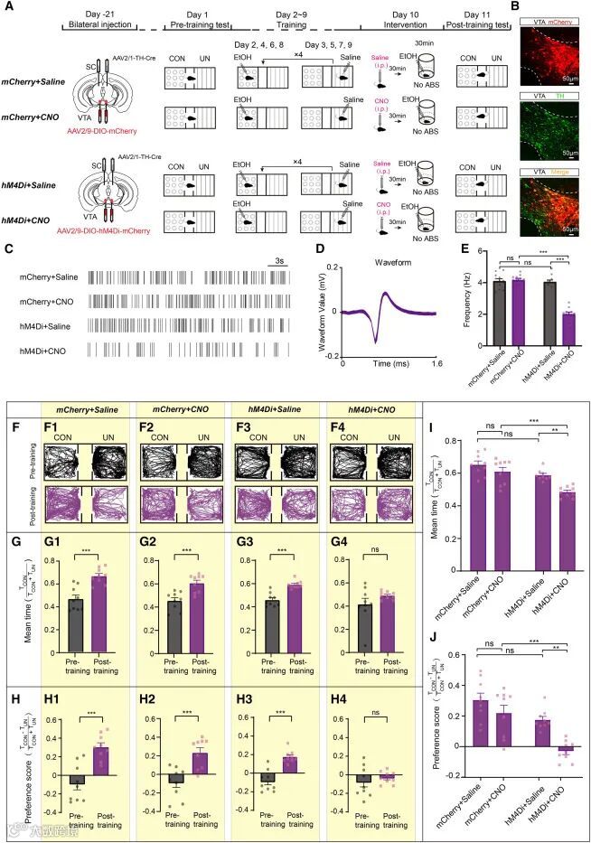
在这项研究中,研究团队使用了条件性场所偏好范式,该范式将药物奖励与环境线索联系起来,并反映了与动物药物依赖相关的动机行为,研究 ABS 对雄性小鼠酒精诱导的 CPP 的治疗潜力。研究团队的研究结果表明,4-Hz ABS 对酒精诱导的 CPP 影响最显着。研究团队的研究还证明,SC-VTA大回路参与乙醇诱导的雄性小鼠 CPP 中 4-Hz ABS 的保护,该回路的化学遗传学调节可以模拟或逆转 4-Hz ABS 的治疗效果。这些结果为 ABS 相关 EMDR 治疗酒精使用障碍的临床应用提供了实验基础,对确定药物滥用的潜在治疗靶点具有重要意义。
Hz ABS 显着减弱
小鼠乙醇诱导的 CPP
▲4-Hz ABS 显着减弱小鼠乙醇诱导的 CP
研究团队首先执行了标准的乙醇介导的 CPP 范式,该范式提供了小鼠药物奖励的间接测量。在这种范式中,小鼠反复将有益刺激与中性刺激相关联。这些结果表明乙醇介导的 CPP 调节在 EtOH 组中成功。在干预日和训练日进行的 ABS 治疗均显示出对乙醇诱导的 CPP 的显着影响。
研究结果表明,ABS 治疗的不同频率对接受乙醇的小鼠表现出明显的影响。具体来说,4-Hz ABS 干预显示乙醇介导的 CPP 的表现显着减少,并在乙醇处理的小鼠中赋予治疗显着益处。
4 Hz 闪光灯
对乙醇介导的 CPP 没有影响
▲4 Hz 闪光灯对乙醇介导的 CPP 没有影响
为了检查 4-Hz ABS 对乙醇诱导的 CPP 的影响是否归因于连续的光闪烁,而不是简单地在所有 LED 芯片内同步闪烁,研究团队进行了一项类似的程序来评估 4-Hz 闪光灯对饮酒小鼠的影响。结果表明,4 Hz FL 对小鼠体内乙醇介导的 CPP 没有显着影响。这些结果表明,4-Hz ABS 对酒精相关 CPP 的治疗效果是特异性的,并且不同的视觉感觉刺激可能是其治疗效果多样化的原因。
4 Hz ABS 降低了 VTA 的反应
大神经元对乙醇寻求行为
▲4 Hz ABS 降低了 VTA 的反应大神经元对乙醇寻求行为
多巴胺能传递被广泛认为是动机行为的关键因素。先前的研究表明,VTA 是主要奖励和线索诱导的动机行为的基本区域。此外,先前的研究表明,暴露于乙醇相关线索会激活 VTA,导致 c-fos 免疫反应性增加。在体光遗传光纤光度测量期间,所有小鼠在第 11 天进行训练后测试。利用在体光遗传光纤光度测量,细胞内钙在自由移动的小鼠中记录瞬变,以研究 VTA 的时间动态大神经元及其参与乙醇寻求行为。将 AAV2/9-DIO-GCaMP6m 和 AAV2/9-TH-CRE 立体定向注射 WT 小鼠的 VTA 区,以特异性表达基因编码的 Ca2+VTA 中的 GCaMP6m 指标大神经元,并在同一部位植入一根光纤以记录 VTA 的神经元活动大种群。随后的荧光成像显示 mCherry 表达主要定位于 VTA大通过酪氨酸羟化酶染色后的形态学分析。
VTA 的神经活动大与对照组相比,EtOH 组的神经元在进入乙醇条件侧之前表现出显着增加,而在 4-Hz ABS 干预组中则显着逆转。总的来说,研究团队的研究结果表明 4-Hz ABS 降低了 VTA 的反应性大神经元寻求乙醇的行为。
全脑标测揭示
4-Hz ABS 对 SC 神经元的激活
▲全脑映射揭示了 4-Hz ABS 对 SC 神经元的激活
鉴于 VTA大神经元已被证明在乙醇寻求中发挥作用,并且可以被 4-Hz ABS 抑制,据推测 4-Hz ABS 对 VTA 的抑制作用大神经元活动可能由上游大脑区域介导。为了探索这种可能性,在 4 Hz ABS 治疗后进行了全脑 c-fos 标测,以识别被这种干预激活的大脑区域。与 4 Hz FL 相比,SC 表现出 4 Hz ABS 激活的神经元数量增加最高。因此,这些发现表明 4-Hz ABS 显着增加了 SC 的神经元活性。
VTA大神经元接收
来自 SC 的直接 GABA 输入
▲ VTA大神经元接收来自 SC 的直接 GABA 输入
SC 以其在调节注意力和身体方向控制方面的作用而闻名,尤其是在眼球运动中。此外,SC 到 VTA 的投影大已得到确认,使其成为研究团队后续研究中的主要大脑区域。在通过 4-Hz ABS 验证了SC 区的激活后,研究团队继续对 SC-VTA 进行形态学定位大路,研究结果表明,SCGABA 系列神经元直接将投射发送到 VTA大神经元。同时,研究团队发现 ABS 处理后,大多数 c-fos 细胞在 SC 中是 GABA 能的。
SC-VTA 的化学遗传学
4-Hz ABS 在乙醇诱导 CPP 中起保护
▲SC-VTA 的化学遗传学抑制大电路模拟 4-Hz ABS 在乙醇诱导的 CPP 中的保护作用
鉴于乙醇介导的 CPP 与 VTA 活性增加之间的关联大神经元,这被 4-Hz ABS 减轻,形态学证据表明 VTA大神经元接收来自 SC 的直接投射GABA 系列神经元。研究团队的假设假设抑制 SC 投射到 VTA大神经元足以复制 4-Hz ABS 的治疗效果。实验发现表明 SC-VTA 的化学遗传学抑制大电路可以模拟 4-Hz ABS 对乙醇诱导的 CPP 的治疗效果。
SC-VTA 的化学遗传学激活
逆转 4-Hz ABS 对乙醇处理小鼠治疗
▲SC-VTA 的化学遗传学激活大投影逆转了 4-Hz ABS 对乙醇处理小鼠的治疗效果
检查 SC-VTA大电路对于 4-Hz ABS 对乙醇处理的小鼠的治疗效果是必要的,将 Cre 依赖性 AAV2/9-DIO-hM3Dq-mCherry 和 AAV2/1-TH-CRE 分别双侧注射到 VTA 和 SC 中。综上所述,这些数据表明 SC-VTA大电路是 4-Hz ABS 对小鼠乙醇诱导的 CPP 发挥其治疗作用所必需的。
酒精是使用最广泛的成瘾物质,可能导致脑损伤和遗传异常。目前的治疗方法尚未确定减少渴望和防止复发的有效方法。在这项研究中,研究团队发现 SC-VTA 回路的双向化学遗传学操作复制或阻断 4-Hz ABS 对乙醇诱导的 CPP 的治疗效果。这些发现阐明了 SC-VTA 回路通过 4-Hz ABS 缓解乙醇相关 CPP 的作用,并指出了一种可能具有治疗酒精使用障碍潜力的非药物和非侵入性方法。
领脑科技多通道同步光遗传光纤记录系统,具有同时实现多个通道的光遗传刺激和荧光信号记录的特点和优势,每个通道光刺激参数可独立调控。该系统能够解析多神经环路神经活动与行为的关联,探索行为的多样调控机制。
产品即将在年底推出,敬请期待!
领脑科技将持续为您
跟进业界最新技术与资讯,
下期见。
往期精彩内容
微信号 | 领脑科技
邮箱 | lingnaokeji@163.com
网址 | www.lambdaroptic.com
参考文献:
https://www.cell.com/cell-reports/fulltext/S2211-1247(24)00711-3

