动物和人类通过学习更好地在环境中导航来调整其最初的先天行为反应,这通常包括暴露于环境威胁。当环境压力和威胁过度时,生物体可能会产生夸张和不平衡的神经反应,通常会导致长时间的恐惧。
恐惧消退取决于几个大脑区域的相互作用:杏仁核、海马体、伏隔核、内侧前额叶皮层和腹侧被盖区等。PTSD 在遗传和行为上是更容易处理的精神障碍之一。人们已经付出了大量努力来研究与恐惧消退和 PTSD 有关的神经回路,但位于这些过程核心的细胞类型的分子身份和组织逻辑仍未确定。
2024年11月23日,来自新泽西州皮斯卡塔韦罗格斯大学遗传学系Gleb P. Shumyatsky带领的研究团队在《 Molecular Psychiatry 》上发表了题为 Dopamine release and dopamine-related gene expression in the amygdala are modulated by the gastrin-releasing peptide in opposite directions during stress-enhanced fear learning and extinction 的研究论文。
为了开始研究可能调节基底外侧杏仁核中多巴胺功能与恐惧消退相关的分子和细胞,研究团队重点研究了胃泌素释放肽基因。研究团队的结果确定 GRP 是已知的最早调节多巴胺控制恐惧消退的分子之一。
Grp 小鼠的产生
和 GRPergic 神经回路的映射
▲ Grp 小鼠的生成和 GRPergic 投影的逆行追踪
研究团队开发了 Grp 小鼠,其中 Grp 基因的大部分外显子 1 被删除并被绿色荧光蛋白 取代。两性的 Grp 小鼠发育正常,全身均无明显异常。当 rAAV2 注射到杏仁核的基底核中时,观察到 tdTomato 和 GFP 在腹侧海马体,这是向BA突出的主要区域。
为了检查 BLA-mPFC 投影,研究团队在 mPFC 中注射了 rAAV2。这些结果表明,GRP 表达映射了进入杏仁核的非常特定的神经回路,并且可能在处理与恐惧相关的感觉信息中发挥独特的作用。
Grp 小鼠在提示和上下文长期恐惧
记忆方面表现出增强
▲Grp 小鼠表现出长期恐惧记忆的增强和压力增强恐惧学习的易感性增加
为了表征 Grp 小鼠的记忆,研究团队在恐惧条件反射的标准方案中检查了它们。训练期间休克后冻结在基因型之间没有差异。研究团队将 Grp 小鼠 与 GRPR KO 小鼠杂交,并在恐惧条件反射中评估 GRP/GRPR 双 KO 小鼠。实验表明 GRP 和 GRPR 可能具有它们可能结合的其他配体/受体。
为了排除在生命早期去除 GRP/GRPR 系统可能产生的发育影响并确定 GPR 信号在杏仁核中的具体影响。潜在的发育变化不太可能导致 GRP 或 GRPR KO 小鼠恐惧记忆表型增强。
SEFL 召回后 Grp 小鼠杏仁核中
多巴胺信号通路的下调
▲在 SEFL 中回忆后,Grp 小鼠的多巴胺信号相关基因下调
根据研究团队对 GPR 相关敲除增强恐惧记忆的观察,研究团队假设 GRP 或 GRPR 的缺失可能会提高杏仁核中的神经活动。这些结果表明,恐惧条件反射后 Grp 小鼠杏仁核中的神经活动增强,这与恐惧条件反射中 Grp 小鼠表现出的增强记忆一致。研究团队对这些发现的解释表明,在恐惧条件反射中观察到的冻结增加是由于记忆的差异,而不是焦虑或疼痛敏感性的差异,证实了GRPR KO小鼠的行为表型。
基因型和易感因素之间的比较表明,与 WT 小鼠相比,KO 小鼠无论是否具有抗压性或抗压性,都表现出更高的冻结率。结果表明,Grp 基因的缺失赋予了对压力的易感性以及条件性恐惧。实验结果表明,回忆后发现的多巴胺相关基因表达的变化可能是通过 SEFL 期间的长期记忆检索在 Grp 小鼠中诱导的。
GRP 和酪氨酸羟化酶
在腹侧被盖区共表达
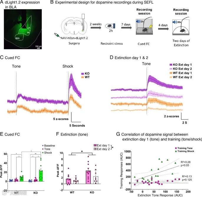
▲GRP 敲除小鼠对休克和习得性恐惧线索表现出更强的多巴胺反应
为了研究 GRPergic 神经元和多巴胺能神经元之间的关系,研究团队对 Grp 小鼠的脑切片进行了 TH 和 Grp 启动子驱动的 GFP 的免疫共染色。对光在体光遗传光纤度测量记录期间的行为分析表明,不同基因型之间的电击后冻结没有差异,并且与野生型小鼠相比,Grp 小鼠的易感组与弹性组的比率更高。研究团队推断多巴胺信号传导对于调节对有害刺激的初始反应很重要,并且在训练期间对线索和刺激的放大反应对于确定随后对习得性恐惧线索的易感性可能至关重要。
Grp 小鼠中封闭的
突触前 VTA-BLA 连接
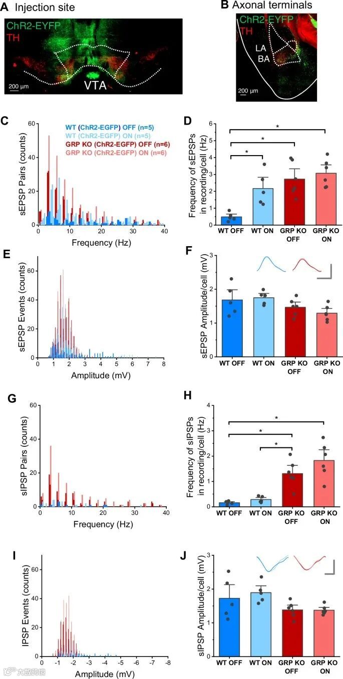
▲VTA-BLA 突触连接在 GRP KO 小鼠中具有突触前兴奋性失调
为了检查 VTA 和 BLA 之间的功能连接,研究团队在 Grp 和 WT 小鼠的 VTA 中注射了 AAV-hSyn-ChR2-EGFP并检查了 VTA-BLA 投射轴突光遗传学刺激过程中 BLA 神经元中自发性 EPSP和 IPSP的特性。除了光遗传学研究外,研究团队还发现与 WT 小鼠相比,Grp 中的去极化静息膜电位增加了 4 mV,刺突活性增加。研究团队的结果显示 Grp 小鼠中封闭的突触前 VTA-BLA 连接,表明在没有 GRP 的情况下,来自 VTA 的失调多巴胺能输入对 BLA 功能可能起作用。
GRP 去除引发多巴胺能系统
以实现应力诱导的可塑性
▲在 SEFL 中召回后对 Grp 小鼠进行 RNA 测序
研究团队发现,在野生型小鼠中,相对于经历恐惧消退的野生型对照小鼠,Grp 基因缺失和恐惧条件反射的组合未能引起基因表达模式的巨大变化。这些结果表明 Grp 基因缺失对突触调节和微管相关基因具有特异性和一致的功能影响。综上所述,这些结果表明 GRP 可能通过调节多巴胺信号将压力与恐惧联系起来。
恐惧消退导致在威胁不再存在后,最初获得的恐惧反应减少。恐惧灭绝是适应性的,对生物体的生存至关重要。多巴胺最近已成为恐惧消除和 PTSD 的必需品,但服务于这种多巴胺功能的神经回路才刚刚开始被研究,多巴胺细胞内信号通路尚不清楚。使用在体光遗传光纤光度法记录多巴胺信号,研究团队发现 Grp 小鼠对 SEFL 的易感性与恐惧条件反射和早期灭绝期间基底外侧杏仁核多巴胺能结合的增加平行。实验表明,GRP 在压力增强的恐惧加工中调节多巴胺功能,并将 Grp 确定为第一个已知的调节恐惧消退多巴胺能控制的基因。
领脑科技多通道同步光遗传光纤记录系统,具有同时实现多个通道的光遗传刺激和荧光信号记录的特点和优势,每个通道光刺激参数可独立调控。该系统能够解析多神经环路神经活动与行为的关联,探索行为的多样调控机制。
产品即将在年底推出,敬请期待!
领脑科技将持续为您
跟进业界最新技术与资讯,
下期见。
往期精彩内容
微信号 | 领脑科技
邮箱 | lingnaokeji@163.com
网址 | www.lambdaroptic.com
参考文献:
https://www.nature.com/articles/s41380-024-02843-8

