焦虑症是全世界最普遍和最使人衰弱的心理健康状况之一,全球患病率在 3.8%-25% 之间,压力大的生活事件是导致焦虑症和耳鸣的主要原因。持续性耳鸣会导致慢性压力状态,而压力又会进一步加重耳鸣几项临床研究表明,与普通人群相比,耳鸣患者患焦虑症的几率更高,此外,焦虑症患者的终生耳鸣发病率显着增加尽管耳鸣作为压力因素与焦虑症之间的联系很明确,但这种关联的机制仍然难以捉摸。
先前的研究表明,耳鸣患者的听觉皮层具有更强的伽马波段振荡,这与主要抑制性神经递质 γ-氨基丁酸的传递减少有关,在焦虑症患者中,发现前额叶皮层的神经活动在精神紧张状态下较高,尽管目前的数据表明 AC 与耳鸣有关,并且 PFC 在焦虑中的重要性,但仍需要深入研究来解决耳鸣和焦虑共病背后的机制。
2024年10月18日,来自中国医科大学生命科学学院听力研究实验室秦岭教授带领的研究团队在《 communications biology 》上发表了题为Thalamo-cortical neural mechanism of sodium salicylate-induced hyperacusis and anxiety-like behaviors 的研究论文。
研究团队研究的主要目的是使用体内电生理记录、光纤记录、活性种群中的靶向重组 、免疫荧光、光遗传学、条件基因敲除和行为测试来研究 NaSal 处理的小鼠听觉过敏和焦虑样行为的神经和分子机制。研究团队发现有证据支持这样的观点,即 NaSal 诱导的听觉功能和情绪状态异常是由于 TRN 中 GABA 能神经元活动减少,从而导致 MGB-AC 和 MD-PFC 的过度活跃。
多巴胺反应
听觉过敏和焦虑样行为
▲NaSal 治疗会诱发听觉过敏和焦虑样行为
研究团队进行了前脉冲抑制测试,以研究 NaSal 处理的小鼠是否表现出听觉过敏。当在 120 dB 的声压级下用声刺激进行测试时,NaSal 处理的小鼠显着表现出增加的声学惊吓反应。使用旷场试验评估不同治疗小鼠的焦虑样行为和升高的 O 迷宫试验。与载体处理的小鼠相比,NaSal 处理的小鼠在竞技场中心花费的时间明显更少。
值得注意的是,探索的减少可能是由于运动减退,而不是焦虑状态。因为 OFT 和 O 迷宫测试代表了一种新的环境,所以这里测量的旅行距离的减少反映了新奇诱导的运动而不是自发运动的减少。因此,研究团队的 OFT 和 O-maze 结果可能反映了 NaSal 治疗诱导的焦虑样行为。
鼻腔处理增强 Fos 表达
现在辨别训练中
▲Fos 和 GBO 在 NaSal 处理小鼠的 AC 和 PFC 中的表达
接下来,研究团队使用 TRAP 技术检查了 NaSal 处理对 AC 和 PFC 神经元的影响,用于即时早期基因产物 Fos。NaSal 处理显着增加了 AC 中 FosTRAPed 神经元的百分比。研究团队选择这些 Fos 阳性区域作为后续实验研究 AC 和 PFC 的靶标。
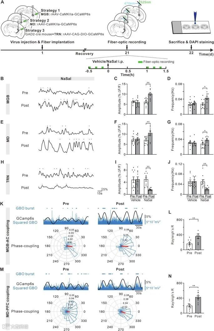
研究团队进一步记录了 AC 和 PFC 中从载体/鼻腔注射前 0.5 小时到 3 小时的局部场电位。实验结果表明NaSal 可以诱导 AC 和 PFC 中的神经激活和 GBO 增加。
单线索概率奖励NaSal 治疗对丘脑活性
皮质 GBO 爆发锁相的影响
▲丘脑中谷氨酸能和 GABA 能神经元的钙瞬变以及 NaSal 处理小鼠中 MGB-AC 和 MD-PFC 的锁相
为了进一步研究 NaSal 对神经活动的影响,研究团队使用在体光遗传光纤光度法记录了来自 MGB、MD 和 TRN 神经元的即时钙信号。研究团队将 rAAV-CaMKIIa-GCaMP6s 注射到 WT 小鼠的单侧 MGB 或 MD 中。虽然 CaMKIIa 也可能在抑制性神经元中表达,但以前的组织学研究表明,啮齿动物的感觉丘脑主要由谷氨酸能神经元组成,抑制性神经元的比例非常小。因此,使用 CaMKIIa 启动子转染 MGB 和 MD 的谷氨酸能神经元是合适的。与同时记录的 LFP 中的 GBO 爆发相比,研究团队观察到 NaSal 注射增强了 AC 的 GBO 爆发与 MGB 神经元的钙瞬变之间的锁相。NaSal 在 TRN 中神经活动降低,但在 MGB 和 MD 中增加,有助于 AC 和 PFC 中 GBO 的增强。
O迷宫试验期间
MD 神经元的钙活性
▲抑制电流介导 VMH 中的 CRH 兴奋作用
对于许多小鼠来说,线索开始时初始峰值的振幅和线索呈现期间的平台反应通常遵循线索鉴别任务的获取水平,对于大多数优秀的学习者来说很高,对于中等学习者来说不太突出,并且在学习不好或根本没有学习的小鼠中无法检测到。中心内侧和中心外侧部位均显示出正相关,但这些部位在横向上没有统计学意义。对于线索反转任务的分组数据,也获得了类似的结果。因此,在这种比较中,发现两个站点的正相关但不显著,但聚合数据的总体相关性显著。
MGB-AC 或 MD-PFC 的光遗传学激活诱导皮质
GBO 的变化和听觉功能或情绪状态的改变
▲MGB-AC 或 MD-PFC 的光遗传学激活诱导皮质 GBO 的变化和听觉功能或情绪状态的改变
为了进一步研究丘脑神经活动与皮质 GBO 之间的关联,研究团队记录了 AC 或 PFC 的 LFP 响应 MGB-AC 的光遗传学激活。研究团队进一步研究了 MGB-AC 和 MD-PFC 通路的光遗传学激活是否可以使用图 1 中概述的实验程序急性诱导听觉和情绪功能异常。统计分析显示,张开双臂和张开双臂进入时间显着减少,自我梳理时间增加,这是一个与高度焦虑相关的参数,在 MD-PFC 通路激活后。 这些类似焦虑的行为在 Light OFF 期间持续存在。因此,MGB-AC 和 MD-PFC 激活分别与听觉过敏和焦虑样行为密切相关。
TRN 神经元光遗传学激活改善 NaSal 诱导
皮质 GBO、听觉过敏和焦虑样行为
▲TRN 的光遗传学激活诱导皮层 GBO 的变化以及听觉功能和情绪状态的改变
接下来,研究团队对在 TRN GABA 能神经元中表达 ChR2 或 EYFP 的 NaSal 处理小鼠的 AC 和 PFC 进行了 LFP 记录,以研究 TRN 神经元光遗传学激活的影响。对 NaSal 处理的小鼠进行了 O 迷宫,有或没有 TRN 神经元激活。研究团队发现,当小鼠的 TRN 神经元被激活时,小鼠在张开的手臂上花费的时间更多,进入张开的手臂的频率更高。
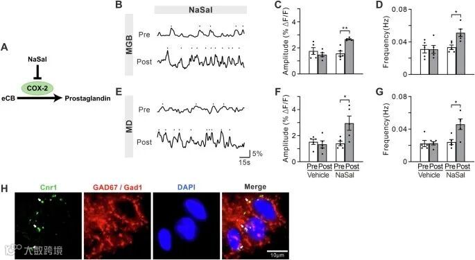
鼻腔治疗可增加
MGB 和 MD 中 eCBs 的水平
▲ NaSal 处理小鼠的 eCB 水平
以前的研究表明,NaSal 抑制环氧合酶-2的活性,具有代谢 eCB 的能力。研究团队使用 eCB2.0 的光纤记录检查 MGB 和 MD 中的 eCB 动力学68来检验这个假设。在中枢神经系统中,eCB 通常与突触前 CB1R 结合以抑制神经递质释放研究团队检查了 Allen Brain Atlas 中的小鼠数据库,并证实 Cnr1在 TRN 中的高 mRNA 表达。表明NaSal 治疗可能会增加 MGB 和 MD 中 eCBs 的水平,它们可以作用于 TRN GABA 能神经元上的 CB1R,介导 GABA 的突触前抑制。
CB1R 拮抗剂 AM251 降低
NaSal 诱导的 GBO 和焦虑样行为
▲CB1R 拮抗剂 AM251 对 NaSal 诱导的 GBO 和焦虑样行为的影响
为了研究 NaSal 是否通过 CB1R 依赖性机制诱导 GBO 增加和焦虑样行为,研究团队重复了 LFP 记录和结合 AM251或载体与 NaSal 注射的行为测试。在 ASR/PPI 测试中,与载体处理相比,AM251 处理显著降低了 NaSal 小鼠的 ASR 强度。在本实验期间,AM251 和载体组都经历了两次类似的处理和注射程序,因此该程序不会对研究团队对 AM251 效果的观察产生任何全身干扰。CB1R 介导了 AC 和 PFC 的 GBO 增加以及 NaSal 诱导的焦虑样行为。
TRN 神经元中 CB1R 的选择性敲除减轻
NaSal 诱导的 GBOs 增强和焦虑样行为
▲NaSal 处理的 TRN-CB1R 中不存在增强的 GBO 和焦虑样行为KO小 鼠
考虑到 NaSal 或 AM251 也可能影响 AC、PFC 或杏仁核等大脑区域的局部抑制回路,有必要进一步研究 TRN CB1R 在 NaSal 诱导的 GBO 增强和行为异常中发挥作用的程度。实验结果表明,TRN 中的 CB1R 在 NaSal 诱导的皮层 GBO 增强和行为改变中起关键作用。
耳鸣已被确定为导致焦虑的潜在因素。丘脑-皮质通路在听觉和情绪信息的传递中起着至关重要的作用,但其与耳鸣相关焦虑的偶然联系仍不清楚。在这项研究中,研究团队探讨了水杨酸钠处理的小鼠丘脑和皮层的神经活动,它们表现出听觉过敏和焦虑样行为。研究团队的结果强调了 TRN 在听觉和边缘丘脑-皮质通路中的调节作用。
领脑科技多通道同步光遗传光纤记录系统,具有同时实现多个通道的光遗传刺激和荧光信号记录的特点和优势,每个通道光刺激参数可独立调控。该系统能够解析多神经环路神经活动与行为的关联,探索行为的多样调控机制。
产品即将在年底推出,敬请期待!
领脑科技将持续为您
跟进业界最新技术与资讯,
下期见。
往期精彩内容
微信号 | 领脑科技
邮箱 | lingnaokeji@163.com
网址 | www.lambdaroptic.com
参考文献:
https://www.nature.com/articles/s42003-024-07040-5

