当疾病为局部时,通常会发现和治疗肿瘤,但是,当上皮癌变为区域浸润性时,乳腺癌的 5 年复发率可能超过 15%,其他实体瘤的复发率甚至更糟。患者复发是多因素的,但部分原因是研究团队无法及早识别转移细胞,量化它们在基质中的存在,并创建适当的风险评估来指导护理标准。转移可分为所有实体瘤所需的一系列离散物理事件:脱离肿瘤、通过基质迁移和内渗到血流中。当 CTC 在血液中可检测到时,疾病可能已经进展得太严重,从而降低了其预后评估的有效性;肿瘤细胞通常可以在 Stroma 中休眠数年, 样品的大量稀释可能使一些 CTC 逃避检测。弱粘附强度是另一种生物物理转移标志物,它通过增加粘着斑周转来促进迁移。三阴性乳腺癌患者的肿瘤具有反映弱贴壁细胞的转录组学特征,其无病间隔时间也较短,表明临床结果与物理特性之间存在相关性。
2025年3月5日,来自美国加州大学圣地亚哥分校生物工程系、病理学系 Adam J. Engler带领的研究团队在《 Cell Reports 》上发表了题为Adhesion strength of tumor cells predicts metastatic disease in vivo的研究论文。
尽管有强有力的证据,但粘连对转移性疾病的预测能力尚不清楚。研究团队使用直壁和发散壁平行板流通室来评估使用小鼠模型、混合细胞群和人类肿瘤的分选和分析能力。研究团队使用小鼠乳腺肿瘤模型发现粘附强度和转移行为之间存在反比关系。研究团队还观察到人类癌症与缩小乳房成形术的粘附强度和转移能力之间存在负相关关系;来自浸润性癌症患者的细胞比来自非浸润性癌症或缩小乳房成形术的细胞更弱的粘附性。这些结果表明,具有更弱粘附表型的细胞从原发性肿瘤微环境中迁移出来,并且可以通过该设备以一种可以提供预后工具来评估未来患者预后的方式进行分离和量化。
与小鼠模型中的原发性肿瘤相比
侵袭细胞的粘附强度降低
▲与肿瘤细胞相比,侵入脂肪垫的 MDA-MB231 细胞表现出粘附强度降低
与非转移性细胞系相比,转移性细胞系具有较低的粘附强度和更不稳定的粘着斑。为了确定小鼠肿瘤模型表型粘附的程度,将 MDA-MB231 人乳腺癌细胞暴露于含有 GFP 和萤火虫荧光素酶的慢病毒载体中,并针对两种标记物进行选择。为确保转导不会影响粘附强度和迁移,细胞选择性地暴露于预定的剪切应力下,以分离弱粘附和强粘附部分,并在胶原凝胶上评估它们的迁移;与强贴壁细胞相比,弱贴壁细胞表现出更大的迁移速度和位移,并且与转染无关,表明 GFP 和 Luc 转导对功能的影响最小。对于从同一脂肪垫中分离的配对样品,GFP 肿瘤细胞的粘附性比 GFP 脂肪垫细胞高 60%,表明弱粘附机械型的细胞逃逸了肿瘤,这与培养中的观察结果一致。
细胞-内在粘附差异
与小鼠模型中的肺转移频率相关
▲基于注射细胞粘附表型的原发性肿瘤聚集,尽管各组间原发肿瘤大小没有差异
虽然播散的细胞粘附性较差,但尚不清楚这是否意味着在远处部位形成转移性肿瘤的倾向更大。为了人为地造成肿瘤之间转移潜力的差异,首先使用 PPFC 按粘附对 GFPLuc MDA-MB231细胞进行分类,然后注射到腹股沟脂肪垫中。在评估肺部的原发性肿瘤和继发性疾病之前,允许肿瘤生长 6 周。研究团队发现生物过程的GO术语存在显着重叠,在这些术语中,许多术语与细胞迁移和运动有关。此外,癌症基因组图谱分析显示,在调节运动,高表达与较差的患者预后和无进展间期显着相关。这些数据表明,共同的基因特征可能与转移风险相关,并表明什么是粘附力学型。
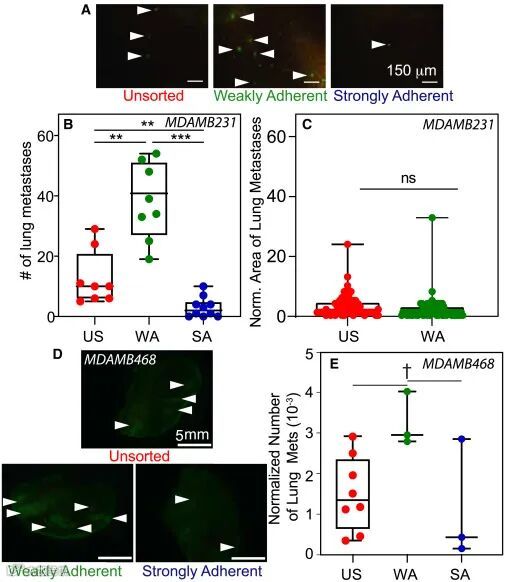
▲注射 WA 细胞的小鼠肺转移更多
为了直接评估转移负荷,研究团队确定了切除小鼠肺中人 MDA-MB231 细胞的 GFP 病变数量。研究团队发现生物发光信号或肿瘤重量与粘附分选的函数没有差异,但当标准化为注射细胞的数量时,肺部 GFP 信号检测到的转移数量存在差异。离开原发肿瘤的细胞的迁移机制可能会出现差异;因此,仅由强烈粘附的细胞组成的肿瘤不太可能转移。
▲尽管切除了 WA 细胞,但形成的转移灶明显更多
虽然 6 周小鼠模型显示弱粘附肿瘤存在显著差异,但标准护理通常涉及肿瘤切除。因此,研究团队在注射后 3 周进行了肿瘤切除,这是首次手动触及肿瘤但肺部仍基本没有结节的时间点。但研究团队发现此时弱贴壁细胞的肺肿瘤负荷明显高于未分选的细胞;对于强烈粘附的肿瘤,只有三分之一产生可检测的转移,每只小鼠只有一个。这些数据表明,明显更多的弱粘附细胞在早期逃逸肿瘤,然后在切除原发肿瘤后转移并形成继发性疾病。
转移性和非转移性粘附强度
差异对混合人群进行分类
▲细胞系转移潜力与粘附强度降低相关
为了确定粘附强度和转移倾向之间的反比关系是否不是 MDA-MB231 或 MDA-MB468 细胞特有的,使用发散 PPFC测量其他七种乳腺癌和上皮细胞系的粘附强度,其中剪切应力随腔室位置缩放对于每种细胞系,绘制纤连蛋白包被腔室上的平均粘附强度与与乳腺肿瘤刚度相匹配的胶原水凝胶上的迁移速度和位移的关系图。研究团队还观察到基于胶原蛋白的粘附强度与胶原蛋白基质上的细胞速度和位移之间存在负相关。虽然这些数据相对于纤连蛋白包被的设备表现出更多的噪声,但至少它们暗示了整合素受体之间的共同行为。
由于小鼠和患者肿瘤可能是转移性和非转移性细胞的混合群体,因此研究团队开发了一种反卷积方法来区分具有不同粘附强度的两个群体的粘附曲线。研究团队通过将已知比例的 MDA-MB231 和 MCF10A 细胞接种到 dPPFC 中并测量它们的组合粘附曲线来实验验证混合物。这些结果表明,dPPFC 可以准确测量异质性群体的癌细胞粘附曲线,而无需事先分选。
小鼠基质活检的无标签评估
可回顾性预测体内转移风险
▲原发肿瘤周围基质的平均剪切阈值可预测体内转移的数量
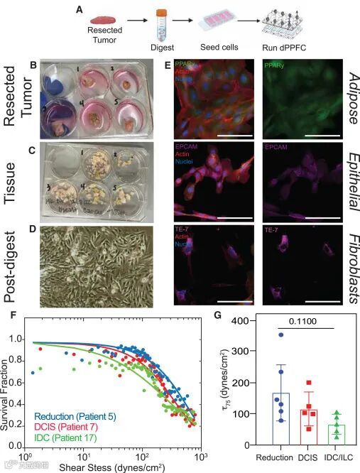
为了评估 dPPFC 在预测转移风险中的功能,研究团队分析了 NSG 小鼠切除的肿瘤、基质和对侧脂肪垫。研究团队使用 ROC 分析中的概率估计来评估癌症分数及其 τ 的好坏+50对转移风险进行分类。将这两个指标结合在一起提高了预测准确性,将 AUC 提高到 0.94,特异性提高到 100%,灵敏度为 85%。与肿瘤核心相比,6 周时基质预测的改善可能是由于弱粘附的细胞已经从肿瘤播散;因此,基质更好地捕捉了原发性肿瘤进展中该点肿瘤的转移潜力。总而言之,这些数据表明 dPPFC 可以检测局部侵入周围基质的癌细胞,它们的数量和粘附机械型可用于预测转移性肿瘤形成速度的增加。
▲肿块切除术细胞的粘附强度低于缩小乳腺成形术细胞的粘附强度
为了确定弱贴壁细胞是否是人类患者转移性疾病的主要驱动因素,研究团队从乳房 X 线缩小术、非浸润性癌症和浸润性小叶癌或导管癌中获得了健康乳房的组织样本,以比较它们的粘附特性。研究团队发现 R 高2对照乳房整形术和肿瘤样品的值。因此,患者肿瘤中弱贴壁细胞的贡献并不代表离散的群体,而是导致相对于乳房成形术对照的粘附曲线向左移动。在检查 16 个患者样本时,研究团队发现平均 τ75的健康乳腺组织可以通过侵袭性进行分层:从健康乳腺组织中恢复的总体单细胞群粘附性最强,来自 DCIS 的细胞具有中等平均群体粘附强度,从 IDC 和 ILC 肿瘤获得的细胞在患者中粘附性最弱。这些结果与小鼠模型的数据一致;体外和小鼠模型中的弱贴壁细胞更具迁移性。因此,研究团队推断 τ75的浸润性癌症样本表明其转移能力。
尽管只有一小部分肿瘤细胞会导致转移性疾病,但目前尚无预后生物标志物来识别这些细胞。研究团队表明,物理标志物 — 粘附强度 — 可预测小鼠乳腺癌模型中的转移潜力,并且它可以对人类疾病进行分层。研究团队证明混合的癌症细胞系可以通过无标记的胶粘剂特征进行分离。与切除的人肿瘤相比,来自人减乳腺成形术的细胞具有更高的粘附强度,后者也可能分为侵袭性癌症和更惰性的癌症。因此,高度转移性细胞可能具有独特的物理表型,这可能是临床结果的预测标志物。
领脑科技最新产品在体可穿戴微型显微镜MiniFM1,作为同类的钙成像研究必备的国产自研设备,已全新上市!
领脑科技将持续为您
跟进业界最新技术与资讯,
下期见。
往期精彩内容
微信号 | 领脑科技
邮箱 | lingnaokeji@163.com
网址 | www.lambdaroptic.com
参考文献:
https://www.cell.com/cell-reports/fulltext/S2211-1247(25)00130-5

