寻求奖励对研究团队的生存至关重要,而寻求奖励的行为具有高度的适应性。许多因素调节寻求奖励的行为,包括内部状态、经验和记忆、环境线索、昼夜节律和睡眠等 。这些因素如何调节大脑奖励回路是研究团队理解奖励寻求的适应性性质的关键。
伏隔核是边缘区域和运动区域之间的接口,其中情绪和动机信号被整合以促进运动活动 。NAc 在奖励评估和处理中起着至关重要的作用。为了支持这一点,体内研究揭示了人类和动物在奖励预期、评估和/或反应过程中的NAc活性动态 。NAc 反应的某些方面取决于与奖励相关的学习过程,反映了适应性。目前尚不清楚这些与奖励相关的 NAc 反应在初始形成后有多稳定,以及它们如何受到睡眠等生理调节的影响。
2025年7月1日,来自美国宾夕法尼亚州匹兹堡市匹兹堡大学精神病学系 Yanhua H. Huang在《 Translational Psychiatry 》上发表了题为Nucleus accumbens dynamics in food reward seeking and regulation by sleep的研究论文。
睡眠中断会影响人类和动物的奖励寻求。潜在的神经机制尚不清楚,尽管被认为涉及 NAc。急性睡眠剥夺后,人体影像学研究表明,NAc 对奖励相关线索和/或奖励传递的反应更强,包括食物奖励和线索、金钱收益和风险相关决策。为了更好地了解 NAc 活性如何受到睡眠和寻求奖励行为的相应变化的调节,研究团队使用了小鼠蔗糖自我管理模型,并应用在体光遗传光纤光度法来检查蔗糖寻求奖励过程中的实时 NAc 活性动态——首先通过不同的学习阶段,然后测试急性 SD 的影响。
Ac 钙蔗糖奖励寻求期间的活动与行为结果相关
对训练阶段敏感
▲NAc 钙蔗糖奖励寻求期间的活动与行为结果有关
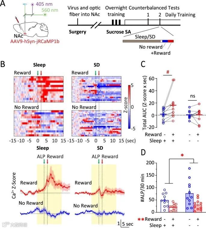
雄性和雌性小鼠接受单侧 NAc 内注射表达基因编码的 Ca 的 AAV传感器 jRCaMP1b和光纤植入,并被训练按下主动杠杆以获得蔗糖沉淀奖励。NAc 钙动力学与后续行为存在不同的关联。猎犬能够保持稳定的自我给药性能并继续进行其余的实验,而最初的非猎犬在随后的训练日逐渐停止杠杆按压蔗糖,因此未被纳入进一步实验。总之,这些结果表明 NAc 钙寻求奖励期间的反应与强化行为结果有关。
▲NAc 钙蔗糖奖励寻求期间的活动对训练阶段很敏感
在接下来的 ~5 周期间、NAc 钙反应不断发展,在四个阶段进行比较和对比当小鼠首次获得蔗糖 SA 时,这通常发生在完成过夜训练时;在行为层面,除了逆向学习中的 ALP% 外,不同训练阶段的 #ALP% 或 ALP% 没有总体差异,表明 NAc 的变化响应不是因为不同训练阶段的总体 ALP 性能差异。这些结果表明,NAc 在初始奖励学习和反向学习期间都参与其中,但在长时间训练后,即使寻求奖励的表现处于相似的水平,NAc 的激活程度也较低。研究团队专注于处于稳定反应阶段的小鼠进行睡眠纵实验。
急性睡眠剥夺
会降低 NAc 钙蔗糖寻奖期间的活动
▲急性睡眠剥夺会降低 NAc 钙蔗糖寻奖期间的活动
单次发作的急性睡眠剥夺直接影响动物和人类的奖励寻求并损害 NAc 突触传播。急性 SD 如何改变奖励寻求过程中的 NAc 活动研究团队测量了 NAc 钙急性 SD 后蔗糖 SA 期间的动力学。与正常睡眠日相比,NAc 钙急性 SD 后反应降低。总之,这些结果表明,急性 SD 降低了 NAc 活性,同时增加了蔗糖奖励寻求。
急性 SD 抑制 NAc 钙
对 REWARD UPDATE 的回应
▲急性睡眠剥夺会降低 NAc 钙对 reward update 的响应
NAc 活动如何适应奖励可用性的变化研究团队对以下蔗糖 SA 测试使用了两步设计。在步骤 I 中,即 30 分钟的测试中,ALP 未导致蔗糖沉淀递送。步骤 II 再持续 30 分钟,在此期间,ALP 导致蔗糖沉淀像往常一样输送。在正常睡眠下,NAc 钙当蔗糖奖励不可用时,第 I 步的反应最小,并且在第 II 步中主要表现出来;然而,在急性 SD 之后,这种基于奖励可用性的反应更新减少了。总之,这些结果表明 NAc 钙活动对奖励更新敏感,而奖励更新会受到急性 SD 的影响。
寻求奖励的行为对于生存至关重要,并且受经验、内部状态和睡眠等生理因素的很大影响。伏隔核是奖励处理中心,它整合外部和内部信号以调节寻求奖励的行为。研究团队使用在体光遗传纤维光度法来监测钙接受蔗糖自我给药训练的雄性和雌性小鼠的 NAc 活性。研究团队发现 NAc 钙蔗糖 SA 期间的动力学与行为结局相关,并在不同的训练阶段发生变化。此外,急性睡眠剥夺增加了蔗糖 SA,同时降低了 NAc 钙响应,并降低了其对奖励更新的敏感度。研究团队的研究结果表明,自然寻求奖励期间的 NAc 反应是动态的,适应学习体验,并且可以因急性睡眠剥夺而减弱。
领脑科技多通道同步光遗传光纤记录系统,具有同时实现多个通道的光遗传刺激和荧光信号记录的特点和优势,每个通道光刺激参数可独立调控。该系统能够解析多神经环路神经活动与行为的关联,探索行为的多样调控机制。
产品即将在今年推出,敬请期待!
领脑科技将持续为您
跟进业界最新技术与资讯,
下期见。
往期精彩内容
微信号 | 领脑科技
邮箱 | lingnaokeji@163.com
网址 | www.lambdaroptic.com
参考文献:
https://www.nature.com/articles/s41398-025-03442-z#Abs1

