失眠是最普遍的睡眠障碍之一,其特征是难以入睡、难以维持睡眠或清晨醒来,因此相应地分为入睡性失眠、睡眠维持性失眠和清晨觉醒性失眠周期性或永久性入睡性失眠患者夜间入睡时间超过 30 分钟难以入睡会导致夜间睡眠时间减少和昼夜嗜睡增加,并影响失眠的进展和严重程度然而,入睡性失眠的潜在神经机制仍然未知。
压力是入睡失眠的主要病因,长时间的睡眠潜伏期是人类和动物在压力下或压力后的常见表现。中央杏仁核是调节压力反应的关键枢纽,与入睡失眠有关。CeASST+ 是一种异质性细胞核,主要由 GABA 能神经元组成,GABA 能神经元由多种神经亚型组成,这些亚型由基因标志物表征。啮齿动物研究表明,急性暴露于潜在捕食者导致杏仁核中 SST受体 2 mRNA 表达上调,此外,CeASST+ 中 SST 神经元的光遗传学激活诱导小鼠的焦虑样行为,而抑制这些神经元减少了由约束压力引发的焦虑样行为基于这些证据,研究团队假设 CeASST+神经元可能在调节压力诱导的入睡失眠中起关键作用。
2025年3月6日,来自福建医科大学药学院药理学系药物靶点发现与结构功能研究福建省重点实验室Li Chen带领的研究团队在《 communications biology 》上发表了题为Central amygdala somatostatin neurons modulate stress-induced sleep-onset insomnia的研究论文。
在这项研究中,研究团队表明 Ca2+CeASST+ 活性神经元响应各种压力源而增加,包括约束、大鼠垫料、空气吹扫和笼子更换挑战。CeASST+ 的化学遗传学抑制神经元缓解了 Cage Change 挑战和约束压力诱导的入睡失眠,但不会改变生理条件下的睡眠-觉醒行为。总的来说,研究团队的研究结果表明 CeASST+神经元在调节急性应激诱导的入睡失眠中起着至关重要的作用,但不会影响生理睡眠。未来,针对 CeASST+ 的治疗干预神经元可能为有效治疗急性压力相关睡眠失眠提供一条有前途的途径,而不会破坏生理睡眠。
急性应激源
激活 CeASST+神经元
▲CeASST+ 的动态活性神经元对急性应激的反应
CeASST+ 在调节恐惧、记忆和焦虑中起着重要作用,但 CeASST+ 的活性神经元对不同压力源的反应尚未明确阐明。为了直接测量 CeASST+ 的时间动态神经元响应应激源,研究团队注射了编码 Cre 依赖性 Ca 的 AAV2+指示剂进入 SST-Cre 小鼠的 CeASST+ 中。同时,在 CeASST+ 上方植入在体光遗传光纤,得到群体 Ca2+CeASST+ 的荧光神经元大约 4 周后,将小鼠连接到在体光遗传光纤光度测量系统以监测 CeASST+ 的实时 jGCamp7s 信号神经元,研究团队将小鼠暴露于不同类型的压力源中。光纤光度计记录结果显示 Ca2+CeASST+ 活性当小鼠被束缚时,神经元显著增加。实验结果表明,CeASST+神经元被急性应激源激活。那么,为了进一步验证 CeASST+ 之间的关系神经元活动和应激反应,研究团队评估了 CeASST+ 激活后应激的生理和行为指标光遗传学的神经元。实验结果共同表明,CeASST+ 的激活神经元产生应激反应和焦虑样行为,这表明这些神经元可能在急性应激诱导的睡眠-觉醒行为障碍中发挥重要作用。
CeASST+ 的光遗传学激活神经元延长
入睡潜伏期但不能维持长期清醒
▲CeASST+ 急性和 1 小时光遗传学激活的影响神经元对小鼠睡眠-觉醒行为的影响
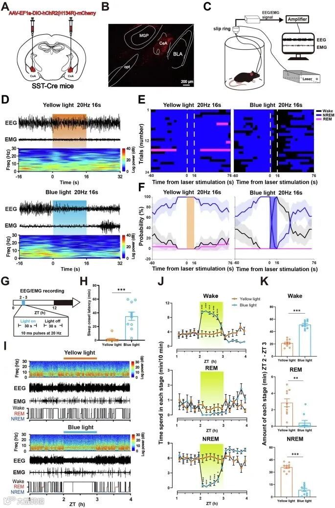
据报道,促进觉醒系统的一些底物会被压力激活在显示 CeASST+神经元调节应激反应,研究团队假设 CeASST+神经元参与睡眠-觉醒行为的调节。研究团队在纵 CeASST+ 的活动时进行了 EEG/EMG 记录使用光遗传学方法的神经元。免疫荧光结果表明,与黄光刺激相比,蓝光刺激导致 CeASST+ 中 c-fos 表达水平更高,这表明 CeASST+神经元被蓝光有效激活。
研究团队评估了 CeASST+ 急性激活的影响神经元对睡眠-觉醒行为的影响。转研究团队根据以前的研究取了 20 Hz 的光遗传学参数当以 20 Hz 进行光刺激时,与黄光相比,蓝光有效地改变了 EEG 功率谱并诱导 100% NREM-Wake 转换。这些结果表明 CeASST+ 的因果作用神经元启动清醒。
▲CeASST+ 3 小时光遗传学激活的影响神经元对小鼠睡眠-觉醒行为影响
此外,研究团队研究了 CeASST+ 的 1 小时和 3 小时光遗传学激活的影响神经元对睡眠潜伏期和觉醒维持的影响。在光照期间,蓝光或黄光刺激从 ZT 2 开始,持续 1 小时。研究团队的结果表明,CeASST+ 的光遗传学激活神经元有助于延长入睡潜伏期,但不能维持长期清醒。
CeASST+ 的化学遗传学
激活诱导小鼠入睡失眠
▲CeASST+ 的化学遗传学激活的影响神经元对小鼠睡眠-觉醒行为的影响
接下来,研究团队调整了具有长期影响的化学遗传学,以检查 CeASST+ 的激活神经元只影响入睡潜伏期或保持清醒。研究团队将 AAV-hSyn-DIO-hM3D-mCherry 注射到 SST-Cre 小鼠的 CeASST+ 中,并植入电极以记录脑电图和肌电图信号。实验结果表明,CeASST+ 的化学遗传学激活神经元增加入睡和觉醒量的潜伏期 1 h,但不维持清醒。
CeASST+ 的化学遗传学抑制神经元
生理条件下不会改变小鼠的睡眠结构
▲CeASST+ 的种群活动神经元的自发性睡眠-觉醒行为
然后,研究团队尝试调查 CeASST+神经元参与自发性睡眠-觉醒行为的调节。首先,研究团队监测 CeASST+ 的 jGCamp7s 信号转导自发性睡眠-觉醒行为期间的神经元。将小鼠连接到脑电图/肌电图记录系统和在体光遗传光纤光度计记录系统,同时记录脑电图/肌电图和 jGCamp7s 信号。
▲CeASST+ 的化学遗传学抑制效果生理条件下睡眠结构上的神经元
研究团队采用化学遗传学方法来探索抑制 CeASST+ 的效果生理睡眠-觉醒行为中的神经元。研究团队将 AAV-hSyn-DIO-hM4D-mCherry 注射到 SST-Cre 小鼠的 CeASST+ 中,以选择性表达 CeASST+ 中的抑制受体神经元AAV-hSyn-DIO-hM4D-mCherry 在 CeASST+ 中强烈表达后,载体或 1 mg/kg CNO 在 ZT 2 处腹膜内注射。结果表明,睡眠潜伏期没有显着变化。研究团队没有发现 CNO 组和车辆组之间的睡眠结构发生显着变化。此外,这两组之间的脑电图功率谱没有显着变化。
CeASST+ 的化学遗传学
抑制神经元缓解入睡失眠
▲ CeASST+ 的化学遗传学抑制效果神经元处于急性笼式变化应激状态
有证据表明,压力源会增加睡眠失眠的发生在调查了 CeASST+ 的作用之后神经元在生理条件下的睡眠-觉醒调节中,研究团队探讨了 CeASST+神经元参与调节急性应激诱导的入睡失。结果表明,与自己家笼中的小鼠相比,脏笼中的小鼠睡眠潜伏期显着增加,觉醒量显着增加,但代价是 ZT 0 - ZT 2 期间 NREM 和 REM 睡眠减少。结果表明,笼子更换挑战诱导了小鼠入睡失眠。
接下来,研究团队尝试确定 CeASST+ 的作用急性 Cage 变化应激诱导的入睡性失眠中的神经元。研究团队发现 CeASST+ 的抑制神经元缩短了由约束压力引起的入睡潜伏期。综上所述,这些结果表明 CeASST+ 的抑制作用神经元缓解了急性应激诱导的入睡失眠。
以难以入睡为特征的入睡性失眠与健康风险增加有关。先前的研究表明,中央杏仁核 在压力调节中起着至关重要的作用,CeASST+ 参与适应性应激反应。在这项研究中,研究团队发现 CeASST+ 的活性神经元与使用纤维光度法在小鼠中的应激事件密切相关,这些神经元的化学遗传学抑制改善了由压力刺激引起的入睡失眠,但不影响生理条件下的睡眠-觉醒行为。总的来说,研究团队的结果表明 CeASST+神经元是调节压力诱导的入睡失眠的关键神经基质,而不会影响生理睡眠。这些发现突出了 CeASST+神经元在临床实践中是治疗压力相关入睡失眠的有前途的靶点。
领脑科技多通道同步光遗传光纤记录系统,具有同时实现多个通道的光遗传刺激和荧光信号记录的特点和优势,每个通道光刺激参数可独立调控。该系统能够解析多神经环路神经活动与行为的关联,探索行为的多样调控机制。
产品即将在今年推出,敬请期待!
领脑科技将持续为您
跟进业界最新技术与资讯,
下期见。
往期精彩内容
微信号 | 领脑科技
邮箱 | lingnaokeji@163.com
网址 | www.lambdaroptic.com
参考文献:
https://www.nature.com/articles/s42003-025-07679-8

