在哺乳动物中,摄食行为由稳态营养信号、环境线索和认知因素的相互作用复杂调控,虽然饥饿和饱腹等即时生理信号对生存至关重要,但它们与环境刺激相结合,后者显著影响食欲并调节食物摄入,这些互动受习得性联想的影响,环境中的感官信息影响刺激的感知价值,从而驱动有动力的行为促进食物摄入,尤其是高口感且热量密度高的食物。
在神经层面,内侧前额叶皮层被认为参与调节人类和啮齿动物的食欲驱动,在肥胖人群中,食欲反应增强与前额叶皮层激活升高相关表明其参与进食行为。mPFC是一个功能异质结构,包括前边缘皮层和下边缘皮层等亚区域,这些区域已被证明在学习与记忆、决策和认知控制中扮演不同甚至对抗性的角色,这些亚区域在摄食行为中的具体功能仍有待澄清。
2026年1月6日,来自复旦大学上海浦东新区医院国家脑功能与疾病重点实验室及教育部脑科学前沿中心许智祥团队在《 Cell Discovery 》上发表了题为Prefrontal cortex-to-hypothalamic outputs orchestrate cue-potentiated palatable food consumption via AMPKβ2 signaling的研究论文。
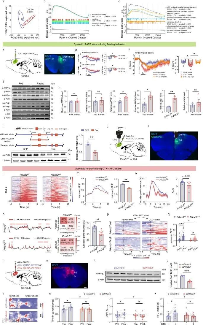
由环境信号引发的过量摄入可口且高热量的食物,加剧了肥胖危机,环境环境的编码和主要食欲响应神经元和回路的神经动力学仍然难以捉摸。控制线索增强过量进食的分子机制尚未被明确。研究团队利用单细胞分辨率的微型钙成像在自由活动的小鼠中,研究了环境环境的神经动态如何在HFD消费过程中被编码和激活。综合来看,这些发现表明高密度食物配对情境激活了PrL。
公共主义CaMKIIα+神经元
会被HFD的摄入和HFD配对的环境环境激活
▲PrLCaMKIIα+神经元会被高脂饮食和与高密度食物结合的环境环境激活
整体在体光遗传钙光纤光度测量显示,条件条件环境增强了PrL的活性CaMKIIα+高脂饮食期间的神经元。为了确定神经活动的增加是由于神经群的转变还是现有神经元反应强度的增强,研究团队采用了单细胞微型镜钙成像来研究PrL的神经动力学CaMKIIα+神经元暴露于条件条件环境和可口食物。SVM模型预测的进食时长与实际观测到的进食时长与CTX + HFD摄取神经元的活动显著相关,这表明PrL神经活动升高之间存在因果关系CaMKIIα+神经元和条件条件化环境下高脂糖摄入增加。
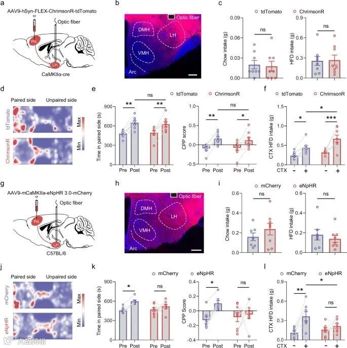
环境背景显著增强了食欲驱动和食物摄入,但其底层神经底质仍不充分。研究团队采用了从以往研究中改编的行为范式在为期三天的训练中,饲食或高密度食物与情境舱,饱足的小鼠在与相应饮食相关的舱室中测量了30分钟的松狮式食物或高脂食物摄入量。研究团队发现,与高脂饮食相关的情境显著增加高脂饮食的摄入量,而与食物配对的情境对松狮食摄入没有影响。综合来看,研究团队的结果表明PrL的神经活动CaMKIIα+神经元受食欲及相关环境影响。
▲PrLCaMKIIα+神经元在学习将环境情境与可口食物结合时表现出活动依赖性的可塑性
观察到在条件和中性环境中摄入高脂食物会引发不同的种群活动,这进一步引发了关于环境环境如何在高脂饮食过程中被编码和提取,以及它们如何影响后续高密度食物摄入的问题。这些发现表明,这些神经元经历了活动依赖性的可塑性,在条件条件下提升了其神经活动。
上述结果表明,对HFD摄入有反应的PrL神经元会根据环境环境表现出可塑性变化。随后,研究团队探讨了编码条件环境环境的PrL神经元在HFD进食过程中的神经动力学,以及这些动态如何随不同条件反射学习状态而变化。单细胞钙成像结果总体显示,编码环境环境的神经元与对高脂饮食有反应的神经元之间存在密切相互作用。环境环境与可口食物之间的相关性增强了PrL的活性CaMKIIα+神经元通过活动依赖性可塑性,以及这些神经元的活动,预测了在重新暴露于条件环境环境时HFD的摄入量。
公共主义CaMKIIα+神经元
在高血脂配对环境中双向调节高脂肪饮食的摄入
▲:PrLCaMKIIα+神经元在高脂蛋白配对环境中双向调节高蛋白摄入
上述结果表明 PrLCaMKIIα+神经元在暴露于高密度食物配对环境时被激活,并选择性地对高密度食物作出反应,而非食物。研究团队应用光遗传学研究PrL神经活动是否调控进食。综合来看,研究团队的发现表明 PrLCaMKIIα+神经活动对于建立与食物环境相关的场所偏好至关重要,并且可以双向调节由环境环境触发的高脂饮食过量摄入。
PrL中的AMPKβ2信号影响
线索增强型HFD过量摄入
▲PrL中的AMPKβ2信号影响线索增强型HFD过量摄入
研究团队试图探讨环境环境如何促进高芬酸饮食过量摄入的分子机制。研究团队利用RNA-Seq分析了在再暴露于HFD配对和中性环境下小鼠PrL区域的基因表达。这些结果表明,观察到的ATP传感器信号下降至少部分归因于摄食行为期间细胞内ATP浓度的下降。此外,研究团队分析并绘制了CTX+HFD摄入期间钙和ATP信号的时间动态。
研究团队调查了PrL AMPKβ2是否调控线索增强的可口食物摄入。重要的是,PrL特异性Prkab2缺失并未损害一般认知功能,因为在新颖物体识别和情境恐惧条件训练任务中,组间表现相当。
综合来看,研究团队的结果表明,PrL神经元中的AMPKβ2信号传导对于建立与可口食物相关的条件性场所偏好至关重要,并且关键地调控高脂饮食过量。
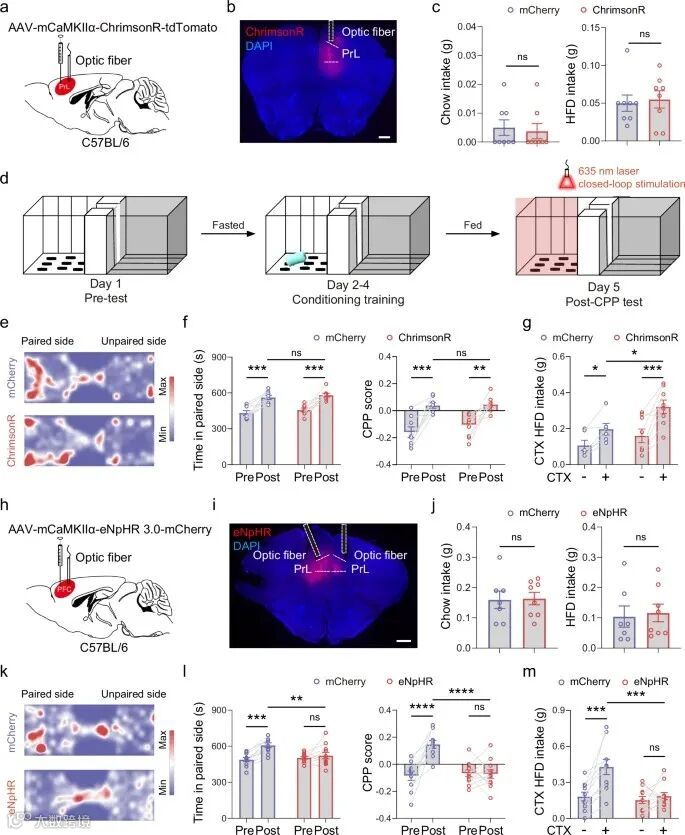
PrL→LH的活动食欲素+电路调节HFD
摄入在相关情境下
▲PrL→LH回路的活动介导地点偏好在配对情境中诱发高脂蛋白过量摄入
研究团队试图探究PrL背后的电路机制CaMKIIα+神经元介导环境环境引发的高脂饮食过量摄入。下丘脑是一个整合中心,协调内部能量状态与外部线索,调节摄食行为的稳态和享乐控制,研究团队假设PrL通过与下丘脑区域的连接介导过量高脂蛋白摄入。综合来看,这些结果表明,PrL→LH神经回路的活性对于建立对高脂蛋白相关情境的偏好以及在环境情境下诱导高脂蛋白过量摄入至关重要。
▲PrL→LH的活动食欲素+回路调节相关情境下的高密度脂肪(HFD)摄入
研究团队旨在确定PrL→LH是否食欲素+电路对于环境环境下诱发高频摄入至关重要。将表达AAV1的Cre重组酶注射到PrL中,发现LH中有大量td番茄表达细胞,表明表达Cre的AAVs是从PrL注射位点顺向转运到LH的。总体而言,这些发现表明食欲蛋白神经元从PrL接收单突触输入,并在线索增强的高密度食物过量摄入中起关键作用。
认知因素对食欲和食物消费产生了关键影响,导致现代诱肥环境中肥胖发生率的上升。研究团队利用自由活动小鼠的钙成像,发现前边缘皮层的神经元在学习到的环境线索和高脂饮食下,表现出活动依赖性的可塑性。在电路层面,PrL的活动CaMKIIα+在条件条件下,HFD过量摄入需要神经元投射到外侧下丘脑的食欲素神经元。总体而言,研究团队的发现阐明了皮层-下丘脑通路中调控线索诱发高频食物过量摄入的细胞和分子框架,凸显了AMPKβ2作为治疗饮食障碍的有前景靶点。
领脑科技最新产品在体可穿戴微型显微镜MiniFM1,作为同类的钙成像研究必备的国产自研设备,已全新上市!
领脑科技将持续为您
跟进业界最新技术与资讯,
下期见。
往期精彩内容
微信号 | 领脑科技
邮箱 | lingnaokeji@163.com
网址 | www.lambdaroptic.com
参考文献:
https://www.nature.com/articles/s41421-025-00857-2#Abs1

