父母的行为对于昆虫、鱼类、青蛙、鸟类、啮齿动物、猴子和人类等广泛物种后代的生存和健康发育至关重要,养育被认为是作为对同种杀婴行为的一种防御而进化的,这种杀婴行为在采用一夫一妻制繁殖策略的物种中很普遍。如果动物杀死自己的后代,杀婴就不能成为成功的繁殖策略,另一方面,养育子女需要投入时间、资源和增加对捕食的脆弱性,因此通常只有在有利的条件下才能表达。
在实验室小鼠中,可以观察到各种婴儿导向的反应,从婴儿取回和照顾到忽视、婴儿导向的攻击或杀婴。基于追踪数据确定 MPOA 之间的单突触连接女孩神经元和 PeFA乌cn3神经元,研究团队着手揭示 MPOA 的功能作用女孩雄性和雌性小鼠护理行为状态的 →PeFA 投影。
2025年5月2日,来自美国纽约布朗克斯阿尔伯特·爱因斯坦医学院神经科学系精神病学与行为科学系Anita E. Autry《 nature communications 》上发表了题为Sex-specific hypothalamic neural projection activity drives caregiving in mice的研究论文。
研究团队的结果表明,MPOA女孩小鼠的 →PeFA 投射在两性的幼崽互动期间都很活跃,但在同种异体雌性中表现出更大的活性,而在雄性中,这些投射在与压力相关的行为中更加活跃。总而言之,研究团队的数据表明 MPOA女孩→PeFA 预测是以性别特异性方式进行护理的关键中介。
MPOA女孩→PeFA 预测
优先响应幼崽和幼崽气味
▲MPOA女孩→PeFA 投射是由幼崽和幼崽气味激活的
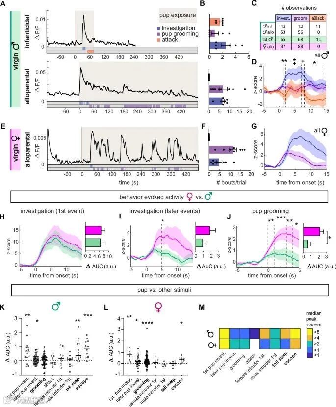
研究 MPOA 中的活动女孩→婴儿定向行为期间的 PeFA 投影,研究团队使用了纤维光度法记录 MPOA 中的轴突钙波动女孩原始雄性和雌性小鼠在暴露于活体新生幼崽期间 PeFA 的末端。MPOA 中钙活性迅速而稳健地增加女孩→PeFA 投影,而与 3D 打印幼犬互动或暴露于幼犬遇险电话并没有立即引起反应。研究团队发现,与随后的反应相比,第一次调查在男性和女性中都引起了最强烈的反应的 S然而,研究团队注意到,雌性在检测到幼崽后也继续表现出高活动性,促使研究团队根据性别进一步分析数据。
在幼崽互动期间
MPOA女孩→PeFA 预测在雌性中更活跃
▲MPOA女孩在幼崽互动期间,→PeFA 预测在雌性中更为活跃
按性别划分的进一步数据分析揭示了 MPOA 的性别差异女孩→PeFA 活动。研究团队的雄性组包含杀婴和同种异体雄性,它们被放在一起,因为对幼崽的调查在所有它们中都引起了强烈的反应,而幼崽的梳理和攻击几乎只在一个或另一个组中观察到。
MPOA女孩→PeFA 预测对杀婴和同种异体雄性幼崽调查的反应最强烈。由于这些基本上排他性的行为类别,研究团队合并了两组男性的数据以进行后续分析。研究团队没有观察到该组婴儿定向攻击。幼崽梳理和幼崽调查都导致雌性这种投射的活动增加。总而言之,这些结果表明 MPOA女孩→PeFA 预测显示,在幼崽暴露期间,雌性相对于雄性具有更高的活性,无论雄性是否具有杀婴或同种异体特征。
MPOA 对 PeFA
投射富含甘丙肽
▲MPOA女孩→PeFA 预测在性别之间没有解剖学差异
确定 MPOA女孩神经元是投射到 PeFA 的重要来源,如果它们是性二态的,研究团队从 PeFA 进行逆行追踪,标记甘丙肽阳性细胞和其他细胞类型,将投射发送到 PeFA。研究团队发现,从 MPOA 到 PeFA 的 Galanin + 投射的总数和百分比在两性之间没有显著差异。研究团队还观察到来自统一核、PVH 和杏仁核的甘丙肽的大量阴性输入的先前的研究表明,大约 MPOA 到 PeFA 的单突触输入中有一半乌cn3神经元是 PeFA 中一种重要的细胞类型,甘丙肽呈阳性30.综上所述,这些发现表明 PeFA 的 MPOA 输入富含甘丙肽和靶标 Ucn3 + 细胞。
抑制 MPOA女孩→PeFA
预测减少了同种异体雌性的幼崽梳理
▲MPOA 的光遗传学失活女孩→PeFA 预测减少了处女雌性幼崽梳理行为
确定 MPOA 的职能角色女孩→PeFA 投射在婴儿导向的行为中,研究团队采用了一种光遗传学方法,使用新型 G 蛋白偶联视蛋白 OPN3,当被光激活时,它会在突触末梢引起快速和持续的抑制。表明对照雌性表现出对这种投射具有光遗传学抑制的女性所没有的行为适应的行为实验完成后,研究团队用 10 分钟的激光关闭或激光开启条件处理一部分 OPN3 雄性,然后在 90 分钟后进行组织收集。研究团队观察到,与激光关闭相比,在激光开启条件下,PeFA 中 Fos + 神经元的数量显着增加,验证 OPN3 构建体抑制 GABA 能 MPOA女孩预测。这些数据表明,MPOA女孩→PeFA 投影对于检测处女雌性幼崽的幼崽感觉线索子集和幼崽梳理行为至关重要。
MPOA 的激活女孩→PeFA
可降低男性婴儿导向的攻击行为
▲MPOA 的光遗传学激活女孩→PeFA 预测减少了幼崽定向的攻击性,并增加了幼崽调查和梳理,但不增加检索
以前的研究表明,MPOA女孩与显示婴儿定向攻击的小鼠相比,神经元在显示幼崽检索的小鼠中更活跃鉴于 PeFA 在杀婴小鼠中高度活跃,研究团队假设抑制性 MPOA女孩→PeFA 预测抑制了杀婴行为。在旷野勘探中,MPOA 的激活女孩→PeFA 预测不会影响整体活动水平,但导致相对于表达 YFP 的雄性,表达 ChR2 的雄性在中心花费的时间减少,同时在边界上花费的时间增加。这些数据表明,MPOA 的活动女孩→PeFA 预测抑制对成人和婴儿的攻击性,并促进男性的焦虑。
进一步验证光遗传学 MPOA 的抑制性质并表征其作用女孩在 PeFA 上进行投射刺激,研究团队在单独的动物队列中进行了切片电生理学记录。总之,这些结果表明,GABA 能抑制性 MPOA 的光遗传学刺激女孩→PeFA 预测抑制男性婴儿定向的攻击行为,并可能额外调节成人间攻击和焦虑相关行为。虽然在处女雄性幼崽梳理期间不会招募投射,但它在激活时有可能增加这种行为。这可能是直接影响,也可能是由于抑制杀婴而产生的间接影响。
神经系统与免疫系统协调,以检测和应对有害刺激。炎症是对损伤和感染的普遍反应,涉及细胞因子的释放。使用体内钙成像,研究团队表明结节神经节内的迷走神经感觉神经元对炎性细胞因子表现出不同的实时神经元反应。结肠炎小鼠迷走神经节的转录组学分析显示细胞因子信号通路下调,而神经元活动通路上调。因此,结节神经节神经元在体脑轴的第一个神经站对细胞因子进行实时编码,为研究神经免疫通讯的动态性质提供了一个新的框架。
领脑科技多通道同步光遗传光纤记录系统,具有同时实现多个通道的光遗传刺激和荧光信号记录的特点和优势,每个通道光刺激参数可独立调控。该系统能够解析多神经环路神经活动与行为的关联,探索行为的多样调控机制。
产品即将在今年推出,敬请期待!
领脑科技将持续为您
跟进业界最新技术与资讯,
下期见。
往期精彩内容
微信号 | 领脑科技
邮箱 | lingnaokeji@163.com
网址 | www.lambdaroptic.com
参考文献:
https://www.nature.com/articles/s41467-025-59352-7

