对环境威胁的行为适应对于生存至关重要,需要快速部署能源储备,杏仁核协调对威胁的行为适应,但人们对它参与支持代谢适应知之甚少。研究团队的研究结果揭示了杏仁核-肝轴,该轴调节血糖对压力的快速适应,并将反复发生的压力与代谢功能障碍联系起来。
当动物在环境中遇到威胁或其他压力刺激时,它必须迅速调动能量储存来支持适当的防御行为,并支持增加处理与威胁相关的上下文信息所需的认知资源的分配,可以与防御策略竞争的行为库必须被抑制。
2025年9月3日,来自美国纽约州纽约市西奈山伊坎医学院纳什家庭神经科学系和弗里德曼脑科学研究所 S. A. Stanley队在《 nature 》上发表了题为Amygdala–liver signalling orchestrates glycaemic responses to stress的研究论文。
在这里,研究团队确定了一种新的杏仁核-下丘脑-肝轴,它通过独立于经典肾上腺髓质和下丘脑-垂体-肾上腺应激系统的机制调节对急性应激的快速代谢适应。研究团队证明,反复应激会破坏杏仁核-肝脏回路活动,从而驱动与应激相关的代谢异常,从而将慢性应激与 2 型糖尿病等代谢紊乱联系起来。
急性应激
迅速改变新陈代谢
▲MeA神经元的应激激活以调节葡萄糖
为了研究与压力相关的代谢适应的核心机制,研究团队首先确定了增加 C57Bl/6 小鼠血糖水平和抑制食欲的急性应激源。急性约束应激迅速增加小鼠的血糖水平和葡萄糖耐量受损,这些小鼠在测试前限制食物6小时约束应激也提高了血浆皮质酮,与HPA轴激活一致。领地化的笼子压力也会抑制食物摄入量。与驱动代谢适应身体和社会压力源的葡萄糖调节机制的快速动员一致。
MeA 回路
对压力的反应
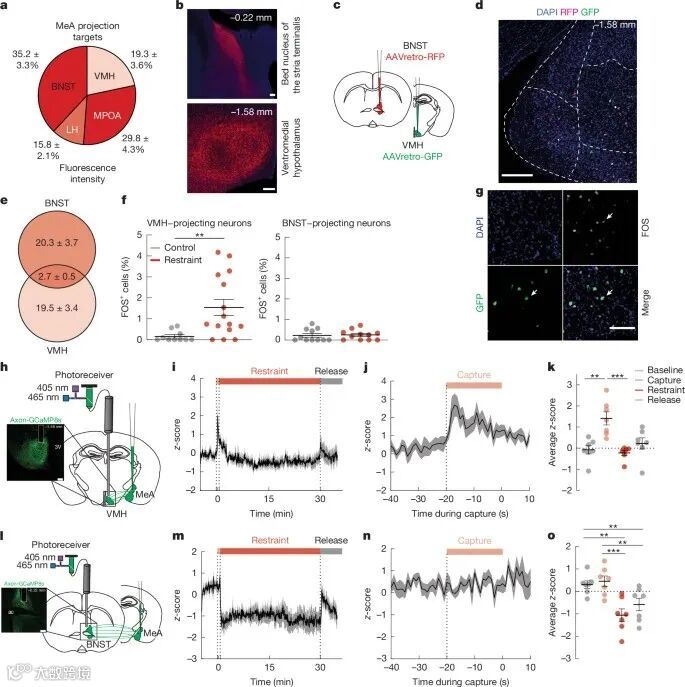
▲急性约束应激激活MeA→VMH神经元,但不激活MeA→BNST神经元
接下来,研究团队研究了 MeA 神经元升高血糖水平和抑制食欲的回路水平机制。将mCherry标记的突触素注射到MeA中,在已知调节新陈代谢的下丘脑区域显示致密的表达mCherry的轴突末端,包括内侧视前区,外侧下丘脑和腹内侧下丘脑。这表明大部分不重叠的 MeA 神经元群投射到 VMH 或 BNST。这表明急性约束应激优先增加 MeA 的活性VMH的神经元。
为了扩展这些研究并确定这些回路中神经活动的时间过程,研究团队在MeA中使用了在体光遗传光纤光度法体内钙成像VMH的和MeABNST公司具有轴突靶向GCaMP的MeA递送和光纤放置在VMH上的投影回路或BNST。压力引起的 MeA 增加VMH的投影神经元活动先于连续血糖监测小鼠全身血糖的增加。在约束应力 5 分钟或 30 分钟之前、期间或之后活动没有显着增加,足震或机器人虫方法或暴露于新型清洁笼子。
不同的 MeA 神经元
支配 VMH
▲VMH投射MeA神经元中的基因表达
研究团队试图确定投射到 VMH 并调节应激引起的高血糖的 MeA 神经元。研究团队应用空间转录组学来表征具有非神经元和神经元细胞类型标记的 359 个基因库的表达,包括已知的 MeA 表达基因,以定义MeA的遗传表型VMH的具有单细胞分辨率的神经元。这些发现表明,MeAVMH的回路由谷氨酸能和 GABA 能神经元的混合群组成,兴奋性和抑制性回路的激活有助于血糖水平升高。
MeAVMH的神经元
调节血糖
▲投射到VMH的MeA神经元调节血糖
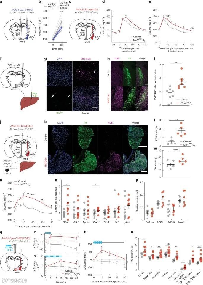
接下来,研究团队研究了纵 MeAVMH的回路活动改变了对急性应激的代谢反应。MeA 的化学遗传学沉默VMH的通过将AAVretro-Cre共注射到VMH中,将AAV-DIO-hSyn-hM4DGi共注射到同一小鼠的MeA中来实现神经元沉默 MeAVMH的具有 CNO 的神经元减弱了 30 分钟的约束和领地化笼子压力引起的高血糖反应并通过5分钟的约束和领地化笼子应力减少葡萄糖增加。表达MeA的小鼠VMH的构建体表现出应激诱导的葡萄糖、皮质酮和肾上腺素的增加,类似于未注射AAV的小鼠。
接下来,研究团队在MeA中表达hM3DGqVMH的神经元并评估血糖调节。这表明 MeA 的活性增加VMH的神经元延迟血糖恢复到稳态水平。MeAVMH的在皮质酮合成抑制剂美替拉酮存在的情况下,GTT 期间激活增加血糖DREADD 介导的 MeA 刺激不会进一步增加由约束或社会压力引起的高血糖VMH的神经元,表明应激诱导的MeA活性增加阻碍了对其化学遗传学刺激的任何进一步反应。这些发现表明 MeAVMH的神经元通过独立于主要肾上腺和胰腺糖调节激素的机制调节高血糖,但不调节低食或对压力的行为适应。
反复应激
使 MeA-肝脏回路变钝
▲慢性应激下MeA→VMH神经元激活迟钝会促进体重增加和高血糖
研究团队研究了 MeA 的血糖调节是否因反复应激暴露而改变。这很重要,因为众所周知,压力会诱发代谢异常,包括 T2D 和肥胖研究团队首先检查了反复急性领地化笼子应激对葡萄糖稳态的影响。当小鼠在5天内每天两次受到约束压力时,它们的活性同样减弱,伴随着MeA FOS表达的减弱和应激引起的高血糖。这些发现表明 MeAVMH的神经元在初次暴露后对压力持续难治。
研究团队研究了反复应激暴露对 MeA 活性的抑制作用的功能意义。研究团队观察到未应激 MeA 的蓝斑或乳糜神经节中 FOS 神经元的数量没有差异+VMH-DTA-耗尽的小鼠与高脂肪饮食的对照小鼠相比,表明受损小鼠的基础中枢和外周交感神经活动没有显着改变。当小鼠获得高脂肪饮食时,这种对体重的影响并没有进一步加剧。这些发现表明,反复应激引起的 MeA 活性缺陷VMH的神经元可能会增加代谢异常的脆弱性,包括体重增加和血糖水平的 T2D 样异常。
压力会引发高度协调的代谢反应,这些反应在支持对生存至关重要的压力的行为适应方面发挥着至关重要的作用。研究团队的研究结果确定了下丘脑投射MeA神经元群体在调节对身体和社会压力源的高血糖反应方面的关键作用。研究团队发现MeA神经元通过交感神经系统向肝脏提供多突触输入,以刺激肝脏糖异生。反复暴露于压力会诱导这些肝脏调节 MeA 神经元活动的适应,从而导致血糖水平持续升高。如果这些发现延伸到人类,他们表明 MeA 信号传导失调会导致长期承受压力的个体代谢功能障碍的发生率增加。
领脑科技多通道同步光遗传光纤记录系统,具有同时实现多个通道的光遗传刺激和荧光信号记录的特点和优势,每个通道光刺激参数可独立调控。该系统能够解析多神经环路神经活动与行为的关联,探索行为的多样调控机制。
产品即将在今年推出,敬请期待!
领脑科技将持续为您
跟进业界最新技术与资讯,
下期见。
往期精彩内容
微信号 | 领脑科技
邮箱 | lingnaokeji@163.com
网址 | www.lambdaroptic.com
参考文献:
https://www.nature.com/articles/s41586-025-09420-1#Sec10

