编码和记住有关食物消费的关键信息有利于有效地指导未来的饮食行为。通过检索以前存储的有关食物来源位置的空间信息,可以促进觅食。即使在食物容易获得的现代环境中,与饮食相关的记忆在饮食行为的调节中也起着重要作用。
海马体是将学习和记忆过程与寻食和圆满行为相结合的关键大脑结构,最近确定了人类海马体中与肥胖和相关饮食失调有关的子网络啮齿动物海马体的腹侧亚区对调节新陈代谢和食物摄入控制的内分泌和神经肽信号特别敏感,从而使该大脑区域成为存储与膳食相关的记忆的主要候选目标。进食后沉默 HPCv 神经元会加速后续进餐的开始并增加其大小,表明与膳食时间接近的 HPCv 神经元活动会影响未来的进食事件。
2025年6月11日,来自美国洛杉矶加州大学人类与进化生物学部生物科学系神经科学研究生项目在《 nature communications 》上发表了题为Ventral hippocampus neurons encode meal-related memory的研究论文。
记忆记忆痕迹在与恐惧相关的厌恶性记忆中具有很好的特征,其中杏仁核中的特定神经元集合编码恐惧记忆,其重新激活会促进适合恐惧的行为反应,而编码厌恶事件的记忆痕迹也在海马体中形成、编码阳性强化食欲事件的记忆痕迹。研究团队试图确定一个特定的膳食反应性 HPCv 神经元集合以及它们编码与膳食相关的记忆记忆痕迹的机制。
进餐期间进食之间的腹侧海马神经活动预测
先前进餐空间位置的觅食相关记忆表现
▲进餐期间进食之间腹侧海马钙依赖活动的动态升高可预测与觅食相关的空间记忆任务期间的表现
为了确定 HPCv 神经元在进餐过程中是否动态参与,研究团队在 HPCv 中表达了钙指示剂 GCaMP7s并评估了在 24 小时禁食后 30 分钟进餐过程中与行为事件打上时间戳的大量钙依赖性活动。CA1v 大量钙依赖活性在主动进食期间动态降低,在两次进食间隔期间增加的这些结果表明,在动物饲养和观察环境时,HPCv 活动在进餐期间参与。发现表明,进餐期间的 HPCv 活动动态在功能上与进餐位置的记忆容量有关。
为了确定 HPCv 膳食反应神经元的亚区域解剖位置,研究团队采用了“活性人群中的靶向重组”病毒方法,在腹膜内给予 4-羟基他莫昔芬,禁食 24 小时后表达 cFos 的 HPCv 场 CA1神经元中的绿色荧光蛋白,消耗 30 分钟的膳食,或暴露于捕食者尿液 30 分钟的结果显示。这些进餐反应性 CA1v 神经元的活动发生在动物有机会观察进餐环境的进食间隔期间,这种进餐诱导的神经反应与进餐位置的觅食相关空间记忆表现相关。
腹侧海马体进餐反应神经元编码进餐位置空间记忆
而不影响进食动机、逃避位置空间记忆、能量平衡或焦虑样行为
▲腹侧海马体进餐反应神经元的消融选择性地损害与觅食相关的空间记忆
为了研究 CA1v 进餐反应神经元的功能,研究团队修改了之前的 TRAP 病毒方法,在禁食或进食状态下表达 cFos 的 CA1v 神经元中表达白喉毒素,导致 dTA 介导的响应空腹活跃的 CA1v 神经元的慢性消融或膳食消耗量将这些动物与在 CA1v 神经元中接受 4OHT 诱导的 GFP 表达的组,在实验组之间未观察到平均每日食物摄入量或体重的差异。来自美联储的动物dTA相对于对照组,组确实执行了更多的调查GFP组,但没有观察到行进距离的组差异。
评估 CA1v 消融神经元在 Fed 中的选择性dTA在介导进餐位置空间记忆的动物中,另一组动物在接受基于逃逸的空间记忆任务训练之前,接受了与前一组相同的与进餐相关的消融或对照治疗。结果显示,渐进比检验或在零迷宫的开放区域花费的时间没有组差异。CA1v 进餐反应神经元似乎选择性地调节进餐位置的空间记忆,而不会改变一般的空间记忆、蔗糖动机、能量平衡或焦虑样行为。
腹侧海马体膳食记忆标记编码神经元
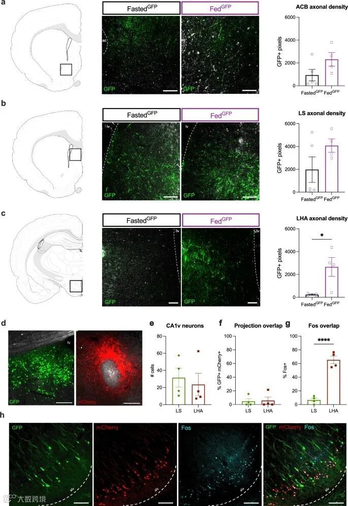
投射到下丘脑外侧区域
▲ 腹侧海马体膳食反应神经元投射到下丘脑外侧区域
为了确定进餐或禁食参与的 HPCv 神经元是否呈现不同的神经投射特征,在禁食或 Fed状态。而在禁食大鼠的伏隔核和外侧隔膜中观察到 GFP 轴突投射+GFP和美联储GFP组,下丘脑外侧区中存在密集的 GFP 轴突投影是 Fed 独有的+GFP动物,在 CA1v 神经元的其他已知投射目标中观察到最小的 GFP 轴突密度,包括前额叶皮层、终纹床 和杏仁核在禁食+GFP或 FedGFP组。
▲ 投射到下丘脑外侧区域的腹侧海马神经元增加了进食之间的活动,并促进了与觅食相关的空间记忆
对 LS 的 CA1v 投射也与食欲空间记忆有关为了进一步验证 CA1v 到 LHA 通路在相对 LS 预测后优先募集,将 AAV 逆行示踪剂注射到大鼠的 LS和 LHA中和进餐后灌注大脑,对 CA1v 进餐反应神经元进行 cFos 免疫染色。研究团队之前已经表明,在没有 hM4Di 受体的情况下 LV 输注 CNO 不会影响这项任务的性能,因此,CA1v 进餐反应神经元通过 CA1v 到 LHA 信号通路促进觅食相关的空间记忆。
腹侧海马血清素 2a 型受体信号
传导是进餐位置记忆所必需的
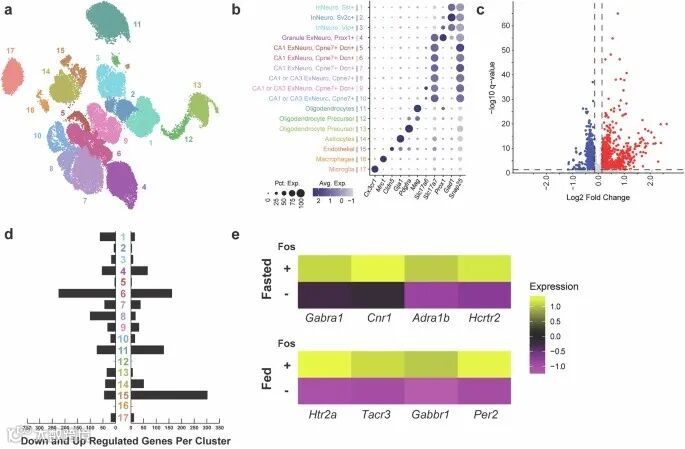
▲ 进餐会改变腹侧海马内皮细胞和 CA1v 兴奋性神经元的转录谱,并参与表达 5HT2aR 的细胞
为了确定区分 HPCv 膳食反应神经元和快速反应神经元的分子特征,研究团队对在禁食或进食状态下从大鼠获得的 HPCv 显微解剖进行了单核 RNA 测序 。质量控制后,使用个细胞核的转录组谱来识别 17 种细胞亚型,这些亚型通过原型标记基因的表达进行鉴定。研究团队发现相对于禁食状态,进食状态下 cFos 阳性细胞中 Htr2a 表达的富集。Htr2a 的这种富集通过荧光原位杂交得到证实,相对于在禁食状态下灌注的大鼠,在进食状态下灌注的大鼠的 CA1v 中观察到 cFos 与 Htr2a mRNA 的共定位更大。
▲ 表达 5HT2aR 的腹侧海马体被食物参与,投射到下丘脑外侧,并且在功能上是觅食相关空间记忆所必需的
为了评估 HPCv 5HT2aR 信号在膳食相关记忆中的功能相关性,大鼠双侧植入靶向 CA1v 的插管,以输注选择性 5HT2aR 拮抗剂 M100907 或其车辆大鼠接受了与觅食相关的空间记忆任务的训练,在没有输液的情况下,两组在整个训练过程中到达食物源的错误和潜伏期数量相似。在记忆探针中,接受 M100907 的大鼠未能表现出对先前与进餐相关的孔的偏好,并且表现明显差于接受 VEH 的动物,该观察结果类似于化学学沉默 CA1v 对 LHA 投射的影响。这些数据表明,HPCv 进餐反应神经元通过 5HT2aR 信号传导介导它们对觅食相关空间记忆的影响。
腹侧海马体对膳食的反应神经元
决定了两餐之间的时间间隔
▲ 腹侧海马体对下丘脑外侧区信号传导或 5HT2aR 信号传导的阻断通过减少自发进食期间两餐之间的时间间隔来增加食物摄入量
膳食消费的情景记忆不仅包括有关膳食位置的空间和上下文线索的信息,还包括有关膳食食用时间的时间信息。后者在人类和啮齿动物模型中都有力地影响进餐时间和进餐量,表明对最近进餐时间的增强记忆延长了开始下一顿自发/自主进餐的时间,而对最近一餐的记忆受损缩短了到下一餐的时间,为了确定 CA1v 进餐反应神经元信号通路的急性纵是否会影响摄食和进餐时间,在自由进食动物发暗前,在 CA1v 5HT2aR 拮抗作用或 CA1v 到 LHA 化学遗传沉默后进行了进餐模式分析。这些结果强调了 HPCv 进餐反应神经元在编码进餐相关记忆的空间和时间方面的作用,并且这些过程会影响自发的进食模式。
编码和检索与膳食相关的信息的能力对于有效指导能量获取和消耗至关重要,但潜在的神经过程仍然难以捉摸。研究团队揭示了腹侧海马体神经元活动在进餐期间的进食之间动态升高,并且这种反应可以预测在觅食相关记忆测试中对先前食用食物的空间位置的表现。集体结果确定了雄性大鼠中的 HPCv 神经元群,这些神经元在进食过程中动态响应以编码与进餐相关的记忆。
领脑科技多通道同步光遗传光纤记录系统,具有同时实现多个通道的光遗传刺激和荧光信号记录的特点和优势,每个通道光刺激参数可独立调控。该系统能够解析多神经环路神经活动与行为的关联,探索行为的多样调控机制。
产品即将在今年推出,敬请期待!
领脑科技将持续为您
跟进业界最新技术与资讯,
下期见。
往期精彩内容
微信号 | 领脑科技
邮箱 | lingnaokeji@163.com
网址 | www.lambdaroptic.com
参考文献:
https://www.nature.com/articles/s41467-025-59687-1#Abs1

