声音不仅提供有关研究团队周围环境的信息,还能唤起各种情绪反应。在现代城市生活中,噪音是影响人类健康的广泛而严重的因素。临床和动物研究表明,令人不快的声音会引发负面情绪甚至疼痛,这会增加药物滥用的风险,虽然将听觉刺激转化为显着动作的神经通路已被广泛研究,将声音转化为情绪的神经机制仍不清楚。
2025年5月71日,来自浙江大学医学院良渚实验室,神经生物学系,脑机智能国家重点实验室段树民团队在《 nature communications 》上发表了题为A midbrain circuit mechanism for noise-induced negative valence coding的研究论文。
下丘,由中央核和周围的壳核组成,是中脑中的主要听觉整合中心。它在表示声音的光谱时间特征方面起着至关重要的作用以及定位声源,先前的研究表明,DCIC 和 ECIC 是 IC 非听觉输入的主要部位,体感输入,相比之下,CIC 主要被认为是一种听觉结构,通过内侧膝状 核间接将声音信息传递到听觉皮层,研究团队假设 CIC 神经元也可能将厌恶的声音信息传递到听觉皮层以进行负面情绪编码。研究团队的研究结果揭示了一种自下而上的机制,用于将令人不快的、有压力的声音信息传递到中脑边缘 DA 系统,并通过伤害性通路编码负效价,为动机相关疾病的治疗干预提供了潜在的目标。
大声喧哗会诱发
负面情绪和痛苦
▲噪音引起的负面情绪
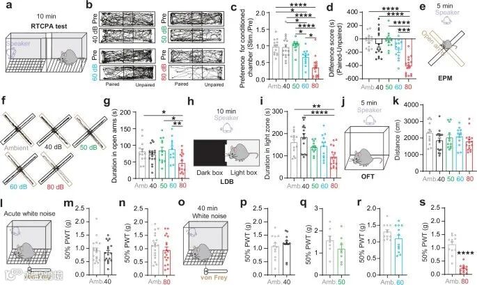
为了研究噪声对动机行为的影响,研究团队使用紧密定位的音频扬声器将小鼠暴露于各种强度的白噪声。与~40 dB环境噪声或50 dB白噪声相比,60 dB白噪声会引起较弱的厌恶,但不影响焦虑样行为。较响亮的 80 dB 白噪声可靠地诱发了厌恶和焦虑,而在旷场测试中没有显着影响运动。总之,实验结果表明,80 dB 的噪音会持续改变小鼠的情绪状态。研究团队的下一个问题是,大声的噪音如何传达厌恶信息并影响动物的情绪状态。
CICglu神经元
整合听觉和伤害性刺激
▲CIC格鲁神经元整合了多种感觉信息
由于响亮的噪音同时包含听觉和厌恶信息,研究团队接下来探讨了中脑听觉结构 CIC 在处理厌恶信息方面的潜在参与,超出了其整合上升听觉信息的作用。实验发现表明,CIC格鲁神经元不仅对听觉刺激做出反应,而且对厌恶和奖励刺激做出双向反应,与其感觉来源无关。
研究团队调查了个体CIC是否格鲁神经元对令人不快的声音和伤害性刺激表现出选择性。由于在体光遗传光纤光度法无法提供有关单个神经元活动的信息,因此研究团队使用了基于微型镜的钙成像以记录单个细胞的活性,通过植入表达GCaMP6m的Vglut2-Cre小鼠CIC中的GRIN透镜,同时动物暴露于各种感觉刺激。这些结果共同表明,单个CIC格鲁神经元对一系列厌恶的感觉刺激做出反应,并表现出多样化的反应模式。
综上所述,这些发现表明,许多CIC格鲁神经元非选择性地处理令人不快的声音和厌恶的体感刺激,突出了它们在编码与大噪音相关的厌恶信息方面的作用。
CICglu神经元
调节声音诱导的情绪反应
▲CnF桥接CIC格鲁神经元和VTAGABA的神经元
鉴于内侧膝状核充当下丘和听觉皮层之间的中继中心,研究团队首先光遗传学激活了 CIC格鲁→MG通路,但未引起厌恶。此外,虽然CIC靶向的MG细胞在光纤光度记录期间对白噪声和疼痛刺激做出反应,但这些细胞没有区分不同强度的噪声或厌恶刺激。这些数据表明,CIC格鲁→MG通路可能主要编码显着性而不是情绪效价。
自CIC格鲁神经元对所有强度的白噪声刺激都有反应,研究团队假设 CnF 可能会选择性地过滤和处理厌恶的声音信息。为了检验这一假设,研究团队利用在体光遗传光纤光度法记录了CIC靶向CnF神经元对各种强度的白噪声和疼痛刺激的反应。这些结果表明 CIC格鲁神经元至少部分通过 CIC 编码噪声引起的负面情绪格鲁→CnF格鲁电路。
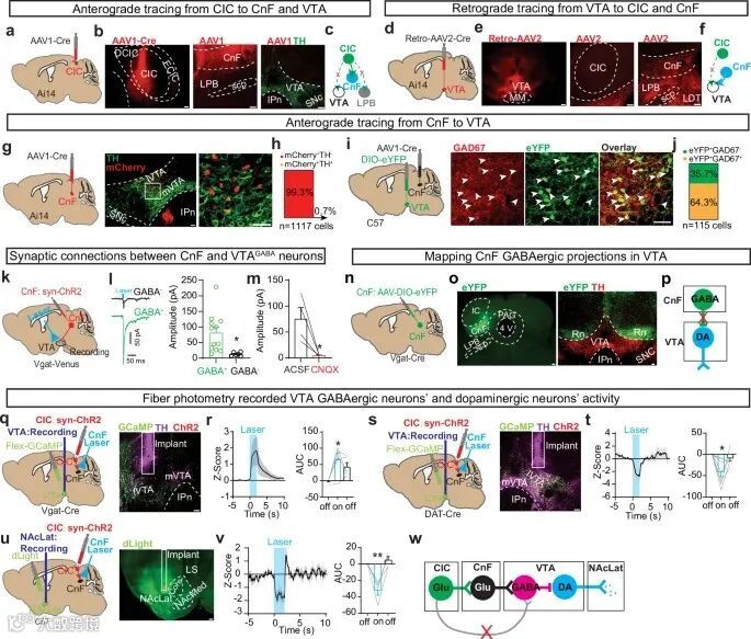
鉴于令人不快的声音引起的负面情绪状态可能与 NAc 中 DA 的降低有关VTA 中的局部抑制显着影响 DA 神经元的活动和厌恶反应,研究团队假设 CIC 间接将厌恶的声音信息传递给 VTAGABA的抑制 VTA 的神经元大神经元为了检验这一假设,研究团队使用 AAV1-Cre 顺行标记 CIC 的突触后神经元。
实验结果表明,CnF可能充当感觉信息的中继站,连接CIC格鲁神经元到 VTAGABA的神经元。研究团队发现 CnF 中 CIC 细胞体和 CIC 神经元末端的光遗传学激活导致 VTA 的时间锁定增加GABA的钙活动,但VTA降低钙活动和NAcLat DA释放。
这些数据共同表明,CIC格鲁神经元间接抑制VTA大通过激活 VTA 的神经元GABA的通过 CnF 的神经元格鲁神经元,至少部分。
阻断 CICglu → CnFglu → VTAGABA 神经环路
可有效预防噪声诱发的负面情绪
▲VTAGABA的神经元将噪声诱导的负面情绪感知关在门上
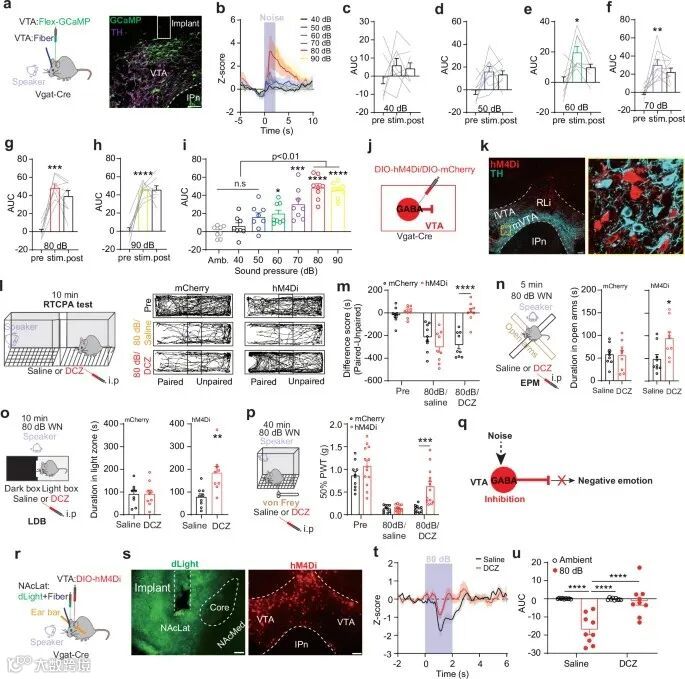
以上结果表明,VTAGABA的神经元调节噪声诱导的负价编码。验证 VTAGABA的神经元对白噪声刺激做出反应,研究团队注射AAV-Flex-GCaMP6m并将光纤植入Vgat-Cre小鼠的VTA中研究团队观察到 VTAGABA的神经元以剂量依赖性方式对大噪声做出反应,而低于 50 dB 的噪声效果较弱。更重要的是,VTA的化学遗传学抑制GABA的神经元可靠地防止了由 80 dB 噪声引起的负面情绪反应和相关的NAcLat DA水平降低。这些实验表明 VTAGABA的神经元参与编码令人不快的声音引起的负面情绪。
▲CIC→CnF→VTA电路的沉默可防止响亮的声音引起的负面情绪反应
进一步验证建造业议会是否格鲁神经元通过 CnF 编码声音厌恶格鲁→ VTAGABA的途径中,研究团队对 CnF 投射的 CIC 进行了光遗传学和化学遗传学抑制格鲁神经元,VTA 投射 CnF格鲁神经元,或80 dB噪声刺激期间的CnF靶向VTA细胞。研究团队发现所有这些作都能可靠地防止噪音引起的厌恶、焦虑和疼痛。研究团队使用组织学分析排除了这对实验结果的潜在影响。这些结果表明 CIC格鲁→CnF格鲁→ VTAGABA的电路对于编码噪声引起的负面情绪至关重要。
急性噪声诱导伏隔核多巴胺
抑制与负性情绪中的听觉皮层
▲NAcLat DA的激发减轻了噪声引起的负面情绪反应
虽然 CIC格鲁→MG通路主要对显着刺激做出反应,MG神经元不直接与VTA相互作用,CIC格鲁→MG通路可能会将噪声信息传递到听觉皮层,以编码负面情绪。综上所述,这些数据表明,急性响亮的声音可能导致中脑边缘 DA 抑制和负面情绪反应,这可能是通过激活 VTAGABA的CIC 的神经元格鲁→CnF格鲁电路,并且可以独立于自上而下的控制,然而,研究团队不能排除自上而下的控制可能参与慢性噪声诱导的行为反应的可能性。
为了进一步验证NAcLat中DA活性降低与大声噪音引起的负面情绪反应之间的因果关系,研究团队将选择性D1受体激动剂SKF81297注入NAcLat或NAcLat中光遗传学激活的多巴胺能末端,这两种作都成功地防止了大声噪音引起的厌恶、焦虑和疼痛。鉴于EPM和LDB测试中正常小鼠的潜在天花板效应,研究团队不能完全排除直接激活该途径可能只会增强奖励行为而不影响焦虑水平的可能性。虽然激发的 NAcLat DA 活动可以防止响亮的噪音引起的厌恶和焦虑,但这些影响可能至少部分是通过奖励相关机制介导的。
总的来说,研究团队的研究结果凸显了的关键作用CICglu→CnFglu → VTAGABA → lVTADA 厌恶声音引起的负面情绪的电路。研究团队的数据表明,CIC格鲁神经元活动作为关键节点,确定厌恶声音信息是否通过转发到CnFglu → VTAGABA 的电路。
令人不快的声音会引起一系列负面情绪反应,但潜在的神经机制在很大程度上仍然未知。在这里,研究团队表明中央下丘将噪声信息传递到腹侧被盖区通过楔形核编码小鼠的负面情绪。通过结合病毒示踪、钙成像和光蛋白记录,研究团队证明 CnF 作用于 CIC 的下游格鲁通过激活 VTA 向中脑边缘多巴胺系统传递负价GABA的神经元。研究团队的研究结果凸显了建造业议会的重要性格鲁→CnF格鲁→ VTAGABA的应对声学压力源的电路。
领脑科技最新产品在体可穿戴微型显微镜MiniFM1,作为同类的钙成像研究必备的国产自研设备,已全新上市!
领脑科技多通道同步光遗传光纤记录系统,具有同时实现多个通道的光遗传刺激和荧光信号记录的特点和优势,每个通道光刺激参数可独立调控。该系统能够解析多神经环路神经活动与行为的关联,探索行为的多样调控机制。
产品即将在今年推出,敬请期待!
领脑科技将持续为您
跟进业界最新技术与资讯,
下期见。
往期精彩内容
微信号 | 领脑科技
邮箱 | lingnaokeji@163.com
网址 | www.lambdaroptic.com
参考文献:
https://www.nature.com/articles/s41467-025-59956-z#Sec11

