灵活的行为对于在变化环境中生存至关重要。这需要停止以往强化的回应,去探索替代方案 并且涉及多个大脑区域以及纹状体。胆碱能中间神经元,是纹状体中乙酰胆碱的主要来源对于行为灵活性非常重要。尽管纹状体胆碱能信号被认为与灵活行为有关,逆向学习过程中纹状动脉直旋肌释放的精确时机和空间模式,这一行为灵活性的范式。特别是在需要灵活响应的行为任务中,ACH时空动力学的高分辨率测量一直缺乏。
2025年12月17日来自冲绳科学技术研究生院大学 Jeffery R. Wickens团队在《 nature communications 》上发表了题为Spatially heterogeneous acetylcholine dynamics in the striatum promote behavioral flexibility的研究论文。
为弥补这一空白,研究团队监测了清醒、头部固定的小鼠在初始习得和逆转学习期间执行虚拟现实反应学习任务时的纹状体ACH动态,反转引入了意外的非奖励。研究团队进一步研究了纹状体CINs的作用,发现这些神经元的化学发生抑制会破坏逆转后行为的适应性转变。这些发现共同阐明了纹状体ACH信号的时空组织,并展示了其在适应性决策和灵活反应中的关键作用。
固定头部的小鼠
在虚拟Y型迷宫任务中会偏好奖励的手臂
▲VR-RL任务中的小鼠选择表现与适应性动机
研究团队首先确认,清醒且固定头部的小鼠可以在虚拟现实的Y型迷宫中学会选择奖励的手臂。迷宫中奖励的臂没有提示标记,老鼠必须探索迷宫的两臂,并通过反复试验找出哪一臂得到了奖励。
在总体中,训练有素的小鼠在接近迷宫臂时表现出更低的试验延迟和更快的速度,表明动机增强和以奖励为驱动的决策。平均奔跑速度从早期到晚期的会话逐渐增加,奖励试验中速度趋于提高,表明动机驱动力随着任务经验的增加而增强;运动速度的整体增加和试验延迟的减少导致各会话间的奖励率更高。
背部纹状体的AC瞬变
包含与奖励相关的信号
▲DS ACh瞬变的双光子成像显示与奖励相关的信号
研究团队利用体内双光子成像观察了AC瞬变对试验结果的响应。成年小鼠接受了表达ACh传感器iAChSnFR的腺相关病毒立体定向注射,受人类突触素-1启动子控制,通过Tet转式激活剂扩增植入DS,并在注射区域上方植入了一个直径1毫米的梯度折射率镜片。双光子图像显示iAChSnFR在纹状体、体形体表面以及神经毛屑中表现出来iAChSnFR对ACh的敏感性通过注射小鼠纹状体切片中外源性添加ACh的荧光反应单独证实。奖励和非奖励结果的增加相似。在各试验中,ACH信号根据线性回归分析在试验结局前最后5秒内是否显示显著正相关或负相关进行分类。最多的有奖和无奖试验显示出正向增长,较少见的则是负面变化或无显著变化。
DS中功能异质AC
瞬变的时空模式
▲:DS AC释放的空间动态和功能组织
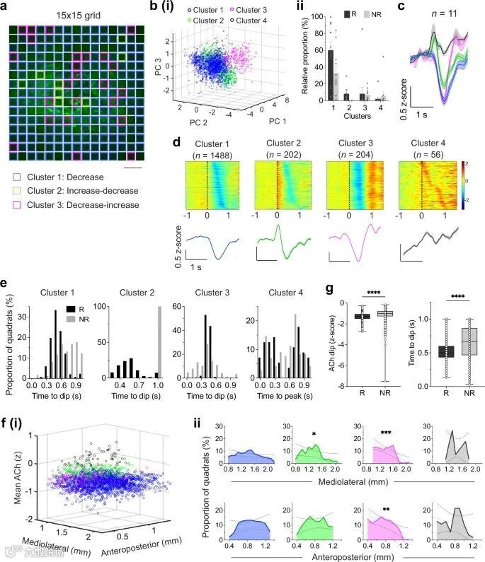
对双光子成像的AC动力学时空分析显示,释放模式异质,与不同的行为结果相关。尽管传统上被认为是体积传导信号,但最新发现表明AC释放在空间上更具局限性通过将视场铺设为一个方阵,研究团队揭示了DS中此前未曾探索的任务相关AC瞬变的空间异质模式。总体而言,观察到的反应类型比例显示了根据试验结果的不同,AC动态存在差异。研究团队进一步分析了识别出的象征的奖励和无奖励反馈反应。研究团队发现反应幅度显著差异以及时间特征,iAChSnFR速度非常快,因此这些下沉的时间反映了ACh动力学,而非传感器伪影。
ACh在应变反转时
编码双向信号
▲逆转后ACh的增加预测失位行为
纹状体CIN被认为与行为灵活性有关,为了研究ACh活动与适应性切换行为的关系,在小鼠在一次会话中达到至少80%正确表现后,将迷宫的奖励臂反转。这些观察表明小鼠成功适应了应变的变化。同时记录的ACh活动和行为反应显示,逆转后奖励和无奖励结果的信号模式不同。研究团队提出,当先前获得奖励的行为意外未能获得奖励时,ACh释放表示非预期非奖励状态——反映结果期望的状态变化。因此,ACH信号在非奖励时被提出特异性地表示,当一个先前正确的反应在无预警的情况下停止获得奖励时。
DS中的AC瞬态预测
意外非奖励后的自适应逆转
▲逆转后DS AC释放的时空组织
研究团队假设,意外非奖励后AC的升高促进行为的适应性转变。为验证这一点,研究团队逐项考察了ACh活性与后续选择模式之间的关系。意外无奖励引发的胆碱能信号在行为切换前的试验中比随后出现停留反应的试验更为明显。研究团队还观察到某些反应特征——尤其是延迟峰值的——在早期逆转试验中更频繁出现。综合来看,这些发现表明,非奖励期间ACh活动的方向和强度都能预测未来的行为转变。
长延迟ACH的增加也可能是注意力转移,而非学习相关反馈。然而,如果主要由注意力驱动,这类信号在任务时期中应更均匀地出现,尤其是在注意力负荷较高的初始学习阶段。ACh的增加是在条件逆转的背景下选择性出现的,在早期学习阶段中不存在。综合这些发现表明,增强的ACh对意外非奖励的反应传递了一种促进适应性行为更新的教学信号,而不仅仅是反映运动或注意力的参与。
未来切换/停留响应
的空间解析表示
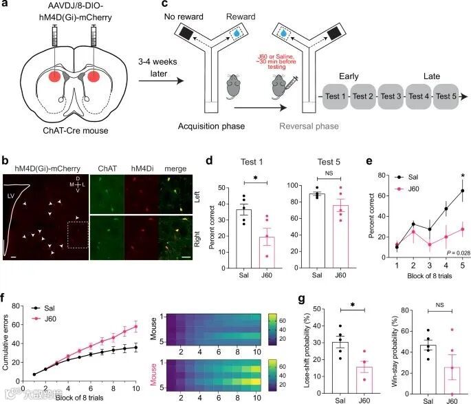
▲抑制纹状体CINs会损害失去位移行为
上述全场ACh反应表示ACh的空间局部变化,即将成像场内所有象限结合为平均度量。为了解析和表征局部时空动态,研究团队接着考察了单个象限层面的ACh活性,以及逆转后试验结果如何调节这些活性。
为了进一步描述这些功能上不同的群体的组织,研究团队计算了单个象限的平均活动量,并根据其结果反应的大小和符号将它们投影到二维空间上。该分析揭示了不同群体的象限群体,这些群体选择性地调整为非奖励结果后的未来行为反应,强调纹状体胆碱能信号的多面性和空间异质性,综合来看,这些结果表明,在微观尺度上,ACh活动编码了预测未来切换和停留行为的信息。这种异质反应模式可能构成AC调节适应性决策的基质。
研究团队的发现显示,CIN抑制不影响跑步速度。尽管研究团队的抑制方案缺乏时间特异性,但行为结果与失移行为相关的ACh变化一致。综合这些结果表明,背侧纹状体ACH对于及时适应变化的强化条件至关重要,并暗示ACh在新学习过程中加速学习速度中的作用。
能够在环境变化时从既定选择切换到新的选择——行为灵活性——对于生存至关重要。纹状体中的胆碱能信号促成了这种灵活行为,但乙酰胆碱在条件变化中释放的时间和空间组织仍不明确,限制了对其在行为灵活性中作用的概念理解。靶向抑制胆碱能中间神经元减少了这种适应性反应。空间分析显示信号异质且时间上不同,形成功能多样的微域。这些发现表明,在意外结果期间广泛且局部地释放乙酰胆碱促进适应性反应转变,为理解成瘾和强迫仪式等障碍提供了机制框架。
领脑科技最新产品在体可穿戴微型显微镜MiniFM1,作为同类的钙成像研究必备的国产自研设备,已全新上市!
领脑科技将持续为您
跟进业界最新技术与资讯,
下期见。
往期精彩内容
微信号 | 领脑科技
邮箱 | lingnaokeji@163.com
网址 | www.lambdaroptic.com
参考文献:
https://www.nature.com/articles/s41467-025-66826-1#Abs1

