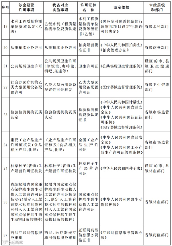
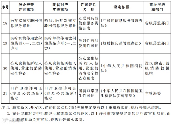
近日,《江西省全面推行涉企经营许可事项告知承诺制细化方案》(以下简称《方案》)已印发,进一步明确涉企经营许可事项告知承诺制工作规程。《方案》提出了三项主要任务、五项工作流程,并要求要把全面推行涉企经营许可事项告知承诺制落实情况纳入政务服务年度考核,列入年度法治政府建设考评内容,通过随机抽查、定期检查等方式进行督促指导,及时发现工作推进中存在的问题并认真整改。

是指与企业营业执照中的
经营范围密切相关
企业不取得许可不能进入
特定行业或领域开展经营的行政许可事项
→对涉企经营许可事项,申请人就其符合许可条件作出承诺,通过事中事后监管能够纠正不符合许可条件行为、有效防范风险的,实行告知承诺制。
→对于实行告知承诺制的涉企经营许可事项,申请人可自主选择是否采用告知承诺制方式办理,行政机关不得限定其办理方式。
→申请人不愿承诺或者无法承诺的,应当按照一般程序办理涉企经营许可事项。
→申请人有较严重的不良信用记录或者存在曾作出虚假承诺等情形的,在信用修复前不适用告知承诺制。




END
![]()
办学内容:
1、施工特种作业人员理论考试培训
2、施工特种作业人员初考模拟考试
3、全省范围内各类建筑施工特种作业人员实际操作考核
4、施工特种作业人员证书安全生产继续教育延期培训
地址:江西省南昌市高新区艾溪湖四路729号
咨询电话:15870001116 郭老师


