男性和女性大脑在对遗传风险的脑部疾病反应上有根本差异,在生物异质性疾病中,性别差异已被发现,从情感障碍到神经退行性疾病和原发性脑肿瘤,神经发育障碍,包括自闭症谱系障碍和注意力缺陷多动障碍,这种偏倚很可能是由不同神经回路对遗传风险因素的差异性脆弱性所驱动但确定具体的潜在机制仍是该领域的重大挑战。
本文通过绘制与NDD相关的拷贝数变异对纹状体回路功能的性别特异性影响,探讨男性多发性NDD的机制。有趣的是,女性生理性别可能是16p11.2 del/+携带者的保护因素24.16p11.2 del/+ 模型小鼠还表现出若干性别特异性表型,包括依赖纹状体回路的行为。
2026年1月3日来自爱荷华大学卡弗医学院神经科学与药理学系神经科学研究所Ted Abel团队在《 nature communications 》上发表了题为A chromosome region linked to neurodevelopmental disorders influences locomotor behavior through sex-specific neural circuits的研究论文。
本研究探讨了16p11.2 del/+对纹状体回路的性别特异性影响。GCaMP光纤光度记录显示16p11.2 del/+雄鼠背侧纹状体活动减少,雌性则无此减弱,受D2-SPN驱动。综合来看,这些结果表明,回路层面的性别特异机制介导了16p11.2 del/+诱导的NDD相关行为变化。
16p11.2 del/+ 驱动 SPNs 中
性别和细胞类型特异性转录组变化
▲16p11.2 del/+ 驱动纹状体中性别和细胞类型特异性转录组变化
为了界定16p11.2 del/+对纹状体特定神经回路的影响,研究团队首先利用snRNA测序在单细胞层面研究转录组景观。在之前的研究中,单细胞基因表达采用多重单细胞qPCR分析。本研究中,研究团队研究雄性和雌性16p11.2 del/+及野生型成年小鼠纹状体中的细胞类型特异性转录组变化。实验结果表明,16p11.2区域基因的半缺失对男性和女性SPN的影响存在差异,男性的影响高出~5倍。在这30个基因中,有几个基因如Adcy5、Camk2b、Herc1、Grin2b、Ube3a、Lrp1和Elavl3被报道与运动功能相关。
16p11.2 del/+ 会导致 D1-SPNs
D2-SPNs 突触性质的明显变化
▲16p11.2 del/+ 在雄性小鼠中诱导D1-SPNs和D2-SPNs突触功能的明显变化
为了表征雄性16p11.2小鼠D1和D2-SPNs中DEGs的分子功能,研究团队进行了通路分析。为了确定这些分子变化是否在突触层面反映,研究团队通过记录抑制性突触后电流来研究抑制性突触功能。这揭示了区域和性别特异性的影响。在背侧纹状体中,研究团队观察到16p11.2 del/+雄性D2-SPNs自发IPSC频率降低以及16p11.2 del/+女性D1-SPNs中sIPSC振幅增加。这些结果共同强调了高风险多基因因子16p11.2 del/+对纹状体两大神经回路分子通路和抑制性突触传递的差异性影响,区域和性别特异性变化表明该回路特异性易感。
雄性16p11.2 del/+小鼠中
D2-SPNs的神经元活动频率降低
▲雄性16p11.2 del/+小鼠在D2-SPNs中神经元活动频率降低
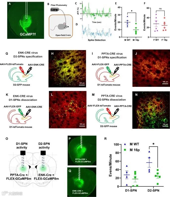
为了测量纹状体回路内的体内神经元群体活动,研究团队将AAV-syn-jGCaMP7f-WPRE传递到背侧纹状体,该区域与运动调节相关。实验结果表明16p11.2缺失对纹状体神经元活动具有性别特异性和回路特异性的影响。
D2-SPNs中的16p11.2 del/+
会导致雄性小鼠出现过度活跃行为
▲:D2-SPN特异性16p11.2 del/+介导男性的多动行为
为确定16p11.2 del/+对与不同纹状体回路相关行为的影响,研究团队采用条件遗传学方法,选择性地引入D1或D2-SPN中的半缺失。这些结果表明,D2-SPNs中的16p11.2 del/+特异性地诱导雄性小鼠的多动行为,揭示了16p11.2缺失区域的回路级性别差异,这与研究团队的基因表达数据一致。
为了选择性地表征16p11.2 del/+在D1-SPNs中的影响,研究团队通过杂交16p11.2 flox/+小鼠和D1-CRE + +/-小鼠,特异性地在D1-SPNs中生成具有半缺失的小鼠。综合来看,研究团队的结果表明,16p11.2 del/+ 对 D2-SPNs 的性别二态性效应介导了雄性动物运动活动中与 NDD 相关的增加。
▲D2R拮抗剂治疗减少雄性16p11 del/+小鼠的多动
研究团队发现选择性D2受体拮抗剂硫化物能缓解16p11.2 del/+雄性小鼠的多动,使其水平与wt雄性相当。使用SCH39166作为D1受体拮抗剂的治疗,对16p11.2 del/+男性和wt男性的多动都未缓解,这进一步支持D2-SPNs在驱动16p11.2 del/+男性多动行为中的关键作用。这些发现共同强调了D2-SPN作为男性多活的关键回路组成部分,暗示了驱动这一行为表型的性别特异机制。
背侧纹状体中的D2-SPNs中的16p11.2 del/+
驱动雄性小鼠的过度活跃行为
▲背侧纹状体中D2-SPNs的16p11.2 del/+诱导雄性多动行为
纹状体内的特定亚区域有不同的行为作用,背侧内侧纹状体支持更多认知功能,背侧外侧纹状体支持运动输出。使用D1-CRE和A2A-CRE小鼠的条件性遗传学方法缺乏针对纹状体特定亚区域神经回路所需的特异性。经过行为测试后,研究团队采集大脑样本,利用PCR确认纹状体中16p11.2区域的半缺失,并用荧光显微镜确认注射位置及病毒表达范围。总之,这些结果表明,D2-SPNs中的16p11.2 del/+,特别是DLS的,会诱导雄性小鼠的过度活跃行为。
皮层中的16p11.2 del/+
会导致雄性和雌性小鼠的多动
▲皮层特异性16p11.2 del/+驱动男女多动行为
D2-SPNs中的16p11.2 del/+仅在雄性小鼠中驱动过度活跃行为,暗示其在回路层面存在性别二态性。在整体生物体16p11.2 del/+雌性小鼠中观察到的过度活跃回路基础。令人惊讶的是,两只雄性雌性Ctx-16p11.2 del/+ 小鼠表现出多动行为,与性别匹配对照小鼠表现出多动表现,表现型为两性中观察到的 16p11.2 del/+ 小鼠多活跃,这些行为结果表明,16p11.2区域的缺失对皮质-纹状体回路中的多个枢纽有差异性影响,表明神经多样性的行为表型由回路层面的性别差异调节。
生物学性别影响神经发育障碍的表现和进展,但其背后机制尚不明确。在体光遗传光纤光度记录显示16p11.2 del/+男性背纹状体神经活动减少,女性则无此现象,D2-SPNs是主要导致该下降的原因。在行为学方面,研究团队采用条件遗传学方法,发现D2-SPN中的选择性偏缺失会诱导男性特异性多动,而皮层偏左缺失则会增加两性多动。因此,与神经多样性障碍相关的位点在不同的纹状体回路中作用,选择性地以性别和细胞类型特异性的方式影响行为。
领脑科技多通道同步光遗传光纤记录系统,具有同时实现多个通道的光遗传刺激和荧光信号记录的特点和优势,每个通道光刺激参数可独立调控。该系统能够解析多神经环路神经活动与行为的关联,探索行为的多样调控机制。
产品即将在今年推出,敬请期待!
领脑科技将持续为您
跟进业界最新技术与资讯,
下期见。
往期精彩内容
微信号 | 领脑科技
邮箱 | lingnaokeji@163.com
网址 | www.lambdaroptic.com
参考文献:
https://www.nature.com/articles/s41467-025-68047-y#Abs1

