近日,住建部下发的《关于做好建筑业“证照分离”改革衔接有关工作的通知》引发行业人士热议,文件提出,自2021年7月1日起,各级住房和城乡建设主管部门停止受理本文附件所列建设工程企业资质的首次、延续、增项和重新核定的申请。新的建设工程企业资质标准实施后,持有上述资质证书的企业按照有关规定实行换证。
对于如何“换证”,大家还是比较关注的,近日,另一项资质开启了“换证”工作,值得大家参考。
自然资源部下发文件,开展测绘资质复审换证工作,明确了申请材料和通用标准审查细则,随后各省市发文跟进,其中北京采用分批受理、集中审查形式开展,公布了4个批次换证单位名单,明确了换证细节。
6月7日,自然资源部办公厅印发《测绘资质管理办法》和《测绘资质分类分级标准》,2021年7月1日开始执行。
取消测绘资质对注册测绘师的要求,与职称挂钩。
没有测绘专业高级职称的注册测绘师可以计入中级测绘专业技术人员。
6月28日,自然资源部办公厅下发《关于开展测绘资质复审换证工作的通知》。经研究决定,2021年7月1日至12月31日,对目前已经取得测绘资质证书的测绘单位依法按照《通知》规定审核换发新的测绘资质证书(以下简称“复审换证”工作)。复审换证工作须于2021年底前全部完成。
测绘单位原则上应于2021年11月30日前通过全国测绘资质管理信息系统(http://zz.ch.mnr.gov.cn)提交测绘资质复审换证申请。
在11月30日前未提交复审换证申请的,或者提交复审换证申请后因测绘单位原因造成在12月31日前未完成复审换证的,视为自动放弃此次复审换证的权利。
核验申请材料真实性。特别是法人资格证书、学历证书、职称证书、社保、技术装备发票等材料的真实性进行核验。
新的甲乙级测绘资质分别单独发放测绘资质证书,新证书有效期为五年。
紧接着,6月30日,北京市规划和自然资源委员会下发《关于开展北京市测绘资质复审换证专项工作的通知》。本次复审换证专项工作采用分批受理、集中审查形式开展。
第一批次:157家原甲级测绘资质单位,申报时间:7月1日至7月31日;
第二批次:126家原乙级测绘资质单位,申报时间:8月1日至8月31日;
第三批次:128家原乙级测绘资质单位,申报时间:9月1日至9月30日;
第四批次:129家原丙级、丁级测绘资质单位,申报时间:10月1日至10月31日。
11月1日至11月30日,零散受理复审换证申请。
(一)各单位需先提交复审换证申请或资质申请,经批准后方可提交其他业务申请,具体要求如下:
1. 原甲级测绘资质单位可提交复审换证(甲级)或复审换证(乙级)申请;
2. 原乙、丙、丁级测绘资质单位可提交复审换证(乙级)申请,符合新政策甲级资质标准的,可直接提交资质申请(甲级);
3. 提交申请时,可自主选择申请的专业类别;
4. 申请多个证书的单位,应先申请复审换证或资质申请(甲级),经批准后再申请复审换证(乙级)。
(二)各单位需提交下列材料的原件彩色扫描件,材料需规范、清晰、齐全。
1. 测绘资质申请表;
2. 法人资格证书;
3. 申请表上所列专业技术人员近三个月社保缴纳材料(北京市社会保险网上服务平台网上打印,外地分公司提交外地分公司社保证明),退休的专业技术人员退休材料和劳务合同,享受“老人老办法”政策的人员在该单位的历年社保连续缴纳材料;
4. 测绘专业技术人员的身份证、学历证书和职称证书,测绘相关专业技术人员的身份证以及学历证书或职称证书;
5. 技术装备的所有权材料及实物照片(能反映装备型号、编号等关键信息);
6. 测绘地理信息安全保障措施和管理制度;
7. 单位测绘技术和质量保证体系文件;
8. 测绘成果和资料档案管理制度;
9. 申请甲级测绘资质的,应当提供专业范围相匹配的测绘业绩材料(测绘项目合同主要页、验收材料等)。
广东:
http://nr.gd.gov.cn/gkmlpt/content/3/3335/post_3335781.html#664
江苏:
http://zrzy.jiangsu.gov.cn/gggs/2021/07/02090207533708.html
浙江:
http://zrzyt.zj.gov.cn/art/2021/7/6/art_1289924_58942624.html
河南:
http://dnr.henan.gov.cn/2021/07-06/2177415.html
天津:
http://ghhzrzy.tj.gov.cn/zwgk_143/tzgg/202106/t20210629_5489822.html
安徽:
http://zrzyt.ah.gov.cn/xwdt/tzgg/145883661.html
贵州:
http://zrzy.guizhou.gov.cn/zfxxgk/zfxxgkml/chgl/chxygl_54004/202106/t20210621_68735460.html
附2份原文:

自然资源部办公厅关于开展测绘资质复审换证工作的通知
有关省、自治区、直辖市自然资源主管部门,新疆生产建设兵团自然资源局,陕西、黑龙江、四川、海南测绘地理信息局:
为贯彻实施《自然资源部办公厅关于印发测绘资质管理办法和测绘资质分类分级标准的通知》(自然资办发〔2021〕43号,以下简称《通知》),经研究决定,2021年7月1日至12月31日,对目前已经取得测绘资质证书的测绘单位依法按照《通知》规定审核换发新的测绘资质证书(以下简称“复审换证”工作)。现将有关事项通知如下:
一、目的意义
颁布实施新测绘资质管理政策,是自然资源部党组落实党中央、国务院“放管服”改革精神、深化测绘资质改革的一项重大举措,也是在党史学习教育中开展的一项重要的“我为群众办实事”实践活动,将进一步优化测绘市场营商环境,激发市场主体发展活力,促进测绘行业高质量发展,意义重大。各部门各单位要充分认识测绘资质改革的重要意义及复审换证工作的重要性,全力抓好贯彻落实。
二、工作安排
根据新测绘资质管理政策,自然资源部负责审查导航电子地图制作甲级测绘资质的复审换证申请并作出决定。各省级主管部门负责审查本行政区域内除导航电子地图制作甲级测绘资质以外的测绘资质复审换证申请并作出决定。复审换证工作须于2021年底前全部完成,各省级主管部门应于2022年元月底前向自然资源部报送工作总结。2022年3月底,由部总结通报全国2021年复审换证工作情况。
测绘单位原则上应于2021年11月30日前通过全国测绘资质管理信息系统(http://zz.ch.mnr.gov.cn)提交测绘资质复审换证申请,由各审批机关按新测绘资质管理政策规定统筹进行受理、审查、决定。在11月30日前未提交复审换证申请的,或者提交复审换证申请后因测绘单位原因造成在12月31日前未完成复审换证的,视为自动放弃此次复审换证的权利。
三、有关问题说明
(一)关于审查方式。各级审批机关应严格执行新政策规定的审批方式,以增加审批过程的透明度,保障审批材料的真实性和审批结果的公正性。其中申请材料信息公开要参照我部制作的申请测绘资质主要信息公开表(试行,附件1)执行。
(二)关于测绘单位现有人员认定。为做好新旧政策有序衔接过渡,支持做好“六保”“六稳”有关工作,并考虑到新冠肺炎疫情的影响,新政策发布实施前测绘单位已有的符合原测绘资质申请条件的专业技术人员,在不离开该单位的前提下,实行“老人老办法”,其原认定的专业和职称等级继续有效,对于这部分人员申请单位也要按照《测绘资质分类分级标准》的规定提交申请材料,各级审批机关也要进行严格审核。
(三)关于通用标准的审查。测绘资质通用标准的审查参照我部制定的通用标准审查细则(试行,附件2)执行,确保全国审查标准统一。
(四)关于核验申请材料真实性。各级审批机关要根据实际情况,通过官方渠道对申请单位提交的申请材料,特别是法人资格证书、学历证书、职称证书、社保、技术装备发票等材料的真实性进行核验。
(五)关于留存申请材料。各级审批机关除要保存好电子申请材料外,还需留存一套完整的纸质申请材料。
(六)关于测绘资质证书。新的甲乙级测绘资质分别单独发放测绘资质证书,新证书有效期为五年,有效期自审批机关作出批准决定之日起算。
四、工作要求
(一)加强组织领导。各级审批机关要高度重视新测绘资质管理政策的贯彻实施,在本行政区域内做好新政策的宣传、培训和解读,要制定复审换证工作方案,落实好责任部门和承办人员,给予必要的人力、物力和财力保障。自然资源部将对各省的复审换证工作适时开展督导检查。
(二)严格执行政策。各级审批机关要严格按照本通知要求开展复审换证工作。工作中如遇问题及时报告部国土测绘司。
(三)主动做好服务。各级审批机关要强化服务意识,提高办事效率,为测绘单位顺利完成复审换证工作提供指导和帮助。
自然资源部办公厅
2021年6月28日









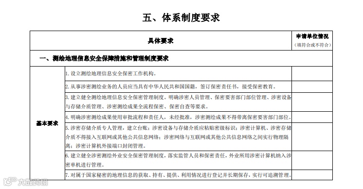
一、测绘地理信息安全保障措施和管理制度要求 |
|||
要求条款 |
审查标准 |
所需申请材料 |
|
基本要求 |
1.设立测绘地理信息安全保密工作机构。 |
有/无 |
机构组建文件(承担工作职责和内容)。 |
2.从事涉密测绘业务的人员应当具有中华人民共和国国籍,签订保密责任书,接受保密教育。 |
完整 |
1.从事涉密测绘业务并签署保密责任书的人员清单(包括:姓名、身份证号码、工作岗位、责任书签署日期); 2.近三年内(或培训证书仍在有效期内)接受过省级自然资源主管部门或者其它单位及部门组织的测绘地理信息安全保密政策等专题培训的人员清单(包括:姓名、工作岗位、培训机构和时间)。 |
|
3.建立健全测绘地理信息安全保密管理制度。明确涉密人员管理、保密要害部门部位管理、涉密设备与存储介质管理、涉密测绘成果全流程保密、保密自查等要求。 |
有/无,内容全面 |
测绘地理信息安全保密管理制度文件。 |
|
4.明确涉密测绘成果使用审批流程和责任人,未经批准,涉密测绘成果不得带离保密要害部门部位。 |
有/无,内容全面 |
1.单位内部涉密测绘成果使用流程规章制度; 2.明确责任人及岗位等文件材料; 3.涉密测绘成果提供使用台账。 |
|
5.涉密存储介质专人管理,建立台账;涉密设备与存储介质应粘贴密级标识;涉密计算机、涉密存储介质不得接入互联网或其他公共信息网络;涉密网络与互联网或其他公共信息网络之间实行物理隔离;涉密计算机外接端口封闭管理。 |
有/无 |
1.涉密设备及照片清单(包括:名称、密级、数量、场所); 2.采用地理信息安全防控技术的相关材料; 3.涉密网络及环境通过国家法律法规要求的测评材料(非必要项)。 |
|
6.建立健全涉密测绘外业安全保密管理制度,落实监管人员和保密责任,外业所用涉密计算机纳入涉密单机进行管理。 |
有/无,内容全面 |
1.涉密测绘外业安全保密管理制度; 2.外业人员及设备清单(包括:外业从业人员名单、工作岗位,外业设备名称、密级、数量)。 |
|
7.对属于国家秘密的地理信息的获取、持有、提供、利用情况进行登记并长期保存,实行可追溯管理。 |
有/无 |
数据记录(包括获取、持有、提供、利用、销毁等全闭环)。 |
|
8.从事测绘活动,应当遵守保密法律法规规章等有关规定。 |
是否发生过失泄密情况,是否有因失泄密隐患问题被公安、保密、安全、网安等部门处理情况等。如有,需提供后续整改情况材料。 |
||
导航电子地图制作补充要求 |
1.涉密网络应配备系统管理员、安全保密管理员和安全审计员。 |
完整 |
人员清单(包括:姓名、身份证号码、工作岗位)。 |
2.保密要害部门部位应当确定安全控制区域,采取电子监控、防盗报警等必要的安全防范措施。 |
有/无 |
部门部位及照片清单(包括:名称、密级、防范措施)。 |
|
3.配置符合要求的安全保密专用产品,包括身份鉴别、访问控制、安全审计、保密技术防护(三合一)、漏洞扫描、计算机病毒查杀、边界安全防护和数据库安全等产品。 |
有/无 |
采用的地理信息安全防控技术及产品清单(包括:产品名称、型号、数量、用途及产品保密测评证书编号)。 |
|
4.软件开发不得在保密要害部门部位内进行。 |
有/无 |
情况说明。 |
|
5.未经单位安全保密工作机构批准,单位内部涉密测绘成果不得采用移动存储介质进行交换,应基于涉密网络操作,并进行审计。 |
有/无 |
规章制度及批准或审计情况。 |
|
6.涉密测绘成果对外提供应配置专人专机。专机需安装安全审计软件,进行实时审计。 |
有/无 |
清单(包括:专人姓名,专机名称、数量、审计软件安装情况)。 |
|
7.配置红黑电源。 |
有/无 |
电源清单(数量、用途)。 |
|
互联网地图服务补充要求 |
存放地图数据的服务器设在中华人民共和国境内。 |
有/无 |
相关设备存放地点(包括IP地址)情况。如使用云服务,相关云服务提供单位应符合国家基础设施要求。如有网络等保材料一并提供。 |
二、技术和质量保证体系要求 |
|||
要求条款 |
审核标准 |
所需申请材料 |
|
机构人员 |
1.设立技术和质量管理机构。 |
有/无 |
设立技术和质量管理机构文件。 |
2.明确技术和质量管理工作的主管领导、技术和质量管理机构的负责人。技术和质量管理机构负责人应当具备中级及以上测绘专业技术职称。 |
有/无 |
1.技术和质量管理工作主管领导、技术和质量机构负责人的任命文件; 2.技术和质量机构负责人的专业技术职称。 |
|
3.配备与业务相适应的质检人员。质检人员应当是测绘专业技术人员。 |
有/无 |
任命质检人员的任命文件;质检人员的专业技术职称。 |
|
管理制度 |
4.建立健全技术管理制度,明确技术设计、技术处理和技术总结等要求。其中简单、日常性的测绘项目可以制定《作业指导书》。 |
有/无 内容全面 |
技术管理制度。 |
5.建立健全质量检查管理制度,明确过程检查、最终检查、质量评定、检查记录和检查报告等要求。 |
有/无 内容全面 |
质量检查管理制度。 |
|
6.建立健全人员培训与岗位管理制度,明确岗位职责、岗前培训考核、继续教育等要求。 |
有/无 内容全面 |
人员培训与岗位管理制度。 |
|
7.建立健全测绘仪器设备检定、校准管理制度,明确测绘仪器设备的检定、校准、日常管理等要求。 |
有/无 内容全面 |
测绘设备检定、校准管理制度。 |
|
其他 |
测绘技术和质量保证体系应当遵守法律法规规章等有关规定。 |
有/无 |
情况说明 |
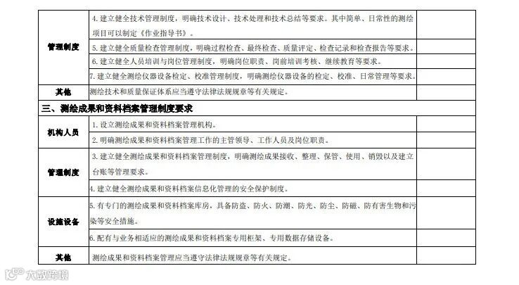
三、测绘成果和资料档案管理制度要求 |
|||
要求条款 |
审核标准 |
所需申请材料 |
|
机构人员 |
1.设立测绘成果和资料档案管理机构。 |
有/无,内容全面 |
有关文件或制度(其中应明确测绘成果和资料档案管理机构)。 |
2.明确测绘成果和资料档案管理工作的主管领导、工作人员及岗位职责。 |
有/无,内容全面 |
有关文件或制度(其中应明确测绘成果和资料档案管理工作的主管领导、工作人员及岗位职责)。 |
|
管理制度 |
3.建立健全测绘成果和资料档案管理制度,明确测绘成果接收、整理、保管、使用、销毁以及建立台账等管理要求。 |
有/无,内容全面 |
测绘成果和资料档案管理制度(其中应明确测绘成果接收、整理、保管、使用、销毁等各环节以及建立台账的具体要求)。 |
4.建立健全测绘成果和资料档案信息化管理的安全保护制度。 |
有/无,内容全面 |
有关制度(其中应明确存储测绘成果资料数据的计算机、网络和各类存储介质的安全防护要求)。 |
|
设施设备 |
5.有专门的测绘成果和资料档案库房,具备防盗、防火、防潮、防光、防尘、防磁、防有害生物和污染等安全措施。 |
有/无 |
1.关于库房和采取安全措施的说明材料; 2.库房照片(应能够反映所采取安全措施)。 |
6.配有与业务相适应的测绘成果和资料档案专用柜架、专用数据存储设备。 |
有/无 |
1.柜架和数据存储设备情况的说明材料; 2.柜架、数据存储设备的照片。 |
|
其他 |
测绘成果和资料档案管理应当遵守法律法规规章等有关规定。 |
有/无 |
情况说明 |

北京市规划和自然资源委员会
关于开展北京市测绘资质复审换证专项工作的通知
京规自发〔2021〕217号
北京地区各测绘资质单位:
为落实自然资源部《关于开展测绘资质复审换证工作的通知》(自然资办发〔2021〕46号,附件1)要求,按照“平稳过渡、落地见效”的原则,我委定于2021年7月1日至12月31日,对北京地区已取得测绘资质证书的单位开展审核换发新测绘资质证书专项工作(以下简称“复审换证”专项工作),现就有关事项通知如下:
一、申请范围及方式
申请范围:北京地区除导航电子地图制作甲级测绘资质以外的测绘资质均需进行复审换证,复审换证期间,原资质证书持续有效。
申请方式:实行网上申报、受理、审批。测绘资质单位需通过全国测绘资质管理信息系统(http://zz.ch.mnr.gov.cn)在线申请(使用原有账户信息登录)。
二、审查依据
(一)《关于印发测绘资质管理办法和测绘资质分类分级标准的通知》(自然资办发〔2021〕43号,附件2)。
(二)《关于开展测绘资质复审换证工作的通知》(自然资办发〔2021〕46号)。
三、工作安排
本次复审换证专项工作采用分批受理、集中审查形式开展。
(一)分批受理。按照原测绘资质证书批准时间和等级,将测绘资质单位分为4个批次,各单位原则上应按照批次目录(附件3)规定的时间提交申请。申请最终截止日期为2021年11月30日,逾期未申请或申请后因测绘资质单位原因造成未按时完成复审换证的,视为自动放弃此次复审换证的权利,原测绘资质证书到期自动失效。
(二)集中审查。分批次集中组织审查。
(三)公告发证。分批次公告审查结果。审查通过的,直接换发测绘资质证书;审查部分通过的或未通过的,印发复审换证结果通知单,并可另择批次重新申请一次,随其他批次一并办理。审查结果由测绘资质单位通过市政务服务中心窗口自取,同时收回原测绘资质证书。
四、有关要求
(一)各单位需先提交复审换证申请或资质申请,经批准后方可提交其他业务申请,具体要求如下:
1.原甲级测绘资质单位可提交复审换证(甲级)或复审换证(乙级)申请;
2.原乙、丙、丁级测绘资质单位可提交复审换证(乙级)申请,符合新政策甲级资质标准的,可直接提交资质申请(甲级);
3.提交申请时,可自主选择申请的专业类别;
4.申请多个证书的单位,应先申请复审换证或资质申请(甲级),经批准后再申请复审换证(乙级)。
(二)各单位需提交下列材料的原件彩色扫描件,材料需规范、清晰、齐全。
1.测绘资质申请表;
2.法人资格证书;
3.申请表上所列专业技术人员近三个月社保缴纳材料(北京市社会保险网上服务平台网上打印,外地分公司提交外地分公司社保证明),退休的专业技术人员退休材料和劳务合同,享受“老人老办法”政策的人员在该单位的历年社保连续缴纳材料;
4.测绘专业技术人员的身份证、学历证书和职称证书,测绘相关专业技术人员的身份证以及学历证书或职称证书;
5.技术装备的所有权材料及实物照片(能反映装备型号、编号等关键信息);
6.测绘地理信息安全保障措施和管理制度;
7.单位测绘技术和质量保证体系文件;
8.测绘成果和资料档案管理制度;
9.申请甲级测绘资质的,应当提供专业范围相匹配的测绘业绩材料(测绘项目合同主要页、验收材料等)。
(三)各单位要对申请材料的真实性负责。必要时,我委将组织人员对资质单位申报材料进行实地核查,对于发现隐瞒情况或者提供虚假材料的将依照相关法律法规进行处理,并纳入测绘单位信用记录予以公示。
(四)我委将严格执行新政策,增加审批过程的透明度,保障审批材料的真实性和审批结果的公正性,做好新旧政策的有序衔接过渡。同时,与自然资源部密切沟通,深入理解政策文件,为各单位提供指导和帮助,切实做好服务工作。
特此通知。
北京市规划和自然资源委员会
2021年6月30日
(联系人及电话:国土测绘处 李璇 55595410;盖乐 55595409)

END
![]()
办学内容:
1、施工特种作业人员理论考试培训
2、施工特种作业人员初考模拟考试
3、全省范围内各类建筑施工特种作业人员实际操作考核
4、施工特种作业人员证书安全生产继续教育延期培训
地址:江西省南昌市高新区艾溪湖四路729号
咨询电话:15870001116 郭老师


