
让我们一起 飞遍全世界!
12月27日,山东航空学院新校名正式启用!“滨州学院”成为历史。
目前,滨州学院官网已更新为山东航空学院▼
新闻链接
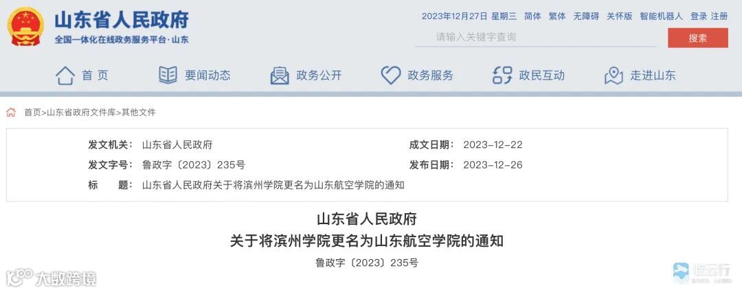
12月26日,据“山东省人民政府”网站消息,山东省政府网站发布《山东省人民政府关于将滨州学院更名为山东航空学院的通知》。滨州学院更名为山东航空学院,原建制规格不变,由省政府领导,省教育厅主管。
山东省人民政府
关于将滨州学院更名为山东航空学院的通知
鲁政字〔2023〕235号
各市人民政府,各县(市、区)人民政府,省政府各部门、各直属机构,各大企业,各高等院校:
根据《教育部关于同意滨州学院更名为山东航空学院的函》(教发函〔2023〕142号)精神,现就有关事项通知如下:
一、滨州学院更名为山东航空学院,原建制规格不变,机构编制事项由省委编办按照有关规定和程序办理。
二、山东航空学院由省政府领导,省教育厅主管。
三、山东航空学院系多科性全日制普通本科高校,以实施本科教育为主,同时积极发展研究生教育。学校全日制在校生发展规模暂定为19000人。
四、山东航空学院事业费和基本建设经费保持原渠道不变。
五、山东航空学院实行校、院(系)两级管理。学校应根据我省经济社会发展和航空业对人才的需求,加强学科专业建设。学校现有专业结构的调整和新专业的增设,按教育部有关规定办理。
六、省政府有关部门和滨州市要在山东航空学院学科建设、校园规划与建设、土地、资金、人才引进等方面提供大力支持,加快学校建设与发展。
山东航空学院要深入贯彻党的二十大精神,切实加强党的建设,全面贯彻党的教育方针,坚持社会主义办学方向,落实立德树人根本任务,优化调整学科专业结构,加大高层次人才引进力度,不断提高教育质量、科研水平、社会服务能力和办学效益,进一步办出特色、办出水平,为新时代社会主义现代化强省建设和航空业发展作出更大贡献。
山东省人民政府
2023年12月22日
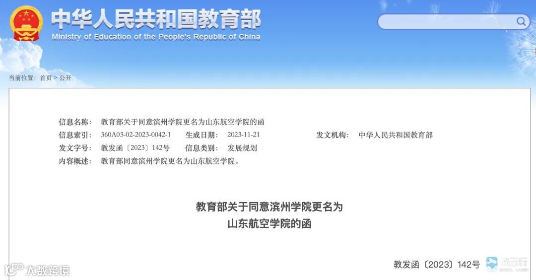
另据教育部消息,《关于同意滨州学院更名为山东航空学院的函》(教发函〔2023〕142号),同意滨州学院更名为山东航空学院,同时撤销滨州学院的建制。山东航空学院全日制在校生发展规模暂定为19000人。
教育部关于同意滨州学院更名为山东航空学院的函
教发函〔2023〕142号
山东省人民政府:
《山东省人民政府关于申请将滨州学院更名为山东航空学院的函》(鲁政字〔2023〕119号)收悉。根据《中华人民共和国高等教育法》《普通高等学校设置暂行条例》《普通本科学校设置暂行规定》有关规定以及第八届全国高等学校设置评议委员会评议结果,经教育部党组会议研究决定,同意滨州学院更名为山东航空学院,学校标识码为4137010449;同时撤销滨州学院的建制。现将有关事项函告如下。
一、山东航空学院为公办本科层次的普通高等学校,以本科教育为主,同时承担研究生培养任务,由你省领导和管理。
二、学校要切实加强党的建设,全面贯彻党的教育方针,坚持社会主义办学方向,落实立德树人根本任务,培养德智体美劳全面发展的社会主义建设者和接班人。
三、学校现有专业结构的调整和新专业的增设,按我部有关规定办理。
四、学校全日制在校生发展规模暂定为19000人。
望你省加强对学校的指导和支持,加大资金投入力度和资源支持强度,引导学校科学定位、内涵发展,坚持航空办学主体地位,优化调整学科专业结构,加大高层次人才引进力度,不断提高教育质量、科研水平和办学效益,进一步办出特色、办出水平,重点培养服务区域经济社会发展的创新型、应用型、复合型人才,为山东省现代化强省建设和航空业发展作出更大贡献。
教育部
2023年11月21日
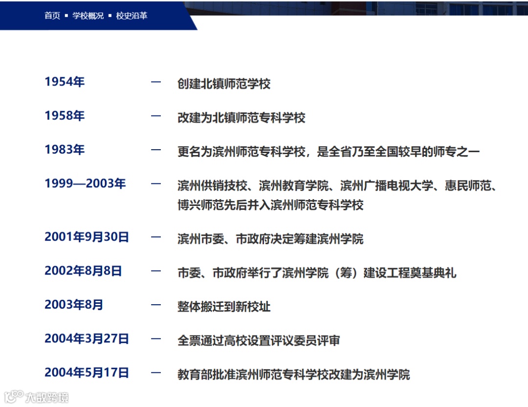
山东航空学院坐落在兵圣孙子故里、渤海革命老区、美丽富饶的黄河三角洲中心城市——滨州市。学校前身是始建于1954年的北镇师范学校,1958年升格为北镇师范专科学校、开始举办专科教育,1983年更名为滨州师范专科学校,2004年经教育部批准改建为滨州学院。
历史沿革
往期回顾
发6个月年终奖,飞行员涨薪最高2万元新台币...机师工会:罢工投票继续
AG100型飞机获型号合格证;“祥云”AS700载人飞艇获颁型号合格证;小鹏汇天倾转翼技术验证机已获特许飞行证
C919最新定价曝光!国航拟引进包括6架C919在内的17架国产飞机;东航机队实现电子飞行记录本覆盖应用
北川永昌机场取得A1级通用机场使用许可证;江西武功山通用机场开工;陕西乾县通用机场场址报告评审会召开
亿航智能获得全球首张无人驾驶载人电动垂直起降航空器适航证;中国飞龙通航增资扩股
精彩推荐
临云行综合自
山东航空学院官网、山东省人民政府、教育部、大众网
「临云行」
官网:www.lyunx.com
投稿邮箱:tougao@lyunx.com



