文 |中酒团队 编辑 |周欣 审核 | 孟磊
出品 |《中酒之声》传媒
白酒的韧性和龙头的品牌价值在茅台身上正散发着耀眼的光芒!
11月5日晚间,贵州茅台发布公告,公司拟实施2025年中期利润分配,向全体股东每股派发现金红利23.957元(含税)。截至2025年9月30日,贵州茅台总股本为125,227.0215万股,以此计算合计拟派发现金红利30,000,637,540.76元(含税)。
与此同时,贵州茅台宣布将启动第二轮回购。
10月30日,五粮液前三季度和第三季度营收、净利润发布之后,紧接着公告称,经董事会充分研究,公司拟向全体股东每 10 股派发现金红利 25.78 元(含税)。截至 2025 年 9 月 30 日,公司总股本为 38.82亿股,以此计算合计拟派发现金红利100.07亿元(含税)。
茅台、五粮液率先发布分红消息和茅台官宣启动第二轮回购充分证明,白酒龙头对白酒行业中长期向好的态势没有丝毫动摇。
业界认为,特别是随着茅台启动第二轮回购对茅台近期更换董事长造成的不良影响会逐渐消除,第二轮回购彰显茅台对股市的自信,对品质的自信和对产品链以及价格体系趋于稳固的自信,通过第二次回购,进一步刺激股市和营销渠道,达到事半功倍的效果。
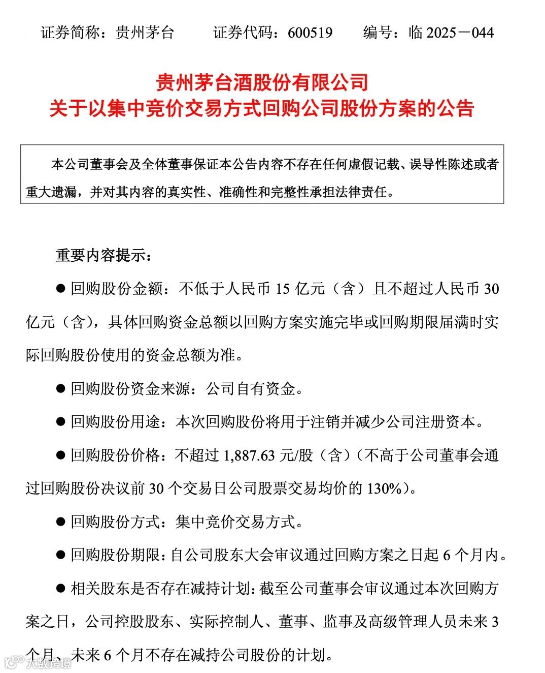
《中酒之声》了解到,此次回购使用公司自有资金,通过集中竞价交易方式,金额为15亿至30亿元,回购股份将用于注销并减少公司注册资本,回购期限为自公司股东大会审议通过回购方案之日起6个月内。
2024年9月,贵州茅台公布了其上市23年来的首份注销式回购方案。公司拟以自有资金回购股份用于注销并减少公司注册资本,回购股份金额不低于人民币30亿元(含)且不超过人民币60亿元(含)。2025年1月-8月,茅台实施了上市以来首次注销式回购,回购金额约60亿元。
11月5日,贵州茅台(600519.SH)股价为1420.08元,跌幅0.62%,成交额49.08亿元,总市值17865.26亿元。当日开盘价1425.89元,收盘价1420.08元,全天最高1430.99元,最低1420.03元,振幅0.77%,换手率0.12%。
对于茅台来讲,前三季报的增速不及预期和第三季度的营收及净利润的微增长并不能影响茅台的中长期发展,茅台全球化战略和赤水河宣言也能证明茅台的超韧性。
11月1日,知名投资人段永平向江西省江西水利电力大学教育发展基金会无偿捐赠其持有的贵州茅台酒股份有限公司股票壹万股(市值人民币1500万元),在捐款后,段永平还表达了对贵州茅台的信心,他表示:“他们每年花分红就好,市值只是暂时的。”
段永平从2012年对茅台股票始终未减仓,并数次在行业低谷期逆势加仓。段永平曾表示,即使茅台短期销售有所波动,也只是“被动地多了一些年份酒”而已,未来仍有增值空间。
数据显示,茅台自上市以来累计分红28次,累计分红金额为 3361.12亿元。
随着分红和第二次回购的启动,茅台价格翻盘的机会可能真的来了!
锣鼓已经敲响,飞天茅台的价格已被电商搞乱,硬碰硬的对决,箭在弦上,这一场股价和终端市价的保卫战大戏一定要演下去,保住大单品就是胜利!
(文中图片、素材来源官方媒体/网络新闻)
声明:《中酒之声》所有原创文章,如需转载,请联系《中酒之声》。

