
浙江一舟电子科技股份有限公司将于2022年12月1-3日盛装亮相CDCE2022国际数据中心及云计算产业展览会,重磅推出云舟智能布线管理系统等产品,诚邀您莅临TT-09展台,参观指导!

浙江一舟电子科技股份有限公司以“助力数字中国•助力绿色地球”为己任,致力于提供专业的数字通信、数字能源的产品与解决方案的研发、生产、销售及服务。
公司针对为人员、地点和网络之间提供完善的综合布线领域各类解决方案及稳定可靠的&GPU云桌面解决方案。同时,通过聚焦数据中心、新能源储能管理等领域,以模块化的设计理念,提供包括从边缘到云的数据中心基础设施和从发电侧到用户侧的储能整体解决方案。
目前,公司的各类解决方案已广泛应用于政府、金融、教育、公安、医疗、运营商等各个行业的关键任务领域。
未来,公司将通过整合软硬件的产业优势,聚力赋能客户的数字化转型,并与之共同开拓新能源领域,共助行业绿色健康、可持续发展。
重点展品
重点展品-云舟智能布线管理系统
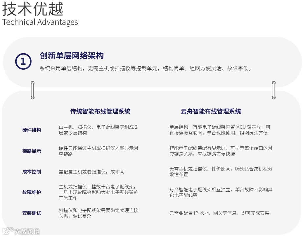
云舟智能布线管理系统集智能电子配线架、智能布线管理软件与手机端 APP 于一体。采用B/S架构,通过将图形、数据和关联关系三种对象紧密的结合,实现布线流程可视化、布线管理可视化以及布线信息可视化。每台智能电子配线架内置智能微处理单元,无需独立主机或扫描仪等控制单元,可直接与以太网进行数据交换,实现快速组网。致力于为用户提供一个直观、易用的图形化综合服务布线管理平台。





应用案例
应用案例
1、中国联通互联网应用创新基地
2、黑龙江省铁路检察院数据中心
3、三一重工涟源三一工业园
4、长春龙翔国际商务中心
5、烟台市政务服务中心
CDCE2022
预登记火热进行中
CDCE2022预登记正式开启
12月1-3日相约上海
作为数据中心行业年度交流的重要平台,「CDCE2022国际数据中心及云计算展」将于2022年12月1日-3日在上海新国际博览中心隆重举行, 现已正式开启预登记。据主办方透露,即日起至2022年11月30日预登记参观CDCE2022,每月主办方将随机挑选幸运观众送出便携式烧水壶、摩飞料理锅等好礼,期待您的到来!
10月预登记中奖名单
上海嘉询信息工程有限公司 周*
联想 倪**
上海电力设计院有限公司 张**
恭喜以上3位幸运观众在CDCE数据中心展10月预登记送好礼活动中中奖便携烧水壶1个,请凭借个人有效名片+个人有效证件于2022年12月1-3日CDCE国际数据中心展现场礼品换领处领取(过时领取无效)


关注行业资讯,寻求供需对接
关注CDCE2022
规模升级
精彩加倍
感恩有你
CDCE
关注我们获取第一手
展会、行业资讯
小助手微信|13537718930



