环状RNA(circRNA):是一类特殊的非编码RNA分子,呈封闭环状结构,不受RNA外切酶影响,表达稳定,不易降解。是RNA领域最新的研究热点。
退行性关节炎:是一种退行性病变,系由于增龄、肥胖、劳损、创伤、关节先天性异常、关节畸形等诸多因素引起的关节软骨退化损伤、关节边缘和软骨下骨反应性增生。
在过去的20年里,研究人员发现了大量的非编码RNA。一些长度意想不到的短,一些则长到令人感到惊讶,而另一些则颠覆常规,没有尾巴呈现封闭环状。这些奇妙的环状RNA(circRNA)被研究人员重新发现并迅速登上CNS头条。随着鉴定和研究circRNA方法的成熟,circRNA逐渐成为各类学术杂志的常客,成为RNA研究领域炙手可热的明星。
Jeck 等(2013)在人类成纤维细胞中检测出了25000多种circRNA;而Memczak等(2013)鉴定出1950种人类circRNA、1903种小鼠circRNA和724种线虫circRNA。随着研究的深入,越来越多的circRNA被研究者鉴定出来。而关于circRNA的生物学功能尤其是在人类疾病中的功能研究才刚刚起步。通过高通量测序的方法,我们可以鉴定到大量的circRNA(who),然而对于circRNA发挥什么功能(what),以及如何发挥功能(how),我们知之甚少。如何在这海量的测序数据中淘尽沉沙,为后续的功能研究慧眼识金?
烈冰生物专业的生信团队开发并完善了circRNA全套分析方法,能在这重重迷雾中识破蛛丝马迹,为后续功能研究指点迷津。利用这套方法,我们协助北京大学第三医院的研究人员在关节软骨组织RNA中鉴定到了与退行性关节炎相关的circRNA,并通过深入分析发现其中的circRNA-CER可能的ceRNA调控网络。研究的成果于2016.3.2发表在国际著名学术期刊Scientific Reports 6(22572)上。

研究者首先鉴定出了关节炎软骨与正常关节软骨相比差异表达的circRNA。差异表达mRNA和circRNA数目众多,那么接下来该如何做深入的分析呢?噔~噔~噔~噔~,烈冰生物circRNA高级分析此时闪亮登场了。


图1 这篇文章的主要研究思路
我们分别对对照组和患病组样本中71个circRNAs和112个mRNAs的相互作用关系进行动力学仿真及共表达相关性计算,以此构建基因间的共表达网络。共表达能力最高的基因群体往往处于网络的枢纽地位,起关键性的作用。


图2 共表达网络分析聚焦核心基因,上图是患病组,下图是对照组。图中箭头形状示意circRNA,圆形示意mRNA。鲜红色的是k-core值最高的基因,可能是核心基因。
对共表达网络分析得到的可能的核心基因,通过miRNA的靶基因预测得到重要的枢纽型miRNA。以这些枢纽型miRNA为桥梁,构建了mRNA-miRNA-circRNA互做网络。
图3 ceRNA网络的构建思路

图4 ceRNA网络
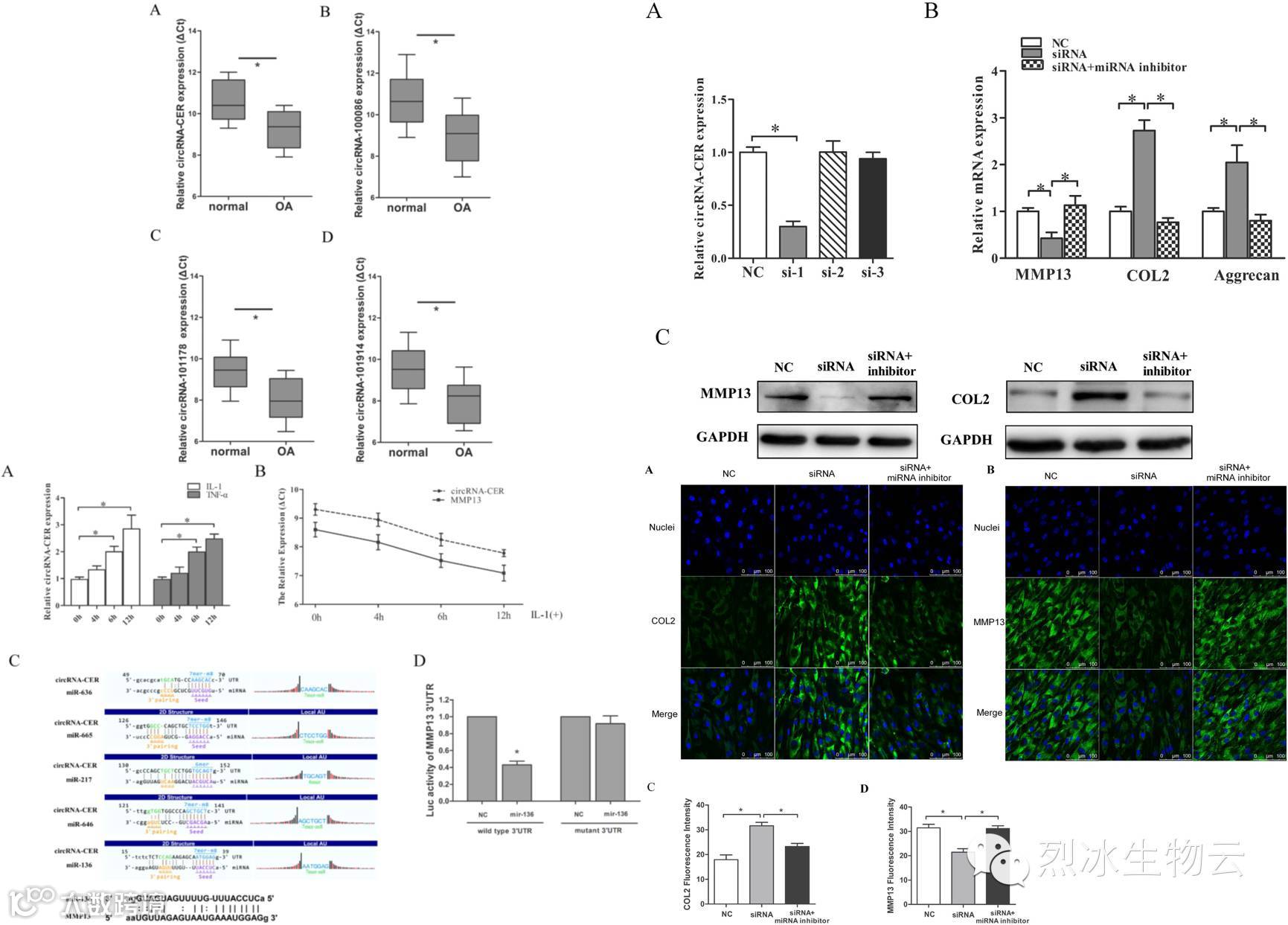
综合这两个分析所得到的核心基因,我们聚焦到了包括hsa_circ_0023404这个circRNA在内的候选circRNA,为后续的实验验证指明了方向。接着,研究者通过了一系列严谨的实验验证了circRNA-CER(即hsa_circ_0023404)可能通过与MMP13这个mRNA竞争miR-136而发挥其ceRNA的功能,参与了软骨细胞胞外基质的退化进而导致了退行性关节炎。
图5 后续一系列功能研究与实验验证

高通量测序技术往往产生海量的数据,淘尽沉沙始见金,借一双慧眼识破重重迷雾,这就是烈冰生物信息分析的用武之地。

如果您还有任何技术问题的话,欢迎拨打全国免费咨询电话400-065-1811,我们的技术支持随时恭候~

