在PTEN缺陷的乳腺癌细胞中长期使用曲妥珠单抗这种药物,可能诱导上皮间充质转化(EMT),使HER2+型转变为三阴型。在此转化过程中基因表达发生了怎样的变化?其中是否存在一些潜在靶标能抑制这种转化?带着这样的医学问题,上海烈冰专业的生信团队协助来自北京协和医学院和密歇根大学的研究者,对转录组数据进行了深入的分析,并结合临床和分子生物学实验,揭示了在上述EMT转化过程的基因表达变化,并通过重重筛选,找到其中一个关键的潜在靶标——MEOX1。研究的成果近期以"Novel cancer stem cell targets during epithelial to mesenchymal transition in PTEN-deficient trastuzumab-resistant breast cancer"为题发表于国际著名癌症期刊《Oncotarget》。
下面就由烈小冰带您梳理一下这项研究的整体思路——三步走。
目的:以BT474细胞和BT474 PTEN- LTT细胞(PTEN缺陷型并以曲妥珠单抗长期处理的BT474细胞)为研究对象,通过比较转录组数据证实在PTEN缺陷的乳腺癌细胞中长期使用曲妥珠单抗这种药物,可能诱导上皮间充质转化(EMT),使HER2+型转变为三阴型。



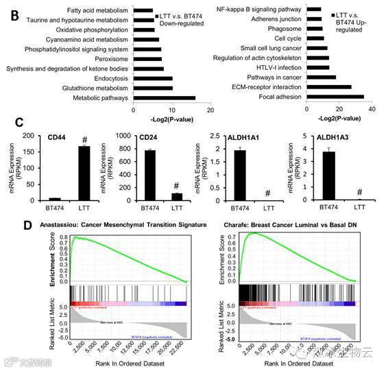
结果显示:BT474细胞和BT474 PTEN- LTT细胞展现出了迥异的基因表达模式。
B. LTTvsBT474比较展示了上调(右)和下调(左)GO中的前几位。
C.CD44, CD24, ALDH1A1和ALDH1A3四个基因在BT474细胞和BT474 PTEN- LTT细胞中表现出了显著的差异表达。这几个基因的差异表达正是EMT转化的标志。
D. GSES分析了确定到BT474 PTEN- LTT细胞中与EMT转化相关的功能(上调(左)下调(右))。
目的:用不同浓度萝卜硫素(SF)处理BT474细胞和BT474 PTEN- LTT细胞,持续8小时和24小时。通过深入比较分析各个处理组的转录组数据筛选在上述EMT转化过程中的潜在靶标。



A.MTS分析显示了经过不同浓度的SF处理细胞活力的变化。B 测序的实验设计。C.维恩分析展现了多个处理组中共有和独有的差异基因。D.维恩分析找到的共有的110个基因(C图,与计量和处理时间无关的差异基因)cluster聚类热图分析。其中框出来的44个基因的表达模式暗示了他们是潜在的候选基因(在LTT细胞中表达上调)。进一步缩小了靶向基因的范围。E.对这44个基因集做功能分析筛出4个Hox TF,其表达情况如图。
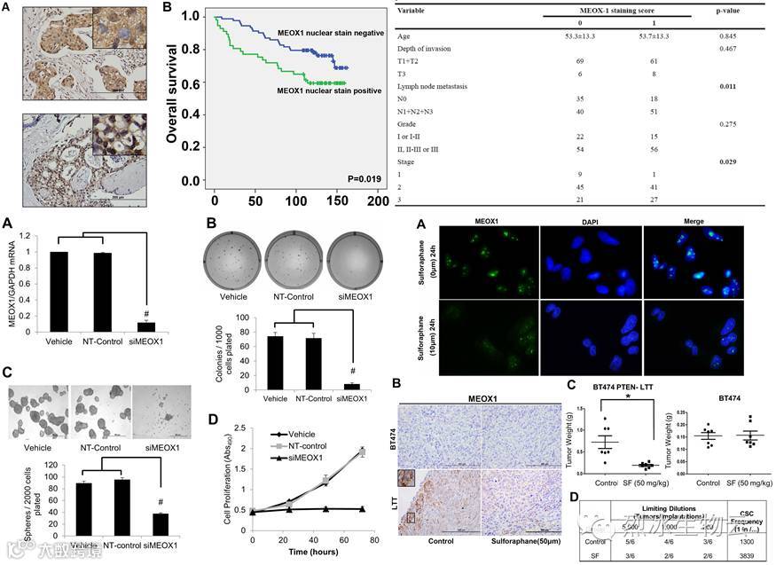
验证该靶标与临床数据——生存率、淋巴结转移、癌症分期等的关联;分子与细胞实验验证该靶标在抑制癌细胞增殖中的重要作用。

通过一系列严谨细胞学实验、敲除沉默实验、以及临床数据的联合分析显示MEOX1确实该EMT转化过程中关键的基因,SF作用于该基因可以有效地抑制癌细胞的增殖。
该项研究逻辑明晰,踏踏实实三步走下来,讲述了一个完整的科学故事。转录组数据分析就是前两步的核心内容。
如果您还有什么问题的话,欢迎拨打全国免费咨询电话400-065-1811,我们的技术支持随时恭候~


