
8月第一天,国家税务总局就传来了好消息!为了减轻财务工作量,总局一次性公布多项利好政策。再不看真的亏大了!
重点一览:
1、即将取消发票丢失登报声明;
2、报税盘锁死,网上将可解锁;
3、城镇土地使用税和房产税合并申报;
4、7月起,企业注销流再简化;
01
税总将取消25项税务证明事项
发票丢失,无需登报声明!
税务总局新闻发布会现场
7月31日,继此前两批取消35项税务证明事项后,国家税务总局再公布取消一批税务证明事项,发布《关于公布取消一批税务证明事项以及废止和修改部分规章规范性文件的决定》。
其中,有5项属于原本需要纳税人专门通过第三方取得的证明,如发票丢失登报作废声明等;其余20项是原本需要纳税人提供的自有法定证照等资料,如个人身份证明、办理变更税务登记时需提供的营业执照等。
02
报税盘锁死网上即可解锁!
不用再跑来跑去了!
根据国家税务总局最新文件指出:纳税人报税盘异常锁死时,可网上申请解锁,税务机关根据规定流程核实处理,排除风险后及时解锁。
文件节选如下:
再也不怕报税盘锁死了!这个措施真的能让纳税人感受到幸福!除了以上两个好消息,还有以下的好消息!
03
国家税务总局明确了
这两个申报要合并申报!
城镇土地使用税和房产税合并申报!
04
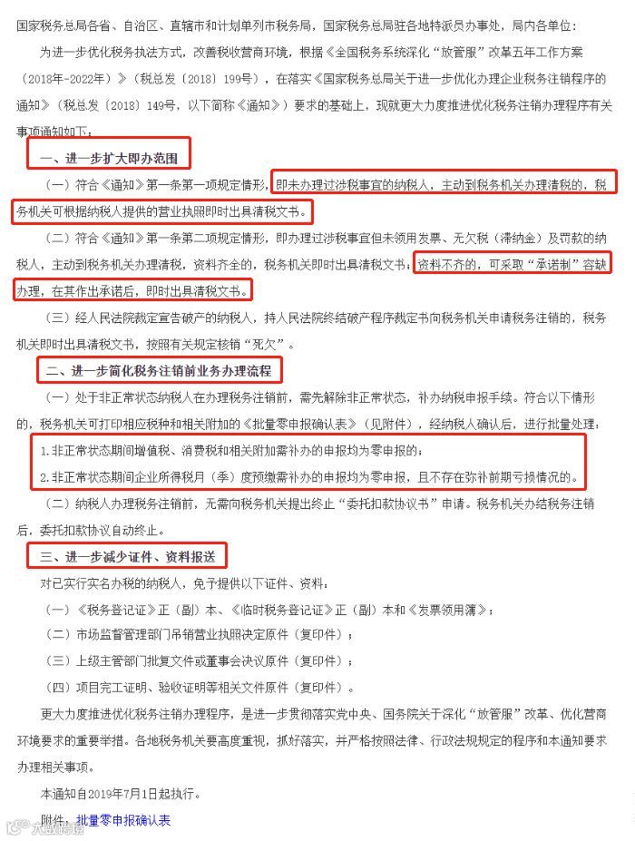
7月起,企业注销流再简化
01 未办理过涉税事宜的纳税人,若需要取得清税文书的,如何办理税务注销?
根据149号文第一条规定,未办理过涉税事宜的纳税人若符合市场监管部门简易注销条件,可以直接向市场监管部门申请办理简易注销登记,免予到税务机关办理清税证明。实践中还有一些未办理过涉税事宜的纳税人主动到税务机关办理清税,要求取得清税文书。为进一步优化纳税服务,响应纳税人诉求,《通知》规定这类纳税人主动到税务机关清税的,税务机关即时出具清税文书。具体做法是,纳税人持加载统一社会信用代码的营业执照到注册地税务机关办理,税务机关即时出具清税文书。
02 办理过涉税事宜,但未领用过发票的纳税人如何办理税务注销?
一是对无欠税(滞纳金)及罚款、资料齐全的纳税人,税务机关即时出具清税文书。
二是对无欠税(滞纳金)及罚款、资料不齐(包括未办结事项要求报送的资料不齐)的,可采取“承诺制”容缺办理。例如,纳税人需要报送的财务报表资料、纳税申报资料、有多缴税款需要提交退还多缴税款资料等,如果纳税人不能及时提供这些资料但急需清税文书的,可先作出承诺,税务机关即时出具清税文书,纳税人应按承诺的时限补齐资料并办结相关事项。纳税人若未履行承诺的,按照149号文规定,税务机关将对其法定代表人、财务负责人纳入纳税信用D级管理。
三是符合市场监管部门简易注销条件的纳税人,也可以按149号文规定,直接向市场监管部门申请办理简易注销登记,免予到税务机关办理清税证明。
03 办理过涉税事宜,且领用过发票的纳税人如何办理税务注销?
此类纳税人办理税务注销仍按现有规定执行。其中,符合149号文第二条规定条件的纳税人,可享受税务注销即办服务。
04 依法破产的纳税人如何办理税务注销?
根据149号文第一条规定,未办理过涉税事宜的纳税人若符合市场监管部门简易注销条件,可以直接向市场监管部门申请办理简易注销登记,免予到税务机关办理清税证明。实践中还有一些未办理过涉税事宜的纳税人主动到税务机关办理清税,要求取得清税文书。为进一步优化纳税服务,响应纳税人诉求,《通知》规定这类纳税人主动到税务机关清税的,税务机关即时出具清税文书。具体做法是,纳税人持加载统一社会信用代码的营业执照到注册地税务机关办理,税务机关即时出具清税文书。
05 拟注销的纳税人申请解除非正常管理状态,税务机关如何简化补办申报手续?
为提高办税效率,对于非正常状态期间未开展生产经营活动、无相关纳税义务的纳税人,《通知》增加了批量零申报相关规定。具体做法是,税务机关打印《批量零申报确认表》,纳税人确认后,对相关税(费)种进行批量零申报处理。批量零申报涉及的相关税(费)种具体包括:企业所得税月(季)度预缴申报、增值税和消费税以及相关附加税(费)。
06 纳税人办理税务注销前,“委托扣款协议书”如何终止?
办理税务注销前,纳税人不必向税务机关提出终止“委托扣款协议书”申请,税务机关办结税务注销后,系统自动终止“委托扣款协议书”。
国家取消了这么多证明!赶紧转给更多人,让他们知道这些好消息吧!
⊙素材来源国家税务总局,大白学会计


