
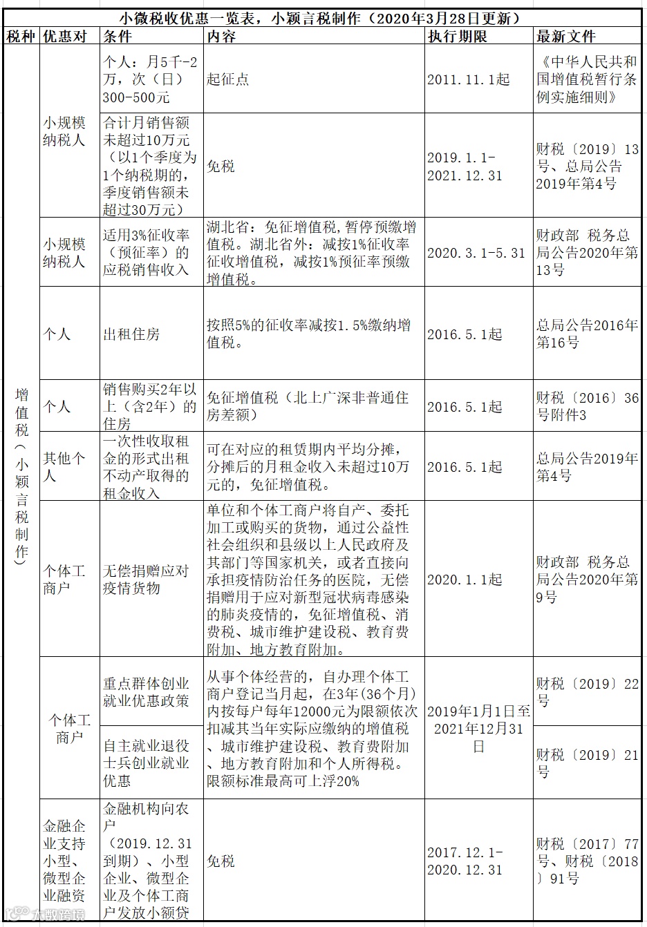
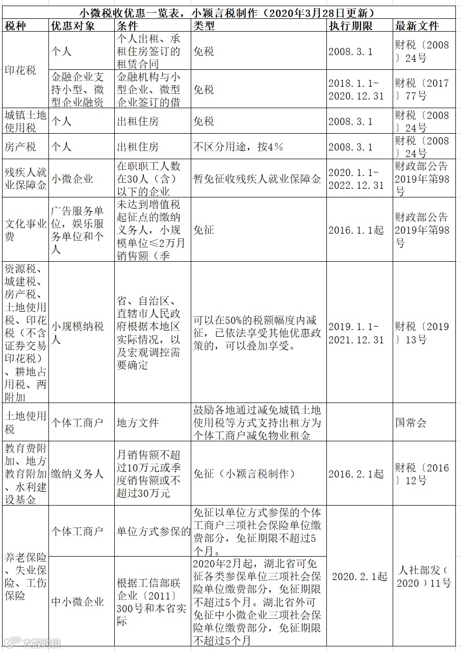
小型微利企业可以享受的税收政策真不少,会计在办理企业所得税汇算清缴时用起来~


| 小微税收优惠一览表,小颖言税制作(2020年3月28日更新) | |||||
| 税种 | 优惠对象 | 条件 | 类型 | 执行期限 | 最新文件 |
个 |
个人独资企业和合伙企业 | 代开货物运输服务增值税发票 | 湖北省境内,暂不预征个人所得税;对其他地区,统一按代开发票金额的0.5%预征个人所得税 | 2020.3.1-5.31 | 总局公告2020年第5号 |
| 合伙创投企业的个人合伙人 | 采取股权投资方式直接投资于初创科技型企业满2年的 | 个人合伙人可以按照对初创科技型企业投资额的70%抵扣个人合伙人从合伙创投企业分得的经营所得;当年不足抵扣的,可以在以后纳税年度结转抵扣 | 财税〔2018〕55号)和财税〔2019〕13号 | ||
| 天使投资个人 | 以按照投资额的70%抵扣转让该初创科技型企业股权取得的应纳税所得额;当期不足抵扣的,可以在以后取得转让该初创科技型企业股权的应纳税所得额时结转抵扣。 | 2019年1月1日起,初创科技型企业条件变更 | 财税〔2018〕55号)和财税〔2019〕13号 | ||
| 个人 | 出租住房 | 减按10%征收 | 2008.3.1 | 财税〔2008〕24号 | |

END





