搜索
首页
大数快讯
大数活动
服务超市
文章专题
出海平台
流量密码
出海蓝图
产业赛道
物流仓储
跨境支付
选品策略
实操手册
报告
跨企查
百科
导航
知识体系
工具箱
更多
找货源
跨境招聘
DeepSeek
首页
>
北京市各区高新补贴汇总统计
>
0
0
北京市各区高新补贴汇总统计
启迪创星科技服务
2022-11-30
2
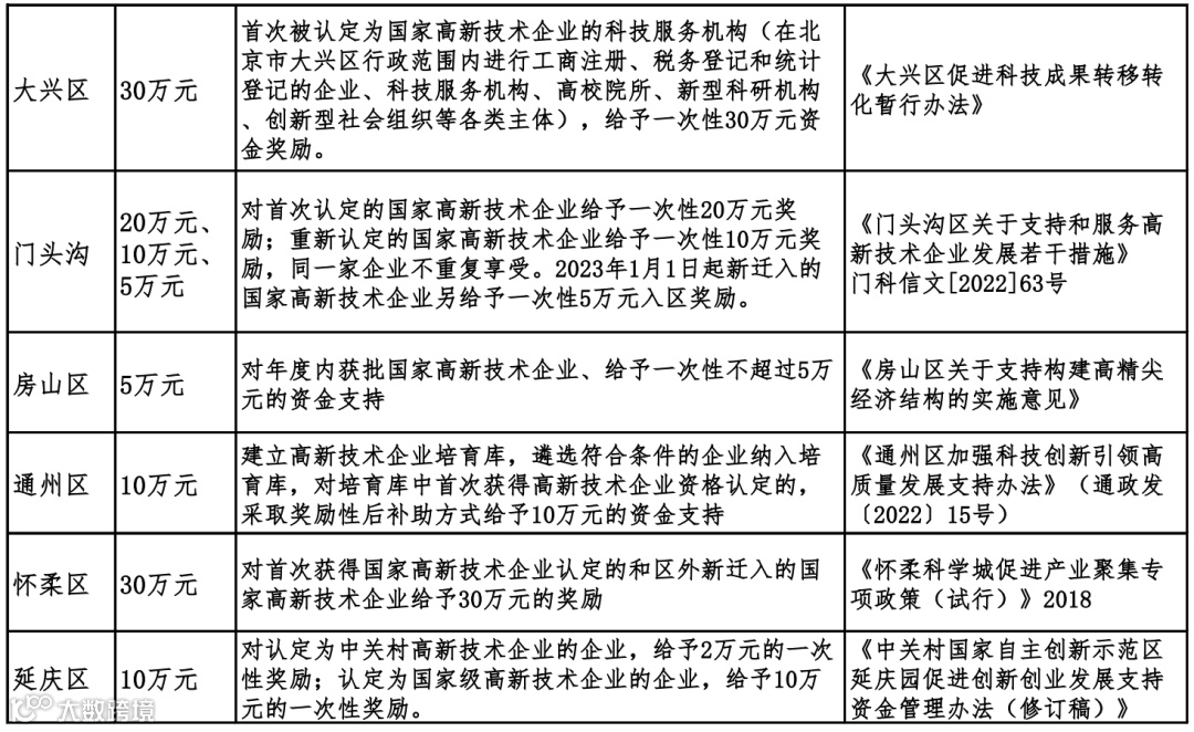
导读:北京市各区高新补贴汇总统计
临
近年
底,
北京
各区的国家高新企业认定也接近尾声了,您企业今年有没有享受优惠政策,有没有申请高新呢,小编特意汇总了各区的高新补贴,快来敲黑板咯;汇总不易,截取请注明来源。
【声明】内容源于网络
0
0
启迪创星科技服务
我们专注于企业工商服务、财会及税务服务、知识产权、行业资质申办等企业全业务服务。欢迎新老客户咨询办理。 关注我们,免费解答企业各种疑点难点问题,了解行业政策,2000余家客户互助合作,资源共享。
内容
122
粉丝
0
关注
在线咨询
启迪创星科技服务
我们专注于企业工商服务、财会及税务服务、知识产权、行业资质申办等企业全业务服务。欢迎新老客户咨询办理。 关注我们,免费解答企业各种疑点难点问题,了解行业政策,2000余家客户互助合作,资源共享。
总阅读
134
粉丝
0
内容
122
在线咨询
关注