
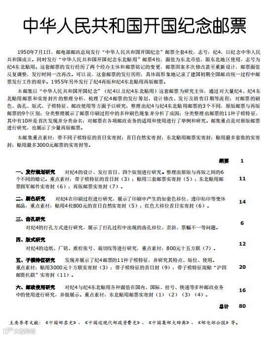
为庆祝中华人民共和国成立70周年,促进集邮事业的健康发展,并为广大集邮爱好者提供观摩、学习、交流的良好机会,由赵涌在线主办,鹏飞邮学会、首都邮学沙龙、中国火车邮史研究会、上海甲戌邮史研究会、浙江邮史研究会等共同协办的“涌藏杯-2019同庆新中国70华诞集邮展览”定于2019年12月6日-8日在上海图书馆举行。
贺70华诞,与新中国同庆!“涌藏杯-2019同庆新中国70华诞集邮展览”隆重以“中国解放区邮品”、“中华人民共和国邮品精品”为展出内容,共有来自全国各地的140框邮集参展,其中包含荣誉类7框,竞赛类133框。这些邮集荟萃了从土地革命时期、抗日战争时期、解放战争时期,到新中国成立后各时期的优秀作品,具有很高的水准。其中一些展品的收集难度极大,甚至为存世仅见之孤品,十分难得,值得亲临参观品鉴。

上海图书馆
除了竞赛与展览环节外,邮展还吸引了来自北京、上海、广州等地的众多展商入驻,现场提供各种业务咨询服务,并带来品类丰富的邮品。邮迷观展的同时,有机会以心动价格入手自己喜欢的宝贝,体会捡漏之乐趣,更能互相交流邮品知识,切磋收藏经验。赏珍邮、淘宝贝、交邮友,为期3天的邮展定将成为广大集邮爱好者的一个欢聚盛会。
上海是中国集邮的发源地,群众集邮基础深厚,氛围浓厚,建国以来民间集邮活动蓬勃发展。在中华人民共和国成立70周年之际举办本次邮展,以邮票为载体,回顾新中国70年来的光辉历程和伟大成就,展望社会主义祖国更美好的未来,是献给祖国母亲的一份厚礼,也是海内外集邮人以邮会友,互相交流学习的一次盛会!众多难得一见的珍罕邮品通过邮展集中亮相展示,广大邮迷不仅能近距离一睹珍邮风采,更能深入洞悉邮票背后的历史故事、文化内涵以及独特收藏价值。本次邮展的成功举办,对传播邮票收藏知识,弘扬集邮文化,进一步促进集邮活动的民间交流和发展,都将产生积极影响。


《祖国山河一片红》介绍
1968年9月,当时的邮政系统已经瘫痪,但是为了庆贺全国各省、市、自治区(除台湾省外)先后成立革命委员会。当时已经“半瘫的”邮电部军管会决定发行一套邮票。设计者跟据上级安排,设计出画面为红色的中国地图,上面印有“全国山河一片红”字样,下面为工农兵群众欢呼的喜庆景象的邮票。
由于当时邮票审批十分困难,图稿上报后不能按时得到审批,所以邮政采取“先上车,再买票”的套路,印制了一批规格为60毫米×40毫米横长型的样票,这枚邮票就是 “大一片红”。这套邮票进入审批过程中,当时周总理看到图稿后,批示“不可贪大求全”,于是邮政就将邮票改版,发行,俗称“小一片红”。
于是这票发行后,因为地图绘制的不标准等多种原因,这套邮票彻底消失在公众视野,进行销毁。因为“小一片红”是发行前,紧急喊停的,留存量还是比较大,而这枚“大一片红”则完全停留在“印样”阶段,所以存世量更少,被集邮家视为珍邮。
在2018年结束的某场拍卖会上,编号为LOT 8956《大一片红》邮票新票一枚,以1200万元落锤,算上佣金是1380万,不仅仅是成功刷新了“大一片红”这个品种的拍卖纪录,更标志中国“珍邮”迈入千万时代。

亚太地区平信、亚太地区航空平信贴片

本次邮展,主办方特别印制了“涌藏杯-2019同庆新中国70华诞集邮展览”纪念封,以志庆贺。邮展期间,中国邮政工作人员将坐镇现场为邮迷提供服务,您购买邮展纪念封后可交邮政工作人员加盖纪念戳、日戳,现场收寄。
鹏飞邮学会、首都邮学沙龙、中国火车邮史研究会、上海甲戌邮史研究会、浙江邮史研究会等
邮展地点:上海图书馆第二展厅(上海淮海中路1555号)

交通路线:
地铁十号线上海图书馆站,地铁一号线衡山路站
本次邮展主办方赵涌在线、涌藏大学堂携所有协办单位,诚邀海内外集邮爱好者及社会各界人士莅临观展交流,期待与所有热爱集邮事业的新老朋友欢聚上海,共襄盛会!

扫描添加赵小妹微信
或加z18516782092
小妹为您全部搞定!