搜索
首页
大数快讯
大数活动
服务超市
文章专题
出海平台
流量密码
出海蓝图
产业赛道
物流仓储
跨境支付
选品策略
实操手册
报告
跨企查
百科
导航
知识体系
工具箱
更多
找货源
跨境招聘
DeepSeek
首页
>
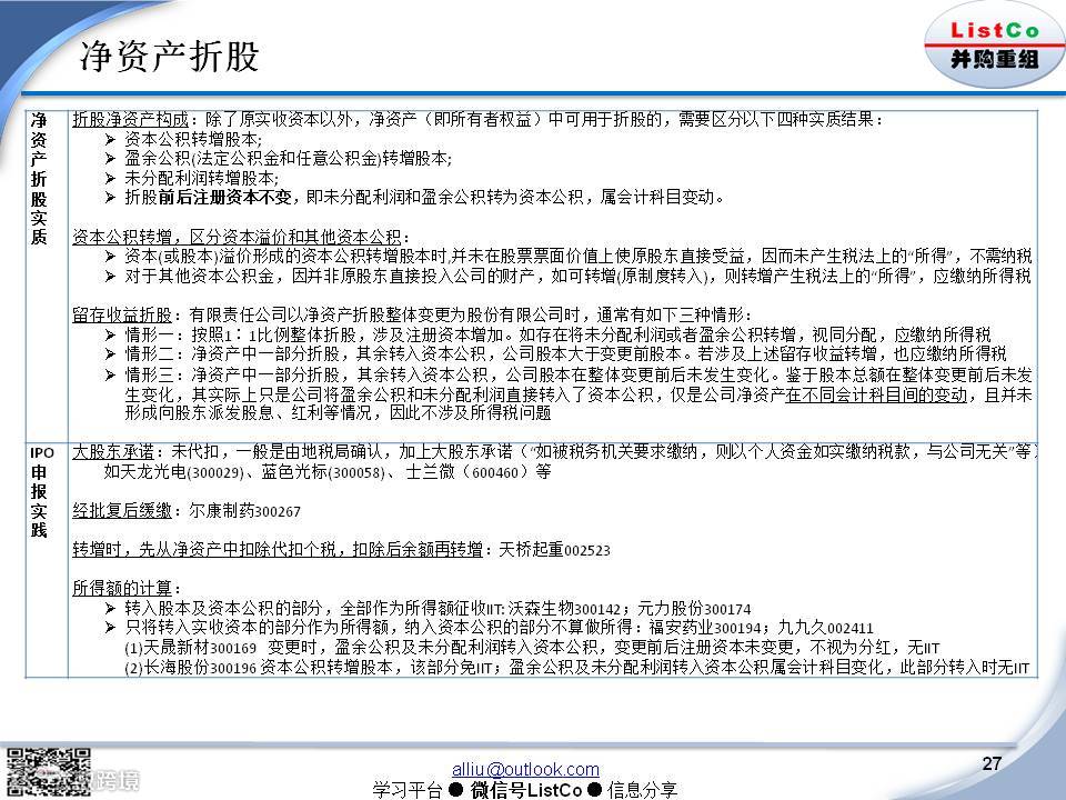
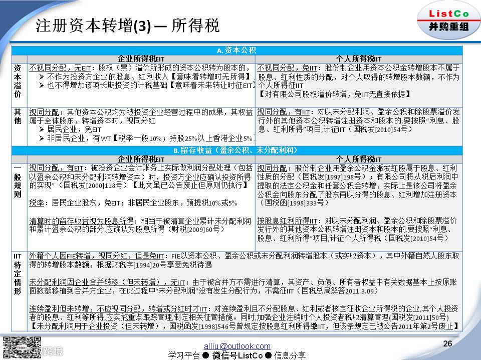
【解读】并购重组税务要点
>
0
0
【解读】并购重组税务要点
天职国际
2014-09-10
1
导读:**欢迎关注天职国际微信**
**欢迎关注天职国际微信**
【声明】内容源于网络
0
0
天职国际
天职国际会计师事务所(微信号:bakertillychina)——网罗最新行业新闻、业界评论、财税干货、专业技术、职业发展等,是混迹于奥迪特圈(AUDITOR)大虾们最值得关注的微信号。
内容
1364
粉丝
0
关注
在线咨询
天职国际
天职国际会计师事务所(微信号:bakertillychina)——网罗最新行业新闻、业界评论、财税干货、专业技术、职业发展等,是混迹于奥迪特圈(AUDITOR)大虾们最值得关注的微信号。
总阅读
115
粉丝
0
内容
1.4k
在线咨询
关注