

IFRIC撤销议题,是指国际财务报告解释委员会(IFRIC)根据所收到的会计实务问题咨询,在定期会议中讨论,但最终未被纳入议程的问题。相对于国际会计准则理事会(IASB)所讨论的准则层面原则性问题,IFRIC撤销议题更偏重于准则的实务应用。虽然这些问题未形成有效力的正式文件,但IFRIC一般都会给出讨论的过程及倾向性意见,因此,“IFRIC撤销议题”具有较高的实务参考价值。
对于权益法核算的长期股权投资,被投资方除净损益、其他综合收益和利润分配以外原因导致的净资产变动(其他净资产变动),常见例子包括:被投资方股本的变动,如被投资方向第三方发行股份(被动稀释),或者向第三方回购自身股份(被动增资);被投资方其他权益的变动,如被投资方发生以权益结算的股份支付等。对于享有被投资方此类其他净资产变动的份额,投资方是否应当确认,以及如何确认,IFRIC、IASB曾讨论了多年,甚至几乎于2014年发布正式修订,但最终未获通过,因此,目前的国际财务报告准则下,对该问题尚未有明确规定。
相对应的,在我国企业会计准则下,2014年3月发布的《企业会计准则第2号——长期股权投资》及之后发布的准则应用指南,明确将权益法下享有被投资方其他净资产变动的份额,投资方应调整长期股权投资的账面价值(“长期股权投资——其他权益变动”),同时计入“资本公积——其他资本公积”;后续终止采用权益法时,应将原计入“资本公积——其他资本公积”的金额转入当期损益。因此,对于权益法下享有被投资方其他净资产变动份额的处理,可能产生一项国际国内准则差异。
以下为IFRIC、IASB历年来对该问题讨论的主要内容。

1.会议时间:2009年5月
会议组织:IFRIC
议题:《国际会计准则第28号——联营中的投资》——《国际财务报告准则第3号——业务合并》(2008年修订)和《国际会计准则第27号——合并财务报表和单独财务报表》(2008年修订)对权益法会计处理的潜在影响
议题概要:
IFRIC职员注意到,美国财务会计准则委员会(FASB)下紧急问题工作小组(EITF)增加了一项议题:《EITF议题第08-6号——权益法投资会计处理的考虑》(EITF 08-6)。EITF 08-6讨论了很多问题,这些问题是在对IASB和FASB对业务合并和非控制性权益会计处理的联合修订项目中产生的,并在双方对《国际财务报告准则第3号》(2008年修订)和《国际会计准则第27号》(2008年修订),以及美国公认会计原则下SFAS 141(R)和SFAS 160的修订中存在争议。
在2009年5月的会议中,IFRIC复核了EITF 08-6对以下两个问题的考虑:
(1)如何确定权益法核算投资的初始账面价值?
(2)权益法下被投资方发行股份应当如何处理?
IFRIC强调,国际财务报告准则一致的要求,不是以公允价值计量且其变动计入损益的资产,应当以成本进行初始计量。通常理解,成本包括购买价格和可直接归属于购买或发行的其他成本,包括专业费用,如法律服务费、转让税金及其他交易成本。因此,在联营中投资的成本,应根据《国际会计准则第28号》第11段确定,包括其购买价格及任何可直接归属于其获取的必要费用。
IFRIC指出,当投资方的所有者权益减少,但仍对被投资方保留了重大影响时,《国际会计准则第28号》第19A段(注:①)为确认为其他综合收益的金额提供了处理指引。IFRIC指出,没有针对联营企业发行股份导致的投资方所有者权益减少,从而产生利得或损失的进一步指引。但是,IFRIC指出,从其他综合收益重分类计入损益的金额,一般作为处置利得或损失的一部分。《国际会计准则第28号》第19A段适用于投资方所有者权益的所有减少,而无论导致减少的原因是什么。
IFRIC认为,鉴于国际财务报告准则所提供的指引,上述问题预期在实务中不会产生重大分歧,因此,IFRIC[初步决议]不将该问题纳入议程。
2.会议时间:2009年7月
会议组织:IFRIC
议题:《国际会计准则第28号——联营中的投资》——《国际财务报告准则第3号——业务合并》(2008年修订)和《国际会计准则第27号——合并财务报表和单独财务报表》(2008年修订)对权益法会计处理的潜在影响
议题概要:
在本次会议中,IFRIC最终决议,不将该问题纳入议程。
3.会议时间:2011年5月
会议组织:IFRIC
议题:《国际会计准则第28号——联营中的投资》——权益法
解释委员会收到咨询:
(1)更正《国际会计准则第28号》第2段和第11段,与《国际会计准则第1号——财务报表列报》(2007年修订)中对权益法的描述和应用之间的不一致。该不一致是由于2007年修订《国际会计准则第1号》导致的。
(2)澄清投资方享有别投资方净资产其他变动的会计处理,该变动不属于投资方享有的被投资方损益或其他综合收益份额,也不是应收的利润分配。例如,如何对联营投资方在联营中享有其他权益的比例减少导致的稀释结果进行确认。
解释委员会决议,不建议理事会将该问题纳入年度改进,而是建议该问题应当作为理事会更广泛的项目考虑,包括解释委员会注意到的有关《国际会计准则第28号》的其他问题。
4.会议时间:2011年9月
会议组织:IASB
议题:不建议纳入年度改进(2010-2012周期)的问题
理事会决议不将IFRIC的“《国际会计准则第28号——联营中的投资》——权益法”议题纳入其年度改进(2010-2012周期)。理事会要求解释委员会进一步分析,不属于投资方享有损益或利润分配及其他综合收益导致的联营企业净资产变动,主体是否以及如何在投资方的财务报表中确认。同时向理事会建议如何在短期内对该问题进行处理。
5.会议时间:2012年3月
会议组织:IFRIC
议题:《国际会计准则第28号——在联营和合营中的投资》——当联营的权益因综合收益以外原因变动时权益法的应用
在本次会议中,解释委员会重申了之前会议中的初步决议:
(1)当投资方享有联营所有者权益减少时,无论直接或间接,变动的影响均应计入投资方的损益;
(2)当投资方享有联营所有者权益增加时,无论直接或间接,变动的影响均应作为一项增量购买处理,并应以成本确认。
解释委员会也考虑了以下情况下投资方的会计处理:
(1)联营企业发生以权益结算的股份支付;
(2)联营签出看涨期权以换取资产,如现金或不动产、厂场和设备。
解释委员会担心,对《国际会计准则第28号》引入此类交易的会计处理可能会很复杂。因此,解释委员会建议理事会:
(1)修订《国际会计准则第28号》以包括之前会议的初步决议;但是
(2)不需要在《国际会计准则第28号》的修订中阐述以权益结算股份支付或签出看涨期权。
6.会议时间:2012年6月
会议组织:IASB
议题:《国际会计准则第28号——在联营和合营中的投资》
IASB讨论了对IAS 28的修订提议,即有关权益法下,联营企业净资产变动,直接计入权益而不是综合收益部分的处理。现行《国际会计准则第28号》对该问题缺少指引,实务中存在分歧。
修订提议的目标,是为不属于联营企业损益或他综合收益导致的联营企业净资产变动(其他净资产变动),投资方是否以及如何进行会计处理提供指引。
多名理事会理事不赞同修订提议,因为其并未阐述实务中可能发生的所有类型的其他净资产变动,特别是联营企业的股份支付。
7.会议时间:2012年7月
会议组织:IASB
议题:《国际会计准则第28号——在联营和合营中的投资》
IASB初步决议,投资方应将联营企业的其他净资产变动,计入投资方的权益。
IASB决议:
(1)发布一项单独的《国际会计准则第28号》修订征求意见稿。不需要对《国际财务报告准则第1号——首次采用国际财务报告准则》进行额外修订。
(2)修订应当追溯适用。
(3)征求意见期间不少于120天。
14位理事会理事赞同上述决议。
8.《权益法:享有其他净资产变动份额
(对<国际会计准则第28号>的修订提议)》
(征求意见稿)
2012年11月,IASB发布了《权益法:享有其他净资产变动份额(对<国际会计准则第28号>的修订提议)》(征求意见稿),征求意见截止日为2013年3月22日。
在该征求意见稿中,理事会提议,“对于不属于被投资方损益或其他综合收益,以及利润分配导致的被投资方净资产变动,投资方应按享有变动份额计入其权益。此类变动的例子包括被投资方股本的转换,例如,被投资方向第三方发行额外股份或向第三方回购股份;被投资方其他权益部分的转换,例如,被投资方对以权益结算股份支付交易进行会计处理。”并且,“在终止采用权益法之前,投资方不应将被投资方其他净资产变动而计入权益的金额,重分类计入损益。”
9.会议时间:2013年7月
会议组织:IFRIC
议题:《国际会计准则第28号——在联营和合营中的投资》——《权益法:享有其他净资产变动份额》(征求意见稿)
2012年11月,IASB公开发布了《权益法:享有其他净资产变动份额(对<国际会计准则第28号>的修订提议)》(征求意见稿),提议修订《国际会计准则第28号》,征求意见截止日为2013年3月22日。
在本次会议中,解释委员会对所收到的78份征求意见稿反馈意见进行了总结和分析。
IASB在征求意见稿中提议:
(1)对于不属于被投资方损益或其他综合收益,以及利润分配导致的被投资方净资产变动,投资方应按享有变动份额计入其权益;
(2)当投资方终止采用权益法时,应将原先计入权益的累计金额重分类计入损益。
很多反馈意见基于各种理由反对IASB的提议,但没有占主导的观点来解决如何对其他净资产变动的会计处理。
解释委员会注意到,在权益法下,对于享有其他净资产变动的份额,投资方在变动发生时对其投资的账面价值进行会计处理。其他净资产变动导致的投资账面价值变动,导致投资方资产的增加或减少,该资产的增加或减少并不是与权益参与者的投入或分配相关的交易产生的。因此,解释委员会指出,站在投资方的角度,被投资方其他净资产变动满足《概念框架》中收益和费用的定义。此外,解释委员会指出,被投资方其他净资产变动代表了投资方的投资业绩。
解释委员会注意到,被投资方其他净资产变动与投资的直接购买或处置在经济实质上类似,其会计处理也应当类似。解释委员会指出,其在2012年6月的初始提议就是基于该原则。解释委员会当时建议IASB:
(1)当投资方享有联营所有者权益减少时,无论直接或间接,变动的影响均应计入投资方的损益;
(2)当投资方享有联营所有者权益增加时,无论直接或间接,变动的影响均应作为一项增量购买处理,并应以成本确认;
(3)被投资方签出的其自身权益看涨期权交易(如股份支付)应当从提议范围中排除。
解释委员会初步决议,向IASB提交上述初始提议。如果IASB再次反对该提议,则解释委员会倾向于将所有类型的其他净资产变动确认为投资方的损益,因为其认为此类变动属于收益和费用。
10.会议时间:2013年12月
会议组织:IASB
议题:权益法:享有其他净资产变动份额(对<国际会计准则第28号>的修订提议)
在本次会议中,IASB继续讨论了权益法下享有被投资方其他净资产变动份额征求意见稿的反馈意见。IASB承认,很多反馈意见担心,征求意见稿的提议可能导致与现行国际财务报告准则的多个方面产生冲突。IASB考虑了四种不同模型(注:②),以替代征求意见稿的提议。IASB注意到,每种模型对投资方享有被投资方其他净资产变动份额的处理,均仍然存在挑战。
IASB强调,在IASB对权益法会计处理原则进行重新审议之前,修订提议仅作为解决实务分歧的短期项目。因此,IASB初步决议,基于征求意见稿的提议完成修订,并对某些特定情况下的应用进一步分析。
11位理事赞同该决议。
11.会议时间:2014年2月
会议组织:IASB
议题:权益法:享有其他净资产变动份额
IASB考虑了某些特定情况适用征求意见稿提议的职员分析。IASB认为,根据职员分析,修订提议不会产生未预料的后果,并初步决议对修订进行定稿。
13位理事赞同该决议。
12.会议时间:2014年3月
会议组织:IASB
议题:权益法:享有其他净资产变动份额
2014年3月21日,IASB继续讨论了该征求意见稿。IASB讨论了以下几个方面:
(1)过渡要求;
(2)定稿或者对修订提议二次征求意见;
(3)最终稿的强制生效日期;
(4)确定迄今为止已履行的应循程序。
过渡要求
IASB初步决议,主体应当自强制生效日开始或之后的年度期间,对《国际会计准则第28号》的修订采用未来适用法。
全部IASB理事赞同该决议。
定稿或者二次征求意见
IASB考虑了是否有必要对修订二次公开征求意见。根据《应循程序手册》中二次征求意见的条件,IASB认为没有必要再进行二次征求意见。
14位IASB理事赞同该决议。
最终稿的强制生效日期
IASB初步决议,该修订的强制生效日期为2016年1月1日。
全部IASB理事赞同该决议。
确定迄今为止已履行的应循程序
IASB考虑了该项目至今已完成的应循程序。全部IASB理事均确定,IASB已完成了所有必要的应循程序,故建议进入正式投票程序。
2位IASB理事打算反对最终修订。
13.会议时间:2014年5月
会议组织:IASB
议题:权益法:享有其他净资产变动份额
自上次会议之后,又有3位理事会向职员表态反对该修订提议。3位理事表示,他们正考虑反对修订,他们这样做是考虑修订结果的影响,而不是由于有更新的技术考虑。鉴于各位理事表示反对意见的变化,理事被要求确认他们的投票。
9位IASB理事赞同按修订提议定稿,该票数少于最低规定票数(10票)。根据投票结果,IASB不再继续进行修订程序。
注:
①《国际会计准则第28号》(2008年修订)第19A段:
“如果投资者对联营不再有重大影响,投资者对其他综合收益中确认的与联营相关的所有金额进行会计处理,处理的基础与投资者直接处置相关资产或负债相同。因此,在处置相关资产或负债时,如果联营以前在其他综合收益中确认的利得或损失会被重分类为损益,那么当投资者对联营不再有重大影响时,投资者也要把利得或损失从权益重分类至损益(作为重分类调整)。例如,如果联营有可供出售的金融资产,并且投资者对联营不再有重大影响,那么投资者应当把以前在其他综合收益中确认的与该资产有关的利得或损失重分类至损益。如果投资者对联营的所有权份额减少了,但是投资继续是联营,那么投资者应当把一定比例的以前在其他综合收益中确认的利得或损失重分类至损益。”
②在2013年12月的会议中,IASB讨论对其他净资产变动会计处理的以下四种观点:
(1)观点1:计入投资方的损益;
(2)观点2:计入投资方的其他综合收益;
(3)观点3:如果对投资的所有者权益减少,则计入投资方的损益;如果投资的所有者权益增加,则计入成本;
(4)修正的观点3:如果对投资的所有者权益减少,则计入投资方的损益;如果投资的所有者权益增加,则计入成本;对于看涨期权交易,则计入投资方的其他综合收益。
释:
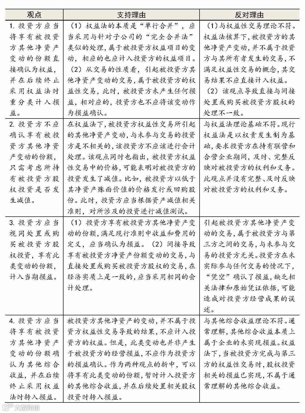
在历次讨论中,对于权益法下享有被投资方其他净资产变动份额的处理,不同观点的支持理由和反对理由可以概括如下:

作者简介
夏自李
天职国际质监与技术支持部会计准则技术支持
《会计准则内在逻辑》主要作者之一
【撤销议题选注】# 系列

如果您喜欢本文,欢迎您 转发!
如果您喜欢本公众号,欢迎您 推荐!
天职国际会计师事务所(特殊普通合伙)
www.tzcpa.com
微信号:天职国际 ID:bakertillychina

▲
长按二维码 关注我们


