

2018/05
新旧改制企业
土增处理
2018年5月,国家税务总局颁布《关于继续实施企业改制重组有关土地增值税政策的通知》,延续了企业改制重组过程中土地增值税的相关处理。
本文,让我们一起关注,新旧改制企业土增处理有何变动。
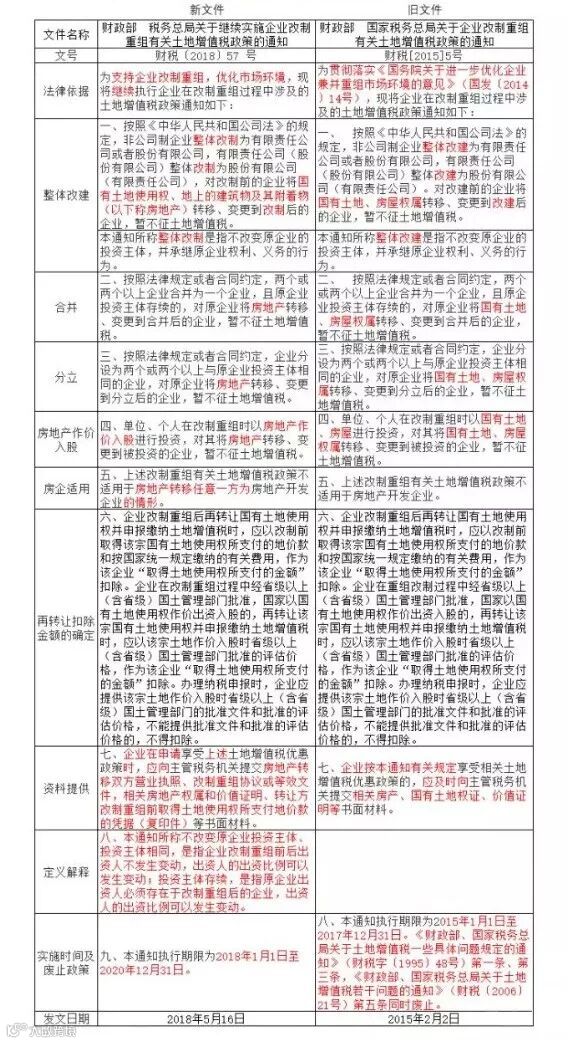
新旧《企业改制重组有关土地增值税政策》
对比表

(点开查看大图)
财政部 税务总局关于继续实施企业改制重组有关土地增值税政策的通知
财税〔2018〕57号
各省、自治区、直辖市、计划单列市财政厅(局)、地方税务局,西藏、宁夏自治区国家税务局,新疆生产建设兵团财政局:
为支持企业改制重组,优化市场环境,现将继续执行企业在改制重组过程中涉及的土地增值税政策通知如下:
一、按照《中华人民共和国公司法》的规定,非公司制企业整体改制为有限责任公司或者股份有限公司,有限责任公司(股份有限公司)整体改制为股份有限公司(有限责任公司),对改制前的企业将国有土地使用权、地上的建筑物及其附着物(以下称房地产)转移、变更到改制后的企业,暂不征土地增值税。
本通知所称整体改制是指不改变原企业的投资主体,并承继原企业权利、义务的行为。
二、按照法律规定或者合同约定,两个或两个以上企业合并为一个企业,且原企业投资主体存续的,对原企业将房地产转移、变更到合并后的企业,暂不征土地增值税。
三、按照法律规定或者合同约定,企业分设为两个或两个以上与原企业投资主体相同的企业,对原企业将房地产转移、变更到分立后的企业,暂不征土地增值税。
四、单位、个人在改制重组时以房地产作价入股进行投资,对其将房地产转移、变更到被投资的企业,暂不征土地增值税。
五、上述改制重组有关土地增值税政策不适用于房地产转移任意一方为房地产开发企业的情形。
六、企业改制重组后再转让国有土地使用权并申报缴纳土地增值税时,应以改制前取得该宗国有土地使用权所支付的地价款和按国家统一规定缴纳的有关费用,作为该企业“取得土地使用权所支付的金额”扣除。企业在改制重组过程中经省级以上(含省级)国土管理部门批准,国家以国有土地使用权作价出资入股的,再转让该宗国有土地使用权并申报缴纳土地增值税时,应以该宗土地作价入股时省级以上(含省级)国土管理部门批准的评估价格,作为该企业“取得土地使用权所支付的金额”扣除。办理纳税申报时,企业应提供该宗土地作价入股时省级以上(含省级)国土管理部门的批准文件和批准的评估价格,不能提供批准文件和批准的评估价格的,不得扣除。
七、企业在申请享受上述土地增值税优惠政策时,应向主管税务机关提交房地产转移双方营业执照、改制重组协议或等效文件,相关房地产权属和价值证明、转让方改制重组前取得土地使用权所支付地价款的凭据(复印件)等书面材料。
八、本通知所称不改变原企业投资主体、投资主体相同,是指企业改制重组前后出资人不发生变动,出资人的出资比例可以发生变动;投资主体存续,是指原企业出资人必须存在于改制重组后的企业,出资人的出资比例可以发生变动。
九、本通知执行期限为2018年1月1日至2020年12月31日。
财政部 税务总局
2018年5月16日

如果您喜欢本文,欢迎您 转发!
如果您喜欢本公众号,欢迎您 推荐!
天职国际会计师事务所(特殊普通合伙)
www.tzcpa.com
微信号:天职国际 ID:bakertillychina


