
由财政部、税务总局联合起草的《中华人民共和国增值税法(征求意见稿)》于2019年11月27日发布。增值税虽为间接税,不直接向实际税负人征收,但作为中国当前第一大税种,多年占据全国40%以上的税收收入,实质上与每一位纳税人密切相关。因此征求意见稿一经发布便引起了社会各界的密切关注。天职国际税务团队在第一时间对征求意见稿进行了研读与讨论,从“政策建议”和“企业影响”两个角度形成天职观点,现分两期与各位分享,第一期为政策建议篇,内容或观点如有偏颇,期待与各位深度交流与探讨。

第一部分 摘要
本篇共涉及7条政策建议,摘要如下:
建议1:修改“起征点为季销售额三十万元”的表述;
建议2:取消“进项税额需要与应税交易相关”中“相关”的表述,或明确其内涵与外延;
建议3:取消混合销售中“从主”的表述,或明确“从主”是指“从主营业务”还是“从主要交易”;
建议4:明确免征增值税中“学校与其他教育机构”的定义与范围;
建议5:明确“征收征用补偿款”的行为主体为国家;
建议6:合并第三十九条至四十二条有关发票管理的内容;
建议7:将起征点改为免征额,纳税人可以开具免税发票。
建议修改征求意见稿第五条中增值税起征点为季销售额三十万元的表述,调整为“销售额未达到增值税起征点的单位和个人,不是本法规定的纳税人;起征点具体金额由国务院规定。”
征求意见稿第五条第二款规定:
第五条 在境内发生应税交易且销售额达到增值税起征点的单位和个人,以及进口货物的收货人,为增值税的纳税人。增值税起征点为季销售额三十万元。销售额未达到增值税起征点的单位和个人,不是本法规定的纳税人;销售额未达到增值税起征点的单位和个人,可以自愿选择依照本法规定缴纳增值税。
季销售额30万这个数字对于纳税人而言却并算不陌生,国家税务总局在今年初会同财政部制发的《关于实施小微企业普惠性税收减免政策的通知》(财税〔2019〕13号)中规定:自2019年1月1日至2021年12月31日,对月销售额10万元以下的增值税小规模纳税人,免征增值税。
在本次的增值税法征求意见稿中,将月销售额10万元以季销售额30万元的形式再次强调,巩固了自开展减税降费行动以来的政策成果。从政策实施的角度不难看出国家对于减税降费行动的十足诚意。
我们关注到上述30万免征额在自2013年至今短短几年间便经历了3次变迁,如附表1(增值税免税额的变革历程)所示。但基于立法的严肃性,法律需要一定时间内的相对稳定,修法是一件很复杂且周期很长的事情。比如:企业所得税法从立法到第一次修订历经10年;个人所得税法自发布至今31年内共修订6次,两次修订之间最短间隔时间也有6年之久。因此,起征点定在30万这一固定金额,能否适应中国未来5到10年间不断变化的经济环境、税收环境和财政现状,有待商榷。
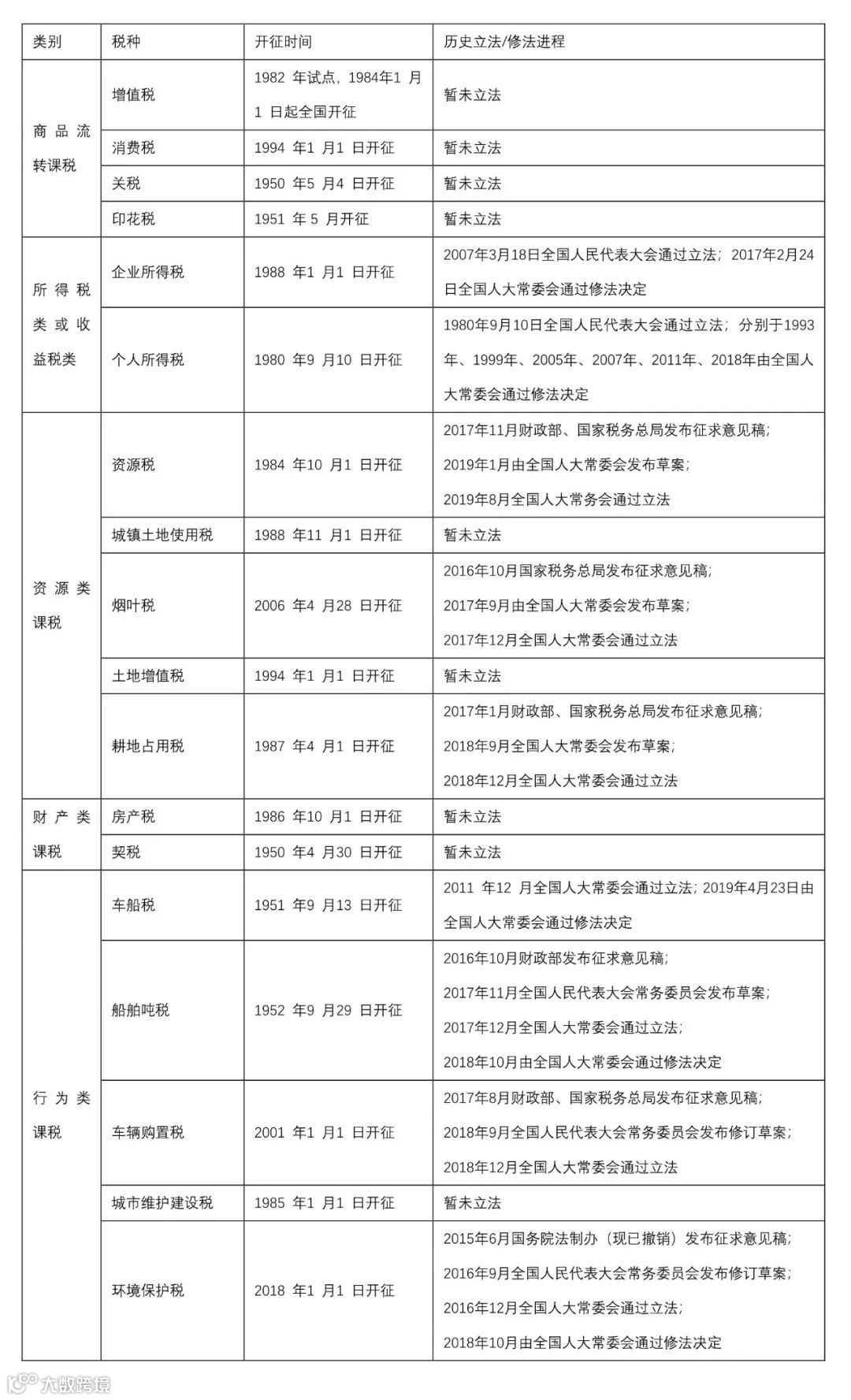
纵观中国税法的立法进程,成果斐然。2019 年8 月26 日全国人大常务会通过资源税立法的决定,意味着中国一半税种已完成立法任务,究其过程,并不容易。从附表2(中国税法体系立法现状)中可以看出,一部法律的出台和修订都须历经数道严谨、肃穆的程序。因此,从立法严谨性角度来讲,天职税务认为在立法层面明确起征点的具体金额略有不妥,为保持税法的相对灵活性,建议修改为“销售额未达到增值税起征点的单位和个人,不是本法规定的纳税人;起征点具体金额由国务院规定。”
取消征求意见稿第二十条要求允许抵扣的进项税额需要与应税交易相关的表述,或建议明确“相关”的内涵与外延。
征求意见稿第二十条规定:
第二十条 进项税额,是指纳税人购进的与应税交易相关的货物、服务、无形资产、不动产和金融商品支付或者负担的增值税额。
此条中的相关,是“直接相关的强相关”还是“万物关联的泛相关” ?如果是强相关,可能纳税人与税务局因各自角度不同而产生不一样的理解,给将来的实践带来很多不必要的税企争议,如果是泛相关,这样的规定便没有意义。
举例而言,(1)企业2020年发行股票取得券商开具的承销费发票,该进项是否与应税交易相关?(2)母公司给子公司产品或品牌打广告,是否属于相关?
天职税务持有的观点是,增值税作为逐环节计税并逐环节转嫁的链条税,只要交易是真实合理的,“相关”就不应该局限于“直接相关”的范畴。即企业在经营过程中的所有采购行为均与应税交易有关,如此便避免了企业在抵扣进项税额时依靠主观判断购进的货物、服务是否与企业经营直接相关的而产生的偏差。基于此,天职税务建议取消“应税交易相关”的表述,或明确“相关”的内涵与外延。
取消征求意见稿第二十七条中“从主”的表述,或明确“从主”是指“从主营业务”还是“从该项应税交易中的主要交易”?
征求意见稿第二十七条规定:
第二十七条 纳税人一项应税交易涉及两个以上税率或者征收率的,从主适用税率或者征收率。
根据《关于全面推开营业税改征增值税试点的通知》(财税(2016)36号,下称36号文)附件一第四十条规定,一项销售行为如果既涉及服务又涉及货物,为混合销售。从事货物的生产、批发或者零售的单位和个体工商户的混合销售行为,按照销售货物缴纳增值税;其他单位和个体工商户的混合销售行为,按照销售服务缴纳增值税。由此可知,在现行的增值税法规体系中,混合销售行为在适用税率或征收率时是“从主营业务”的。
而从征求意见稿第二十七条的文义来看,对于“从主”这个词的理解似乎应为“从该项应税交易中的主要交易”,这与现行增值税法规体系中混合销售行为税率的适用方法并不一致,容易引起歧义。
另外,如果按照文理解释将“从主”解释为“从该项应税交易中的主要交易”,那么如何判断一项交易中的主次?以成本构成金额大小?以与主营业务的相关度?还需要进一步明确。
但也许我们并不需要纠结“从主”的概念。从新收入准则的视角看,一项应税交易之所以涉及两个以上税率或征收率,这意味着该项交易中包含多个单项履约义务,新收入准则要求企业在确认会计收入时应准确识别单项履约义务并将合同金额分配至各单项履约义务。由此可证,从会计处理上具备将应税交易按税率或征收率分别核算的可能性。此外,在商业实践中,大多数的交易在商务报价环节也是能够按不同的产品或服务类别分项报价的。
因此,从消除理解偏差、减少税企争议、降低企业税会差异核算难度的角度来说,天职税务建议第二十七条可参照第二十六条的规定,如一项应税交易涉及两个以上税率或征税率的,应当将该应税交易区分为多项履约义务分别核算适用不同税率或征收率,未分别核算的,从高适用税率。因此,建议取消二十七条,并将其与二十六条合并,或明确“从主”是指“从主营业务”还是“从该项应税交易中的主要交易”。
将第二十九条修改为“从事学历教育的学校或政府举办的教育机构提供的教育服务”,并在实施条例中明确学历教育的含义、从事学历教育的学校与政府举办的教育机构的定义与范围。
征求意见稿第二十九条“下列项目免征增值税”的第十一项规定:
(十一)学校和其他教育机构提供的教育服务,学生勤工俭学提供的服务。其中的“学校和其他教育机构”该如何理解?
根据财税(2016)36号、财税(2016)68号、财税[2016]140号等规定,教育行业涉及到三种不同的税收待遇,其一为学历教育及部分特殊主体的教育服务免税,其二为非学历教育及教育辅助服务按3%简易计税,其三为其他服务按一般计税方法选择适用税率计税。其中有关免征增值税的规定为36号文附件3第一条的一、八、二十九项:
一、下列项目免征增值税
(一)托儿所、幼儿园提供的保育和教育服务
(八)从事学历教育的学校提供的教育服务
(二十九)政府举办的从事学历教育的高等、中等和初等学校(不含下属单位),举办进修班、培训班取得的全部归该学校所有的收入”规定。
此外,36号文附件一所附的《销售服务、无形资产、不动产注释》之一、(七)2.(1)规定:
教育服务,是指提供学历教育服务、非学历教育服务、教育辅助服务的业务活动。
学历教育服务,是指根据教育行政管理部门确定或者认可的招生和教学计划组织教学,并颁发相应学历证书的业务活动。包括初等教育、初级中等教育、高级中等教育、高等教育等。
非学历教育服务,包括学前教育、各类培训、演讲、讲座、报告会等。教育辅助服务,包括教育测评、考试、招生等服务。
从现有的增值税文件来看,免税的教育服务范围还是比较清晰的。但从征求意见稿的字面意思来理解,免税范围似乎扩展至所有培训机构了,比如:中小学的课外培训班、成人英语培训学校、天职学院提供的财税培训服务等,都可归属于其他教育机构,提供的非学历教育也均可归属于教育服务享受免税优惠。
如立法本意就是优惠扩围,则无可非议,但如果本意是延续36号文对教育免税的规定,即免税范围中不包括非学历教育,那么从严谨的角度考虑,建议将第二十九条修改为“从事学历教育的学校或政府举办的教育机构提供的教育服务”,并在实施条例中明确学历教育的含义、从事学历教育的学校与政府举办的教育机构的定义与范围。
征求意见稿第十二条规定因征收征用而取得补偿的视为非应税行为,不征收增值税。何为征收征用?哪些补偿不属于征税范围?建议明确“征收征用”的定义。
征求意见稿第十二条第三项规定:
第十二条 下列项目视为非应税交易,不征收增值税:(三)因征收征用而取得补偿;
上述“因征收征用而取得补偿,视为非应税行为,不征收增值税”,是本次征求意见稿的重大亮点之一。
目前,在企业取得拆迁补偿款的征管实践中,取得的土地补偿款,依据36号文附件3第一条的三十七项规定”土地所有者出让土地使用权和土地使用者将土地使用权归还给土地所有者”免征增值税,除土地使用权之外的地上建筑物、构筑物的补偿款均需要缴纳增值税。
如果仅依征求意见稿的字面意思,相当于企业取得的“所有征收征用取得的补偿”均不属于增值税纳税范围,包括所取得的房屋补偿款等。假如无进一步的解释,该条款对于纳税人来讲将是一个巨大的“减税降费红包”。
但此条款的适用范围仍有一点尚需明确,即征收征用的主体是否仅限于国家行为。
《物权法》第四十二条规定,为了公共利益的需要,依照法律规定的权限和程序可以征收集体所有的土地和单位、个人的房屋及其他不动产。
《宪法》(2018修正)第十条规定,国家为了公共利益的需要,可以依照法律规定对土地实行征收或者征用并给予补偿;第十三条规定国家为了公共利益的需要,可以依照法律规定对公民的私有财产实行征收或者征用并给予补偿。
综合来看,《物权法》和《宪法》中虽然并未显示出除国家以外的其他单位有权征收征用土地和单位、个人的私有财产,但不同法律体系中的名词含义在无明确引用的情况下是否能够作同一理解,有待商榷。天职税务认为,为避免引起不必要的歧义,建议从立法角度直接写明“征收征用”的行为主体范围,即将“因征收征用而取得补偿”修改为“因国家征收征用而取得补偿”,或在实施细则中予以明确。
征求意见稿第三十九条至四十二条有关发票管理的内容,与《发票管理办法》和《税收征管法》的内容重合,建议在增值税法中仅从原则上规范,具体执行和征管办法可由其他法规明确。
征求意见稿第三十九条至四十二条提出了对发票开具、使用以及征收管理的要求:
第三十九条 纳税人发生应税交易,应当如实开具发票。
第四十条 纳税人应当按照规定使用发票。未按照规定使用发票的,依照有关法律、行政法规的规定进行处罚。情节严重构成犯罪的,依法追究刑事责任。第
四十一条 纳税人应当使用税控装置开具增值税发票。
第四十二条 税务机关有权对纳税人发票使用、纳税申报、税收减免等进行税务检查。
虽然“以票控税”的理念在构建与新税制模式相适应的税收征管制度中显得尤为重要,于立法中体现有关发票管理的精神也有十足的必要,但征求意见稿中以第三十九条至四十二条共4条来规范,略显冗余,而且在规范的细致度与明确性方面,也远不及《发票管理办法》和《税收征管法》。
天职税务建议,第三十九条和第四十一条可以合并为一条:“纳税人发生应税交易,应当如实准确开具发票。”从原则上体现发票管理的重要性,具体办法以国务院制定发票管理办法的方式予以规范即可。
另外,第四十条和第四十二条有关法律责任和税收检查权的规定在税收征管法中已经有所体现,尤其是第四十二条所规范的税务机关对发票管理执行税务检查的职权,与《税收征管法》第五十四条“税务机关有权检查纳税人的帐簿、记帐凭证、报表和有关资料”重复,是否有必要再纳入增值税立法中,建议立法机关再行考虑。
考虑到增值税与企业所得税的衔接问题,建议将起征点改为免征额,纳税人可以开具免税发票,解决广大起征点以下纳税人的发票痛点。
征求意见稿第五条第二款关于纳税人的规定,销售额未达到季度30万元的单位和个人,不是增值税的纳税人。但销售额未达到起征点,也可以自愿选择执照本法规定缴纳增值税。
上述规定直接通过立法免除纳税义务,对广大起征点以下群体的确是利好,但在没有纳税义务的情况下,开票义务也将不复存在。这就意味着,采购企业(甲方)在向销售方(乙方)索取发票时,乙方可以以未达到起征点并非增值税纳税义务人为由拒绝提供发票。此种情形下企业只能凭收据入账。比如:影视公司支付给群众演员的演出费、上市公司支付给独立董事的劳务报酬、个体工商户向企业提供有偿服务等。
但,在目前的商务实践中,适用一般计税方法的甲方向乙方索取发票时,乙方拒绝提供发票,只能提供收据,有可能引起两类后果:(1)甲方强势,要求必须提供发票,则弱势的乙方只能屈从,按上述规定,“自愿”到税局缴税并开具发票;(2)甲方弱势,只能取得强势乙方开具的收据入账,则甲方可能面临着一个企业所得税的风险,即假如乙方从各采购甲方产生的单项收入均未超30万,但总额超过了季度30万,乙方应是增值税的纳税人,则各采购甲方在不知情的情形下,应取得发票而未取得发票,其是否能仅凭收据在企业所得税税前扣除?
考虑到增值税与企业所得税的衔接问题,天职国际税务服务团队建议将起征点改为免征额,纳税人可以开具免税发票,解决广大起征点以下纳税人的发票痛点。



