

前 言
研发费用加计扣除系企业所得税税收优惠,大多数人认为研发费用加计扣除,只要企业财务人员核算研发费用即可。所谓巧妇难为无米之炊,无研发活动则无研发费用,同时无法享受研发费用加计扣除。今天我们就研发活动的定义、研发活动常见类型及我们的相关建议展开分享。
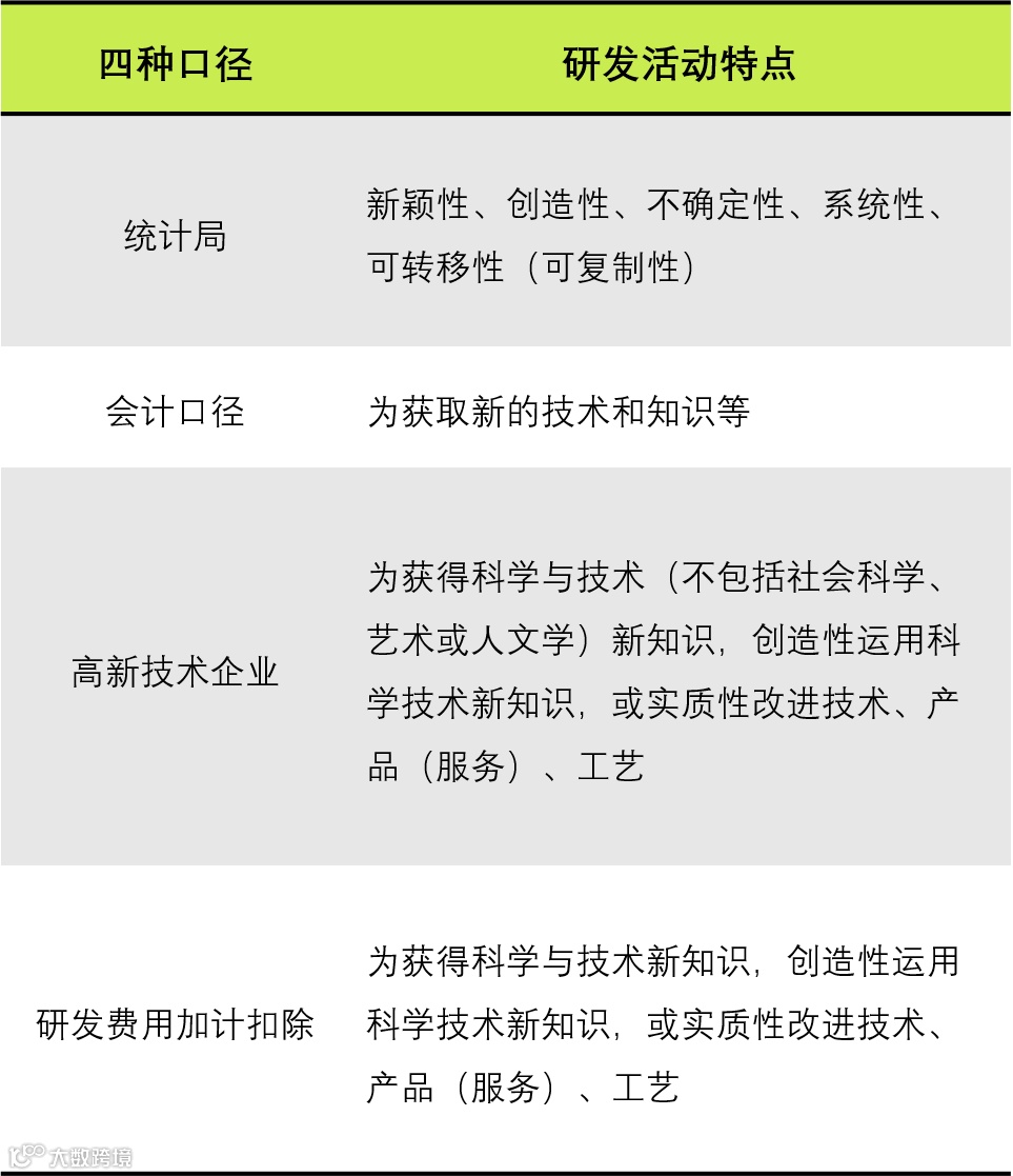
研发活动定义对比

虽然描述字眼不完全一致,但是通过其字面意思理解后的对比发现,即研发费用加计扣除之研发活动与其他口径研发活动核心思想一致,研发活动都是新颖、创造,即无创新非研发。
财税〔2015〕119号中列举7类一般的知识性、技术性活动不适用研发费用加计扣除优惠政策,分别是:
有关研发活动常见的疑问
结合研发活动特点及过往项目经验,总结高端装备制造领域常见的研发活动类型。
1.四种口径的研发活动到底是否有区别?如何判定?
根据上述分析得知,研发活动本质上无区别,都需体现新颖、创造。
研发活动实质认定,目前主要是分成几种情形:第一、企业自行判断;第二、在享受研发税收优惠后,税务机关对研发活动实质把握不准时提交科技部门判断;第三、部分地区,在享受研发税收优惠前,企业可在科委牵头搭建“科技项目管理系统”提交研发活动相关资料,科委聘请第三方专家对每个项目在线提供评价服务,并反馈评价意见供企业在申报加计扣除时参考;第四、某些企业自行聘请行业专家参与其可行性分析等,利用该点来判定研发活动实质。
自行判断的常见方法:行业标准判断法-若国家有关部门、全国(世界)性行业协会等具备相应资质的机构提供了测定科技“新知识”、“创造性运用科学技术新知识”或“具有实质性改进的技术、产品(服务)、工艺”等技术参数(标准),则优先按此参数(标准)来判断企业所进行项目是否为研究开发活动;目标或结果判定法——是否可取得了最终成果或中间成果(如专利等知识产权或其他形式的科技成果)。
2.升级过程、对科技成果的运用过程可否享受研发费用加计扣除?
视情况而定。若常规性升级,打补丁,对科技成果直接运用均无法享受研发费用加计扣除,但升级前后两次技术、产品存在重大突破,或是创造性运用科技成果,即可享受研发费加计扣除。
结合研发活动特点及过往项目经验,总结高端装备制造领域常见的研发活动类型。
(1)自主型研发
通过市场调研,发现某类产品(服务)巨大市场需求后进行新产品、新技术研发。该类研发,具有通用性,标准化程度高。
(2)改善型研发
(3)定制化研发
根据客户的需求,设计、测试等研发。
(4)平台化技术研发
功能模块标准化(例如智能化生产软件、控制系统)等。
我们的建议
对于已开始的2020年度企业所得税汇算清缴工作,由于会计口径对研发活动特点描述比较抽象,建议企自行判断研发费用加计扣除金额时,结合比照财税〔2015〕119号中列举7类活动特点,对账面已核算的研发项目进行实质判定并剔除,确保合理享受税收优惠。
对于已开始的2020年度年度审计工作,建议中介机构审计研发费用科目,审核研发费用加计扣除时,提高研发活动实质的关注度,例如了解研发立项标准,对比研发活动对应产品预期性能、技术预期参数,对比研发活动与企业生产经营的关联性等。
文章作者


免责声明
该文章所含内容仅为一般性咨询,仅供读者作一般性参考。天职国际及其相关的关联机构、成员机构不因该文章构成向读者提供任何专业建议和服务。








