
股份支付会计处理专题研究(一)
一、业务模式概述
(一)相关监管文件概述
随着股份支付安排的发展,我国相关的监管制度越来越严格,相关部门出台了一系列监管规定。2005年,证监会出台《上市公司股权激励管理办法(试行)》,明确规定了上市公司关于以本公司股票为标的进行长期激励行为的规范。除了证监会的相关规定以外,上交所、深交所、国资委、财政部、国家税务总局都对股权激励的各个方面做出了相关规定,这些规定的出台旨在规范上市公司股权激励机制,促进上市公司规范运作与持续发展。相关规定明细如下表:
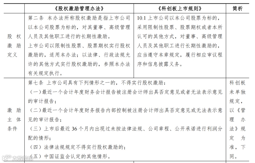
(二)《股权激励管理办法》与《科创板上市规则》比较分析
对于 A 股上市公司,有关股权激励的监管规定主要包括证监会发布的《上 市公司股权激励管理办法》(以下简称《股权激励管理办法》)和上海证券交易所 《上海证券交易所科创板股票上市规则》(以下简称《科创板上市规则》),前者 适用于 A 股所有板块上市公司,后者适用于科创板上市公司;后者在前者的基 本原则下,对科创板股权激励某些条件有所修订,并新增了“第二类限制性股票” 的概念。以下对两份文件主要规定进行对比,简要说明 A 股上市公司股权激励 主要业务模式及实施程序。
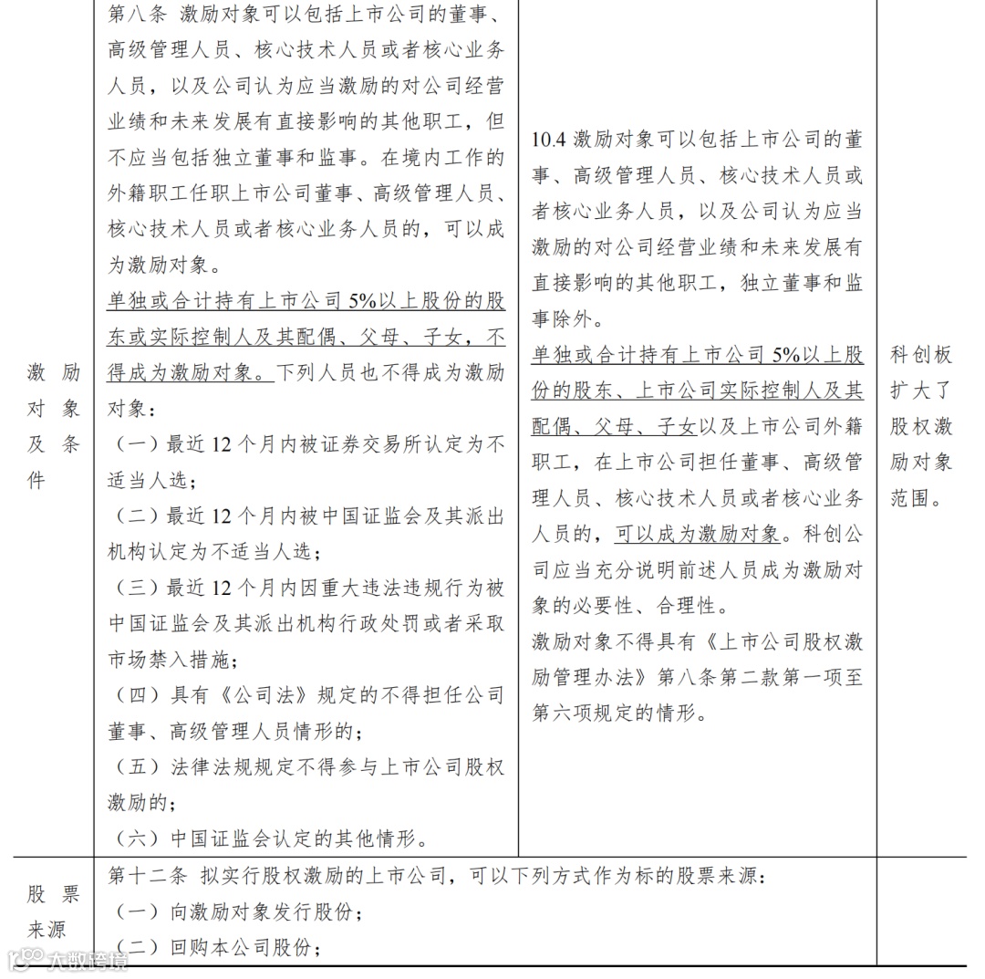
1. 基本规定比较
点击图片放大查看
根据上述条款对比可见,科创板与其他板块股权激励基本规则主要差异包括以下两个方面:
(1)科创板扩大了股权激励对象范围。单独或合计持有科创板上市公司5%以上股份的股东、上市公司实际控制人及其配偶、父母、子女可以成为激励对象,但需说明其必要性、合理性。A股其他板块此类人员不得成为激励对象。
(2)科创板扩大了可用于股权激励的股份比例限制。科创板有效期内用于股权激励股份数量不得超过公司股本总额的20%;其他板块有效期内用于股权激励股份数量不得超过公司股本总额的10%,且非经股东大会特别批准,单个激励对象获授股份不得超过公司股本总额的1%。
2. 股权激励具体方案比较
点击图片放大查看
*注:科创板亦可采用股票期权形式,《科创板上市规则》未单独对此类形式股权激励进行规定,同《股权激励管理办法》相关规定。
根据上述条款对比可见,科创板与其他板块股权激励基本规则主要差异包括以下两个方面:
(1)科创板新增“第二类限制性股票”概念
科创板在《股权激励管理办法》基础上增加了“第二类限制性股票”的概念。“第二类限制性股票”的主要特点是,其在向职工授予后不需要立即缴款及登记,而是在满足相关激励条件后,再进行缴款及登记。“第二类限制性股票”的优点是被授予人无需提前缴款,不占用其资金;公司无需在授予后进行股权登记等手续,不影响其股本结构。
“第一类限制性股票”和“第二类限制性股票”具体实施过程见下图所示:
(2)科创板限制性股票授予价格可低于其他板块
科创板限制性股票授予价格可低于股权激励计划草案公布前1个交易日、20个交易日、60个交易日或者120个交易日公司股票交易均价的50%的。其他板块限制性股票授予价格不得低于股票票面金额,且原则上不得低于下列价格较高者:
(一)股权激励计划草案公布前1个交易日的公司股票交易均价的50%;
(二)股权激励计划草案公布前20个交易日、60个交易日或者120个交易日的公司股票交易均价之一的50%。
科创板可采用较低的授予价格,降低了被授予人的入股成本,增加了其股权激励收益,从而更具吸引力。
(未完待续)

免责声明:本资料相关分析及结论仅基于所述特定事实和情况,阅读者应区分案例具体事实和情况,依据所适用准则相关规定,并合理运用职业判断进行分析,不应机械照搬本资料结论。本资料仅为技术讨论材料,不作为专业判断依据,如与相关权威文件存在冲突,请以相关权威文件为准。本所及相关编写人员不对依据本资料采取或不采取行动的任何损失承担责任。


