
2020年启动公募REITs试点工作至今,我国已陆续发布了一系列文件完善REITs业务的市场规则,特别是2022年5月国资委发布了《提高央企控股上市公司质量的工作方案》,要求上市央企灵活运用发行股债结合产品、探索不动产投资信托基金(REITs)等多种手段,优化融资安排,改善资本结构,提升直接融资比重。
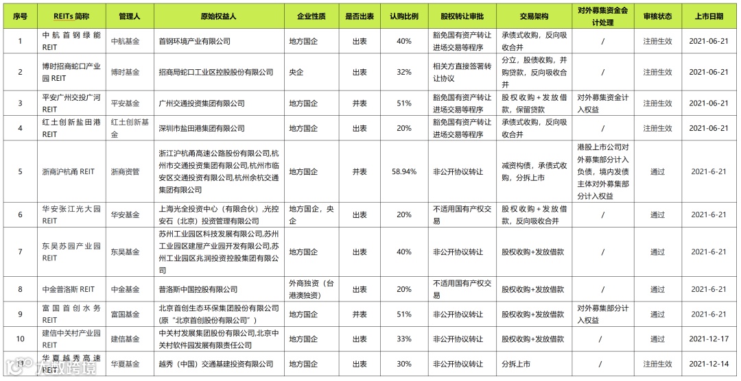
截至2022年8月底,在各方共同努力下, 公募REITs市场初步形成了一定的规模效应和示范效应。具体表现:(1)深交所和上交所公开披露的公募REITs共21只,目前已发行上市的有17只(其中,国企16只)。详见表1;(2)除苏州工业园区、浙江沪杭甬和中交投资外,大部分国企并未通过公募REITs起到降杠杆的效果,但均改善了固定资产周转率和净资产收益率,达到了提升经营效能,优化资源配置的目的;(3)从市场表现来看,国企公募REITs总体收益率呈现出上涨趋势且涨幅较高,项目运营能力普遍较强,底层资产经营情况较发行前有所提高;(4)国企公募REITs的底层资产为优质国有资产,且为了降低国有资产流失风险,实践中部分国企并不愿意实现出表,而并表需要判断公募REITs是权益工具还是金融负债,区分的关键在于公募REITs是否为“有限寿命主体”以及“强制分红”。目前披露并表的5只公募REITs基本计入了权益(相关安排详见文章左下角“阅读原文”)。

(由于篇幅限制,表格仅列示部分统计内容,完整版见原文)
国企开展公募REITs应重点关注以下几个问题:
(1)履行国企重大经营事项的内部决策流程,经党组织研究讨论后,再由董事会和经理层做出决定;
(2)关注国有资产交易监管要求及法规限制,并严防资产定价和转让过程中的国有资产流失风险;
(3)依据自身财务诉求、与主管部门沟通难度等情况综合考量是否保留基础资产的控制权;
(4)在合法合规前提下进行全周期税务筹划,充分利用税收优惠政策,尽可能实现税务总额最优。
天职国际会计师事务所
行业专家委员会
李冰慧 朱海琴 齐红玉
敬请期待有关《提高央企控股上市公司质量工作方案》相关系列文章……
欢迎点击“阅读原文”了解更多精彩内容
免责声明:本文是为提供一般信息的用途所撰写,并非旨在成为可依赖的会计、审计、税务、法律或其他专业意见,更不可用于任何商业用途。阅读者应区分具体情形,合理运用执业判断进行分析。本所及相关编写人员不对依据本资料采取或不采取行动的任何损失承担责任。
如欲转载本文,务必原文转载,不得修改,且标注转载来源为:天职国际官方微信公众号。如需修改内容,需要获得天职国际的书面确认。
往期推荐
