
引言
软件是新一代信息技术的灵魂,是数字经济发展的基础,是制造强国、网络强国、数字中国建设的关键支撑。软件行业普遍面临招工难、渠道不畅等问题,部分企业对于技术能力要求低、可替代性强的辅助性工作,通常会采用劳务派遣或外包方式予以解决。本文拟重点探讨软件企业劳务派遣和外包的问题以及IPO审计思路,供大家参考。
一、软件行业劳务派遣和劳务外包概述
劳动派遣是指劳务派遣单位与被派遣劳动者建立劳动关系,并将劳动者派遣到用工单位,被派遣劳动者在用工单位的指挥、监督下从事劳动的用工形式。劳务派遣具有如下特征:
(3)劳务派遣关系中存在一组合同。其中一个是劳务派遣单位与被派遣劳动者之间的劳动合同,另一个是劳务派遣单位与用工单位之间的劳务派遣协议。
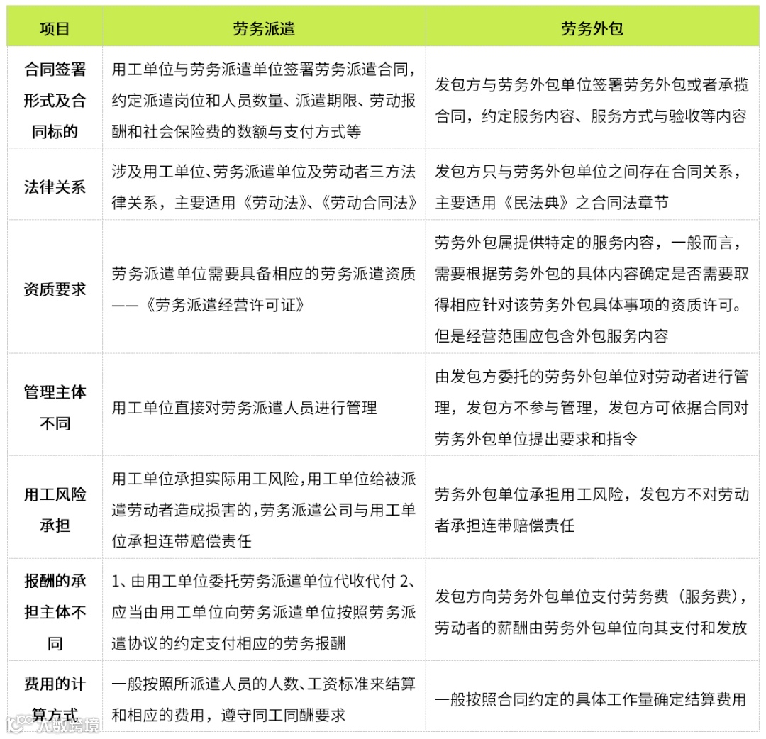
二、劳务派遣和劳务外包的区别
本文将劳务派遣和劳务外包的区别整理如下表:
三、IPO监管审核关注要点
根据已过会公司关于劳务派遣超比例的整改经验,将劳务派遣真实有效地转化为劳务外包是目前普遍采用的做法。但应注意的是,因不同区域对劳务外包监管政策的差异,在进行调整时需要格外关注地方劳务外包监管政策,或咨询当地劳动监管部门确认是否认可该工作模式。审计师还应关注劳务派遣用工的合规性,劳务派遣单位是否具有相应的资质以及劳务派遣单位是否专门或主要为发行人服务、社保公积金缴纳的规范性及补缴后是否符合IPO发行财务条件等问题。
四、审计师核查思路及应对
针对上述IPO审核要点,审计师的核查思路和应对措施如下:
(二)关注劳务派遣和劳务外包对业务影响和合规性
五、实务案例
【北京三维】关于营业成本
请发行人补充披露:……(6)发行人采购的外部技术服务是否属于劳务外包,是否符合客户合同约定要求,是否合法合规,采购外部外部技术服务的定价方式及合理性。……
5、供应商资质:发行人技术服务提供商的经营范围一般包括“技术开发”、 “技术服务”等,该等提供商为专业提供计算机软件技术服务的供应商,并非专门从事劳务外包的公司。由于供应商提供技术服务不需要取得国家相关部门的行政许可,发行人对技术服务提供商无强制资质要求;
【软通动力】关于营业成本
请发行人:……(4)补充披露外包费的具体内容,以及主要的外包商构成情况,包括名称、成立时间、注册资本、股权结构、主营业务、与发行人合作时间、发行人采购金额占其收入金额的比例,是否与发行人存在实质或潜在的关联关系;量化分析说明除智慧城市业务外,剩余外包费与业务规模变动是否匹配;
2018 年度、2019 年度和 2020 年度,主营业务成本中的外包费分别 17,256.74万元、 22,191.95 万元和 17,332.21 万元,占主营业务成本的比例分别为 2.81%、2.87%和 1.83%。除智慧城市业务外,公司外包费的金额分别为 17,205.15 万元、21,480.67 万元及 17,332.21 万元,占除智慧城市业务外主营业务成本的比例分别为 2.81%、 2.78%、 1.83%。上述费用主要系公司根据项目进度及技术人员紧缺情况灵活采购外包服务支付的费用。2020 年度,公司外包费占比有所下降,主要原因系公司因业务调整,向境外数据服务个人供应商采购金额大幅下降所致。
【软通动力】关于期间费用
请发行人:……(5)补充披露管理费用、研发费用中外包费的主要内容、主要外包商的构成,如何区分费用和成本中的外包费,相关内部控制执行情况。……请保荐人、申报会计师发表明确意见。
天职国际会计师事务所
行业专家委员会
莫伟 周睿 袁刚 尹录 熊赓
更多相关信息,欢迎垂询!


—END—
往期推荐
粮食最低收购价政策、相关业务流程及财务处理探讨
软件行业收入季节性特征及IPO审核思路
软件行业政府课题相关的会计问题及IPO审计思路
制造业:IPO投入产出分析学习笔记
系统集成收入确认问题及IPO审核思路(下)

