
读者答谢有奖问卷
为更深入地了解您的需求,我们诚邀您扫码填写右侧问卷,并将从中抽取20位赠送天职精美礼品,感谢广大读者的支持!

前言
定向分红是一种特殊的利润分配方式,往往是出于企业特殊的商业安排或税务安排,存在公司法和税法层面的风险。在IPO审查中,如果企业涉及定向分红事项,将会引起审查机构的特别关注,因此,拟IPO企业在进行定向分红之前,应将相关风险进行充分考虑,并做好充足的应对准备。本文将通过介绍定向分红相关事项概述,对IPO问询函中相关问题进行分析,让读者掌握定向分红问题在IPO问询中的审查重点,最后给出天职的提示与建议。

定向分红
相关事项概述
公司在进行利润分配时,一般是按照实缴的出资比例(有限责任公司)或者股东持有的股份比例(股份有限公司)向股东分配利润。而定向分红,指的是公司在分配利润时,未按上述比例进行分配的情况,包括向所有股东不按出资比例分红的情形,也包括仅向部分股东而不向其他股东分红的情形。
从合法性角度分析,《公司法》第三十四条规定:“股东按照实缴的出资比例分取红利;公司新增资本时,股东有权优先按照实缴的出资比例认缴出资。但是,全体股东约定不按照出资比例分取红利或者不按照出资比例优先认缴出资的除外”;第一百六十六条规定:“公司弥补亏损和提取公积金后所余税后利润,有限责任公司依照本法第三十四条的规定分配;股份有限公司按照股东持有的股份比例分配,但股份有限公司章程规定不按持股比例分配的除外”。根据上述规定,定向分红在法律层面不存在实质性障碍,但是在程序上需要符合《公司法》的规定。
从税务的角度分析,根据《个人所得税法》的规定,自然人股东获得的分红需要按照“利息、股息、红利所得”缴纳个人所得税,税率为20%。根据《企业所得税法》的规定,法人股东获得的分红需要按照“股息、红利等权益性投资收益”确认收入缴纳企业所得税,但“符合条件的居民企业之间的股息、红利等权益性投资收益”为免税收入,可以免征企业所得税。正是因为法人股东存在免税的情况,所以IPO企业通过定向分红将自然人股东的分红转移给法人股东时,往往会涉及到税务合规性问题,这也是IPO审核过程中重点关注的问题之一。

IPO问询函中
定向分红相关问题分析
(一)2022年1-12月IPO问询数据分析
01
2022年度,IPO企业定向分红相关问题被问询企业17家,被问询问题共18个
2022年1月至12月,发行上市审核机构分别向440家IPO企业提出涉税问题1630个,其中,17家企业被问询定向分红相关问题共计18个。详细数据及分析结果如下:
对详细数据进行分析后,我们发现:民营企业涉及定向分红问题的问询数量显著多于其他性质的企业,具体数据如下:
表1:2022年1-12月不同性质IPO企业
涉及定向分红问题问询数量统计表

图1:2022年1-12月不同性质IPO企业
涉及定向分红问题问询数量统计图

民营企业被问询定向分红相关问题的数量相对较多,占比高达66.67%,说明对IPO企业问询的定向分红问题集中在民营企业。一方面是因为,在统计期间,申请IPO的民营企业数量显著高于其他板块,共有476家,占比高达81.51%。另一方面,民营企业内部监管相对较为薄弱,对于利润分配的管理制度更为灵活,更容易出现定向分红的情况,因此监管机构会更为关注。
02
2022年,定向分红相关问题中,“分红过程中所得税纳税情况是否合法合规”被问询11次,占比达61.11%,是最为关注的问题
我们对2022年1-12月IPO企业涉及的18个定向分红问题进行了分析,在有关定向分红问题的问询中,监管机构的关注重点主要有:①分红过程中所得税合规纳税问题;②分红资金的具体使用情况。详细数据及分析结果如下:
表2:2022年1-12月IPO企业
涉及定向分红问题关注重点统计表

(1)分红过程中所得税合规纳税问题
分红过程中所得税合规纳税问题是监管机构最为关注的问题,问询数量占定向分红相关问题总数的比例高达61.11%。根据第一部分的分析,由于法人股东获得分红存在可以享受免税优惠的情况,如果企业通过定向分红将自然人股东应分配的分红向法人股东转移,则存在少缴个人所得税的风险,而实践中也存在企业利用定向分红进行税务筹划的案例,且对于定向分红的税务处理目前仍存在争议,因此,IPO企业如果涉及定向分红,税务层面的风险是监管机构十分关注的。
【问询要点】
在该类型问题中,监管机构主要会问询:分红过程中涉及到的股东及实际控制人缴纳所得税、发行人代扣代缴情况,是否存在违反税收法律法规等规范性文件的情况,是否构成重大违法行为。
【回复要点】
在2022年的问询函中,涉及定向分红的情况较少,对于该类型问题,大部分企业会通过列举历次分红的金额、股东名称、所得税金额、代扣代缴情况,并出示税务机关出具的税收完税证明,以此证明企业分红过程中所得税已依法缴纳;如果存在未依法缴纳的情况,需要取得税务机关出具的不属于偷税、抗税、骗税而导致未缴或少缴税款的情形的相关答复,以此证明不构成重大违法行为。
(2)分红资金的具体使用情况
分红资金的具体使用情况也是监管机构较为关注的问题,问询比例达到38.89%。
【问询要点】
在该类型问题中,监管机构主要会问询:主要股东收取分红后的资金使用情况,是否存在资金体外循环的情况,是否与发行人客户、供应商存在资金往来,是否存在为发行人分担成本费用的情形,是否用于发放员工薪酬。
【回复要点】
对于该类型问题,企业会核查主要股东的银行流水,访谈自然人股东确认其大额资金往来情况,取得机构股东对于现金分红用途的声明文件,对发行人主要客户和供应商走访确认,通过列举历次分红中主要股东的分红金额、资金用途,来证明股东不存在与公司客户、供应商及其主要人员和业务人员资金往来,未以任何方式为发行人输送不正当利益,不存在与发行人进行体外资金循环等情形。
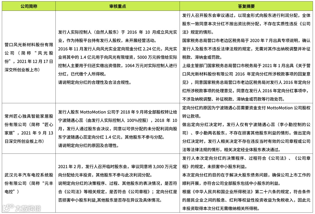
(二)近年来涉及定向分红的IPO典型案例
2022年的问询函中,定向分红的案例较少,我们整理了近几年IPO问询函中涉及定向分红的典型案例,通过以下案例可以了解到监管机构对于定向分红的审核重点:


天职提示与建议
提示一:定向分红需要在程序上符合公司法的规定,并关注是否损害中小股东利益。
定向分红是否符合《公司法》《公司章程》的规定,是IPO问询中关注的重点之一。根据《公司法》的规定,定向分红在法律层面不存在实质性障碍,但是在程序上需要符合《公司法》的规定。有限责任公司的定向分红决策需要经过全体股东一致同意,股份有限公司需要在公司章程中对定向分红进行约定。
定向分红意味着部分股东的分红减少或没有分红,可能出现损害股东利益的情况,特别是中小股东,在IPO问询中也会引起监管机构的关注。因此需要证明定向分红具有合理性,不会损害全部股东包括中小股东利益;全体股东同意定向分红的决策,不存在异议。
提示二:定向分红应具有合理商业目的。
企业实施定向分红应充分考虑其合理性,如果不具有合理商业目的,在税务方面和IPO审核方面都会存在风险。
在税务层面
如果企业通过定向分红将自然人股东的分红向法人股东转移,并且无法证明定向分红具有合理性,符合独立交易原则,那么根据税收征管法和企业所得税法、个人所得税法的规定,税务机关有权按照合理方法进行调整,企业和相关股东将会面临纳税调整、补征税款、滞纳金或罚款的风险。
在IPO审核层面
不具有合理性的定向分红可能会反映出企业的管理问题,会被质疑没有建立健全符合上市公司要求的规范化法人治理结构,从而影响IPO进程。
我们建议企业在实施定向分红时,充分考虑定向分红方案的目的、是否符合独立交易原则、与企业发展的相关性、是否符合全体股东利益,并准备充足的资料证明定向分红具有合理性。
提示三:就定向分红的所得税事项与主管税务机关进行充分沟通、解释。
目前,税收的相关规定中,未对定向分红作出明确规定,定向分红的相关所得税问题仍存在较大争议,如:有部分税务机关认为,企业取得超过投资比例的分红,且投资协议与企业章程对超比例分红有特别约定,超过部分属于取得居民企业间股息红利的免税收入;也有税务机关认为,企业不按出资比例分红,而减少自然人其应纳税所得额的,税务机关有权进行合理调整。
因此,当企业存在定向分红时,在不具有合理商业目的的情况下,向法人股东定向分红免税存在税务风险。如果企业存在利用定向分红进行税务安排的情况,应询问主管税务机关意见,并取得拟上市企业税务合规性证明。
如果企业的定向分红具有合理商业目的,我们也建议企业就定向分红的所得税事项与主管税务机关进行沟通、解释,降低涉税风险。在与主管税务机关沟通时,可以从以下几个方面进行解释:
公司法层面
《公司法》允许不按投资比例分红,可以进行定向分红,且企业定向分红符合《公司法》程序;
企业所得税层面
最新版本的《企业所得税年度纳税申报表》中的A107011《符合条件的居民企业之间的股息、红利等权益性投资收益优惠明细表》填报说明规定,第7列“依决定归属于本公司的股息、红利等权益性投资收益金额”,可以填报纳税人按照投资比例或者其他方法计算的实际归属于本公司的股息、红利等权益性投资收益金额。该项规定说明了,在计算免征企业所得税的“符合条件的居民企业之间的股息、红利等权益性投资收益”的金额时,可以不按照投资比例进行计算;
合理商业目的层面
根据提示二准备充足的资料证明定向分红具有合理性。
提示四:关注自然人股东向法人股东借款存在的税收风险。
在部分实际案例中,企业向法人股东定向分红后,自然人股东会向法人股东进行借款,间接使用分红资金,在这些案例中,自然人股东往往是法人股东的投资者。对于个人投资者从其投资的企业借款,也存在税务方面的风险,提示如下:
对于个人投资者从其投资的企业借款,财税〔2003〕158号和国税发〔2005〕120号规定,对期限超过一年又未用于企业生产经营的借款,其未归还的借款视为企业对个人投资者的红利分配,依照“利息、股息、红利所得”项目计征个人所得税。另外,股东借款不仅涉及个人所得税问题,实践中,还存在针对企业应收利息未缴纳增值税、城建税及教育费附加的风险。
注:由于篇幅限制,第四部分“相关案例问询与回复摘录”及“相关法律法规”附件请点击文末“阅读原文”下载完整版报告查看。
更多相关信息,欢迎垂询!
—END—
往期推荐


