

为应对全球气候变化挑战,绿色低碳和可持续发展已成为全球共识。目前已有超过130个国家宣布了碳中和目标,越来越多的国家积极出台政策措施推动可再生新能源产业的发展。锂以其在所有金属中最高的比容量以及强大的得失电子的能力,成为制造电池的理想材料,经过多年的发展,锂离子电池被广泛运用于新能源汽车、消费电子及储能等领域。
从产业链的分布来看,锂电池产业链前端资源为锂、镍、钴等矿产及其加工品,上游包括锂、钴、镍等资源厂商,以及正极材料、负极材料、电解液、隔膜四大材料厂商,中游为锂电池制造企业(包括电芯制造、电池管理系统等),下游为新能源汽车、储能、消费电池等应用领域。

锂电池产业链主要原材料为金属锂,锂的来源有锂辉石矿、锂云母矿、盐湖卤水以及回收提锂。金属锂经过加工后形成锂盐:氢氧化锂、碳酸锂。锂盐进一步加工形成三元材料、磷酸铁锂、钴酸锂、锰酸锂、六氟磷酸锂(电解液材料)。
正极材料是锂电池最为关键的原材料,其性能直接影响锂离子电池的能量密度、安全性能、循环寿命等关键指标,正极材料占锂电池成本的比例为40-45%,正极材料主要为磷酸铁锂、三元材料、锰酸锂、钴酸锂。
表1:不同正极材料的特点及运用

磷酸铁锂与三元材料为正极材料中运用最广泛的技术路线,高镍三元正极材料因其能量密度高是未来的发展趋势。根据公开资料整理2022年我国正极材料的出货结构如下:
图2:2022年正极材料出货量占比(数据来源:智研咨询)
我国主要正极材料生产企业有中伟新材、长远锂科、湖南裕能、德方纳米、天津巴莫、龙蟠科技以及容百科技等。其中湖南裕能、德方纳米为磷酸铁锂的主要供应商,容百科技与天津巴莫则为三元材料的主要供应商。
由于正极材料占锂电池成本的比重较高,且原材料价格波动大,故中游的电池生产企业宁德时代、比亚迪以及国轩高科等纷纷通过参股、合资、收购等方式参与锂、镍、钴等电池上游原材料厂商合作,进行纵向整合以便获得优质、稳定的原材料供应。例如:宁德时代与德方纳米合资成立曲靖市麟铁科技有限公司,合建“1万吨+1万吨”磷酸铁锂项目;比亚迪与宁德时代向湖南裕能提供资金扩大产能以保证磷酸铁锂的供应。主要原材料的波动如下:
图3:锂电池主要材料的价格波动
(数据来源:东方财富Choice数据库)
负极材料主要影响电池的容量、首次效率、循环性能等。负极材料在动力电池成本的占比约为8%。目前负极材料以人造石墨和天然石墨为主,未来向石墨负极中掺杂硅形成能量密度更高的硅负极是发展趋势。我国负极材料的生产企业主要有贝特瑞、杉杉股份、璞泰来等。石墨负极市场集中度较高,前五名企业市场占有率超过80%。
电解液是电池中离子传输的主体,在锂电池正负极之间起着传导离子的作用。电解液占动力电池成本的比重为8-9%。电解液由有机溶剂、电解质锂盐及添加剂配制而成,添加剂成分是电解液企业的核心技术,电池生产企业外购电解液后会进行适当的加工和改性以便复合自身锂电池制造的需要。我国电解液的生产企业主要有天赐材料、国泰华荣、新宙邦等。电解液行业的集中度也较高,前五名企业市场占有率约为80%。
隔膜位于电池内部正负极之间,保证锂离子通过的同时阻碍电子传输。隔膜是锂电池四大材料中技术壁垒较高的部分,其在锂电池成本的占比仅次于正极材料,为10-14%。目前国内的隔膜生产企业主要有恩捷股份、星源材料、中材科技等行业集中度为四大主材中最高,前五名企业市场占有率超过90%。
锂电池的下游主要有动力电池、储能电池以及消费电池三大领域。动力电池市场行业集中度高,全球竞争呈现寡头垄断。宁德时代作为动力电池领域的绝对龙头截至2022年连续六年动力电池装机量位列全球第一,2022年动力电池全球市占率高达37%。韩国的LG化学,日本的松下电池全球市占率约为20%。我国锂电池的主要生产企业有宁德时代、比亚迪、国轩高科、中航锂电等,其中比亚迪电池以自供为主。
本文主要介绍以锂电池四大主材及资源为主的上游企业、以锂电池生产为主的中游企业的销售模式及收入确认方法。

不同销售模式下的收入确认方法介绍
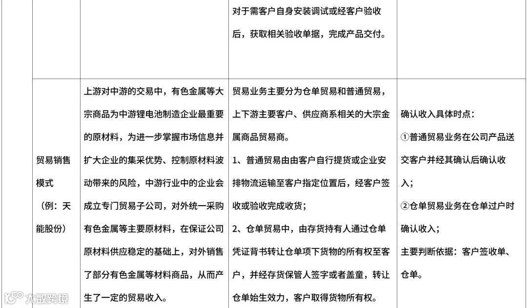
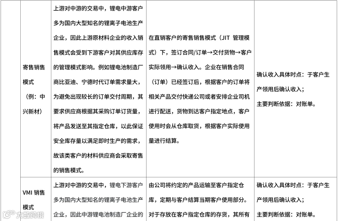
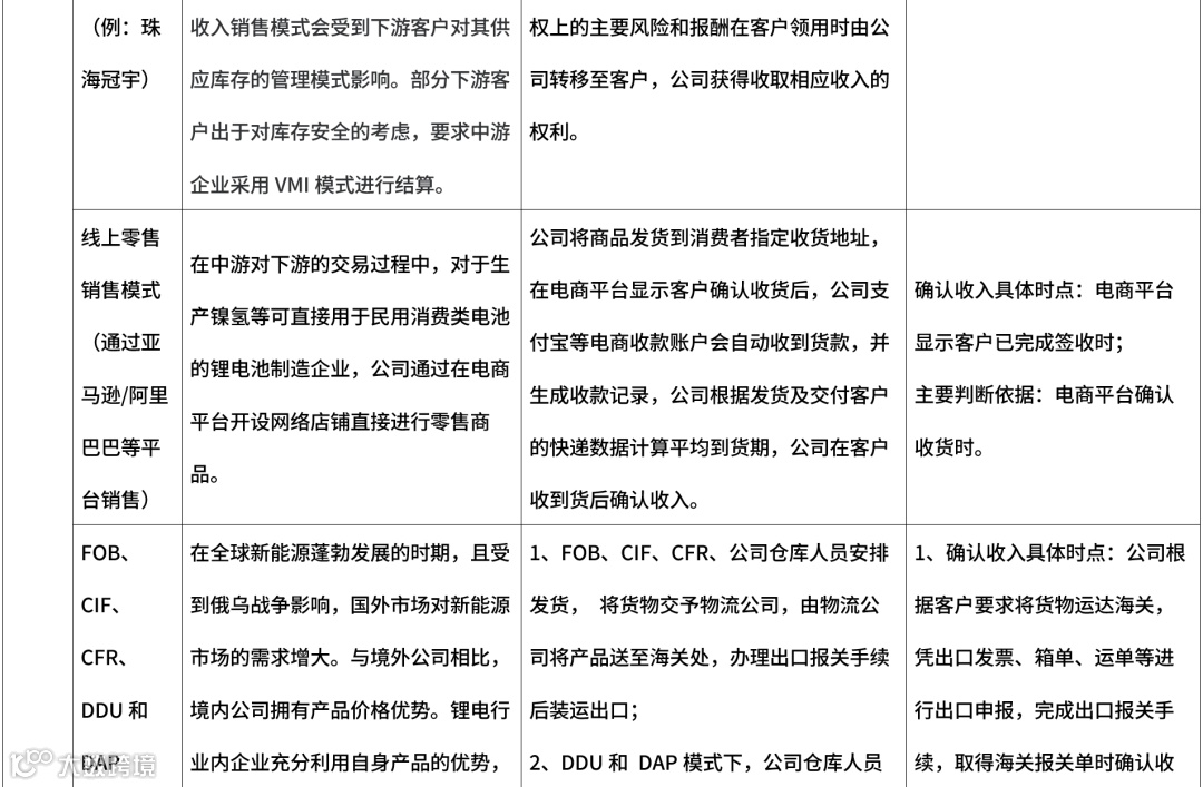
锂电行业内的销售模式分直销、经销、代销三种。部分产品在国内直接销售,也有部分直接销往境外。行业内企业通过设立销售部负责产品营销与市场推广,销售人员通过电话、即时通讯工具、网站、行业展会和业务员走访等方式与客户进行交流,及时获取客户关于产品质量和服务的要求,分析提取出有效信息,同时制定联系计划并进行报价。技术部、采购部共同完成客户样品制作认证,在与客户达成一致后签订合同,销售部门接收批量订单,生产部门、采购部门制定产品生产过程控制计划并完成发货,最终由销售部门负责跟踪销售回款及产品售后情况。不同销售模式、业务背景及流程如下表:
表2:锂电行业不同的销售模式








具体业务流程可以概括如下图所示:

锂电池行业销售定价模式
由于锂离子电池三元前驱体、正极材料生产所需的金属锂价格波动较大,因此在行业通行的三元前驱体及正极材料产品的定价机制是“主要原料成本+加工价格”的定价模式,即参照LME、MB、上海有色网金属材料价格,并加上一定加工费确定。在与客户确定订单时,就具体产品提供报价,报价内容由各类金属盐原材料成本及加工价格构成。其中,各类金属盐原材料的成本为相关金属盐原材料的市场价格,加工价格则由公司根据具体产品的加工成本、目标利润及客户议价等情况综合确定。表3统计了部分上市锂电池上游材料厂商的销售定价模式。

中游电池制造商一般结合当前主要材料价格、人工费用、客户信用状况、回款方式等因素给客户报价,同时参考同类产品市场定价后综合考量确定价格。表4统计了部分上市锂电池中游电池制造商的销售定价模式。
表4:锂电池中游电池制造商的销售定价模式

常见销售模式对收入确认的影响
在实务中是按照受托加工或委托加工业务“净额法”,还是按照独立购销业务“总额法”处理的相关解释,主要从以下五点进行判断:
(1)合同的属性类别:框架合同中未约定具体数量,执行订单或销售合同和采购合同则会明确具体数量。定价方面,框架合同约定客户向公司提出询价要求,执行订单或销售合同和采购合同则会根据产品市场价格并结合原材料市场价格明确产品单价。故不属于委托加工合同。
(2)是否完全或主要承担了原材料生产加工中的保管和灭失、价格波动等风险:框架合同中未约定具体数量,执行订单或销售合同和采购合同则会明确具体数量。定价方面,框架合同约定客户向公司提出询价要求,执行订单或销售合同和采购合同则会根据产品市场价格并结合原材料市场价格明确产品单价。
(3)是否具备对最终产品的完整销售自主权:公司采购湖南邦普金属盐原材料,与所购其他供应商金属盐原材料并无差异,相关原材料可以混同使用,公司可自主决定利用该等原材料生产何种产品,并自主决定所生产产品的销售行为。
(4)是否承担了对应账款的信用风险:分别与宁德时代及其下属子公司签订独立的采购合同和销售合同,采购合同和销售合同中均已约定付款条件,宁德时代下属子公司承担向发行人销售原材料后无法收到货款的信用风险,发行人承担销售过程中宁德时代及其下属子公司收到商品后不支付货款的相应信用风险。
(5)加工的复杂程度,加工物料在形态、功能等方面变化程度等:购买的为原材料或中间品,而销售产品为对其应用公司具有自主知识产权的动力电池正极材料制备技术、三元前驱体共沉淀技术及高镍材料制备技术等核心技术及生产工艺加工处理后的最终产物,其分子结构发生了显著变化。结构决定性质、性质决定用途,三元正极材料可以直接用于锂电池的制造,而三元前驱体、硫酸镍、硫酸锰、碳酸锂等均不具备这一功能。公司向宁德时代及其子公司销售的是与所采购原材料具有不同结构、性质与用途的产品。
公司应对合同中售后维保条款(质量类质量保证和服务类质量保证)需进行逐个识别,以判断其是否属于单项履约义务。
实务案例:孚能科技,保证类质保
公司销售动力电池系统时一般向客户提供一定期间或一定里程的质量保证,在质量保证期内公司有免费维修、更换和及时提供售后服务的义务和责任。公司按照主营业务收入的一定比例计提预计负债,并计入销售费用。报告期内,公司结合行业惯例、质保年限、历史售后维修数据等,对产品质量保证金按照主营业务收入的 3%计提。
实务案例:蜂巢能源,保证类质保
报告期内,公司产品质量保证金分别为 2,345.03 万元、 4,910.03 万元、11,745.32 万元及 10,134.85 万元,呈较快的增长趋势。公司销售动力电池系统时一般向客户提供一定期间或一定里程的质量保证,在质量保证期内公司有免费维修、更换和及时提供售后服务的义务和责任。公司产品质量保证金计提比例为相关产品销售额的 3%,随着公司业务规模的扩张,产品质量保证金逐渐增加。
实务案例:湖南裕能,销售返利处理
根据公司与宁德时代于 2020 年 5 月及 2021 年 2 月签订的《合作协议》及《补充协议》,在一定的采购数量范围内公司给予宁德时代一定的销售折扣,该优惠期限为 2020 年 5 月 30 日至 2025 年 5 月 30 日,鉴于该销售优惠金额包含融资成分及价格优惠,公司根据优惠后的销售金额确认收入,同时将预收金额在货款抵扣前参照银行借款利率确认财务费用。
公司与宁德时代、比亚迪签订的部分合同含销售返利并包含重大融资成分。在合同中均约定了合同执行期间销售返利,同时涉及重大融资成分,公司将预计总返利金额在预收款实际收到至预计冲抵货款时间内,采用实际利率法进行摊销。
表5:返利具体会计处理

注1:未确认融资费用作为合同负债的抵减项。
注2:根据预收款流动性在“合同负债”或“其他非流动负债”项目中列示,其中预计自资产负债表日起一年内冲抵货款的,在“合同负债”项目列示,预计自资产负债表日起一年后冲抵货款的,在“其他非流动负债”项目列示。
对于包含重大融资成分的销售账务处理如下:
《企业会计准则14号——收入》规定:合同中存在重大融资成分的,企业应当按照假定客户在取得商品控制权时即以现金支付的应付金额确定交易价格。该交易价格与合同对价之间的差额,应当在合同期间内采用实际利率法摊销。合同开始日,企业预计客户取得商品控制权与客户支付价款间隔不超过一年的,可以不考虑合同中存在的重大融资成分。根据公司与宁德时代签署的《合作协议》及《补充协议》,1亿元预收款合同执行期限超过1年,合同中约定了销售优惠金额,鉴于该销售优惠金额包含融资成分及价格优惠,公司将预收金额参照银行借款利率确认财务费用,公司账务处理符合企业会计准则的规定。根据公司与宁德时代签署的《磷酸铁锂保供协议》,5亿元预收款合同执行期限超过1年,根据公司与比亚迪签署的《产能合作协议》,2.5亿元预收款合同执行期限超过1年,上述合同中均约定了合同执行期间销售返利,属于合同中存在重大融资成分,公司将预计总返利金额在预收款实际收到至预计冲抵货款时间内,采用实际利率法进行摊销,公司账务处理符合企业会计准则的规定。根据公司与宁德时代签署的《锂盐采购合作协议》,4,000.00万元预收款合同执行期限不超过一年,未考虑合同中存在的重大融资成分,公司账务处理符合企业会计准则的规定。
实务案例:湖南裕能,退换货的会计处理
报告期内,公司退换货原因主要为客户需求变化及客户生产工艺调整,系公司部分客户基于市场变化临时调整生产计划、导致相关产品需求发生变化,公司从与客户历史合作情况以及未来稳定合作需求出发,与对方充分沟通协商一致后处理。整体来说公司退换货金额占营业收入比例较小,且发生退换货的相关因素属于偶发事项。综合考虑发生退换货的可能性和比重之后,公司与客户确定退换货后冲减当期收入。

IPO审计关注重点、核查思路及应对
IPO审计关注重点
(1)不同的销售方式、不同的产品及不同的贸易条款下具体的销售收入确认原则、时点和计量方法,有关会计处理是否符合准则规定;
(2)销售模式为寄售的,结合销售合同具体约定,说明寄售模式中异地仓库的管理方式,发出商品的管理机制,保管、灭失等风险承担机制,领用时的内部控制程序,运输、保险、仓储等相关费用的承担方及风险报酬转移时点。
(1)访谈发行人管理层,了解各销售模式下客户验收的具体方式,获取并检查发行人确认收入所取得的具体外部证据;
(2)获取发行人各销售模式下主要客户的销售合同,检查销售合同主要条款、风险报酬转移约定、款项支付安排与执行、质保义务与期限,判断发行人收入政策是否合理、是否符合《企业会计准则》的规定;
(3)取得发行人退换货明细表、质量折让明细表,向发行人管理层询问退换货、质量折让的具体情况,抽取相关原始凭证进行检查,判断发行人在客户签收时确认收入是否充分考虑了质保条款、拒收及退换货情况,进一步考虑发行人收入政策的合理性、谨慎性;
(4)查阅发行人寄售相关合同、订单、寄售管理制度文件,抽查报告期内寄售订单的履行过程并取得相关原始单据,对寄售仓期末库存实施函证程序。
IPO审计关注重点
发行人与确保收入确认真实、准确、完整相关的内部控制制度建立健全情况、系统设计和执行的有效性。
核查思路及应对
了解发行人对销售与收款循环的相关控制,执行穿行测试,并进行控制测试,评价与销售商品收入的确认相关的关键内部控制的设计及运行的有效性。
IPO审计关注重点
收入是否是真实发生的。
核查思路及应对
(1)抽查收入确认相关记账凭证,检查销售合同和订单、出库单、销售发票、客户签收单等与收入确认相关的附件;
(2)向主要客户就销售额进行函证,对于未回函的客户,通过检查销售合同和订单、出库单、销售发票、客户签收单等执行替代程序;
(3)访谈发行人主要客户,了解主要客户的基本情况和经营情况、合同/订单的主要条款产品控制权转移时点、退换货政策、与发行人是否存在关联关系、下游客户采购金额变动的原因等信息;
(4)查阅下游相关行业资料,了解下游行业发展情况,对比发行人各类别收入与行业趋势是否一致。
(1)报告期内境内境外各项主要产品的收入及其变动原因;
(2)报告期内境内境外不同销售模式的收入及其变动原因;
(3)各明细分类下收入变动差异较大的原因,是否符合下游行业变动趋势,及发行人对各类电池业务的未来安排;
(4)动力电池收入季节性存在较大波动的原因,与新能源汽车产量季节性的关系;
(5)发行人主营业务收入大幅增长的原因及合理性,结合公司产品的技术先进性、主要客户的发展情况及需求、与客户合作关系的稳定性等,说明发行人营业收入增长的可持续性;
(6)报告期内公司收入变动与行业增长存在重大差异的原因,是否表明发行人竞争力不足;
(7)结合目前主要产品在手订单情况,说明各类产品收入是否存在下滑的风险。
(1)取得发行人的销售收入台账,复核并分析发行人各类产品分类明细收入数据;
(2)访谈公司人员,了解发行人主要业务情况、产品收入变动波动的原因、各类电池的业务安排等事项;
(3)查阅下游相关行业资料,了解下游行业发展情况,对比发行人各类别收入与行业发展趋势是否一致;
(4)查阅报告期中国锂电池相关行业资料、欧盟等境外进口相关产品的贸易政策情况;
(5)针对发行人的竞争力不足进行解释说明:
1)查阅发行人取得的专利、软件著作权等情况并获取发行人报告期内研发费用台账,了解发行人研发能力情况;
2)获取发行人产品宣传资料,查阅发行人取得的质量认证体系及产品认证标准资料,了解发行人产品种类及质量情况;
3)查阅发行人本次募投项目的可行性研究报告等。
IPO审计关注重点
报告期内年末收入大幅增长的原因,增长的主要来源,包括客户和产品情况,并结合订单的实际周期、与客户的交货约定以及收入确认的条件说明是否存在年末突击确认收入的情况。
核查思路及应对
执行销售收入截止性测试,评价收入是否确认在恰当的会计期间。
(1)发行人外销客户的主要情况,包括境外销售的国家和地区、主要客户名称、销售金额、与发行人是否签订框架协议及相关协议的主要条款内容、境外销售模式、订单获取方式、定价原则、信用政策、退换货政策等;
(2)结合出口地区和出口产品,分析说明报告期各期主要出口地区的客户变动情况、销售金额、占比波动情况及相应变动原因,是否存在下滑风险;
(3)对比境内外产品销售单价、毛利率差异,说明差异原因及合理性,并说明境外市场销售单价与当地市场价格是否存在显著差异及合理性;
(4)说明境外客户的基本情况及在产业链所处的环节,发行人获取境外客户的途径和方法;目前主要出口地区是否存在不利于发行人同境外客户合作的贸易政策、外汇政策等,如有,请分析具体影响并进行充分的风险提示;
(5)说明海关数据、向保险公司投保数据、外汇收汇、出口退税等数据与境外销售数据的匹配性。
核查思路及应对
(1)取得并查阅发行人的销售明细表,了解发行人境外销售涉及的主要国家和地区;
(2)取得并查阅发行人与主要客户签订的框架协议,了解协议的主要条款内容,销售模式、订单获取方式、定价原则、信用政策和退换货政策;
(3)访谈发行人销售负责人和财务负责人,了解报告期各期主要出口地区的客户变动情况以及变动原因;不同产品境外单价和毛利率的差异,与当地市场价格是否存在显著差异及合理性;
(4)访谈发行人销售负责人,了解报告期内发行人各子公司的业务开展情况,贸易摩擦及新冠疫情是否对发行人子公司经营业绩产生影响;
(5)与发行人相关负责人进行访谈,了解客户的基本情况、发行人与客户的合作情况、发行人为应对汇兑风险购买的外汇远期等产品的情况;
(6)与发行人的主要境外客户进行了访谈,了解客户的基本情况、发行人与客户的合作情况、客户在产业链中所处的位置等;
(7)进行网络搜索并查阅发行人主要出口地区的贸易政策、外汇政策等情况;
(8)获取发行人报告期内海关出口报关明细、向保险公司投保明细、外汇收汇明细及出口退税明细,与发行人的出口销售收入进行核对,检查其匹配性,验证发行人境外销售数据的真实性。
IPO审计关注重点
报告期内产品退换货情况,金额及占比,退换货原因,预计负债的计提比例及依据,预计负债是否充分计提。
核查思路及应对
(1)查阅发行人报告期后退换货记录,取得退换货明细账,检查退换货的记账凭证、退换货审批单等原始单据,核查是否存在期后大额异常退货情况;
(2)查看同行业可比上市公司中公开披露的资料,与同行业可比公司售后服务费计提政策进行对比;
(3)获取并评价公司售后服务费计提政策的合理性,检查实际发生的售后服务的记账凭证,复核公司售后服务费计提过程。
IPO审计关注重点
研发服务收入涉及研发活动的内容、成果、研发服务的提供形式、与公司主营产品直接的关系、研发合同的主要约定,研发服务是否与产品销售挂钩,相应会计处理是否符合准则规定,该类研发服务是否属于行业惯例。
核查思路及应对
检查发行人报告期内研发服务收入的业务流程、相关合同条款,访谈研发部门并查阅同行业可比上市公司定期报告,评价研发服务收入确认的准确性。
IPO审计关注重点
(1)按不同产品类别、不同销售模式分别列示前5大客户;
(2)主要客户的基本情况,历史合作情况,发行人客户开拓方式及订单取得方式,发行人是否均取得客户所需的认证资质;
(3)主要客户销售金额变动的原因及合理性,相关交易是否履行相应的决策程序,各期新增、新减客户的原因及合理性,发行人是否存在不正当竞争或通过不正当手段违规获取客户的情形;
(4)说明报告期内是否存在异常新增客户等情形,主要客户与发行人及其控股股东、实际控制人、董事、监事、高级管理人员之间是否存在关联关系,是否存在业务、资金往来;发行人的直接、间接股东是否在主要客户拥有权益或任职;
(5)结合发行人向主要客户的销售额占客户同类产品的采购额等,说明发行人与主要客户合作的稳定性及业务的可持续性,是否存在重大不确定性风险。
核查思路及应对
(1)取得发行人的销售收入台账,统计前五大客户的分类明细收入数据;
(2)通过国家企业信用信息公示系统、企查查、海外资信报告等查验客户的工商注册信息,调查客户的真实与持续存在情况,以及是否与发行人存在关联关系;
(4)对报告期内主要客户的销售收入选取样本检查其相应凭证,核对至发票、银行回单、报关单等文件,确认交易真实性、完整性、准确性;
(5)访谈发行人总经理,了解主要客户的基本情况及其与公司的历史合作情况,采购公司产品后的主要应用情况,与公司合作的稳定性及业务的可持续性;
(6)对主要客户实施函证程序,并将函证结果与公司账面数据核对;
(7)通过视频访谈、实地走访客户了解其与发行人业务开展时间、合作方式、付款方式、信用政策、销售金额等事项、是否有关联关系以及关联交易等事项,取得主要客户与发行人无关联关系的声明函;
(8)查阅可比公司的年度报告,了解其前五大客户销售收入及占比,并与发行人进行对比。
IPO审计关注重点
(2)针对客户集中度较高的情况:
1)充分说明导致客户集中度偏高的原因,是否可能导致其未来持续经营能力存在重大不确定性,是否存在对单一客户的依赖;
2)主要客户现阶段对发行人产品的总需求量、发行人产品所占比例,主要客户采购要求与业务发展计划,结合公司产品的竞争优劣势,说明公司是否具有替代风险;
3)说明公司与客户的主要合同约定,说明与主要客户在订货周期、年降、调价、返利、质保等方面的主要约定,是否符合汽车行业及新能源汽车领域的惯例;
4)公司与主要客户的合同中未有每年降价和返利的约定,但是在和部分主要客户的合作协议中约定未来某一时点具体产品应该达到的目标价格,与主要客户约定未来某一时点具体产品应该达到的目标价格的依据、潜在风险;
5)披露公司于报告期末的在手订单情况,并结合下游行业和主要客户的市场地位、发展情况、与客户签订的框架合作协议等,说明向主要客户销售是否具有可持续性;
6)主要客户的未来持续经营能力对发行人的影响,说明相关客户与其他电池厂商的合作情况;
7)主要客户及其关联方与发行人是否存在关联关系或其他利益安排,是否存在由客户提供技术的情形;
8)对于发行人报告期内客户集中度较高的情形,定量和定性分析说明与各主要客户停止合作对当期利润表的影响,并对风险因素进行补充披露。
(1)访谈发行人总经理,了解行业发展情况以及公司客户结构是否符合行业特征;
(2)查阅可比公司的年度报告,了解其前五大客户销售收入及占比,并与发行人进行对比;
(3)查阅下游相关行业资料,了解行业发展情况以及公司客户结构是否符合行业特征;
(4)针对客户集中度较高的情况:
1)走访主要客户,了解其对于供应商资质的要求,查阅公司资质文件;取得主要客户的《营业执照》等工商文件,通过全国企业信用信息公示系统等公开渠道查询主要客户信息;查阅与主要客户签订的合同,取得《订单评审控制程序》并抽查合同、订单签订的内部审批流程;与销售部门负责人及经办人沟通,了解发行人客户开拓方式及客户销售额变动原因;通过裁判文书网等公开渠道查询涉诉情况,通过访谈主要客户了解双方业务合作情况;
2)查阅主要客户的定期报告,统计公司报告期各期对主要客户的销售数量,取得发行人与主要客户签署的中长期框架协议;
3)访谈主要客户,查询主要客户工商信息,取得发行人与主要客户签署的合同,查看其核心条款;
4)访谈主要客户,核查发行人主要客户对应的下游销售去向、用途以及销售实现情况;
5)取得发行人财务报表及收入成本明细表,统计分析报告期主要客户产生的毛利及其影响;
6)对于主要客户进行了现场走访;对发行人与主要客户的交易金额进行函证;针对现场走访和函证中发现的发行人与客户间存在的交易数据差异,与客户进行对账并找出差异原因及相关凭据。
(1)发行人与主要客户的定价机制,不同客户的定价机制是否存在较大差异,发行人与主要客户的交易价格是否公允,是否与发行人存在关联关系或利益输送的情形;
(2)发行人与上述客户之间的销售与采购内容的相关性,采购的原材料生产加工后继续销售给对应客户的数量、金额和占比,结合发行人与上述客户的合同条款,分析相关收入采用总额法核算的原因及依据,发行人相关会计处理是否符合《企业会计准则》的规定。
核查思路及应对
(1)获取发行人报告期内的销售明细表、采购明细表,并进行匹配分析,梳理发行人存在的客户与供应商重叠情形,匹配分析发行人与上述客户之间的销售与采购内容的相关性,统计发行人向上述客户采购的原材料生产加工后继续销售给对应客户的数量、金额和占比;
(2)访谈发行人管理层,了解发行人与上述客户开展业务的背景、原因、定价情况以及会计处理,判断相关业务是否符合行业特征和企业经营模式,并评价其会计处理的合理性;了解发行人对主要客户的定价机制及审批流程、不同客户之间的定价机制是否存在差异较大的情形;
(3)检查发行人与上述客户签订的战略合作协议、销售合同、采购合同,检查合同关键条款,访谈发行人管理层,了解合同中关于“最优惠价格”“将主动持续降低部件价格”“根据客户提供的图纸和规范进行部件生产”“背靠背”等条款的具体涵义、背景原因、对发行人的具体影响,并评价其商业合理性,判断发行人总额法核算、收入确认时点是否符合《企业会计准则》的相关规定;
(4)抽取发行人与上述客户的交易样本并核对出库单、入库单、送货单、签收单、发票及回款记录、付款记录等凭证,检查发行人与上述客户相关交易的真实性;
(5)对发行人客户与供应商重叠情形涉及的主要客户执行访谈程序,了解报告期内与发行人同时存在销售业务及采购业务的交易情况、交易背景、销售业务和采购业务的定价情况,了解相关客户与发行人是否存在关联关系、是否存在其他利益安排,并取得上述公司出具的书面确认函;
(6)获取发行人财务数据测算表,复核发行人将与上述客户之间的购销业务认定为受托加工业务后对资产负债表、利润表及现金流量表影响程度的计算过程及计算结果是否准确;
(7)查阅上述客户公开披露的招股说明书等文件,了解双方之间信息披露情况。
IPO审计关注重点
(1)报告期各期,公司主要产品、不同销售模式毛利率变动情况及其原因;
(3)主要产品单价的变动情况及其原因,是否符合市场变动趋势;
(4)公司与不同客户就主要产品的定价方式,报告期内同一期间销售单价差异的原因,不同期间销售单价变动的原因,与可比公司同类产品的价格变动趋势是否一致;
(6)结合定价情况和成本降低空间,分析说明公司毛利率持续下降的趋势未来是否能够得到改善,公司是否能够获得盈利增长并具有可持续性。
(1)获取发行人的收入成本明细表,分析报告期内发行人毛利率的变动原因、不同产品、不同销售模式毛利的差异原因;
(2)访谈发行人管理人员,了解主要产品工艺流程及成本核算情况,了解公司产品价格的变动的情况、盈利空间、主要消费群体,了解公司境内外、各模式毛利率差异的原因;
(3)查看同行业可比上市公司中公开披露的资料,与同行业可比公司类似产品进行对比,分析毛利率存在差异的具体原因及合理性;
(4)了解客户的经营情况及与发行人的交易情况,查阅产品的公开市场价格,对发行人的销售产品定价进行分析;
(5)了解发行人产品的成本结构、工艺情况、业务规模等,分析发行人产品成本的下降空间;
(6)结合发行人对客户的定价情况及成本状况,分析发行人报告期内对不同客户毛利率的差异原因及合理性;
(7)分析行业发展趋势,结合对客户的定价情况及发行人的成本状况,分析发行人的毛利率在未来期间的变动趋势。
天职国际会计师事务所 行业专家委员会
康代安 付志成 陈贵 陈天骄
锂电行业研究组成员
段姗 辛玉琴 刘妍妍 郝晨辉
陈妙娴 韩晓甜 刘佳 谭化花

—END—
免责声明:本文是为提供一般信息的用途所撰写,并非旨在成为可依赖的会计、审计、税务、法律或其他专业意见,更不可用于任何商业用途。阅读者应区分具体情形,合理运用执业判断进行分析。本所及相关编写人员不对依据本资料采取或不采取行动的任何损失承担责任。
如欲转载本文,务必原文转载,不得修改,且标注转载来源为:天职国际官方微信公众号。如需修改内容,需要获得天职国际的书面确认。

