
本文摘自《新租赁准则理论与实务》,由天职国际会计师事务所(特殊普通合伙)专业技术委员会编写,中国财政经济出版社2024年1月出版。

租赁会计与购买或销售会计差异比较
一、理事会的分析意见
在新租赁准则制定早期,双方理事会曾对比分析了适用租赁会计与实质购买或销售会计对承租人和出租人的影响。鉴于双方理事会早期提议对出租人采用的“终止确认法”和“履约义务法”,与正常销售资产会计处理存在较大差异,而对承租人采用的“使用权模型”与正常购买资产会计处理类似,因此,双方理事会认为,将实质购买或销售适用新租赁准则对出租人的影响较承租人更大。
在新租赁准则制定后期,双方理事会删除了出租人会计的“终止确认法”和“履约义务法”处理模型,转而采用了原租赁准则下“融资租赁”和“经营租赁”的处理模型。同时,对承租人继续采用“使用权模型”。因此,在后续讨论中,双方理事会认为,在最终确定的处理模型下,作为租赁与作为实质购买或销售,对于出租人和承租人的影响均较小,从而不再单独规定如何区分租赁与实质购买或销售。
二、租赁会计与购买或销售会计差异
虽然双方理事会最终得出结论认为,租赁会计与实质购买或销售会计的差异较小,在最终发布的新租赁准则中也并未明确规定区分租赁与实质购买或销售的具体条件。然而,鉴于二者在对计量对象的性质认定、基本会计处理模型等方面均存在差异,我们认为,采用不同会计处理模型仍然可能对出租人和承租人资产状况、经营业绩造成不同影响,且某些情况下可能影响较大。
以下分别站在承租人角度和出租人角度,对租赁会计与购买或销售会计具体处理存在的主要差异进行比较分析。
(一)租赁会计与购买会计的差异分析:承租人角度
对于承租人(客户),如果交易认定为租赁,需要按照新租赁准则有关承租人的相关规定进行会计处理(租赁会计);如果交易认定为实质购买(分期付款购买资产),则需要按照现行固定资产准则等相关规定进行会计处理(购买会计)。两种处理模式的具体差异比较如下。
表2-6-3 租赁会计与购买会计的差异分析:承租人角度






根据上述比较,对于承租人,采用租赁会计与购买会计可能影响较大的差异主要体现在以下几个方面:
(1)资产初始确认成本可能不同
两种会计处理模型下资产初始确认成本可能存在较大差异的主要是以下合同:
①存在续期选择权和终止租赁选择权的合同。在新租赁准则下,承租人需要在租赁开始时即考虑对此类条款进行评估,并将相关对价确认为使用权资产初始成本;在传统购买资产(如固定资产、投资性房地产等)会计处理模型下,相关准则尚未明确要求在合同开始时对此类条款进行统一评估和确认。因此,存在此类条款的合同,采用租赁会计确认的资产(使用权资产)成本可能高于采用购买会计所确认的资产(如固定资产、投资性房地产等)成本。
②存在标的资产建造或改良支出的合同。在新租赁准则下,租赁取得的资产是一项使用权资产,而不是标的资产本身。使用权资产作为一项无形资产(权利),在取得其控制权时即以确定状态,对标的资产本身的建造或改良,并不影响使用权资产的价值。因此,采用租赁会计进行处理时,对标的资产本身的建造或改良支出,不应计入使用权资产成本,应单独作为资产(长期待摊费用)进行确认。相反,在购买会计下,取得的资产是标的资产本身,标的资产的建造或改良支出,如果属于该资产达成可使用状态的必要支出,则可以计入该资产成本。也就是说,存在资产建造或改良支出的合同,采用租赁会计将确认两项不同资产,采用购买会计则可能仅确认一项资产。
(2)资产后续计提折旧期间及金额可能不同
除由于前述资产初始确认成本不同导致的后续折旧金额不同外,后续计提折旧期间和金额还可能存在以下差异:
①开始计提折旧时点不同。租赁会计确认的是一项使用权资产(无形资产),承租人在获得该权利时即达到可使用状态,应立即开始计提折旧。承租人在取得使用权资产后,即使需要进一步改良,如装修、安装等,也不影响使用权资产开始计提折旧,因为改良支出已属于另一项资产(长期待摊费用)。相反,购买会计确认的是标的资产本身,该资产在从供应商取得后,后续改良可能影响其可使用状态,从而影响其开始计提折旧的时点。因此,租赁会计下开始计提折旧时点可能早于购买会计下的时点。
②预计净残值可能不同。在概念上,使用权资产是在一定期间内使用标的资产的权利,租赁期到期后需要将标的资产剩余价值交还出租方。也就是说,承租人对标的资产剩余资产并不享有控制权,所确认的使用权资产价值一般并不包含资产剩余价值。因此在对使用权资产计提折旧时,不应包含标的资产的预计净残值。除非承租人对标的资产提供了余值担保,即保证在租赁结束时租赁资产的价值至少为某指定的金额,则租赁付款额应包含该担保下预计应支付的款项,使用权资产初始成本中也包含该部分款项金额,从而在使用权资产计提折旧金额中包含了该部分担保余值。相反,购买会计确认的是标的资产本身,该资产的剩余资产属于购买方,在对该资产计提折旧时应预计该资产的净残值。
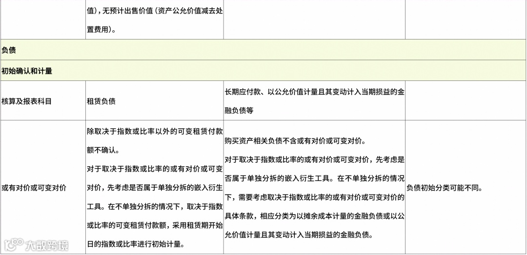
(3)负债初始确认金额可能不同
与资产的确认相对应,当存在续期选择权和终止租赁选择权时,租赁会计下确认的负债可能高于传统购买会计下确认的负债。
(4)取决于指数或比率的或有对价或可变对价后续计量不同
在租赁会计下,对于取决于指数或比率的或有对价或可变对价,先考虑取决于指数或比率的或有对价或可变对价是否属于单独分拆的嵌入衍生工具。在不单独分拆的情况下,取决于指数或比率的可变租赁付款额,采用租赁期开始日的指数或比率进行初始计量。后续仅在相关指数或比率发生变动,导致现金流量发生实际变动时才对应收款进行重新计量,并非在相关指数或比率发生变动时即重新计量。在购买会计下,对于取决于指数或比率等金融变量的或有对价或可变对价,也应考虑取决于指数或比率的或有对价或可变对价是否属于单独分拆的嵌入衍生工具。在不单独分拆的情况下,需要考虑取决于指数或比率的或有对价或可变对价的具体条款,相应分类为以摊余成本计量的金融负债或以公允价值计量且其变动计入当期损益的金融负债。在相关资产分类为以摊余成本计量的金融负债时,后续处理与租赁会计类似。在相关资产分类为以公允价值计量且其变动计入当期损益的金融负债时,后续反映公允价值的全部变动,不仅仅是导致现金流量发生实际变动。因此,在相关资产分类为以公允价值计量且其变动计入当期损益的金融负债的情况下,购买会计的后续处理对损益波动影响较大。
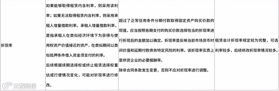
(5)负债折现率可能不同
在租赁会计下,承租人可选择的负债折现率为租赁内含利率和承租人增量借款利率。一般,非关联方之间租赁很难取得租赁内含利率,从而需要采用承租人增量借款利率。承租人增量借款利率旨在反映承租人在类似经济环境下为获得与使用权资产价值接近的资产,在类似期间以类似抵押条件借入资金须支付的利率。该利率是站在承租人自身视角,反映其特定融资能力的利率。因此,在确定其增量借款利率时,承租人需要根据自身情况、标的资产情况、租赁期和租赁负债金额等具体情况对可观察的参考利率进行调整。在购买会计下,现行准则(如固定资产准则)对分期付款购买资产的折现率规定较为原则化,要求所选择的折现率为反映当前市场货币时间价值和延期付款债务特定风险的利率。同时强调,该折现率实质上是供货企业的必要报酬率,即该利率是站在供应商的角度(与租赁内含利率类似),而不是购买方角度。此外,现行购买会计下相关准则并未提供取得折现率的具体指引。鉴于现行租赁会计和购买会计对折现率的规定差异,实务中对两种会计模型下负债的折现率取值可能不同,从而导致负债初始计量及后续计量金额不同,从而影响承租人的负债状况及损益。

免责声明:本文是为提供一般信息的用途所撰写,并非旨在成为可依赖的会计、审计、税务、法律或其他专业意见,更不可用于任何商业用途。阅读者应区分具体情形,合理运用执业判断进行分析。本所及相关编写人员不对依据本资料采取或不采取行动的任何损失承担责任。
如欲转载本文,务必原文转载,不得修改,且标注转载来源为:天职国际官方微信公众号。如需修改内容,需要获得天职国际的书面确认。







