
本文摘自《新租赁准则理论与实务》,由天职国际会计师事务所(特殊普通合伙)专业技术委员会编写,中国财政经济出版社2024年1月出版。

租赁会计与购买或销售会计差异比较
二、租赁会计与购买或销售会计差异
(二)租赁会计与销售会计的差异分析:出租人角度
对于出租人(供应商),如果交易认定为融资租赁,需要按照新租赁准则有关出租人对融资租赁的相关规定进行会计处理(租赁会计);如果交易认定为实质销售(分期收款销售资产),则需要按照新收入准则等相关规定进行会计处理(销售会计)。两种处理模式的具体差异比较如下。
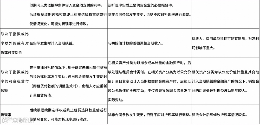
表2-6-4 租赁会计与销售会计的差异分析:出租人角度





根据上述比较,对于出租人,采用租赁会计与销售会计可能影响较大的差异主要体现在以下几个方面:
(1)应收款初始确认金额可能不同,导致初始确认收益可能不同
可能对应收款初始确认金额造成差异,从而导致初始确认资产处置收益不同,主要来源于以下几方面原因:
①对或有对价或可变对价的估计范围不同。
在租赁会计下,仅要求对取决于指数或比率的或有对价或可变对价进行初始确认,如取决于后续资产使用和业绩的或有对价或可变对价等不进行确认。在销售会计下,在确定交易价格时,应对所有可变对价进行估计并考虑其限制,可变对价范围包括决于指数或比率及其他所有可变对价,如取决于后续资产使用和业绩的可变对价等。销售会计需要估计的或有对价或可变对价范围更广,所确认的应收款可能高于租赁会计。
在租赁会计下,对于取决于指数或比率的或有对价或可变对价,先考虑取决于指数或比率的或有对价或可变对价是否属于单独分拆的嵌入衍生工具。在不单独分拆的情况下,取决于指数或比率的可变租赁付款额,采用租赁期开始日的指数或比率进行初始计量。后续仅在相关指数或比率发生变动,导致现金流量发生实际变动时才对应收款进行重新计量,并非在相关指数或比率发生变动时即重新计量。在销售会计下,对于取决于指数或比率等金融变量的或有对价或可变对价,也应考虑取决于指数或比率的或有对价或可变对价是否属于单独分拆的嵌入衍生工具。在不单独分拆的情况下,需要考虑取决于指数或比率的或有对价或可变对价的具体条款,相应分类为以摊余成本计量的金融资产或以公允价值计量且其变动计入当期损益的金融资产。在相关资产分类为以摊余成本计量的金融资产时,后续处理与租赁会计类似。在相关资产分类为以公允价值计量且其变动计入当期损益的金融资产时,后续反映公允价值的全部变动,不仅仅是导致现金流量发生实际变动。因此,在相关资产分类为以公允价值计量且其变动计入当期损益的金融资产的情况下,销售会计的后续处理对损益波动影响较大。
②应收款折现率可能不同。在租赁会计下,出租人采用租赁内含利率确定应收款现值。租赁内含利率,是指使出租人的租赁收款额的现值与未担保余值的现值之和等于租赁资产公允价值与出租人的初始直接费用之和的利率。在确定租赁内含利率时,折现值需考虑未担保余值现值;同时,当前价值考虑资产公允价值与初始直接费用。在销售会计下,采用实际利率确定应收款现值,该利率应使用将合同对价的名义金额折现为商品现销价格的折现率。在确定实际利率法利率时,折现值一般不存在未担保余值;当前价值考虑资产现销价格(不一定为资产公允价值),且未明确考虑初始直接费用。
(2)后续利息收入列报可能不同
在租赁会计下,根据《<企业会计准则第21号——租赁>应用指南(2019)》,出租人融资租赁形成的利息收入,可在“租赁收入——利息收入”“其他业务收入”等科目核算,意味着此类利息收入在报表列报时也可能计入“其他业务收入”,属于“营业收入”的一部分。在销售会计下,具有重大融资成分分期收款销售的利息收入,应作为“财务费用——利息收入”列报。二者对利息收入的性质认定及列报存在差异,可能影响相关财务指标。

免责声明:本文是为提供一般信息的用途所撰写,并非旨在成为可依赖的会计、审计、税务、法律或其他专业意见,更不可用于任何商业用途。阅读者应区分具体情形,合理运用执业判断进行分析。本所及相关编写人员不对依据本资料采取或不采取行动的任何损失承担责任。
如欲转载本文,务必原文转载,不得修改,且标注转载来源为:天职国际官方微信公众号。如需修改内容,需要获得天职国际的书面确认。








