
本文摘自《新租赁准则理论与实务》,由天职国际会计师事务所(特殊普通合伙)专业技术委员会编写,中国财政经济出版社2024年1月出版。
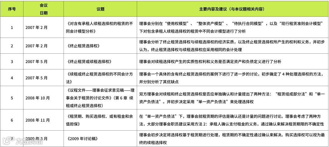
在原《国际会计准则第17号》下,租赁被分类为融资租赁和经营租赁,出租人和承租人根据不同租赁类型采用不同的会计处理。根据《国际会计准则第17号》的模式,在租赁期开始日,如果承租人可以合理确定行使选择权,则其行使如续租选择权时应支付的额外租金将包含在融资租赁的计量中;如果该租赁被分类为经营租赁,则不需要确认该续租选择权。但是,无论租赁被分类为融资租赁还是经营租赁,续租选择权都会产生符合定义的资产和负债。原租赁准则下的方法没有如实反映该租赁合同中产生的资产和负债。因此,理事会重新对选择权的确认和计量进行了讨论,最终,实质上仍然保留了原《国际会计准则第17号》的原则。选择权的确认和计量主要会议文献如表2-9-1所示。
表2-9-1 选择权的确认和计量主要会议文献



选择权概念辨析
一、续租选择权是否满足资产和负债定义辨析
在2007年5月联合会议[1]上,理事会职员认为,一个租赁设备的合同,如果其包含一项选择权的条款使得承租人很可能续租,承租人实际上就有无条件在初始期间和第二期间(续租期间)使用设备的权利,同时有无条件支付初始和第二期间款项的义务。理事会职员对续租选择权产生的实质性权利和义务是否满足资产和负债定义进行了分析。
鉴于新租赁准则制定时,理事会尚未修订资产和负债定义,故理事会职员以下分析均基于《编报财务报表的框架(1989)》的资产和负债定义。《框架(1989)》将资产定义为:指由于过去事项而由主体控制的、预期会导致未来经济利益流入主体的资源。将负债定义为:主体由于过去事项而承担的现时义务,该义务的履行预期会导致含有经济利益的资源流出主体[《框架(1989)》para.49]。
(一)包含续租选择权租赁产生的权利和义务
租赁合同通常授予承租人将租赁期延长至初始租赁期间(“初始期间”)之后的权利(但不是义务)。第二期间的租金可能是原租赁合同约定的固定金额,也可能是第二期间开始时的公允市场租金。
理事会以下述示例分析:一台设备固定且不可撤销的租赁期为3年;该设备的预期经济寿命是10年。在前3年(初始期间)结束时,承租人有权续租2年(第二期间)。租赁付款额在第一期定期到期,如果承租人行使选择权,则在第二期间定期到期;第一期间和第二期间的应付金额在原始租赁合同中是固定的。
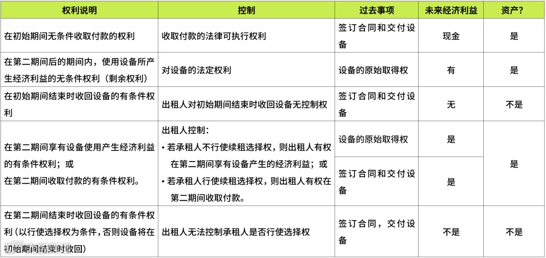
上述示例中租赁产生的权利和义务分析如表2-9-2所示。
表2-9-2 附续租选择权租赁产生的权利和义务

(二)承租人的资产和负债
理事会职员认为,在简单租赁中,承租人在初始期间无条件使用设备的权利符合资产的定义,但在第二期间设备的使用权是一项有条件的权利。换言之,该权利是以承租人行使选择权为条件的。除非行使该选择权,否则该权利不符合资产的定义。
但是,与该有条件的权利相关联的是一项无条件的权利。承租人有无条件的权利要求在第二期间使用设备,这种权利由承租人控制,源于过去的事件(租赁合同的签订),并产生未来的经济利益(第二期间的资产使用权)。尽管在特定时间点,该选择权可能会亏损(即行使选择权的成本可能超过第二期间使用权带来的收益),但在行权日之前,它都具有时间价值,可能产生经济利益的流入。因此,承租人在第二期间拥有无条件要求使用设备的权利符合资产的定义。
上述分析不随选择权被行使的可能性而改变。即使第二期间的租金较低,承租人很可能行使选择权,但在选择权实际被行使之前,使用设备的权利和支付第二期间租金的义务仍然是有条件的(尽管这种选择权比租金较高的选择权更有价值)。
在设备交付后,承租人在租赁合同下产生的资产归纳如表2-9-3所示。
表2-9-3 承租人——附续租选择权租赁产生的资产

作为简单租赁,承租人具有一项在初始期间内无条件付款的义务符合负债定义。但是,承租人在租赁期结束时(无论是在初始期间结束时还是在第二期间结束时)归还设备的义务不符合负债的定义,因为承租人不需要付出任何经济利益。此外,承租人还具有一项在第二期间有条件付款的义务,但该义务不符合负债定义,因为如果承租人不行使续租选择权,经济利益的流出是可以避免的。
在设备交付后,承租人在租赁合同下产生的负债归纳如表2-9-4所示。
表2-9-4 承租人——附续租选择权租赁产生的负债

(三)出租人的资产和负债
出租人将资产定义标准应用于在具有承租人选择权的租赁下的权利,总结如表2-9-5所示。
表2-9-5 出租人——附续租选择权租赁产生的资产

出租人拥有在初始期间收取付款的无条件合同权利,以及在第二期间后的期间内拥有设备使用所产生经济利益的权利,显然符合资产的定义。出租人在租赁期结束时(无论是在初始期间结束时还是在第二期间结束时)要求归还设备的权利不符合资产的定义,因为出租人已拥有了获得经济利益的权利。
在第二期间从使用设备获得经济利益的权利和在第二期间收取付款的权利是相互独立的。出租人要么拥有在第二期间使用设备的权利,要么拥有在第二期间收取租赁付款额的合同权利。如果承租人行使续租选择权,出租人将获得收取租赁付款额的无条件合同权利,而不是拥有使用设备的权利。在这两种情况下,出租人都拥有一项资产,因此,将这些权利合并考虑时符合资产定义。
作为简单租赁,出租人允许承租人使用设备的义务(无论是在初始期间还是在第二期间)不符合负债的定义,其不会导致未来的经济利益流出。这是因为,出租人在将设备交付给承租人时已履行了租赁合同下的义务。
但是,出租人具有随时准备的无条件义务。如果承租人行使续租选择权,出租人必须授予承租人在第二期间内使用设备的权利以换取租赁付款额。因此,出租人随时准备在第二期间将使用权授予承租人的无条件义务,符合负债定义。
二、终止租赁选择权的权利和义务辨析
在2007年2月联合会议[2]上,理事会职员分析了终止租赁选择权与续租选择权的经济实质,以及终止租赁选择权所产生的权利和义务,并初步认为,终止租赁选择权与续租选择权应采用相同的会计处理。
(一)终止租赁选择权与续租选择权的经济实质
理事会职员认为,简单租赁中包含的续租选择权,与向承租人提供较长期限的终止租赁选择权,在经济实质上是非常相似的。理事会举例,(1)初始期间为5年,并可选择以相同的租金再续租3年,或(2)租赁期为8年,但有权在5年后终止租赁且无罚金。这二者在经济上是一样的,即承租人承诺租赁该资产并支付前5年的租金,但可以选择是否继续租赁该资产3年。
包含终止租赁选择权的租赁通常也包含行使终止租赁选择权时需支付罚金的条款。换言之,在终止租赁选择日,承租人可以选择继续租赁资产(并支付更多租金),或终止租赁并支付终止罚金。有观点认为,这种终止惩罚意味着终止的选择不能被视为经济上等同于续租的选择。不过,理事会职员认为以下二者在经济上并无差别:
(1)租赁期为8年,有权在5年后支付终止罚金而终止租赁;
(2)租期为5年,可选择再续租3年,如未行使续租选择权,则需支付罚金。
一般而言,似乎总是可以将含终止租赁选择权的租赁重述为含续租选择权的租赁。因此,终止租赁选择权将产生与含续租选择权同等租赁相同的资产和负债。
上述分析忽略了不同的选择权描述可能对合同各方行为产生的影响。例如,一份租赁的结构可能是8年租赁期,在5年后有终止租赁选择权,而不是5年租赁期,有续租选择权,因为合同双方都希望租赁持续整整8年。
同样,承租人的惯例也会影响行使选择权的可能性。例如,5年期租赁且要求承租人采取积极行动将续租3年(如发出续租意图的通知),相较于8年期租赁且5年后有终止租赁选择权,可能前者较后者更不可能租满8年。
但是,理事会职员认为,预期承租人是否将行使续租或终止租赁选择权,并不会改变根据租赁合同产生的合同权利和义务,因而也不会改变可能确认的资产和负债。承租人的行为可能会对这些资产和负债的计量产生影响。
(二)承租人获得了整个租赁期的使用权,还是仅为初始期间的使用权?
1.整个租赁期的使用权
一种理解为,具有终止租赁选择权的租赁产生了整个租赁期的使用权,以及从终止租赁选择权可行权日(终止选择日)起放弃这一权利的选择权。在租赁开始日,承租人第一期的使用权(截至终止选择日)与剩余期间的使用权没有区别——两项权利都是现时使用权,且不受承租人行使选择权的限制。因此,承租人在整个租赁期内享有的权利完全符合资产的定义。这与续租选择权形成鲜明的对比,后者赋予承租人在第二期间要求租赁物使用权的权利。换言之,续租选择权所产生的资产,不同于使用租赁物自身的现时权利所产生的资产。续租选择权可确认为一项单独资产,但在选择权行使之前,不会确认第二期间的租赁物使用权。
上述分析导致承租人将在整个租赁期内使用租赁物的权利确认为资产,并将整个租赁期内的租金确认为负债,同时,确认另一项代表承租人在终止选择日选择归还租赁物的资产(并支付终止罚金),从而结算第二期应付租金。另一种方法是,承租人所承担的负债可以分拆为:
(1)支付初始期间租金的义务;
(2)代表第二期间的义务,该义务可以通过在第二期间支付租金或在初始期间结束时归还租赁物(并支付终止罚金)来结算。
上述分析意味着,终止租赁选择权将采用与续租选择权不同的处理方法。在前述简单租赁的例子中,经济实质相同的两项租赁会计处理为:
(1)初始期间为5年,并可选择以相同的租金再续租3年。承租人应确认一项代表5年使用权的资产,一项代表5年租金的负债,以及一项代表续租选择权的单独资产。
(2)租期为8年,但有权在5年后终止租赁且无罚金。承租人应确认一项代表8年使用权的资产,一项代表8年租金的负债,以及一项代表提前终止租赁权利的单独资产。
2.仅为初始期间的使用权
另一种理解为,以权利持有人选择接受为条件的权利,在概念上与选择权没有区别。换言之,如果承租人拥有终止租赁的选择权,那么,在终止选择日之后,承租人就不再拥有使用租赁物的绝对权利,而只拥有一项取决于承租人不行使选择权的有条件权利。这与续租选择权相同;承租人在第二期间对租赁物并不拥有绝对的使用权,而是取决于承租人的选择。终止租赁选择权和续租选择权所产生的权利和义务是相同的,只是权利和义务的名称不同。
理事会职员认为,第二种理解更准确地反映了权利和义务的真实性质,因此,理事会职员认为,终止租赁选择权与续租选择权的会计处理应当一致。
3.终止罚金
当租赁合同包含终止罚金时,分析就变得更加复杂。承租人拥有在支付终止罚金后终止租赁的权利,则承租人在租赁期开始日承担的最低义务是,支付截至终止选择日的租金和终止罚金;承租人无法避免支付该最小金额。因此,如果将终止租赁选择权视同续租选择权进行会计处理,那么,在租赁期开始日确认的义务应为初始期间的租金加上终止罚金。此外,承租人既有代表在初始期间使用租赁物权利的资产,也有代表在第二期间使用租赁物的选择权的资产。如果行使该选择权,承租人届时将有义务支付第二期间租金,但不再有义务支付终止罚金。
理事会以下述例子说明了上述方法(不考虑折现影响)。
示例2-9-1
一份租赁的租赁期为10年,年租金为100万元,5年后可撤销,终止罚金为200万元。
承租人确认500万元的使用权资产,代表5年的无条件使用权。同时确认700万元的负债,即无条件租赁期500万元的租赁付款额,以及承租人必须支付的最低付款额200万元(剩余租赁租金或终止罚金孰低者)。
在租赁期开始日,选择在第6至10年获得租赁物使用权的权利确认为单独的资产,并以200万元计量。在该选择权下,承租人可以选择在6至10年内获得租赁物的使用权。为此,承租人必须额外支付500万元的租金。但是,如果承租人选择在第二期间获得租赁物的使用权,则可以避免支付200万元的终止罚金。换言之,选择在第二期间获得租赁物使用权将使承租人的义务增加300万元,但第二期间额外使用权的价值为500万元。因此,该选择权是有价值的,实际上是一种“现价”选择权,行权价格为300万元,内在价值为200万元。
某些租赁,如复印机或类似设备的租赁,包含承租人在支付终止罚金后可随时终止合同的条款。承租人实质上拥有滚动的终止租赁选择权,或一系列单项终止选择权。此类终止条款带来了更多的困难;将承租人的最低义务反映为终止罚金可能造成误导,因为在大多数情况下,这些终止租赁选择权不会被执行。但是,这可能属于承租人承担的实际义务。
三、购买选择权的权利和义务辨析
《2009年讨论稿》提到理事会对购买选择权的初步意见。购买选择权赋予承租人在指定日期或之后购买租赁财产的选择权。该选择权的行权价格可能是折扣价格、公允价格或固定价格。理事会认为,购买选择权可以视为最终的续租选择权。提供购买选择权与提供延长至租赁物整个经济寿命的续租选择权没有区别。因此,理事会初步认为,购买选择权的会计处理应与续租或终止租赁选择权相同。
理事会初步决定:
(1)购买选择权不应确认为单独资产。
(2)在确认支付租金的义务时,承租人必须决定是否可能行使购买选择权。如果承租人确定可能行使购买选择权,则支付租金的义务应包括选择权的行权价格。
(3)租赁期的评估将基于承租人确定的最可能结果。
(4)在确定最可能结果时,承租人将考虑合同、非合同和商业因素。
(5)在每个报告日重新评估是否会行使购买选择权。
(6)因重新评估是否行使购买选择权而引起的支付租金义务的变动,应导致使用权资产账面价值的变动。
但是,部分理事会成员不赞同理事会提出的上述方法。他们指出,将购买选择权的行权价格包含在折现租金中可能导致对使用权资产的高估,因为租金将包含选择权溢价。这些理事会成员认为,仅当购买选择权的定价为行使选择权提供了重大激励时,才应将购买选择权的行权价格纳入支付租金的义务中。这与他们对续租或终止租赁选择权的观点是一致的。
[1] IASB. Board Meeting: 15 May 2007, London. Project: Leases. Subject: Options to Terminate or Extend a Lease (Agenda paper 2A)
[2] IASB/FASB. Meeting: Joint International Working Group on Leasing 15 February 2007, London. Topic: OPTIONS TO TERMINATE A LEASE(Agenda Paper 11)

免责声明:本文是为提供一般信息的用途所撰写,并非旨在成为可依赖的会计、审计、税务、法律或其他专业意见,更不可用于任何商业用途。阅读者应区分具体情形,合理运用执业判断进行分析。本所及相关编写人员不对依据本资料采取或不采取行动的任何损失承担责任。
如欲转载本文,务必原文转载,不得修改,且标注转载来源为:天职国际官方微信公众号。如需修改内容,需要获得天职国际的书面确认。






