前 言
金融消费者权益保护既是维护金融市场健康发展的基石,也是促进社会公平与经济稳定的重要保障。随着金融产品复杂度提升和数字化转型加速,消费者面临信息不对称问题持续加剧,而其风险识别能力却未能同步提升,导致其合法权益面临被侵害风险。加强金融消费者权益保护,不仅有助于提升公众对金融体系的信任度、促进行业良性创新,更是防范系统性风险、实现“金融为民“战略目标的关键举措。
2025年是我国金融消费者权益保护顶层设计升级的关键之年。2025年初国家金融监督管理总局召开年度工作会议,要求不断提升监管质效,履行统筹金融消费者保护职责,践行新时代“枫桥经验”;5月监管机构召开金融消费者和投资者保护监管联络员会议,要求增强监管前瞻性和协同性,切实提升金融消保和投保工作整体质效。这些重要部署既是对2023年"大消保格局"理念的深化发展,也是对2024年初步实践成果的全面升级。
中小银行作为我国商业银行体系的重要组成部分,兼具网点覆盖广、客群下沉深、资源约束强、合规压力大等特征。在新监管框架下,探索符合中小银行特点的消费者权益保护实施路径具有现实紧迫性。本文将从以下三个维度展开论述:一是监管政策演进与趋势研判,二是中小银行实践痛点分析,三是关键实施路径建议。

监管政策演进与趋势研判
(一)国外监管思路概览
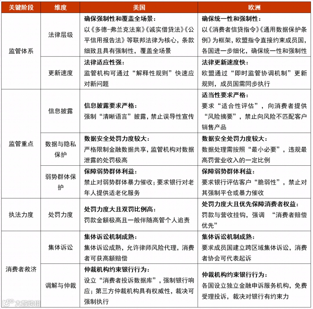
天职国际通过比对美欧关于金融消费者权益保护的监管框架和思路,发现其共性在于构建"预防-救济-惩戒"的全链条保护体系。美国强调技术中立原则下的场景覆盖,欧盟侧重成员国间的监管协同,其中在监管体系、监管重点、执法力度、消费者救济机制的要求概括如下:
(二)国内监管态势分析
1、监管政策演进
中国金融消费者权益保护的监管框架在体现“金融为民”的基础上,当前监管体系已形成"顶层设计-执行框架-典型案例"的三层架构,其演进过程具有鲜明的阶段性特征:
1
顶层设计调优:
自2023年5月18日国家金融监管总局挂牌成立以来,消费者权益保护作为金融监管总局的关键工作,屡次被提及并上升至重要高度。
2023年5月,国家金融监督管理总局发布1号文《关于金融消费者反映事项办理工作安排的公告》,由金融监管总局统筹负责金融消费者权益保护。
2023年10月底,国家召开中央金融工作会议,强调坚定不移走中国特色金融发展之路,加快建设中国特色现代金融体系,首次提出构建“大消保格局”体系的概念。
2024年6月,监管机构联合发布《关于金融消费者权益保护相关工作安排的公告》,再次强调国家金融监督管理总局统筹负责金融消费者权益保护的宗旨。
2
执行框架细化:
2024年9月,国家金融监督管理总局发布《银行保险机构数据安全管理办法》,要求建立数据分级分类保护制度,单独设置“个人信息保护”章节,体现消费者权益保护的政策导向。
2025年7月,国家金融监督管理总局发布《金融机构产品适当性管理办法》,贯彻落实党中央、国务院关于加强金融消费者权益保护的决策部署,明确金融机构适当性管理义务,作为保护金融消费者权益关口前移的重要举措。
3
典型案例发布:
2023年10月,监管机构联合发布《金融消费者权益保护典型案例》,以实际案例强调消费者权益保护的边界及重要性,部分典型案例为:
①侵害消费者财产安全权。
某商业银行违规收取个人客户唯一账户小额账户管理费和年费;
②侵害消费者信息安全权。
某商业银行员工通过虚构业务办理需求,查询公民个人征信报告,累计出售个人征信报告900余份,非法获利20余万元;
③侵害消费者公平交易权和知情权。
某商业银行营销宣传行为不规范,引发大量消费纠纷。
2、监管态势分析
天职国际从监管处罚力度、监管模式评估、监管执法检查三方面对商业银行消费者权益保护的监管态势进行分析,呈现以下三大特点:
监管处罚力度从严,更加关注客户视角问题。
自2023年5月18日国家金融监督管理总局揭牌至2025年6月30日,商业银行涉及“金融消费者权益保护”受处罚的情形共有139次,罚单总额约为1.49亿元,处罚金额逐年递增,处罚事由主要集中于:营销宣传与销售适当性管理、合作机构管理、信息披露、金融信息保护和投诉管理五大领域;[1]
监管模式穿透评估,更加关注业务执行情况。
在总行层面,更加关注机制建设、流程设置和考核管理;在分支机构层面,更加关注执行情况、操作规范和投诉办结;
监管执法检查加强,更加关注客户投诉心声。
执法检查除了常规机制检查之外,还会通过数据校验、投诉线索分析等手段验证金融机构消保体系的稳固性。
[1] 数据来源:国家金融监督管理总局官方网址等公开渠道披露的罚单。

中小银行消保痛点分析
现阶段,我国银行业正在经历从高利率向低利率经营环境的大跨度改变,叠加监管机构"长牙带刺"的从严监管导向,中小银行在落实金融"大消保格局"要求时面临以下核心痛点:
外部竞争压力凸显。
受制于区域经营限制和数字化基础薄弱,中小银行在业务规模受限情况下,既要应对市场份额挤压,又需承担消保合规成本,导致战略执行意愿与资源投入不匹配;
内部资源错配严重。
不少中小银行存在“重投诉处置、轻事前防控”职能错位、将消保岗位简单等同于投诉处理岗、专职人员配置率不足、产品设计环节的消保审查执行率较低等情况,形成源头性风险隐患;
机制运行效能低下。
虽然多数中小银行已建立部分消费者权益保护机制,但是由于治理架构不完善、投诉溯源整改无法落地、考核占比较低或考核流于形式,容易形成制度空转。

关键实施路径建议
(一)消保体系建设简介
商业银行消费者权益保护体系是以《银行保险机构消费者权益保护管理办法》为主要大纲,以8项基本权益为目标,构建11项工作机制,通过“事前审查+事中管控+事后溯源”全流程管理,持续完善消费者权益保护体系。
11项工作机制作为监管要求的必要事项,商业银行如何高效落实,天职国际将需要关注的工作重点总结如下:
(二)关键实施路径建议
作为我国多层次银行体系的关键组成部分,中小银行的消费者权益保护能力建设直接关系到“五篇大文章”(科技金融、绿色金融、普惠金融、养老金融和数字金融)的实施质量。针对其面临的特殊发展约束,天职国际总结了同业机构经验,提出针对中小银行在金融“大消保格局”体系下的关键实施路径建议:
1、完善公司治理架构,明确行内职责边界
实施路径:
构建 “三级四层”消保管理体系,董事会承担最终责任,高级管理层统筹构建消保体系;消保委员会作为核心协调平台,代表管理层落实推动职责;下设消保管理部门与投诉管理部门两大执行机构,形成“决策-协调-执行”闭环。
天职建议
中小银行应充分发挥消保委员会枢纽作用,通过将年度计划、监管问题清单、重大投诉分析等关键事项纳入审议,依托跨部门协调保障资源倾斜,同时将决议转化为“责任到人、时限明确”的督办清单,通过季度复盘与高管绩效考核挂钩,形成全链条管理闭环,避免消保工作“部门单打独斗”或“制度空转”。
2、借鉴风险管理框架,决定消保风险偏好
实施路径:
考虑到客户投诉与风险管理在本质上具有高度同构性——二者均为可计量、可预测的概率性事件,且存在明确的风险诱因与传导路径,天职国际将客诉管理全流程与成熟的全面风险管理框架进行多维度对标,为客诉管理提供标准化的量化分析工具。
天职建议
中小银行可参照全面风险管理框架,将消保风险偏好具象化为可量化指标;同时建立“客诉风险地图”,对高投诉业务实施与全面风险同等的预警管理,通过客诉概率模型预判潜在风险点,实现从“被动处置”向“主动防控”转型。
3、完善事前消保审查,管控源头关键风险
实施路径:
消保审查需应对管理层风险偏好波动、行业业态调整、业务部门合规意识不足等挑战,核心要求结合监管动态完善审查标准、建立适配新业务的工具库、定期优化审查体系,同时需对高风险事项及时提示、对违规后果严格追责。
天职建议
中小银行应将消保审查从“事后补位”转为“事前嵌入”,通过建立涵盖监管案例、新业态指引、风险指标的动态标准化审查工作库确保及时更新迭代,同时将审查通过率、高风险业务覆盖率纳入业务部门考核指标,以考核约束倒逼全流程合规落地。
4、强化个人信息保护,防止敏感数据泄露
实施路径:
金融机构围绕个人信息“全生命周期”构建防护体系:在收集环节需规范授权机制;存储与传输环节强化数据分类管理;查询环节严格权限控制;使用环节确保用途合规;提供环节需获得明确授权;删除环节明确时限与流程;同步加强第三方合作管理,形成全面防护体系。
天职建议
中小银行需以分级分类数据体系为核心落实个人信息保护:按数据敏感度建立分级分类管理框架,对高敏感数据实施刚性控制;强化敏感数据全生命周期保护,在产品设计阶段即明确高敏感数据的加密传输标准、自动删除时限等刚性规则,并对数据泄露行为明确问责标准,形成分级管控与有效问责的双重防护网。
5、充分开展投诉溯源,推动内部机制完善
实施路径:
溯源整改需构建“四步闭环”体系:通过全渠道投诉数据整合开展根因分析,精准关联业务条线、分支机构及岗位环节以定位责任归属;实施分级处置,遵循“修订制度+优化系统+培训人员”三同步原则,并针对高频问题开展专项治理,最终通过效果监测验证整改成效,形成“定位-攻坚-验证-迭代”的管理闭环。
天职建议
中小银行需以溯源整改为切入点推动业务优化,将投诉数据转化为改进动能,将典型案例提炼为培训教材并开展情景演练,强化全员“投诉即改进机会”的理念;针对根因分析发现的系统性问题,推动业务流程重构与系统功能迭代,同时将整改经验纳入年度案例库与检查清单,实现从“个案整改”到“流程优化”再到“文化渗透”的递进式提升,形成风险防控与业务发展的良性互动。
6、压实消保考核管理,发挥战略引导作用
实施路径:
消保考核需构建“多维度、穿透式”指标体系:通过差异化考核,重点关注高频问题业务;强化过程管理,将投诉响应时效、闭环跟踪纳入考核,杜绝“虚假化解”;突出客户体验导向,通过第三方满意度回访、隐性投诉监测替代单一“投诉量”指标;加强监管协同联动,对监管转办投诉单独考核且赋予更高权重,配套设置重大投诉发生率、首诉解决率等核心指标。
天职建议
消保考核应通过科学指标设计发挥战略引导作用:一方面通过投诉分级分类考核倒逼分支机构聚焦高风险业务与关键环节,推动资源向消保薄弱领域倾斜;另一方面,以“解决满意度”替代“投诉量”、以“解决率”替代“受理率”的指标导向,引导业务部门从“被动处置投诉”转向“主动优化服务”,使消保要求深度融入业务全流程,最终形成“考核指标→行为调整→流程优化→体验提升”的正向循环。
免责声明:本文是为提供一般信息的用途所撰写,并非旨在成为可依赖的会计、审计、税务、法律或其他专业意见,更不可用于任何商业用途。阅读者应区分具体情形,合理运用执业判断进行分析。本所及相关编写人员不对依据本资料采取或不采取行动的任何损失承担责任。
如欲转载本文,务必原文转载,不得修改,且标注转载来源为:天职国际官方微信公众号。如需修改内容,需要获得天职国际的书面确认。


