2025年12月19日,国家金融监督管理总局发布了《保险公司资产负债管理办法(征求意见稿)》(以下简称“资负新规”或“新规”),公开向社会征求意见。该新规有望取代之前发布的《中国银保监会关于印发<保险资产负债管理监管暂行办法>的通知》(银保监发〔2019〕32号)和《中国保监会关于印发<保险资产负债管理监管规则 (1-5 号)>及开展试运行有关事项的通知》(保监发〔2018〕27号),并计划于2026年7月1日正式施行。

资负新规的市场与政策环境
和2018年以来原保监会/原银保监会出台保险资产负债管理相关监管制度时的环境相比,当前资产负债管理的市场环境和政策环境都发生了很大的变化。
(一)市场环境的变化
1.市场利率下行
过去5-6年利率持续下行,尤其2024年以来的市场利率中枢大幅下跌,固收投资收益率快速下降,资产的再投资风险较大,2023年前销售的大量保证利率保单出现了潜在利差损风险。
2.资产荒加剧
信用风险下沉,违约暴雷频发,股市波动加剧,权益投资退出通道不畅,境外投资额度有限,保险行业长期债券匹配不足,优质资产缺乏,产生巨大的资产负债久期缺口,并导致资金成本和收益倒挂。
3.资本约束强化
股东的出资能力和意愿都有所下降,自身的盈利能力无法实现自我补血,折现率曲线下行导致净资产“侵蚀”严重,行业面临着日益紧张的资本压力,并会制约业务发展。
(二)政策环境的变化
1.金融监管趋严
金融监管体系改革成一行一局一会的架构,在“强监管”和“防风险”主题下,监管机构不断出台新的规章制度,强化公司治理和合规经营,加大检查和处罚力度,并加速推进问题企业的风险处置化解。
2.“报行合一”深化
通过依次在银保渠道、中介渠道、个险代理人渠道以及非车险业务的“报行合一”深化,规范行业竞争行为,扭转单家企业的“囚徒困境”,从而降低整体费用水平,改善险企负债成本。
3.产品利率动态调整
监管机构和行业协会协同推动人身险产品的预定利率动态调整机制,设定预定利率上限,限制非理性分红,改善行业“内卷”,动态调整产品预定利率和分红产品结算利率,有效降低负债成本,从根源着手化解“利差损”。
4.鼓励资金长期入市
中央和金融监管机构多次发文,放宽股权投资比例,拉长考核周期,优化偿付能力规则,指导国有险企新增保费的股权投资比例,从而推动保险资金作为“耐心资本”长期入市,争取获得穿越周期的股权回报。
5.新会计准则实施
IFRS9要求更多资产采用公允价值计量,资产的估值波动加大,IFRS17下负债评估受到即期利率波动的影响,从而使得保险行业的保险合同负债和净资产受市场因素影响波动加大。
就外部环境而言,保险公司面临的外部市场变量更加复杂,财务维度的评价标准和偿付能力维度的约束条件也正在转换过程中,内部的经营转型和管理变革还在深水区,保险公司需要在短期利润、长期价值、偿付能力、投资收益、现金流等多个目标中进行求解取舍,资产负债管理愈发需要动态化平衡,技术难度也显著提高。

资负新规主要思路
在以上背景下,资负新规对之前的资产负债管理相关监管制度进行修订。此次修订遵循如下思路:
1.坚持问题导向
聚焦资产和负债管理脱节、政策和程序不清晰、指标缺乏监管标准以及监管措施不足等问题,补足制度短板。
2.反映经济实质
资产负债匹配指标及压力情景设置,反映公司真实经济价值和风险水平,减少由于规则设定或人为假设造成的干扰。
3.促进管理优化
相关指标和标准应当具有管理意义,有助于公司管理层改善经营管理、降低风险水平、提升公司价值。
4.加强制度协调
增强监管规则之间的适应性和一致性,统一指标计算口径,避免对风险的重复覆盖。

新规亮点总结
笔者总结了此次新规的四大亮点。
(一)升级监管逻辑和约束效力
之前的监管制度是从“能力评估+量化评估”的两个维度来进行定期评估,能力评估以定性为主,量化评估部分则未设定阈值标准,虽然也有评估结果的分级分类,但与保险公司其他维度分级分类规则相对独立,也未整合到综合维度的监管评级体系中,整体的约束力不强,行业的执行力和落地效果也有所欠缺。而此次新规围绕着期限结构匹配、成本收益匹配、流动性匹配等三个管理目标,明确了量化标准和监管阈值,通过5项核心监管指标及其配套阈值设定,其中覆盖率的指标不能低于100%,有效久期则是设定容忍的缺口区间,从而形成可量化的刚性约束。
在新规中,监管还明确了资产负债管理要坚持的四项管理原则:
1.全面覆盖
资产负债管理覆盖保险公司普通账户全部资产和负债,将资产和负债作为一个整体管理,同时兼顾不同类别的负债特征,采取差异化的资产配置政策。
2.合理匹配
资产负债匹配是与公司发展战略、风险偏好、资本实力和管理能力相适应的匹配。保险公司应当能够有效管理资产负债错配风险,将错配程度维持在合理范围之内。
3.稳健审慎
资产负债管理应当确保资产和未来收入能够覆盖保险公司对投保人的义务、资本要求以及其他责任或活动。负债端坚持长期稳健经营理念,优化负债结构,提升业务核心竞争力。资产端坚持长期稳健价值投资理念,遵循安全性、收益性、流动性原则。
4.统筹协调
资产负债管理应当统筹经济价值、盈利能力、流动性和偿付能力要求等多维目标,反映资产和负债之间的相互影响,并考虑不同资产类别之间的相关性,以及产品和业务种类之间的相关性。
此外,新规第四章围绕着监督管理机制和举措做出完整的规定,包括定期的信息报告、独立的第三方审核、每年一次的资产负债管理能力自我评估和监管评估并纳入监管评级、资产负债管理风险预警、以及差别化的监管措施。
对于保险公司而言,需要:
1.向金融监管总局指定信息平台报送资产负债管理季度报告和年度报告;
2.聘请独立三方审核机构核验公司资产负债管理年度报告中的资产负债基本情况和匹配情况;
3.每年评估一次资产负债管理能力建设情况,包括治理结构、政策和程序、模型工具等内容,并按规定指定信息平台报送相关信息。
对于监管机构而言,需要:
1.评估保险公司资产负债管理能力建设情况,并将资产负债匹配指标执行情况和能力建设评估结果纳入保险公司监管评级;
2.对资产负债管理监管指标和监测指标设置差异化的预警值或预警区间,适时进行风险提示,或要求保险公司提交预防资产负债匹配状况恶化的管理计划;
3.对于资产负债管理监管指标不达标或资产负债管理存在缺陷的保险公司,采取差别化的监管措施,并可依据有关法律法规实施行政处罚。
(二)强化治理体系和组织职能
强化资产负债管理的治理体系和优化组织职能,是此次新规的一个显著特点。新规第二章第一节逐一明确了董事会、高级管理层、专业部门、职能部门以及内部审计部门在资产负债管理中的职责边界,建立由董事会负最终责任、高级管理层直接领导、资产负债管理部门统筹协调、职能部门相互协作、内部审计部门检查监督的分工明确、报告路线清晰、高效执行的资产负债管理组织体系。
尤其值得关注的是,新规在多处强调了资产负债管理相关职能的独立性要求,包括:
1.资产负债管理部门的独立履职不受业务和投资管理部门的干预;(第十条)
2.资产配置风险管理与合规职责的专业人员,使之独立于资产配置政策的执行人员;(第二十条)
3.保证内部审计部门应当至少每年审查和评价一次资产负债管理的充分性和有效性;(第十三条)
4.公司资产负债基本情况和匹配情况应当经独立三方审核机构核验。(第四十一条)
因此,此次新规更加凸显监管机构对于资产负债管理工作的综合性特点,需要三道防线分工协作,同时也要保持相互之间的制约与监督。
(三)推动资负联动并引导长周期考核评价
从管理机制层面推动资产负债联动是新规的重点要求。在资产负债管理实际工作中,一个较为突出的问题在于负债端与资产端往往各自为战,形成了无形的“部门墙”,导致资产负债管理相关工作较为割裂,难以建立有效的跨部门协同与交互机制。新规在第二章的第一节和第二节分别从治理结构以及管理政策和程序针对资产负债协同联动机制提出了具体要求。包括:
1.要求保险公司协调相关职能部门在业务规划、产品开发和定价、保险业务管理、资产配置政策、重大投资等方面加强资产负债联动管理;
2.要求高级管理层明确相关职能部门在资产负债管理中的职责分工和报告要求,建立部门之间的沟通协商机制,定期评估沟通协商机制的执行情况;
3.要求职能部门之间应当设置资产负债管理工作小组,每季度或月度召开会议,讨论资产负债管理相关事项。
从负债端与资产端的日常工作层面,要求建立协同联动机制,例如:
1.业务规划和产品开发方面:保险公司应当根据资产端形势变化和资产负债匹配要求,合理制定并及时调整业务规划和产品开发计划,优化产品业务结构;
2.重大产品管理方面:保险公司应当加强对公司资产负债匹配状况造成重大影响的产品的管理,明确认定标准,研究分析产品对应的投资策略,以及对公司偿付能力和资产负债匹配状况的影响;
3.资产配置方面:保险公司应当根据保险业务负债特性,综合考虑公司风险偏好和风险限额、资产负债匹配要求、长期预期收益和偿付能力管理等目标,确定各类账户预期收益目标和风险指标,制定、实施和调整资产配置政策。
而在绩效考核方面,许多保险公司的绩效考核体系仍过度关注当期保费规模与投资收益率等短期指标,在考核机制上普遍存在明显的短期导向,未能充分融入资产负债管理和跨周期视角。新规在第十二条中要求保险公司实施长周期考核评价,防止因过度追求业务扩张和短期利润而放松资产负债管理。在新规对应的指标体系中,也对成本收益指标评价周期拉长至3-5年,从而引导保险公司关注长期经营结果。
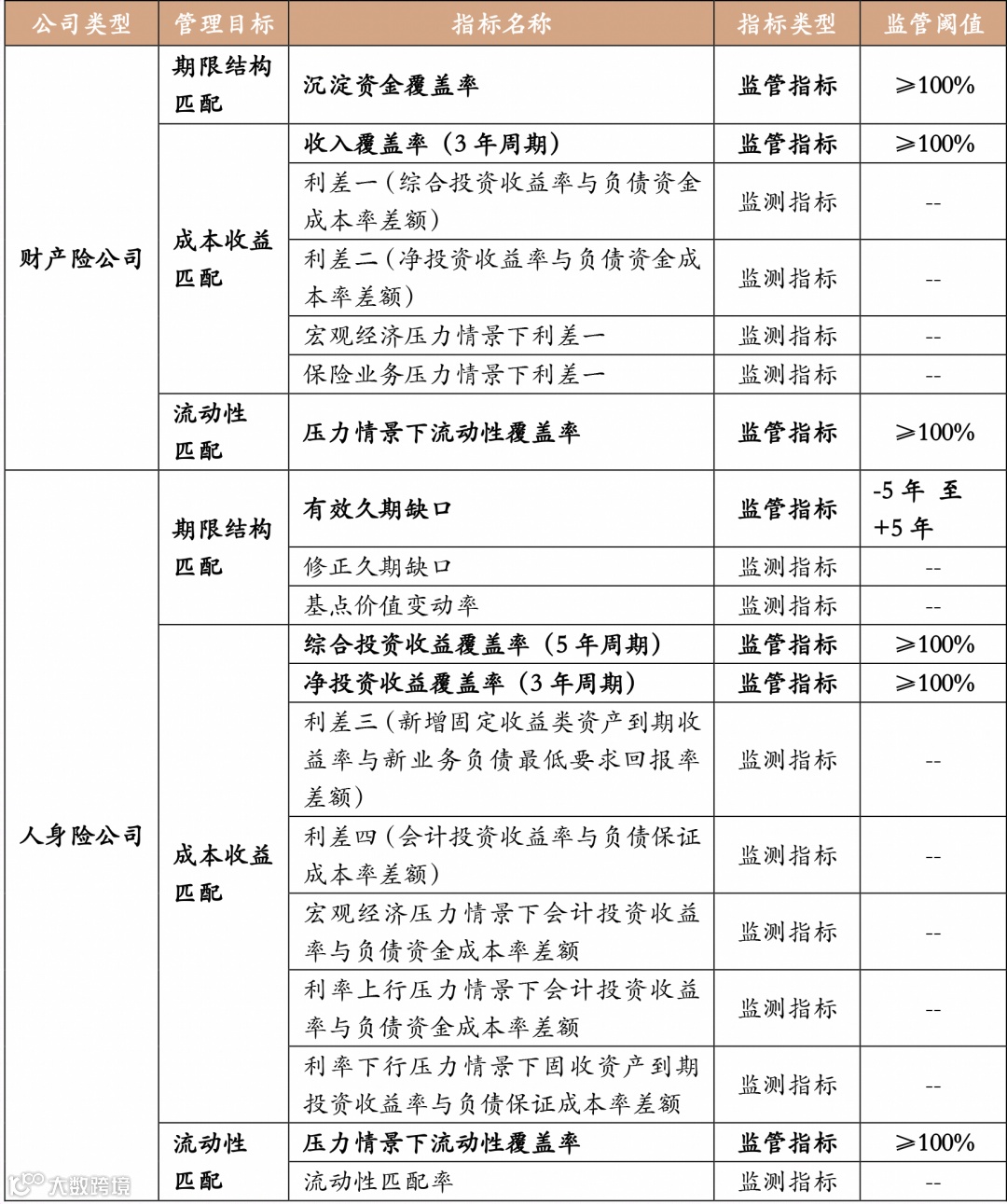
(四)大幅优化量化指标和监管标准
此次新规变动最大的部分体现在量化指标部分。新规区分财产险和人身险,分别给出了监管指标和监测指标,并明确了计算口径和阈值标准。
此外,新规中规定保险公司资产负债管理压力情景规则另行制定。
总体来看,新规通过引入一套具有明确阈值的量化监管与监测指标,将资产负债管理从一项软性的管理理念转化为嵌入公司重大经营决策全流程的硬性约束,引导行业提升在复杂经济环境下的风险抵御能力与长期经营的韧性。
对于财险公司:
沉淀资金覆盖率要求财险公司遏制“短钱长投”的激进投资行为,构建以负债期限结构特性决定资产配置的管理理念,提升经营稳健性。收入覆盖率旨在扭转行业“重规模、轻效益”的粗放经营模式,推动行业回归更加关注产品定价的精准性、费用管控的有效性以及业务结构的优化,从追求保费规模的扩张转向关注业务质量的提升。
对于人身险公司:
有效久期缺口鼓励人身险公司在资产端稳固长久期资产的基础上,负债端新业务向分红、万能等收益分享型产品转型。投资收益覆盖率也要求保险公司加强资产负债联动,防止利差损风险。其中,综合投资收益覆盖率与净投资收益覆盖率等成本收益类指标的评价周期被明确拉长至3至5年,可引导行业穿越短期业绩波动,着眼于长期、稳健的投资回报,培育耐心资本。
此外,新规与新会计准则紧密衔接,如收入覆盖率、投资收益覆盖率等指标若使用新会计准则口径,在新准则和资负新规实施前期,考虑长周期理念下的三到五年指标时,保险公司需要考虑历史口径一致性的问题。

应对策略建议
当前环境下,资产负债管理对于保险行业而言愈发重要。资负新规不仅是一项更新的监管合规要求,更是保险公司提升精细化管理水平和核心竞争力的一次契机。借助监管制度的指导和推动,全方位审视和优化现有的资产负债管理体系,做好资产负债管理的多目标动态平衡。
具体可以从如下几方面开展工作。
(一)树立“全局观”和“周期观”的资产负债管理理念
从治理层面提高对资产负债管理的认知,树立“全局观”和“周期观”的资产负债管理理念。
全局观:
回顾当前行业遭遇的利差损问题,关键是管理理念和相关决策更多站在的局部视角,比如渠道部门希望高保证利率的产品和高分红结算利率,以便更好赢得市场份额和自身的佣金业绩;产品部门则是为了迎合渠道部门的需求以及跟随市场上竞争对手的策略,以过高的预定利率和不合理的费用假设设计产品;投资部门则是被动接受高刚性成本的资金并需要达成不合理的投资收益,只能通过提高权益仓位和下沉风险偏好的方式去“搏”。每一个职能部门都似乎是做出了“理性”选择,但从公司整体来看,就形成了“非理性”的经营模式。
所以,新时期的资产负债管理,需要从治理层面矫正管理理念,要从公司整体视角出发,而非以局部或部门利益作为决策依据,平衡“三端四表”(资产端、负债端、资本端、资产负债表、利润表、现金流量表、偿付能力表),不过分追求单一目标。
周期观:
当前的宏观经济和利率走势均处于下行期,这是中国保险机构未曾经历的。在此背景下,坚持长期主义,秉承穿越周期的经营理念,稳健经营,平衡发展,显得愈发重要。
一方面,保险机构需要根据周期顺势而为。在利率下行期主动调整业务结构,降低成本刚性的产品,转向分红型产品,同时加大保障型产品占比,降低利源对利差的依赖。资产端则要布局长期资产,通过“固收+”的投资策略来增厚回报。
另一方面,管理经营要避免单边押注。除了我们熟知的利率下行导致的英国和日本等发达国家大量寿险公司破产的教训,2022年美国利率反转导致大量中小银行经营恶化乃至破产的案例仍历历在目。因此,中国保险公司在推演利率走势及其影响的同时,关注长周期和短周期的不同可能性,通过情景分析和压力测试的技术手段,模拟分析各种利率情景,甚至短期内利率反转可能的影响,务必确保所有合理情景都在公司风险偏好的底线之上。
(二)审视和调整相关委员会和专业及职能部门职责
资负新规中董事会资产负债管理委员会和高级管理层的资产负债管理执行委员会,需要对照新的监管要求加强落实职能。在笔者之前的服务经验中,很多公司在治理和高管层面对资产负债管理的履职是不够的,尤其是委员会部分成员乃至最终决策人是纯销售背景,缺乏财务、精算、投资和风险等专业经验,无法做出合理的平衡和选择。
在部门层面,新规要求资产负债管理部门的独立履职不受业务和投资管理部门的干预。这意味着资产负债管理牵头部门或资产负债管理委员会秘书处所在部门需要保持独立。
在笔者多次主导的保险公司全面风险管理调查报告中,近年来越来越多的保险公司将投资管理部门设定为资产负债管理的牵头统筹部门,最近的数据已经占比达43%。背后的逻辑是因为负债端的成本和期限是相对被动接受的,而资产负债管理的主动性聚焦在资产端,希望通过投资部门的资产配置和投资收益来实现期限结构和成本收益的匹配。这种“独轮驱动”的模式显然是不成功的。除此以外,还有20%被调研公司的资产负债管理牵头部门为精算部,这主要是出于技术能力或数据平台工具便利性的考虑。以上合计约63%的保险公司,在资负新规中资产负债管理专业部门独立性的要求下,可能是需要重新审视和进行调整的,甚至有可能需要额外设置独立的资产负债管理部门。
(三)重塑跨部门分工协同的管理流程体系
此次新规特别强调治理和管理层面的协同配合,建立由董事会负最终责任、高级管理层直接领导、资产负债管理部门统筹协调、职能部门相互协作、内部审计部门检查监督的分工明确、报告路线清晰、高效执行的资产负债管理组织体系。这就需要建立良好的内部协调沟通和分工协作机制。职能部门之间设置资产负债管理工作小组,每季度或月度召开会议,讨论资产负债管理相关事项。
天职国际的《保险公司全面风险管理调查报告(2025-2026)》发现,跨部门协同仍然是保险行业资产负债管理的主要挑战。数据显示,超过35%的受访机构选择了“跨部门的职责分工、协调沟通与工作配合”,在所有挑战项中排在次位。除此以外,排在第四位的“数据的质量和获取难以程度”以及排在第五位的“绩效考核设计及落地”,也都和部门之间的职责分工和工作流转相关。因此,在调整后的资产负债管理治理和组织架构下,打破部门墙,重塑分工协同的管理流程,实现跨部门的协同,会是一项非常重要的工作。
资产负债管理的主要挑战
统计数据来源于:天职国际《保险公司全面风险管理调查报告(2025-2026)》
在我们为行业建议的良好实践方案中,保险公司的资产负债管理未来要向三道防线部门数据共享、平台共建、分工协作、综合决策的模式转变,并通过规范的流程体系来固化工作与决策机制。
(四)升级资产负债动态平衡的量化模型和工具平台
在以上提到的天职国际调查中,接近57%的受访机构将“量化分析技术及模型工具应用”选为其资产负债管理的首要挑战,量化模型建设和优化的迫切性也大大超出其他选项。
在新规的推动下,考虑技术的复杂性,以及管理平衡的动态化要求,保险公司需要升级现有的资产负债模型和工具平台。保险公司根据公司的业务复杂度,建立相适应的资产负债管理信息系统(或功能模块),信息系统应当至少具备五大功能:
1.测算资产负债匹配指标;
2.支持对资产负债匹配指标传导机制与限额管理的监测和控制;
3.测算市场风险、信用风险、退保风险等风险因素对资产负债匹配状况的影响;
4.测算业务规划、保险产品分红和万能结算政策、资产配置政策等内部决策及其变化对资产负债匹配状况的影响;
5.支持在不同假设情景下实施资产负债管理压力测试。
同时,针对模型治理,保险公司还需要制定和完善资产负债管理模型相关假设的内部控制流程,对外购的资产负债管理模型或由第三方供应商提供市场数据、模型假设和参数等,应将其纳入模型验证,每年评估资产负债管理信息系统的有效性,及时更新模型假设和参数,确保模型的准确性和完整性。
免责声明:本文是为提供一般信息的用途所撰写,并非旨在成为可依赖的会计、审计、税务、法律或其他专业意见,更不可用于任何商业用途。阅读者应区分具体情形,合理运用执业判断进行分析。本所及相关编写人员不对依据本资料采取或不采取行动的任何损失承担责任。
如欲转载本文,务必原文转载,不得修改,且标注转载来源为:天职国际官方微信公众号。如需修改内容,需要获得天职国际的书面确认。

