
一、行业概况和特点
近年来,随着新能源汽车行业的快速发展,动力电池行业处于高速发展状态;近年来随着补贴政策对新能源汽车续航里程和电池能量密度要求的提升,三元电池逐渐成为市场主流的,但方形电池的应用最为广泛,装机量最高;动力电池行业具有较高的技术、规模和品牌壁垒。
车用动力锂电池行业属新兴行业,从行业发展阶段来看,2008年之前我国从事车用动力锂电池技术开发的企业数量少,在生产规模以及产品应用等方面均无规模化发展的趋势。自2008年我国政府将部分电动大巴车作为清洁能源应用的代表,在北京奥运会期间的投放使用,并获得良好的市场反响,我国政府对新能源汽车行业的重视程度明显加深。
国家科技部于2009年初推出“十城千辆”目标工程,该项目为国家863计划项目之一,具体内容为计划连续3年,在国内10个有条件的大、中城市推广千辆混合动力汽车、纯电动汽车和燃料电池汽车,并建立相应的能源供应基础设施。自此,我国电动汽车行业进入规模化快速发展阶段,并带动有效的车用动力锂电池的市场需求规模快速扩张。近年来新能源汽车产销量增速保持在50%以上,动力电池产量增长保持在40%以上,新能源汽车和动力电池行业整体仍处于高速发展时期。

在锂动力电池产业链方面,其上游主要是包括锂矿、钴矿等在内的各类原材料,中游包括正极材料、负极材料、电解液、隔膜以及电芯制造及Pack封装,下游为新能源汽车。其中,正极材料直接决定着动力电池的性能。


按正极材料划分,动力电池一般分为磷酸铁锂电池和三元锂电池。磷酸铁锂电池具备磷酸铁锂动力电池的能量密度较低但安全水平相对较高,一般用于商用客车;而三元材料动力电池则能量密度更高,一般用于乘用车。近年来补贴政策对能量密度的要求不断提升,三元材料动力电池市场份额不断扩大,2018年1~9月,三元电池累计销售24.6GWh,占总销量的比重超过50%,达到53.9%。

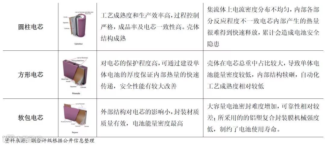
电芯是动力电池的关键,也是构成汽车动力电池的最小单位,除正极材料的差异外,结构也有所不同,一般可分为软包、方形和圆柱电芯,三类电芯在形状上有明显的区别,也各具特点。圆柱形电芯具备标准化程度高、散热空间较好的特点,方形锂电芯可以根据产品的尺寸进行定制化生产,但同时也导致其标准难以统一;软包锂电芯是液态锂离子电芯套上一层聚合物外壳(铝塑复合膜),其具有重量轻、容量大等特点。


单个的电芯是不能使用的,只有将众多电芯组合在一起,再加上保护电路和保护壳,才能直接使用。这就是所谓的电池模组。电池模组(module)是由众多电芯组成的。需要通过严格筛选,将一致性好的电芯按照精密设计组装成为模块化的电池模组,并加装单体电池监控与管理装置。在形成电池模组后,会进入电池包的工艺流程。首先将需要的连接器组装到下箱体上,装入冷却系统,将对应的模组装入外壳,连接高低压线束,紧固上盖;之后进行冷却系统及箱体的密封性测试;通过之后进行电池包的最终测试,合格之后入库,形成最终的动力电池成品。

在应用方面,特斯拉使用的是松下生产的圆柱形电芯电池,宁德时代的产品以方形电芯电池为主,LG化学是主要的软包电芯电池生产商之一。目前市场上方形电池的装机量最多。

从目前市场上主要厂家产品的能量密度看,不同形状的三元电芯能量密度均在200Wh/kg以上,磷酸铁锂电芯能量密度范围在160Wh/kg~180Wh/kg之间;在系统能量密度方面,因为电池系统内部包含电池管理系统,热管理系统,高低压回路等占据了电池系统的部分重量和内部空间,因此电池系统的能量密度都比单体能量密度低。2018年2月新能源汽车补贴政策调整后,对系统能量密度高于160Wh/kg的补贴系数由1.1提高到了1.2倍,目前行业内主要企业的产品已接近达到或超过此标准。


动力电池制造属于资金、技术密集型产业,存在较高的行业壁垒,主要包括以下几个方面:
一是技术壁垒较高。动力电池的发展需要长期的技术积累,从电动汽车的试点运行过程中积累的经验对生产和设计电池及电池组系统具有极其重要的指导作用。新进入企业通过自主研发实现关键技术的突破和成熟应用均需要较长的时间积累。其中,材料、电芯、模组、电池包、电池管理系统的研发和生产均有较高的技术要求,如没有相应核心技术,电池生产企业将很难生产出有竞争优势的产品。
二是动力电池行业具有较高的品牌壁垒。一方面,锂离子电池产品的安全性、稳定性、一致性、快速响应能力等因素是客户选择生产厂商的主要依据,产品得到市场检验和得到客户认可通常需要较长时间。锂离子电池厂商具备较强的综合实力和良好的品牌效应,才能获取客户的信任。另一方面,整车企业多采用向合格供应商定点采购的模式,通过对供应商的认证与评估,确定其生产设备、工艺流程、管理能力、产品品质等都能够达到要求后,才会与之建立定点的供应关系。动力电池系统作为汽车重要部件之一,在一款车型的生命周期内需持续供货,整车企业一般不会轻易更换电池供应商。因此,锂离子电池企业的品牌对能否进入整车企业供应链具有较强影响,客户粘性强。
三是动力电池行业具有较高的规模壁垒。动力电池生产具有规模经济的特点,生产规模较大、资金雄厚的企业在原材料采购和生产运营方面具有相当的规模优势。同时,动力电池的研发需要不断投入,只有规模化企业才能持续保持领先地位。
二、原材料、产品价格和毛利率
原材料成本在动力电池成本中占比较高,2017年主要原材料价格大幅增长,2018年以来,原材料价格明显回落,原材料价格整体的波动对动力电池企业的成本控制带来一定挑战;从产品价格和毛利率情况看,受动力电池企业与整车厂议价能力相对较弱、行业整体竞争激烈以及原材料价格波动等因素影响,近年来动力电池价格和毛利率均不断下降。
(1)原材料
从动力电池成本构成看,电芯占比很高,电芯成本中以正极材料为主的原材料占比较高,所以对动力电池成本的分析主要对电芯涉及的各类原材料价格进行分析。

正极材料
碳酸锂的主要原材料是盐湖卤水(矿石法由于成本高在全球产能很小),因此规模化生产碳酸锂的企业必须拥有锂资源储量较为丰富的盐湖资源开采权,这使得该行业具备较高的资源壁垒,盐湖卤水性锂矿资源规模已占全球已探明锂矿资源的90%,从全球范围的矿藏资源分布情况来看,盐湖卤水锂矿主要分布于智利的阿塔卡马、玻利维亚的乌尤尼、美国的银峰湖、阿根廷的翁布雷穆埃尔托以及我国西藏扎布耶盐湖和青海盐湖等地。
从碳酸锂价格来看,近年来,国内碳酸锂现货价格呈波动下降态势,其价格走势与市场对磷酸铁锂电池的偏好程度基本保持一致,其中2017年8月碳酸锂价格有一波较大幅度的上涨,主要系前期新能源汽车骗补消息被逐步消化,新能源汽车销量同比大幅增长,需求的大幅上升使碳酸锂供应短期内出现一定失衡等因素共同作用所致;2018年3月以来,碳酸锂价格一路下跌,主要系2018年2月,财政部、科技部、工信部及发改委发布《关于调整完善新能源汽车推广应用财政补贴政策的通知》,就补贴标准等信息做出了调整,补贴政策整体向高能量密度的锂电池倾斜,锂电池行业产品进一步向能量密度更大的三元锂电池市场转变,而对能量密度较低的磷酸铁锂电池的补贴则大幅减少或取消,同时叠加前期投入产能逐步释放等因素,碳酸锂价格出现大幅下降。


三元前驱体材料是镍钴锰氢氧化物,三元复合正极材料前驱体产品,是以镍盐、钴盐、锰盐为原料,里面镍钴锰的比例(x:y:z)可以根据实际需要调整。从价格看,以三元523材料为例,三元523材料价格走势主要取决于三元523前驱体价格走势,三元前驱体价格走势又与硫酸钴价格息息相关。自2017年下半年开始,随着三元材料应用逐渐增多,钴需求大幅增长,带动硫酸钴价格不断增长,进而拉高了三元材料的价格,2018年4月,三元材料523价格达到24万元/吨;后随着主要原材料价格的下降,三元材料价格整体呈下降趋势。

其他材料
其他主要原材料方面,负极材料价格整体较为稳定;隔膜及六氟磷酸锂价格整体呈下降趋势,其中隔膜价格在2018年3月以后有较为明显的下降,主要系补贴退坡及供给增加所致;六氟磷酸锂价格大幅下降,主要系新增产能大幅增长导致市场竞争日益激烈所致。


2.产品价格和毛利率
从近年来整体去看,动力电池价格呈下降趋势。GGII数据显示,截至2017年底,动力电池价格较2017年初下降20%~25%,其中,磷酸铁锂电池组价格从年初的1.8~1.9元/Wh下降到1.45~1.55元/Wh;三元动力电池包价格从年初的1.7~1.8元/Wh下降到1.4~1.5元/Wh。下降的主要原因一方面是新增产能逐渐释放带来的供给增加,另一方面是新能源汽车补贴下降所致。
产品价格的下降也直接导致了动力电池毛利率的下降,由于行业相关统计数据公开信息较少,我们使用了行业龙头宁德时代公开披露的信息作为参考。2015~2017年,宁德时代动力电池系统毛利率分别为41.40%、44.84%和35.25%,2018年1~6月为32.67%,整体呈波动下降的趋势。

三、行业格局
锂电池行业主要市场参与者以中、日、韩企业为主,中国企业发展较快;行业内龙头企业仍在大幅扩产,但产能利用率下降,产能过剩现象明显;企业数量持续下降,集中度不断提高,寡头竞争格局正在形成。
从全球市场看,虽然我国车用动力锂电池行业在我国起步时间较晚,但得益于中国新能源汽车行业的快速发展,动力电池行业发展速度较快,目前动力电池行业主要企业以中、日、韩的企业为主,具体如下表所示:

从具体销量上看,根据高工锂电统计,2017年,全球动力电池销量前十的企业中,中国企业占据其中7家,其中宁德时代销量为12GWh,为2017年全球动力电池销量最高的企业。销量前十名其他企业还包括中国的比亚迪、国轩高科、孚能科技等,海外主要企业包括日本的松下电器、韩国的LG化学和三星SDI,其中松下电器2017年动力电池销量为10GWh,为全球第二。

从企业发展规划上看,目前行业内主要企业仍在大幅扩产。


近年来,国内动力电池产能逐年大幅增长,造成产能过剩现象明显。根据高工锂电统计,截至2017年底,国内动力电池产能为185GWh,全年产量为44.5GWh,产能利用率为24.05%,考虑到部分新增产能在当年达产时间较晚,全年实际投入生产时间较短,产能利用率或高于统计数据,但仍处于较低水平。
从行业龙头企业角度看,以宁德时代为例,其近年来的产能利用率水平虽呈下降趋势,但大幅高于行业平均水平,这种现象意味着中小企业的产能利用率很低,在激烈的市场竞争中被淘汰的风险很大,也从另一个角度印证了上文提到的企业数量下降、行业集中度不断提高的现象。

从动力电池企业数量看,近年来行业内企业数量整体呈下降趋势,随着中小企业的出清,近年来国内动力电池行业市场集中度不断提高,2018年1~9月份,我国动力电池产业产量排名前三名企业共计生产29.6GWh,占比64.3%;前五名企业共计生产35.0GWh,占比76.1%;前十名企业共计生产41.0GWh,占比89.1%。

值得注意的是,目前行业市场份额占据前两名的企业宁德时代和比亚迪的市场份额已将其他企业明显拉开,2015~2017年,宁德时代和比亚迪的合计市场份额占市场份额总额的36%、48%和47%,按装机量计算,2018年以来宁德时代和比亚迪合计市场份额超过60%。行业寡头竞争的格局正在形成,其他市场参与者的生存空间不断被压缩。
动力电池企业与整车厂合作不断增多
一般来说,整车企业多采用向合格供应商定点采购的模式。近年来,随着新能源汽车产销放量,整车厂介入电池生产的案例不断增加,一般来说,整车厂会介入BMS和PACK层面,提高车辆的综合性能和竞争力;同时整车厂也会通过和电池企业建立合资公司的方式,以保证自身产品的供应;此外,也有部分整车厂自行建厂,以满足其未来业务需求。


四、行业政策
新能源汽车补贴金额整体退坡明显,对电池系统能量密度和续航里程的要求进一步提高,同时行业发展规划中也对电池能量密度提出较高要求,将促使高能量密度电池加速发展;行业现有产能已远超规划的2020年产能,未来存在严重产能过剩的可能。
(1)新能源汽车补贴政策
随着我国政府对节能环保事业重视程度的持续加深,对电动汽车等清洁能源汽车行业的发展高度关注,近年来我国政府及相关部门相继出台多项政策,具体政策如下:


我国现行的新能源汽车补贴政策为财政部、科技部、工信部、发改委于2018年2月发布的《关于调整完善新能源汽车推广应用财政补贴政策的通知》,新政策根据成本变化等情况,调整优化新能源乘用车补贴标准,合理降低新能源客车和新能源专用车补贴标准。主要包括:
新能源乘用车
纯电动乘用车补贴标准方面,获得补贴的续驶里程门槛由100公里提升到150公里,续驶里程由3档分为5档,续驶里程越低,受补贴调整影响越大。补贴公式为:补贴金额=里程补贴标准×电池系统能量密度调整系数×车辆能耗调整系数,且单位电池电量补贴上限不超过1,200元/kWh。
其中,里程补贴标准调整和能量补贴密度调整系数具体如下:

纯电动乘用车技术要求方面,获取补贴的能量密度门槛由90Wh/kg上调为105Wh/kg。补贴调整系数由过去单纯看系统能量密度转变为系统能量密度和百公里耗电量双重调整,将推动企业提升产品性能,补贴政策扶优扶强的导向明显。
插电混动乘用车定额补贴由2017年的2.4万元/辆调整为2.2万元/辆,续驶里程门槛为50公里;补贴下调幅度仅为8.33%,有利于我国发展有国际竞争力的插电混动车型。
新能源客车
新能源客车补贴标准方面,补贴标准有所下调,且补贴计算方式有所变化。补贴公式为:补贴金额=Min{车辆带电量×单位电量补贴标准;单车补贴上限}×调整系数(包括:电池系统能量密度系数、单位载质量能量消耗量系数、快充倍率系数、节油率系数)。
其中,单位电量补贴标准调整具体如下:

新能源客车技术要求方面,指标进一步提升,包括:(1)单位载质量能量消耗量不高于0.21Wh/km·kg,0.15Wh/km·kg及以下的车型可获得1.1倍补贴;(2)纯电动客车能量密度门槛也由85Wh/kg上调到115Wh/kg,能量密度达到135Wh/kg才能获得最高1.1倍补贴;(3)插混客车节油率门槛由40%上调到60%,1.1倍补贴门槛由60%以上调整到70%以上;(4)纯电动客车(不含快充类纯电动客车)在等速法下续驶里程不低于200公里,插电式混合动力(含增程式)客车纯电续驶里程不低于50公里。
新能源专用车
新能源专用车补贴下调幅度约为40%;同时系统能量密度要求由90Wh/kg提高到了115Wh/kg,同时增加了单位载质量能量消耗量作为调整系数。
除了中央财政补贴,各地方政府也陆续发布新能源汽车补贴政策,以推广新能源汽车的应用,补贴上限不超过国家补贴标准的50%。
总体看,我国政府对于电动汽车的认可程度高,出台政策数量较多,发展重点已从最初的鼓励行业规模化发展,逐渐转变为鼓励提升产品性能,同时淘汰落后产品;随着相关政策的持续推进将有利于提高我国锂电池行业的整体技术水平和国际市场竞争中的话语权,有利于行业未来的可持续发展,但随着国家对清洁能源汽车财政补贴的向下调整,我国动力锂电池行业整体利润水平或遭压缩。
(2)行业发展规划
根据工信部、发改委、科技部和财政部印发的《促进汽车动力电池产业发展行动方案》(以下简称“方案”)和工信部、发改委和科技部于2017年4月印发的《汽车产业中长期发展规划》,到2020年,我国新能源汽车年产销达到200万辆,动力电池单体比能量达到300Wh/kg以上,力争实现350Wh/kg,系统比能量力争达到260Wh/kg、成本降至1元/瓦时以下。到2025年,新能源汽车占汽车产销20%以上,动力电池系统比能量达到350Wh/kg。动力电池行业总产能超过1,000亿瓦时(100GWh),形成产销规模在400亿瓦时(40GWh)以上、具有国际竞争力的龙头企业。
从电池能量情况看,根据高工锂电的信息,当前动力电池企业量产的三元电池单体比能量普遍为220Wh/kg~240Wh/kg左右,系统能量密度为140Wh/kg~160Wh/kg,相比2017年年初单体比能量200Wh/kg,系统能量密度120Wh/kg有较大提升,但和2020年的目标仍有较大差距。
从成本角度看,根据宁德时代招股说明书披露,2017年,其动力电池单位成本已降至1元/Wh以下,为0.91元/Wh;由于电池价格的不断下降,有效降低成本是所有动力电池企业保持盈利能力的必须选择。
从产能情况看,根据高工锂电统计,截至2018年4月底,我国动力电池总产能已经达到200GWh,已远超方案中规划的100GWh产能目标;同时考虑到行业内龙头企业产能扩张的速度将高于中小企业产能出清的速度,未来国内动力电池产能预计仍将大幅高于规划产能。
补贴政策和规划方向对能量密度的要求,在保证安全性的前提下,未来高能量密度电池是行业的发展方向。
五、财务分析
从财务情况看,随着行业的快速发展,行业内企业资产规模不断增长;同时行业内企业分化较为明显,处于行业最上游的资源类企业在盈利能力、现金流、偿债能力和经营效率等方面均优于处于中下游的材料和电池制造企业,行业整体财务表现呈现出由上游到下游依次下降的局面。
联合评级通过筛取,选择了17家锂电池行业上市公司作为样本,并把其分为资源类、材料类和电池制造企业三大类,具体样本企业如下表所示:

1.资产情况
近年来,动力电池行业快速发展,总资产明显增长,各资产类项目也呈增长态势,在总资产中的占比虽有所波动,但整体变化不大。
从具体科目来看,电芯电池类企业平均应收账款规模和在总资产中的占比最大,材料类次之,资源类企业平均应收账款规模和占总资产的比例均最小,一方面是由于电芯电池类企业的平均销售规模最大,另一方面也反映出在整个产业链当中,处于最上游的资源类企业拥有较强的话语权,而处于最下游的电池和电芯制造企业在面对整车厂时相对弱势。从固定资产情况看,随着近年来动力电池行业的快速发展,行业内企业固定资产呈增长态势,特别是电芯电池类企业,由于新增产能较多,平均固定资产增长速度要明显高于资源类和材料类企业。


2.盈利能力
从盈利能力变化情况看,近年来处于行业最上游的资源类企业受益于需求的大幅增长,盈利能力逐年上升;材料类企业盈利能力波动下降,但变化较小;同时受上下游行业挤压的电芯电池类企业盈利能力下降较为明显。整体来看,动力电池行业在盈利能力上呈现出由产业链上游开始依次递减的格局。

从费用收入比情况看,资源和材料类企业费用控制能力有一定增强,而融资和研发需求更多的电池和电芯企业费用收入比有一定增长;从费用收入比绝对值来看,材料和电池电芯类企业费用收入比较高。


3.资本结构和偿债能力
从财务杠杆水平看,资源类企业平均资产负债率波动下降,材料和电池类企业随着近年来业务的扩张,资产负债率不断提高,从截至2018年9月底的情况看,电池类企业财务杠杆水平最高,带息债务/全部资本投入的变化和资产负债率变化趋势基本一致,电池制造企业的带息债务/全部资本投入比例最高。
从偿债指标情况看,资源类企业偿债能力近年来呈波动增长态势,其偿债能力最强;材料类企业偿债能力波动下降,而电池制造企业由于债务规模增长较快,盈利能力逐年下降,其偿债能力相对较弱。

4.现金流情况
从经营活动现金流情况看,资源类企业的经营活动净现金流的情况最好,电池制造企业的经营活动现金流净额整体优于电池材料供应企业;从投资活动现金流看,近年来扩产是行业的主题,产业链各环节投资活动现金流呈净流出态势;从筹资活动现金流看,现阶段动力电池行业企业仍在大规模扩产,融资需求仍然较强。

5.运营能力
从运营情况看,随着经营规模的不断扩大,电池制造企业的经营效率近年来不断下降;资源类和材料类企业相对稳定。

六、行业展望
从产业链角度看,处于产业链最上游的资源类企业由于资源类产品的稀缺性和必须性,未来仍将显著从行业的发展中受益;而对于处于产业链下游的电池制造企业,联合评级认为,未来电池制造企业内部分化将进一步加剧,即国内市场行业内处于第一梯队的宁德时代和比亚迪将凭借资金、技术、成本控制以及产业链完整性等方面的优势继续扩大市场份额,在行业产能已明显过剩的情况下,中小企业、低端产能未来将不断被淘汰。
从业务模式发展趋势上看,由于动力电池项目投资规模较大,单独依靠自有资金建厂的模式使动力电池企业自身资金压力较大,未来动力电池企业和整车厂合资建厂的模式将日益普及,该模式不仅可以缓解动力电池企业的资金压力,也可以保证合作整车厂的电池供应。
从替代产品方面看,近年来虽然固态电池因其安全性、能量密度等方面的优势受到各方广泛关注,但是目前还没有成熟的技术来完成成熟的产品;同时根据目前固态电池前企业的研究发展规划,预计固态电池实现技术成熟并达到量产标准预计将会发生在十年之后,短期内动力锂电池被替代的风险非常小。
从信用风险角度看,联合评级认为,动力电池行业未来信用风险可能主要将来自以下几个方面:(1)大规模扩产导致的财务杠杆上升和扩产后产能无法有效消化以及产品价格、毛利率持续下之间的矛盾;(2)新能源汽车补贴持续退坡将使整车厂有更充分的动机压低动力电池价格、拉长付款周期,进而对动力电池企业流动性造成的影响;(3)技术路线方向不适应补贴标准变化对动力电池企业造成的影响。
综合来看,联合评级认为,目前我国动力电池行业的行业格局已经基本确立,大型动力电池企业在市场竞争中占据着明显优势,中小企业在激烈的市场竞争中面临着被淘汰的风险。预计2019年我国动力电池行业整体有望继续保持快速发展,联合评级对动力电池行业的展望为“稳定”。
研究报告声明
联合信用评级有限公司(以下简称“联合评级”)具有中国证券监督管理委员会核准的证券市场资信评级业务资格。
联合评级在自身所知情范围内,与本研究报告中可能所涉及的证券或证券发行方不存在法律法规要求披露或采取限制、静默措施的利益冲突。
本研究报告中的信息均来源于公开资料,联合评级对这些信息的准确性、完整性或可靠性不作任何保证。本研究报告所载的资料、意见及推测仅反映联合评级于发布本研究报告当期的判断,仅供参考之用,不构成出售或购买证券或其他投资标的要约或邀请。在任何情况下,本研究报告中的信息和意见均不构成对任何个人的投资建议。使用者应结合自己的投资目标和财务状况自行判断是否采用本研究报告所载内容和信息并自行承担风险,联合评级对使用本研究报告及其内容而造成的一切后果不承担任何法律责任。
本研究报告版权为联合评级所有,未经书面许可,任何机构和个人不得以任何形式翻版、复制和发布。如引用须注明出处为“联合信用评级有限公司”,且不得对本报告进行有悖原意的引用、删节和修改。未经授权刊载或者转发本研究报告的,联合评级将保留向其追究法律责任的权利。
来源:联合评级(ID:unitedratings)作者:工商四部
免责声明:天职资本所转载文章仅作参考和资讯传播之目的,不代表天职资本赞同其观点或证实其描述,如有侵权请联系我们删除。


